语文七年级上册课外古诗词诵读综合与测试精品同步测试题
展开
这是一份语文七年级上册课外古诗词诵读综合与测试精品同步测试题,文件包含第三单元非连续性文本阅读+现代文+名著+诗词曲+文言文二原卷版doc、第三单元非连续性文本阅读+现代文+名著+诗词曲+文言文二解析版doc等2份试卷配套教学资源,其中试卷共13页, 欢迎下载使用。
非连续性文本阅读+现代文+名著+诗词曲+文言文(二)
进阶一 非连续性文本阅读。
材料一:近年来,通过手机、电子书、网络等工具进行的不完整的、断断续续的阅读逐渐盛行。不超过140字的微博,手机、平板电脑等掌上阅读成为时尚,这种阅读方式被称为碎片化阅读。
不少人觉得碎片化阅读是“美丽”的。无论是天文地理还是娱乐八卦,无论是耳熟能详的经典名作还是冷门生僻的知识,都可以通过碎片化阅读迅速获取。同时,比起价格不菲的大部头的纸质书,碎片化阅读的阅读成本更低。
也有人对此表示① 。碎片化阅读带来海量信息的同时也导致了知识来源的随意性和不可靠性。零碎的阅读根本无法让读者走进大部头书籍和主题严肃的文本,人们习惯于简单的口述和拼接后,就很难主动阅读,容易形成思维惰性,成为碎片化信息的奴隶。
任何事物都有其两面性。碎片化阅读的“美丽”和“忧愁”是共生关系。但有一点毋庸置疑:不管任何人,都要想办法去构筑自己的精神家园,否则便是这个世界上无根的流浪儿。要做到这一点,② 。
材料二:深度阅读就是给读者充分的时间和空间,让其透过文字符号和作者、文本进行多重的、深入的交流,由“识”而“思”;由“思”而“悟”,从而获得知识和情感的熏陶。
深度阅读能够将文本、作者、背景等要素融通,搭建出一个读者与文本、作者相遇的舞台。读者在舞台中有足够的时间停留、流转、想象,对文本的各种因素进行解构、重组,最终穿越文本符号的表层意义,实现和作者的深层次对话。
深度阅读就是要沉下去认真、仔细地阅读。因为流于文字表面,感受到的只有眼球的刺激,只有沉下去阅读,品文字、析句段、解结构,才能提高思考力。读得越深,读者思考的频率越高,受到的启迪就越多。读者的思考力也在这个过程中逐步得到培养和提高。
一个文本是由字、词、句、段、章搭建而成,并形成一定的形式与结构。深度阅读能够使读者领悟到文本内容与形式的辉映之妙,获得阅读的审美愉悦。此外,作者的思想情感犹如陈年老酒,往往是被埋藏在字底的,只有深挖掘,才能触碰到。与作者的情感相遇、思想相碰,就能迸发出交流的火花,入境入情地体会阅读带来的审美愉悦。
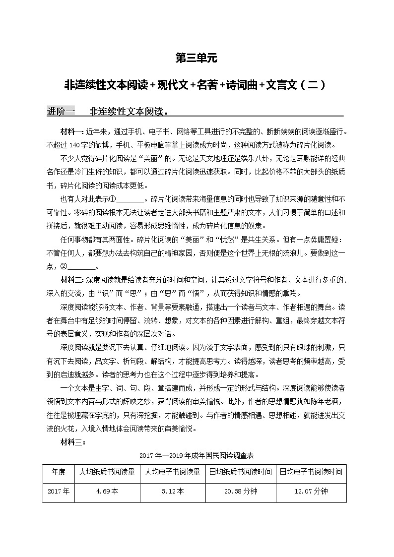
材料三:
2017年—2019年成年国民阅读调查表
材料四:在加拿大,人们喜欢全家逛书店,喜欢全家出动去图书馆,喜欢饭后一起围坐在暖烘烘的壁炉前读书。加拿大几乎每座图书馆都有儿童读书区,家长可以把孩子放在那里,自已放心地去阅读感兴趣的书籍。喜爱阅读的不仅只有加拿大人,据调查,以色列人均纸质书年阅读量达到64本,日本为40本。
有资料显示,加拿大、澳大利亚、英国、新加坡等国,对小书店的税率为零,瑞士、意大利的税率也只有2%,法国政府长期免征书店所得税,日本和韩国则由政府制定图书最低折扣以保证实体书店与网络书店处于平等的竞争舞台。此外,西方不少城市还有各类文化基金,为一些有地标景观性质的书店提供资助;用以保护城市文化的多样性。
1.依据内容,在材料一横线处填入语句都正确的一项是( )。
A.①担忧 ②有效的方法便是深度阅读
B.①焦虑 ②有效的方法便是深度阅读
C.①担忧 ②深度阅读才是有效的方法
D.①焦虑 ②深度阅读才是有效的方法
2.从材料二来看,深度阅读有哪些好处?
3.请概括你从材料三的图表中得到的结论,并结合其他几则材料,谈谈你得到的启示。
进阶二 现代文阅读
世界还很年轻
刘丽丽
①初中毕业,我考到县城读书,母亲做了个相当前卫的决定:垦荒种棉花,来年用自家的棉絮给女儿做一床新铺盖。在这个精彩纷呈的世界上,彰显母爱的事每天都会发生,没有什么稀奇,唯一不同的就是我感觉她的这个决定又笨又没有必要。
②那时环绕在村子四周的都是水田,没有现成的棉花地,就算种出了棉花,变成新被褥至少需要一年的时间。再者,种棉花几乎要天天喷药,否则虫子猖獗,到秋后留不下几个棉桃。但是在成堆的困难面前,母亲大手一挥,她很坚决,她的理由也很简单:女儿考到县城就必须配好的被褥,公家发的她信不过。
③开学后我就忙碌自己的学业,母亲也忙,忙秋收,忙着打听种棉花的事。那时候村里没有电话,她又不会骑自行车,种棉花的亲戚离我们村十几里地,她都是一步步走着去的,从没有喊过累。她选中的棉田依傍着沟渠,是一块撂荒地,长满了白茅和芦苇。土地解冻之后,母亲就扛着铁锹去垦荒。茅草根和小芦苇的根,把那块地包裹得又密又厚,像一条错综的毯子。这样的地块,掘起来很费劲。往常一锹下去就能翻上来的土,这里得多费几倍的力气。一个春天下来,母亲的脸变得又黑又瘦,以致我回家看到她的模样,吓了一跳。母亲黑了瘦了,但是那块荒地却变得有边有角,平头正脸。种子已经播到地里,盖了白生生的薄膜,芜杂的世界在春天中呈现出新的秩序。
④学校的功课紧张,她每天如何辛劳我是不知道的。后来听邻居说起,每天下地回来,她就钻进厨房先忙活出一家人的饭食,然后趁着薄暮时分的天光,再钻进棉花趟子里,掐杈子,打花心,捉虫子。干这些活都是零打碎敲的工夫,牺牲的却是她的休息时间。有一回可能是太累了,母亲竟然歪在棉花地旁边的草沟里睡着了。
⑤那段时间我的成绩并不稳定,心情晴朗的时候少,阴天的时候多。功课紧张,偏偏班主任又指定让我参加学校的演讲赛。虽说我普通话比较标准,但是以我内向的性格,让我在人前侃侃而谈,甚至连比划带拍桌子的演讲,把观众感动到掉眼泪,我实在觉得为难。当我站在棉花地头跟母亲大吐苦水的时候,就是怀着这样一种抗拒的心情,我想打退堂鼓。
⑥那是秋天的清晨,草籽在秋风中陆续成熟,草叶上闪烁着晶莹的光亮。母亲正在棉田里忙碌着,她的腰间系了一块塑料布,防止露打湿衣服,但是裤脚上却已经变得湿漉漉的。她一边掐去疯长的杈子,一边仔细翻检棉花嫩蕾上的虫子。在一棵棵棉苗前,母亲的急性子和坏脾气都消失了,她变成了一个极其耐心的人,就像面对着十分宠爱的孩子。是啊,从春天到秋天,田里的无数棵棉花,就是这样一遍遍翻检过去,又抚摸过来的,每一棵棉花上都留下了她的指纹和温度。母亲的情意没有白费,棉花们都很争气,叶子深绿,极力展开的枝杈间已经见到累累的棉桃。听完我的诉苦,母亲说:“老师让咱讲是看得起咱,那你就好好地讲。”回头揪下一个被雨水捂烂的桃子,惋惜叹了一口气,继续说:“一遍讲不好,你就多讲几遍。好东西都是熬出来的。”
⑦最后的这句话突然击中了我的心。看着黑瘦的母亲,我突然一阵心酸,同时一股莫名的力量在心底泛起。为了我的新铺盖,母亲在“熬”;为了演讲赛的好成绩,我也要“熬”。她虽然讲不出深刻的道理给我听,但她倔强地认定,自己的心血和汗水最终会变成洁白的棉絮,去温暖女儿,让她在白天繁重的课业之后,夜有一个轻盈幸福的梦。为了这份信念,她不喊苦不叫屈,硬生生将一块荒地变成了棉田。那时候,她既要照顾半身不遂的祖父,又要处理一大摊子家务。在焦头烂额里,信念如同一盏孤灯,在黑暗中亮起。循着这光亮,她看到了丰收在望的棉花,她的女儿也读出了一番人生的隽语。
⑧多年之后回望,我还记得整日里那个劳碌的身影,记得她的不服输和坚持。这些年来,每当我疲倦偷懒,我便习惯性地向着故乡的方向张望一会儿,然后俯下身子继续我的工作
⑨世界在窗外,未来在远方,亲爱的同学,你准备好出发了吗?希望你的心头也有一盏灯照拂,希望你坚定而努力。正如茨维塔耶娃在诗中写的那样:
⑩世界还很年轻,一切都将发生,为了你能到来。
(选自《中学生阅读》2018年第7期)
1.第①段结尾说“我感觉她的这个决定又笨又没有必要”。作者认为“这个决定又笨又没有必要”的原因是什么?
2.结合语境,根据要求赏析下面语句。
(1)茅草根和小芦苇的根,把那块地包裹得又密又厚,像一条错综的毯子。(从修辞角度)
(2)有一回可能是太累了,母亲竟然歪在棉花地旁边的草沟里睡着了。(品味词语的表达效果)
3.谈谈你对第⑥段画线句“好东西都是熬出来的”的理解。
4.文章用“世界还很年轻”做标题,有何用意?
进阶三 名著阅读
阅读《朝花夕拾》选段,完成下列小题。
中国是弱国,所以中国人当然是低能儿,分数在六十分以上,便不是自己的能力了:也无怪他们疑惑。但我接着便有参观枪毙中国人的命运了。第二年添教霉菌学,细菌的形状全是用电影来显示的,一段落已完而还没有到下课的时候,便影几片时事的片子,自然都是日本战胜俄国的情形。但偏有中国人夹在里边,给俄国人做侦探,被日本军捕获,要枪毙了,围着看的也是一群中国人:在讲堂里的还有一个我。
“万岁!”他们都拍掌欢呼起来。
这种欢呼,是每看一片都有的,但在我,这一声却特别听得刺耳。此后回到中国来,我看见那些闲看枪毙犯人的人们,他们也何尝不酒醉似的喝采,——呜呼,无法可想!但在那时那地,我的意见却变化了。
1.选文是《朝花夕拾》中的哪篇文章?“也无怪他们疑惑”中“他们”是谁?
2.选文中提到的“我的意见却变化了”指的是什么?
进阶四 诗词曲鉴赏
早 梅
张 谓
eq \a\vs4\al(一树寒梅白玉条,迥临村路傍溪桥。,不知近水花先发,疑是经冬雪未销。)
1.自古诗人以梅花入诗者不乏佳篇,有人咏梅的风姿,有人颂梅的神韵,本诗则侧重写梅的什么特点?从哪句诗可以看出来?
2.本诗与王安石的“遥知不是雪,为有暗香来”有异曲同工之妙,请简要分析其“同工”之处。
进阶五 文言文阅读
【甲】孙权劝学
初,权谓吕蒙曰:“卿今当涂掌事,不可不学!”蒙辞以军中多务。权曰:“孤岂欲卿治经为博士邪!但当涉猎,见往事耳。卿言多务,孰若孤?孤常读书,自以为大有所益。”蒙乃始就学。及鲁肃过寻阳,与蒙论议,大惊曰:“卿今者才略,非复吴下阿蒙!”蒙曰:“士别三日,即更刮目相待,大兄何见事之晚乎!”肃遂拜蒙母,结友而别。
【乙】邴原泣学
邴原少孤,数岁时,过书舍而泣。师曰:“童子何泣?”原曰:“孤者易伤,贫者易感。夫书者,凡得学者,有亲也。一则愿其不孤,二则羡其得学,中心感伤,故泣耳。”师恻然曰:“欲书可耳!”原曰:“无钱资。”师曰:“童子苟有志,吾徒相教,不求资也。”于是遂就书。一冬之间,诵《孝经》《论语》。
1.下列句子中,加点词的解释不正确的一项是( )
A.但当涉猎(只,仅)
B.孤岂欲卿治经为博士邪(难道)
C.邴原少孤(幼时丧父)
D.欲书可耳(书本)
2.翻译下面的句子。
(1)孤常读书,自以为大有所益。
(2)童子苟有志,吾徒相教,不求资也。
3.【甲】【乙】两文的内容都与学习有关。【甲】文侧重 。【乙】文侧重 。
年度
人均纸质书阅读量
人均电子书阅读量
日均纸质书阅读时间
日均电子书阅读时间
2017年
4.69本
3.12本
20.38分钟
12.07分钟
2018年
4.67本
3.32本
19.81分钟
18.75分钟
2019年
4.65本
3.41本
19.69分钟
23.64分钟
相关试卷
这是一份中考语文二轮专题复习习题精编:现代文阅读 专题十七 非连续性文本阅读2,共19页。
这是一份安徽省中考语文第三部分现代文阅读现代文组合集训组合集训一记叙文阅读 非连续性文本阅读作业,共5页。
这是一份安徽省中考语文第三部分现代文阅读现代文组合集训组合集训三记叙文阅读 非连续性文本阅读作业,共5页。

