初中数学华师大版八年级下册20.2 数据的集中趋势综合与测试教学设计及反思
展开20.2. 1中位数和众数
一、教学目标
1、认识中位数和众数,并会求出一组数据中的众数和中位数。
2、理解中位数和众数的意义和作用。它们也是数据代表,可以反映一定的数据信息,帮助人们在实际问题中分析并做出决策。
3、会利用中位数、众数分析数据信息做出决策。
二、重点、难点和难点的突破方法:
1、重点:认识中位数、众数这两种数据代表
2、难点:利用中位数、众数分析数据信息做出决策。
三、例习题的意图分析
1、教材P143的例4的意图
(1)、这个问题的研究对象是一个样本,主要是反映了统计学中常用到一种解决问题的方法:对于数据较多的研究对象,我们可以考察总体中的一个样本,然后由样本的研究结论去估计总体的情况。
(2)、这个例题另一个意图是交待了当数据个数为偶数时,中位数的求法和解题步骤。(因为在前面有介绍中位数求法,这里不再重述)
(3)、问题2显然反映学习中位数的意义:它可以估计一个数据占总体的相对位置,说明中位数是统计学中的一个重要的数据代表。
(4)、这个例题再一次体现了统计学知识与实际生活是紧密联系的,所以应鼓励学生学好这部分知识。
2、教材P145例5的意图
(1)、通过例5应使学生明白通常对待销售问题我们要研究的是众数,它代表该型号的产品销售最好,以便给商家合理的建议。
(2)、例5也交待了众数的求法和解题步骤(由于求法在前面已介绍,这里不再重述)
(3)、例5也反映了众数是数据代表的一种。
四、课堂引入
严格的讲教材本节课没有引入的问题,而是在复习和延伸中位数的定义过程中拉开序幕的,本人很同意这种处理方式,教师可以一句话引入新课:前面已经和同学们研究过了平均数的这个数据代表。它在分析数据过程中担当了重要的角色,今天我们来共同研究和认识数据代表中的新成员——中位数和众数,看看它们在分析数据过程中又起到怎样的作用。
五、例习题的分析
教材P144例4,从所给的数据可以看到并没有按照从小到大(或从大到小)的顺序排列。因此,首先应将数据重新排列,通过观察会发现共有12个数据,偶数个可以取中间的两个数据146、148,求其平均值,便可得这组数据的中位数。
教材P145例5,由表中第二行可以查到23.5号鞋的频数最大,因此这组数据的众数可以得到,所提的建议应围绕利于商家获得较大利润提出。
六、随堂练习
1某公司销售部有营销人员15人,销售部为了制定某种商品的销售金额,统计了这15个人的销售量如下(单位:件)
1800、510、250、250、210、250、210、210、150、210、150、120、120、210、150
求这15个销售员该月销量的中位数和众数。
假设销售部负责人把每位营销员的月销售定额定为320件,你认为合理吗?如果不合理,请你制定一个合理的销售定额并说明理由。
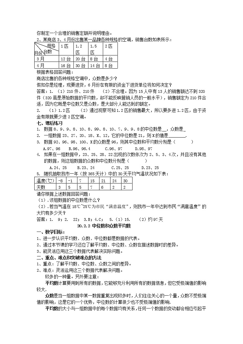
2、某商店3、4月份出售某一品牌各种规格的空调,销售台数如表所示:台数
规格
月份
根据表格回答问题:
商店出售的各种规格空调中,众数是多少?
假如你是经理,现要进货,6月份在有限的资金下进货单位将如何决定?
答案:1. (1)210件、210件 (2)不合理。因为15人中有13人的销售额达不到320件(320虽是原始数据的平均数,却不能反映营销人员的一般水平),销售额定为210件合适,因为它既是中位数又是众数,是大部分人能达到的额定。
2. (1)1.2匹 (2)通过观察可知1.2匹的销售最大,所以要多进1.2匹,由于资金有限就要少进2匹空调。
七、课后练习
数据8、9、9、8、10、8、99、8、10、7、9、9、8的中位数是 ,众数是
一组数据23、27、20、18、X、12,它的中位数是21,则X的值是 .
数据92、96、98、100、X的众数是96,则其中位数和平均数分别是( )
A.97、96 B.96、96.4 C.96、97 D.98、97
如果在一组数据中,23、25、28、22出现的次数依次为2、5、3、4次,并且没有其他的数据,则这组数据的众数和中位数分别是( )
A.24、25 B.23、24 C.25、25 D.23、25
随机抽取我市一年(按365天计)中的30天平均气温状况如下表:
请你根据上述数据回答问题:
(1).该组数据的中位数是什么?
(2).若当气温在18℃~25℃为市民“满意温度”,则我市一年中达到市民“满意温度”的大约有多少天?
答案:1. 9;2. 22; 3.B;4.C; 5.(1)15. (2)约97天
20.2.2 中位数和众数平均数
一、教学目标:
1、进一步认识平均数、众数、中位数都是数据的代表。
2、通过本节课的学习还应了解平均数、中位数、众数在描述数据时的差异。
3、能灵活应用这三个数据代表解决实际问题。
二、重点、难点和突破难点的方法
1、重点:了解平均数、中位数、众数之间的差异。
2、难点:灵活运用这三个数据代表解决问题。
较多的一种量。另外要注意:
平均数计算要用到所有的数据,它能够充分利用所有的数据信息,但它受极端值的影响较大.
众数是当一组数据中某一数据重复出现较多时,人们往往关心的一个量,众数不受极端值的影响,这是它的一个优势,中位数的计算很少也不受极端值的影响.
平均数的大小与一组数据中的每个数据均有关系,任何一个数据的变动都会相应引起平均数的变动.
中位数仅与数据的排列位置有关,某些数据的移动对中位数没有影响,中位数可能出现在所给数据中也可能不在所给的数据中,当一组数据中的个别数据变动较大时,可用中位数描述其趋势.
三、例习题的意图分析:
教材P146例6的意图
(1)、这是在学习过数据的收集、整理、描述与分析之后涉及到这四个环节的一个例题,从分析和解答过程来看它交待了该如何完整的进行这几个过程,为该怎样综合运用已学的统计知识解决实际问题作了一个标准范例。教师在授课过程中也应注意,对已学知识的巩固复习。
(2)、从分析和解答过程来看,此例题的一个主要意图是区分平均数、众数和中位数这三个数据代表的异同。
(3)、由例题中(2)问和(3)问的不同,导致结果的不同,其目的是告诉学生应该根据题目具体要求来灵活运用三个数据代表解决问题。
(4)、本例题也客观的反映了数学知识对生活实践的指导有重要的意义,也体现了统计知识与生活实践是紧密联系的。
四、课堂引入:
本节课的课堂引入可以通过复习平均数、中位数和众数定义开始,为完成重点、突破难点作好铺垫,没有必要牵强的加入一个生活实例作为引入问题。
五、例习题的分析:
例题6中第一问是在巩固平均数定义、中位数定义和众数的定义。可以引导学生从问题中词语特点分析它们分别指哪个数据代表,教师也可以顺便加一个发散性问题,一般地哪些词语是指平均数、中位数和众数呢?
例题6中的第二问学生一般不易想到,教师要将“较高目标”衡量标准引向三个数据代表身上,这样学生就不难回答了。
第三问要抓住一半左右应与哪个数据代表的意义相符这个问题。即要很好的回答第三问,学生头脑必须很清楚平均数、中位数、众数的特点。
六、随堂练习:
1、在一次环保知识竞赛中,某班50名学生成绩如下表所示:
分别求出这些学生成绩的众数、中位数和平均数.
2、公园里有甲、乙两群游客正在做团体游戏,两群游客的年龄如下:(单位:岁)
甲群:13、13、14、15、15、15、16、17、17。
乙群:3、4、4、5、5、6、6、54、57。
(1)、甲群游客的平均年龄是 岁,中位数是 岁,众数是 岁,其中能较好反映甲群游客年龄特征的是 。
(2)、乙群游客的平均年龄是 岁,中位数是 岁,众数是 岁。其中能较好反映乙群游客年龄特征的是 。
答案:1. 众数90 中位数 85 平均数 84.6
2.(1)15、15、15、众数(2).15、5.5、6、中位数
七、课后练习:
1、某公司的33名职工的月工资(以元为单位)如下:
(1)、求该公司职员月工资的平均数、中位数、众数?
(2)、假设副董事长的工资从5000元提升到20000元,董事长的工资从5500元提升到30000元,那么新的平均数、中位数、众数又是什么?(精确到元)
(3)、你认为应该使用平均数和中位数中哪一个来描述该公司职工的工资水平?
2、某公司有15名员工,它们所在的部门及相应每人所创的年利润如下表示:
根据表中的信息填空:
该公司每人所创年利润的平均数是 万元。
该公司每人所创年利润的中位数是 万元。
你认为应该使用平均数和中位数中哪一个来描述该公司每人所创年利润的一般水平?答
答案:1.(1).2090 、500、1500
(2).3288、1500、1500
(3)中位数或众数均能反映该公司员工的工资水平,因为公司中少数人的工资额与大多数人的工资额差别较大,这样导致平均数与中位数偏差较大,所以平均数不能反映这个公司员工的工资水平。
2.(1)3.2万元 (2)2.1万元 (3)中位数1匹
1.2匹
1.5匹
2匹
3月
12台
20台
8台
4台
4月
16台
30台
14台
8台
温度(℃)
-8
-1
7
15
21
24
30
天数
3
5
5
7
6
2
2
得分
50
60
70
80
90
100
110
120
人数
2
3
6
14
15
5
4
1
职员
董事长
副董事长
董事
总经理
经理
管理员
职员
人数
1
1
2
1
5
3
20
工资
5500
5000
3500
3000
2500
2000
1500
部门
A
B
C
D
E
F
G
人数
1
1
2
4
2
2
3
每人所创的年利润
20
5
2.5
2.1
1.5
1.5
1.2
沪科版八年级下册20.2 数据的集中趋势与离散程度教学设计: 这是一份沪科版八年级下册<a href="/sx/tb_c89258_t8/?tag_id=27" target="_blank">20.2 数据的集中趋势与离散程度教学设计</a>,共3页。教案主要包含了教学目标,教学重难点,教学方法,教学过程,教学反思等内容,欢迎下载使用。
初中数学沪科版八年级下册第20章 数据的初步分析20.2 数据的集中趋势与离散程度教学设计: 这是一份初中数学沪科版八年级下册<a href="/sx/tb_c89258_t8/?tag_id=27" target="_blank">第20章 数据的初步分析20.2 数据的集中趋势与离散程度教学设计</a>,共4页。教案主要包含了教学目标,教学重点、难点,教学准备,教学方法,教学过程等内容,欢迎下载使用。
数学八年级下册第20章 数据的初步分析20.2 数据的集中趋势与离散程度教案及反思: 这是一份数学八年级下册第20章 数据的初步分析20.2 数据的集中趋势与离散程度教案及反思,共2页。教案主要包含了情境导入,探究新知,概念归纳,概念解析等内容,欢迎下载使用。

