


所属成套资源:2020版同步鲁科版高中物理必修第一册学案
- 第3章第1节 重力与重心 讲义 学案 0 次下载
- 第3章第2节 第1课时 弹 力 讲义 学案 0 次下载
- 第3章第3节 摩擦力 讲义 学案 0 次下载
- 第3章本章优化总结 讲义 学案 0 次下载
- 第3章章末过关检测(三) 试卷 1 次下载
鲁科版 (2019)必修 第一册第2节 科学探究:弹力第2课时导学案
展开这是一份鲁科版 (2019)必修 第一册第2节 科学探究:弹力第2课时导学案,共8页。
[学生用书P54]
一、实验目的
1.探究弹簧弹力大小与伸长量的关系.
2.了解弹簧测力计的工作原理.
二、实验器材
铁架台、弹簧、毫米刻度尺、钩码若干、坐标纸.
三、实验原理与设计
1.如图1所示,在弹簧下端悬挂钩码时弹簧会伸长,由二力平衡知识可知,平衡时弹簧产生的弹力与所挂钩码的重力大小相等.
2.通过改变悬挂钩码的个数来改变弹簧弹力的大小,弹簧的长度可用刻度尺直接测出,伸长量可以由拉长后的长度减去弹簧原来的长度进行计算.
四、实验步骤
1.安装实验装置,如图2所示,记下弹簧下端不挂钩码时所对应的刻度l0.
2.在弹簧下端悬挂一个钩码,平衡时记下弹簧的总长度l1并记下钩码的质量m1.
3.增加钩码的个数,重复步骤2,并计算出每次弹簧的伸长量x和弹簧弹力F,将数据填入表格.
五、数据分析
1.以弹力F(大小等于所挂钩码的重力)为纵坐标,以弹簧的伸长量x为横坐标,用描点法作图.连接各点,得出弹力F随弹簧伸长量x变化的图线,如图3所示.
2.以弹簧伸长量为自变量,写出弹力和弹簧伸长量之间的函数关系,函数表达式中常数即为弹簧的劲度系数,这个常数也可据F-x图线的斜率求解,k=eq \f(ΔF,Δx).
六、注意事项
1.所挂钩码不要过重,以免弹簧被过分拉伸,超出它的弹性限度.
2.每次所挂钩码的质量差尽量大一些,从而使坐标上描的点尽可能稀一些,这样作出的图线精确.
3.测弹簧长度时,一定要在弹簧竖直悬挂且处于平衡状态时测量,刻度尺要保持竖直并靠近弹簧,以免增大误差.
4.描点画线时,所描的点不一定都落在一条直线上,但应注意一定要使各点均匀分布在直线的两侧.
5.记录数据时要注意弹力及弹簧伸长量的对应关系及单位.
七、误差分析
由于弹簧原长及伸长量的测量都不便于操作,存在较大的测量误差,另外由于弹簧自身的重力的影响,即当未放重物时,弹簧在自身重力的作用下,已经有一个伸长量,这样所作图线往往不过原点.
[学生用书P55]
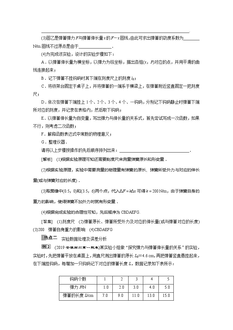
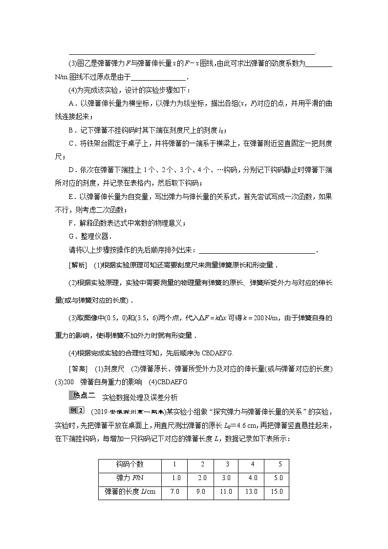
实验原理及操作
如图甲所示,用铁架台、弹簧和多个已知质量且质量相等的钩码探究在弹性限度内弹簧弹力与弹簧伸长量的关系.
(1)为完成实验,还需要的实验器材有:________.
(2)实验中需要测量的物理量有:____________________________________________
________________________________________________________________________.
(3)图乙是弹簧弹力F与弹簧伸长量x的F-x图线,由此可求出弹簧的劲度系数为________ N/m.图线不过原点是由于________________.
(4)为完成该实验,设计的实验步骤如下:
A.以弹簧伸长量为横坐标,以弹力为纵坐标,描出各组(x,F)对应的点,并用平滑的曲线连接起来;
B.记下弹簧不挂钩码时其下端在刻度尺上的刻度l0;
C.将铁架台固定于桌子上,并将弹簧的一端系于横梁上,在弹簧附近竖直固定一把刻度尺;
D.依次在弹簧下端挂上1个、2个、3个、4个、…钩码,分别记下钩码静止时弹簧下端所对应的刻度,并记录在表格内,然后取下钩码;
E.以弹簧伸长量为自变量,写出弹力与伸长量的关系式,首先尝试写成一次函数,如果不行,则考虑二次函数;
F.解释函数表达式中常数的物理意义;
G.整理仪器.
请将以上步骤按操作的先后顺序排列出来:__________________________________.
[解析] (1)根据实验原理可知还需要刻度尺来测量弹簧原长和形变量.
(2)根据实验原理,实验中需要测量的物理量有弹簧的原长、弹簧所受外力与对应的伸长量(或与弹簧对应的长度).
(3)取图像中(0.5,0)和(3.5,6)两个点,代入ΔF=kΔx可得k=200 N/m,由于弹簧自身的重力的影响,使得弹簧不加外力时就有形变量.
(4)根据完成实验的合理性可知,先后顺序为CBDAEFG.
[答案] (1)刻度尺 (2)弹簧原长、弹簧所受外力及对应的伸长量(或与弹簧对应的长度) (3)200 弹簧自身重力的影响 (4)CBDAEFG
实验数据处理及误差分析
(2019·安徽滁州高一期末)某实验小组做“探究弹力与弹簧伸长量的关系”的实验,实验时,先把弹簧平放在桌面上,用直尺测出弹簧的原长L0=4.6 cm,再把弹簧竖直悬挂起来,在下端挂钩码,每增加一只钩码记下对应的弹簧长度L,数据记录如下表所示:
(1)根据表中数据在图中作出F-L图线;
(2)由此图线可得,该弹簧劲度系数k=________N/m;
(3)图线与L轴的交点坐标大于L0的原因是_________________________________
________________________________________________________________________.
[解析] (1)描点作图,如图所示:
(2)图像的斜率表示劲度系数,故有:k=eq \f(ΔF,Δx)=50 N/m.
(3)图线与L轴的交点坐标表示弹簧不挂钩码时的长度,其数值大于弹簧原长,因为弹簧自身重力的影响.
[答案] (1)见解析图 (2)50 (3)竖直悬挂时,弹簧自身重力的影响
实验改进与创新
(2019·四川棠湖中学高一期末)用如图所示的装置测定弹簧的劲度系数,被测弹簧一端固定于A点,另一端用细线绕过定滑轮挂钩码,旁边附有一竖直放置的厘米刻度尺.当挂两个钩码时,线上一定点P对应的刻度线如图中的ab虚线所示,当挂三个钩码时,线上一定点P对应的刻度线如图中的cd虚线所示.已知每个钩码的质量为50 g,重力加速度g=9.8 m/s2.ab虚线处刻度尺读数是d1=______m;则被测弹簧的劲度系数为________N/m.
[解析] ab虚线处刻度尺读数是d1=31.10 cm=0.311 0 m,由图可知,当钩码增至3个时,弹力增大mg,而弹簧的长度伸长(31.80-31.10) cm=0.70 cm,
则由胡克定律及力的平衡关系可知,F=kx=mg
解得劲度系数为:k=eq \f(0.05×9.8,0.007 0) N/m=70 N/m.
[答案] 0.311 0 70
[学生用书P56]
1.(多选)在“探究弹簧伸长量与弹力的关系”实验中,以下说法正确的是( )
A.弹簧被拉伸时,不能超出其弹性限度
B.测弹簧的原长时,应将弹簧平放在水平桌面上
C.用悬挂钩码的方法给弹簧施加拉力时,应保证弹簧处于竖直位置且平衡
D.用几个不同的弹簧分别测出几组拉力与伸长量,得出拉力与伸长量之比相等
解析:选AC.本实验中应以同一根弹簧为实验对象,在弹性限度内通过增减钩码的数目来改变对弹簧的拉力,从而探究弹力与弹簧伸长量的关系;但在测原长时,应把弹簧竖直悬挂,自然伸长时测量,这样可以避免弹簧自身重力对测量结果的影响.故选AC.
2.(多选)(2019·广西检测)用如图所示的装置做“探究弹力与弹簧伸长量的关系”实验,下列说法正确的是( )
A.要记录弹簧的伸长量及所挂钩码的质量
B.为减小实验误差,应多测几组数据
C.每次增加的钩码数量必须相等
D.通过实验可知,在弹性限度内,弹力与弹簧的长度成正比
解析:选AB.弹簧被拉伸时,要记录弹簧的伸长量及所挂钩码的质量,方便研究弹力与形变量的关系,故A正确;为减小实验误差,应多测几组数据,故B正确;每次增加的钩码数量不必相等,故C错误;在弹性限度内,弹力与形变量成正比,故D错误.
3.(2019·山东临沂期末)小王在做“探究弹力和弹簧伸长量的关系”实验时,安装好实验装置,让刻度尺零刻度与弹簧上端平齐.在弹簧下端挂一个钩码,静止时弹簧长度如图所示,其示数为________ cm.在弹簧下端挂三个钩码时,弹簧长度为24.95 cm.已知每个钩码质量是50 g,当地重力加速度g=10 m/s2,据此小王计算出弹簧的劲度系数为________ N/m.
解析:毫米刻度尺的最小格为1 mm,需要估读到0.1 mm由读数方法可知图中的读数为:24.75(24.73~24.77均正确)cm;挂1个钩码时,重力为:G=mg=0.05×10 N=0.5 N;挂3个钩码时,重力为G′=3mg=1.5 N;则根据胡克定律可知:k=eq \f(ΔF,Δx)=eq \f(1.5-0.5,(24.95-24.75)×10-2) N/m=500(454~556均正确)N/m.
答案:24.75(24.75±0.02) 500(454~556均正确)
4.(2018·山东学考)某同学在做“探究弹簧形变与弹力的关系”的实验时,将一轻弹簧竖直悬挂使其自然下垂,用刻度尺测出自然长度;然后在弹簧下端悬挂钩码对其施加向下的拉力F,测出相应的弹簧长度,再计算出弹簧的伸长量x;改变拉力F的大小(在弹性限度之内),测出多组数据,作出F与x的关系图线如图所示,由图线可求得弹簧的劲度系数为________N/m.若测得弹簧的自然长度为0.1 m,所用钩码的质量均为50 g,当挂3个钩码时,弹簧的长度为________m.(取g=10 m/s2)
解析:由胡克定律及题给图像知,题图的斜率表示弹簧的劲度系数;k=eq \f(2,4×10-2) N/m=50 N/m.当挂3个钩码时,F=3mg=1.5 N,x=eq \f(F,k)=eq \f(1.5,50) m=0.03 m,故弹簧的长度x总=x+x0=(0.03+0.1) m=0.13 m.
答案:50 0.13
5.(2019·黑龙江大庆期末)如图所示,用铁架台、弹簧和多个已知质量且质量相等的钩码,探究在弹性限度内弹簧弹力与弹簧伸长量的关系.
(1)实验中还需要的测量工具有:________.
(2)如图所示,根据实验数据绘图,纵轴是钩码质量m,横轴是弹簧的形变量x.由图可知:图线不通过原点的原因是________________________;弹簧的劲度系数k=________N/m(计算结果保留2位有效数字,重力加速度g取9.8 m/s2).
(3)如图所示,实验中用两根不同的弹簧a和b,画出弹簧弹力F与弹簧长度L的F-L图像,下列说法正确的是________.
A.a的原长比b的长
B.a的劲度系数比b的大
C.a的劲度系数比b的小
D.弹力与弹簧长度成正比
解析:(1)实验需要测弹簧的长度、形变量,故还需要的实验器材是刻度尺;
(2)由图可知,当m=0时,x大于零,说明没有挂钩码时,弹簧有伸长,这是由弹簧自身的重力造成的;
图线的物理意义是表明弹簧的弹力大小和弹簧伸长量大小成正比,由此可得
k=eq \f(ΔF,Δx)=eq \f((60-20)×10-3×9.8,(12-4)×10-2) N/m=4.9 N/m;
(3)在图像中横截距表示弹簧的原长,故b的原长比a的长,故A错误;在图像中斜率表示弹簧的劲度系数k,故a的劲度系数比b的大,故B正确,C错误;弹簧的弹力满足胡克定律,弹力与弹簧的形变量成正比,故D错误.
答案:(1)刻度尺 (2)弹簧自身有重力 4.9 (3)B
6.(2018·高考全国卷Ⅰ)如图(a),一弹簧上端固定在支架顶端,下端悬挂一托盘;一标尺由游标和主尺构成,主尺竖直固定在弹簧左边;托盘上方固定有一能与游标刻度线准确对齐的装置,简化为图中的指针.
现要测量图(a)中弹簧的劲度系数,当托盘内没有砝码时,移动游标,使其零刻度线对准指针,此时标尺读数为1.950 cm;当托盘内放有质量为0.100 kg的砝码时,移动游标,再次使其零刻度线对准指针,标尺示数如图(b)所示,其读数为________cm.当地的重力加速度大小为9.80 m/s2,此弹簧的劲度系数为________N/m(保留3位有效数字).
解析:实验所用的游标卡尺最小分度为0.05 mm,游标卡尺上游标第15条刻度线与主尺刻度线对齐,根据游标卡尺的读数规则,题图(b)所示的游标卡尺读数为3.7 cm+15×0.05 mm=3.7 cm+0.075 cm=3.775 cm.托盘中放有质量为m=0.100 kg的砝码时,弹簧受到的拉力F=mg=0.100×9.8 N=0.980 N,弹簧伸长量为x=3.775 cm-1.950 cm=1.825 cm=0.018 25 m,根据胡克定律F=kx,解得此弹簧的劲度系数k=eq \f(F,x)=53.7 N/m.
答案:3.775 53.7
1
2
3
4
5
6
7
钩码质量m/g
弹簧弹力F/N
弹簧长度l/cm
弹簧伸长量x/cm
钩码个数
1
2
3
4
5
弹力F/N
1.0
2.0
3.0
4.0
5.0
弹簧的长度L/cm
7.0
9.0
11.0
13.0
15.0
相关学案
这是一份高考物理一轮复习第2章相互作用实验2探究弹力和弹簧伸长量的关系学案,共13页。
这是一份人教版高考物理一轮复习第2章相互作用实验2探究弹力与弹簧伸长的关系学案,共12页。学案主要包含了实验目的,实验原理,实验器材,实验步骤,误差分析,注意事项等内容,欢迎下载使用。
这是一份高中物理鲁科版 (2019)必修 第一册第2节 科学探究:弹力学案设计,共10页。学案主要包含了实验原理和方法,实验器材,实验步骤,数据处理,误差分析,注意事项等内容,欢迎下载使用。