还剩10页未读,
继续阅读
所属成套资源:湖北省各省市中考化学真题汇编-带答案解析
成套系列资料,整套一键下载
湖北省咸宁市2013年中考化学试题(word版,含解析)
展开
湖 北省咸宁市2013年中考化学试卷
一、选择题
1.(1分)(2013•咸宁)下列物质属于纯净物的是( )
A.
空气
B.
石油
C.
钢
D.
冰水混合物
考点:
纯净物和混合物的判别.
专题:
物质的分类.
分析:
本题考查利用纯净物的概念来判断物质是否为纯净物,宏观上看只有一种物质,微观上只有一种分子.
解答:
解:A、空气中含有氧气、氮气、二氧化碳、稀有气体等物质,属于混合物,故A错;
B、石油中含有汽油、煤油、柴油等物质,属于混合物,故B错;
C、钢中含有铁、碳等物质,属于混合物,故C错;
D、冰水混合物是由水一种物质组成,属于纯净物,故D正确.
故选D.
点评:
在熟悉概念的基础上能从宏观和微观两个方面来判断纯净物和混合物,还要从社会实践中了解生活中常见物质的组成.
2.(1分)(2013•咸宁)下列化肥中,从外观即可与其他化肥相区别的是( )
A.
磷矿粉
B.
硫酸钾
C.
尿素
D.
硝酸铵
考点:
化肥的简易鉴别.
专题:
常见的盐 化学肥料.
分析:
根据磷矿粉是灰白色的,硝酸钾、尿素和硝酸铵都是白色的晶体,进行分析判断.
解答:
解:硝酸钾、尿素和硝酸铵从外观看均为白色晶体,只有磷矿粉是灰白色粉末,故与其它化肥从外观看与磷矿粉与其他化肥相区别.
故选A.
点评:
本题难度不大,考查常见化肥简易鉴别,解题的关键是了解磷矿粉颜色与其它化肥的不同.
3.(1分)(2013•咸宁)下列化学用语书写正确的是( )
A.
氧化铁FeO
B.
2个氢分子2H
C.
镁离子 Mg+2
D.
氨中氮元素的化合价H3
考点:
化学符号及其周围数字的意义.
专题:
化学用语和质量守恒定律.
分析:
A、化合物化学式的书写一般规律:金属在前,非金属在后;氧化物中氧在后,原子个数不能漏,正负化合价代数和为零.
B、分子的表示方法,正确书写物质的化学式,表示多个该分子,就在其化学式前加上相应的数字.
C、离子的表示方法,在表示该离子的元素符号右上角,标出该离子所带的正负电荷数,数字在前,正负符号在后,带1个电荷时,1要省略.若表示多个该离子,就在其元素符号前加上相应的数字.
D、化合价的表示方法,在其化学式该元素的上方用正负号和数字表示,正负号在前,数字在后.
解答:
解:A、氧化铁中铁元素显+3价,氧元素显﹣2价,其化学式为Fe2O3,故选项化学用语书写错误.
B、由分子的表示方法,正确书写物质的化学式,表示多个该分子,就在其化学式前加上相应的数字,则2个氢分子可表示为:2H2,故选项化学用语书写错误.
C、由离子的表示方法,在表示该离子的元素符号右上角,标出该离子所带的正负电荷数,数字在前,正负符号在后,带1个电荷时,1要省略.若表示多个该离子,就在其元素符号前加上相应的数字,故镁离子可表示为:2Mg2+,故选项化学用语书写错误.
D、由化合价的表示方法,在其化学式该元素的上方用正负号和数字表示,正负号在前,数字在后,故氨中氮元素的化合价可表示为:H3,故选项化学用语书写正确.
故选D.
点评:
本题难度不大,主要考查同学们对常见化学用语(分子符号、化学式、化合价、离子符号等)的书写和理解能力.
4.(1分)(2013•咸宁)下列有关二氧化碳的用途中,不正确的是( )
A.
供给呼吸
B.
作化工产品的原料
C.
用于灭火
D.
作气体肥料
考点:
二氧化碳的用途.
专题:
碳单质与含碳化合物的性质与用途.
分析:
物质的性质决定物质的用途,根据二氧化碳的性质分析二氧化碳的用途.
解答:
解:A、二氧化碳不能供给呼吸,空气中二氧化碳含量过高,会使人头晕窒息以致死亡.故A不正确;
B、二氧化碳能与许多种物质反应,可用作化工产品的原料.故B正确;
C、二氧化碳不能燃烧也不支持燃烧,密度比空气大,可用于灭火.故C正确;
D、二氧化碳是光合作用的主要原料,适当增加二氧化碳的含量,会增强植物的光合作用.因此,二氧化碳常被称为气体肥料.故D正确.
故选A.
点评:
本题考查了二氧化碳的用途.物质的性质可以决定物质的用途,明确二氧化碳的性质,即可轻松解题.
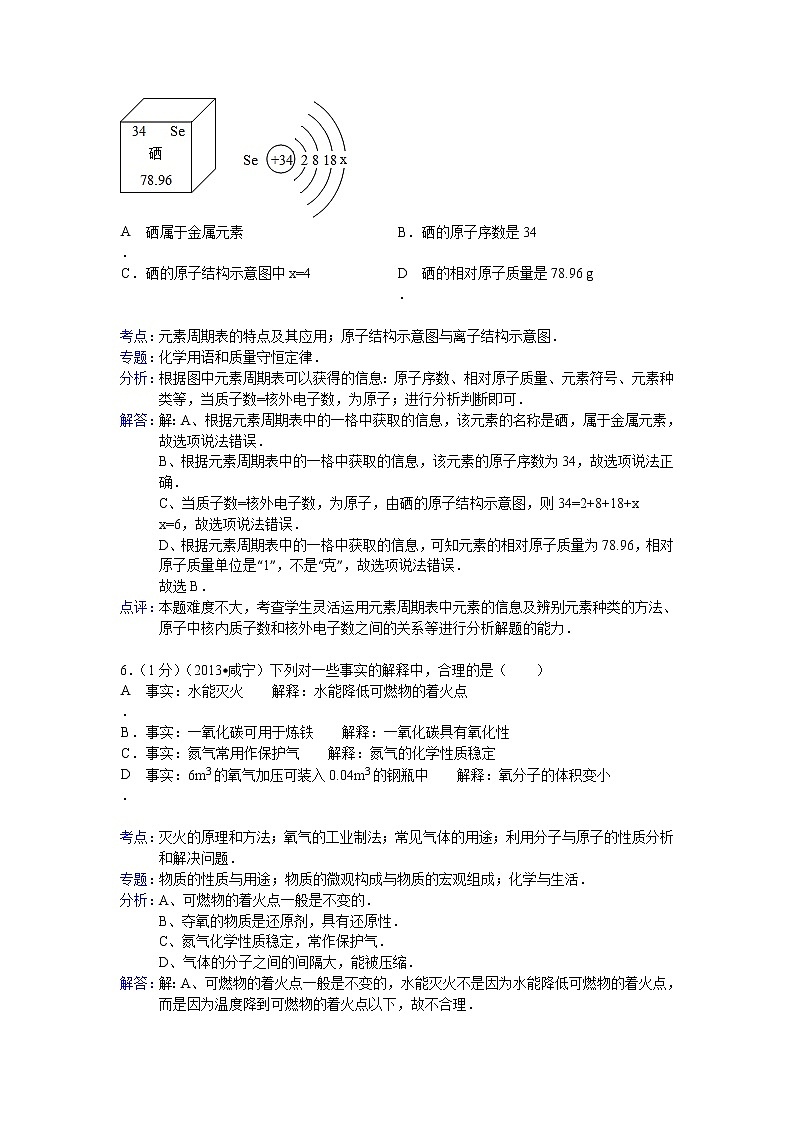
5.(1分)(2013•咸宁)如图,硒被誉为“抗癌大王”.根据提供的硒的有关信息,下列说法中,正确的是( )
A.
硒属于金属元素
B.
硒的原子序数是34
C.
硒的原子结构示意图中x=4
D.
硒的相对原子质量是78.96 g
考点:
元素周期表的特点及其应用;原子结构示意图与离子结构示意图.
专题:
化学用语和质量守恒定律.
分析:
根据图中元素周期表可以获得的信息:原子序数、相对原子质量、元素符号、元素种类等,当质子数=核外电子数,为原子;进行分析判断即可.
解答:
解:A、根据元素周期表中的一格中获取的信息,该元素的名称是硒,属于金属元素,故选项说法错误.
B、根据元素周期表中的一格中获取的信息,该元素的原子序数为34,故选项说法正确.
C、当质子数=核外电子数,为原子,由硒的原子结构示意图,则34=2+8+18+x x=6,故选项说法错误.
D、根据元素周期表中的一格中获取的信息,可知元素的相对原子质量为78.96,相对原子质量单位是“1”,不是“克”,故选项说法错误.
故选B.
点评:
本题难度不大,考查学生灵活运用元素周期表中元素的信息及辨别元素种类的方法、原子中核内质子数和核外电子数之间的关系等进行分析解题的能力.
6.(1分)(2013•咸宁)下列对一些事实的解释中,合理的是( )
A.
事实:水能灭火 解释:水能降低可燃物的着火点
B.
事实:一氧化碳可用于炼铁 解释:一氧化碳具有氧化性
C.
事实:氮气常用作保护气 解释:氮气的化学性质稳定
D.
事实:6m3的氧气加压可装入0.04m3的钢瓶中 解释:氧分子的体积变小
考点:
灭火的原理和方法;氧气的工业制法;常见气体的用途;利用分子与原子的性质分析和解决问题.
专题:
物质的性质与用途;物质的微观构成与物质的宏观组成;化学与生活.
分析:
A、可燃物的着火点一般是不变的.
B、夺氧的物质是还原剂,具有还原性.
C、氮气化学性质稳定,常作保护气.
D、气体的分子之间的间隔大,能被压缩.
解答:
解:A、可燃物的着火点一般是不变的,水能灭火不是因为水能降低可燃物的着火点,而是因为温度降到可燃物的着火点以下,故不合理.
B、一氧化碳可用于炼铁,一氧化碳是夺氧的物质,是还原剂,具有还原性,故不合理.
C、由于氮气化学性质比较稳定,常作保护气,故合理.
D、气体的分子之间的间隔大,容易被压缩,使分子间隔变小,但分子本身不变,故不合理.
故选C.
点评:
此题是一道多点知识考查题,解题的关键是对相关知识的理解与掌握,属基础性知识考查题.
7.(2分)(2013•咸宁)水是生命之源.下面有关水的叙述中,正确的是( )
A.
电解水的实验证明了水是由氢气和氧气组成的
B.
用食盐水可以鉴别软水和硬水
C.
保持水的化学性质的最小粒子是氧分子
D.
净化水的方法中,蒸馏是单一净化程度最高的
考点:
电解水实验;水的净化;硬水与软水;分子的定义与分子的特性.
专题:
空气与水.
分析:
A、根据电解水生成氢气和氧气,实验证明了水是由氢元素和氧元素组成的进行解答;
B、根据用肥皂水可以鉴别软水和硬水进行解答;
C、根据保持水的化学性质的最小粒子是水分子进行解答;
D、根据净化水的方法中,蒸馏是单一净化程度最高进行解答.
解答:
解:A、电解水生成氢气和氧气,实验证明了水是由氢元素和氧元素组成的,故A错误;
B、用肥皂水可以鉴别软水和硬水,泡沫多的是软水,泡沫少的是硬水,故B错误;
C、保持水的化学性质的最小粒子是水分子,故C错误;
D、净化水的方法中,蒸馏是单一净化程度最高,故D正确.
故选:D.
点评:
本题考查了有关于水的净化和节约用水的知识,完成此题,可以依据已有的知识进行.
8.(2分)(2013•咸宁)臭氧发生器可将氧气转化为臭氧(O3).下列说法正确的是( )
A.
臭氧是由三个氧原子构成的
B.
氧气和臭氧都是由氧元素组成的单质
C.
氧气与臭氧的性质相同
D.
氧气转化为臭氧是物理变化
考点:
氧元素组成的单质.
专题:
氧气、氢气的性质与用途.
分析:
A、根据分子的原子构成解释;
B、根据单质的定义考虑,单质是由一种元素组成的纯净物;
C、根据同种分子化学性质相同,不同分子化学性质不同考虑;
D、根据化学变化的特点考虑.
解答:
解:A、臭氧分子是由氧原子构成或者说一个臭氧分子是由三个氧原子构成,故A说法错误;
B、单质是由一种元素组成的纯净物,所以O2和O3都是由氧元素组成的单质,故B说法正确;
C、同种物质化学性质相同,不同种物质化学性质不同,氧气与臭氧是不同物质,所以性质不同,故C说法错误;
D、氧气和臭氧分子构成不同,属于不同物质,氧气转化为臭氧是化学变化,故D说法错误.
故选B.
点评:
解答本题关键是要知道分子的原子构成,单质的定义,化学变化的实质是有新物质生成.
9.(2分)(2013•咸宁)如图是硝酸钾和氯化钠的溶解度曲线图.30℃时,分别将30g硝酸钾和氯化钠放入100g水中,充分溶解.下列结论中,不正确的是( )
A.
两种溶液中溶质的质量分数相等
B.
通常情况下,采取降温的方法,能将两种溶液都变成饱和溶液
C.
若将硝酸钾溶液降温到20℃,溶液中溶质和溶剂的质量比为3:10
D.
若将硝酸钾溶液变为10℃时的饱和溶液,溶液中溶质的质量分数一定减小
考点:
固体溶解度曲线及其作用;饱和溶液和不饱和溶液相互转变的方法.
专题:
溶液、浊液与溶解度.
分析:
A、根据在30℃时硝酸钾和氯化钠两种固体的溶解度都大于30g进行解答;
B、根据氯化钠的溶解度受温度影响变化不大进行解答;
C、根据20℃时硝酸钾的溶解度大于30g进行解答;
D、根据10℃时硝酸钾的溶解度小于30g,降温会有硝酸钾晶体析出进行解答.
解答:
解:A、在30℃时硝酸钾和氯化钠两种固体的溶解度都大于30g,所以在30℃时,分别将30g硝酸钾和氯化钠放入100g水中,硝酸钾和氯化钠全部溶解,所以溶液中溶质质量分数相等.故A正确;
B、由于氯化钠的溶解度受温度影响变化不大,采取降低温度的方法不能将氯化钠溶液变为饱和溶液.故B不正确;
C、在20℃时硝酸钾的溶解度大于30g,在30℃时,分别将30g硝酸钾和氯化钠放入100g水中,若将硝酸钾溶液降温到20℃,没有硝酸钾晶体析出,所以溶液中溶质和溶剂的质量比为30:100=3:10.故C正确;
D、10℃时硝酸钾的溶解度小于30g,降温会有硝酸钾晶体析出,将硝酸钾溶液变为10℃时的饱和溶液,溶液中溶质质量分数一定减小.故D正确.
故选B.
点评:
主要考查了对固体溶解度的概念的理解和固体溶解度曲线的意义,以此培养学生的理解能力、培养学生分析问题、解决问题的能力.
10.(2分)(2013•咸宁)利用四氧化三钴纳米棒作催化剂,可将汽车尾气中的CO在低温下转化为CO2.下列关于该反应的说法中,正确的是( )
A.
反应物和生成物都是化合物,该反应属于化合反应
B.
反应前后四氧化三钴纳米棒的化学性质发生了变化
C.
可有效降低汽车尾气对大气的污染
D.
反应前后氧原子数目发生了变化
考点:
一氧化碳的化学性质;催化剂的特点与催化作用;单质和化合物的判别;反应类型的判定.
专题:
碳单质与含碳化合物的性质与用途.
分析:
A、根据物质的组成元素、反应的特点分析;
B、催化剂的化学性质在反应前后不变;
C、一氧化碳有毒,能污染空气;
D、所有的化学反应都遵守质量守恒定律.
解答:
解:A、反应物中的氧气属于单质.故A说法错误;
B、在该反应中,四氧化三钴纳是催化剂,化学性质在反应前后不变.故B说法错误;
C、一氧化碳有毒,能污染空气,该反应可有效降低汽车尾气对大气的污染.故C说法正确;
D、所有的化学反应都遵守质量守恒定律,反应前后原子数目不变.故D说法错误.
故选C.
点评:
熟练掌握催化剂的概念,知道催化剂在反应前后质量和化学性质不变,能够根据化学反应分析反应特点,判断反应的类型等.
11.(2分)(2013•咸宁)如图,用下列实验操作可完成两个实验.甲实验为粗盐中难溶性杂质的去除,乙实验为配制溶质的质量分数为10%的氯化钠溶液.下列说法中,正确的是( )
A.
甲实验的步骤是①④⑤,其中去除杂质的关键步骤是蒸发
B.
甲实验各步操作中,玻璃棒的作用都是相同的
C.
乙实验若按照②③①的步骤进行操作,则配制的溶液浓度偏大(p水=1g/cm3)
D.
乙实验中,若①所用的烧杯内壁沾有水,对配制的溶液浓度无影响
考点:
氯化钠与粗盐提纯;一定溶质质量分数的溶液的配制.
专题:
溶液、浊液与溶解度;常见的盐 化学肥料.
分析:
除去粗盐中难溶性杂质的步骤是:溶解、过滤、蒸发;
配制一定质量分数的溶液的步骤是:计算、称量、溶解.
解答:
解:A、其中去除杂质的关键步骤是过滤.不正确.
B、①中玻璃棒的作用是加快溶解,④中玻璃棒的作用是引流,⑤中玻璃棒的作用是防止液体溅出.不正确.
C、乙实验若按照②③①的步骤进行操作时,量筒中的水不可能完全倒出,溶质质量不变,当溶液中的溶剂质量减小时,质量分数增大,所以按照②③①的步骤进行操作,则配制的溶液浓度偏大.正确.
D、乙实验中,若①所用的烧杯内壁沾有水时,溶质质量不变,当溶液中的溶剂质量增大时,质量分数减小,所以若①所用的烧杯内壁沾有水,对配制的溶液浓度有影响.不正确.
故选:C.
点评:
实验时,要严格步骤、规范操作,如果操作不当,步骤不合理,会影响实验结果.
12.(2分)(2013•咸宁)向一定量的氢氧化钠溶液中逐滴加入等质量分数的稀盐酸至过量,下列有关量的变化与所加入的稀盐酸质量关系,不正确的是( )
A.
B.
C.
D.
考点:
中和反应及其应用.
专题:
常见的酸 酸的通性.
分析:
A、氢氧化钠和稀盐酸反应生成氯化钠和水,随着反应的发生氢氧化钠的质量逐渐减少,直至为零;
B、氢氧化钠溶液和盐酸反应生成氯化钠和水,氢氧化钠的pH大于7,盐酸pH小于7;
C、氢氧化钠溶液和盐酸反应生成氯化钠和水,随着反应的发生氯化钠的质量从零开始不断增加,直至反应结束;
D、氢氧化钠溶液和盐酸反应生成氯化钠和水,稀盐酸中也含有水.
解答:
解:A、氢氧化钠和稀盐酸反应生成氯化钠和水,随着反应的发生氢氧化钠的质量逐渐减少,直至为零,故图象正确;
B、氢氧化钠溶液显碱性,pH大于7,盐酸显酸性,pH小于7,向NaOH溶液中逐滴加入稀盐酸时,溶液的pH逐渐减小,当盐酸过量时,溶液的pH小于7,故图象正确;
C、氢氧化钠溶液和盐酸反应生成氯化钠和水,随着反应的发生氯化钠的质量从零开始不断增加,直至反应结束,故图象正确;
D、氢氧化钠溶液和稀盐酸中有水,因此图象的起点不是零;氢氧化钠溶液和盐酸反应生成氯化钠和水,稀盐酸中也含有水,因此随着反应的发生,水的质量不断增加,反应完后由于稀盐酸中也含有水,水的质量应还是增加,故图象错误;
故选D.
点评:
本题是化学反应中定量关系和图象相结合的题型,题目难度较大.要准确解答此类题,关键要对化学反应知识熟练,并能结合图象的数学意义,综合考虑,可快速解答.图象的意义要抓住三点:①抓图象的起点,②抓图象的终点,③抓图象的变化过程.
二、非选择题(
13.(5分)(2013•咸宁)化学与生活密切相关.
(1)米饭、馒头能提供的营养素主要是 糖类 .
(2)日常生活中鉴别棉纤维与涤纶,可用 燃烧 的方法.
(3)天然气是家用燃料之一,其主要成分是 CH4 (写化学式).
(4)食醋的主要成分是醋酸(CH3COOH).醋酸由 3 种元素组成,其中氢元素与氧元素的质量比为 1:8 (结果用最简整数比表示).
考点:
生命活动与六大营养素;化学式的书写及意义;元素质量比的计算;化石燃料及其综合利用;棉纤维、羊毛纤维和合成纤维的鉴别.
专题:
化学用语和质量守恒定律;化学与生活.
分析:
米饭、馒头中含有的主要营养物质是淀粉;
通过燃烧、观察实验现象可以鉴别棉纤维与涤纶;
根据物质的化学式可以判断物质的元素组成、质量比、原子构成等方面的问题.
解答:
解:(1)米饭、馒头能提供的营养素主要是淀粉,淀粉属于糖类.
故填:糖类.
(2)棉纤维燃烧的现象:易燃,火焰明亮,极少量灰烬;涤纶燃烧的现象:靠近火,先熔化,后燃烧,燃烧后成黑色块状,可压碎.
故填:燃烧.
(3)天然气的主要成分是甲烷,甲烷的化学式是CH4.
故填:CH4.
(4)由醋酸的化学式可知,醋酸中含有碳元素、氢元素和氧元素等三种元素,其中氢元素与氧元素的质量比为:(1×4):(16×2)=1:8.
故填:3;1:8.
点评:
淀粉、蔗糖、葡萄糖等都属于营养素中的糖类,要善于观察实验现象的异同点;
根据化学式计算时,要注意规范性.
14.(5分)(2013•咸宁)如图,金属及金属材料在生产、生活中应用广泛.
(1)铜可以拉成铜丝,这是利用金属的 延展性 .
(2)铝具有很好的抗腐蚀性能,原因是 4Al+3O2=2Al2O3 (用化学方程式表示).
(3)小明在学习金属的化学性质时,做了如下探究实验(金属片已打磨):
①将铁片插入硫酸铜溶液中,铁片表面的现象是 有紫红色的物质生成 ;
②将铜片插入硝酸银溶液中,反应的化学方程式是 Cu+2AgNO3=Cu(NO3)2+2Ag .此探究实验的目的是 探究铁、铜、银三种金属的活动性顺序 .
考点:
金属的物理性质及用途;金属的化学性质.
专题:
金属与金属材料.
分析:
(1)根据铜可以拉成铜丝,这是利用金属的延展性进行解答;
(2)根据铝具有很好的抗腐蚀性能,原因是铝和氧气生成致密的氧化铝薄膜进行解答;
(3)根据铁片和硫酸铜溶液反应生成铜和硫酸亚铁以及铜片和硝酸银溶液生成银和硝酸铜进行解答.
解答:
解:(1)铜可以拉成铜丝,这是利用金属的延展性;
(2)铝具有很好的抗腐蚀性能,原因是铝和氧气生成致密的氧化铝薄膜,化学方程式为4Al+3O2=2Al2O3;
(3)①铁片和硫酸铜溶液反应生成铜和硫酸亚铁,所以将铁片插入硫酸铜溶液中,铁片表面的现象是有紫红色的物质生成;
②铜片和硝酸银溶液生成银和硝酸铜,反应的化学方程式是Cu+2AgNO3=Cu(NO3)2+2Ag.此探究实验的目的是探究铁、铜、银三种金属的活动性顺序.
故答案为:(1)延展性;
(2)4Al+3O2=2Al2O3;
(3)①有紫红色的物质生成;②Cu+2AgNO3=Cu(NO3)2+2Ag;探究铁、铜、银三种金属的活动性顺序.
点评:
解答本题要掌握化学方程式的书写方法和金属与合金的性质等方面的知识,只有这样才能对相关方面的问题做出正确的判断.
15.(4分)(2013•咸宁)二氧化碳的“捕捉”与“封存”是实现温室气体减排的重要途径之一.实际生产中,经常利用足量NaOH溶液来“捕捉”CO2,流程图如下(部分条件及物质未标出).
(1)分离室中进行的操作是 过滤 .
(2)该流程图所标出的物质中,溶于水放出大量热的氧化物是 CaO(或氧化钙) .
(3)“捕捉室”内发生反应的化学方程式为 CO2+2NaOH=Na2CO3+H2O .
(4)将CaO加入到x溶液中,其中发生复分解反应的化学方程式是 Na2CO3+Ca(OH)2=CaCO3↓+2NaOH .
考点:
混合物的分离方法;常见气体的检验与除杂方法;书写化学方程式、文字表达式、电离方程式.
专题:
物质的分离和提纯.
分析:
(1)根据碳酸钙难溶于水进行解答;
(2)根据氧化钙和水反应生成氢氧化钙的过程中放出大量热进行解答;
(3)根据二氧化碳和氢氧化钠溶液反应生成碳酸钠和水进行解答;
(4)根据氧化钙和水反应生成氢氧化钙以及氢氧化钙和碳酸钠溶液反应生成碳酸钙沉淀和氢氧化钠进行解答.
解答:
解:(1)碳酸钙难溶于水,所以分离室中进行的操作是过滤;
(2)氧化钙和水反应生成氢氧化钙的过程中放出大量热;
(3)二氧化碳和氢氧化钠溶液反应生成碳酸钠和水,反应的化学方程式为CO2+2NaOH=Na2CO3+H2O;
(4)氧化钙和水反应生成氢氧化钙,氢氧化钙和碳酸钠溶液反应生成碳酸钙沉淀和氢氧化钠,化学方程式是Na2CO3+Ca(OH)2=CaCO3↓+2NaOH.
故答案为:(1)过滤;(2)CaO(或氧化钙);
(3)CO2+2NaOH=Na2CO3+H2O;
(4)Na2CO3+Ca(OH)2=CaCO3↓+2NaOH.
点评:
环境问题不仅引起了全球的重视而且也是近几年中考的热点问题.本题中还有一点要注意:书写化学方程式时,要配平.本考点主要出现在填空题中.
16.(5分)(2013•咸宁)如图,化学是一门以实验为基础的科学.实验室里现有高锰酸钾、大理石和稀盐酸,以及下列仪器,回答有关问题:
(1)利用上述仪器和药品做“制取二氧化碳的实验”,反应的原理是 CaCO3+2HCl═CaCl2+H2O+CO2↑ (用化学方程式表示);选择仪器后,连接装置并检查 装置的气密性 .
(2)若补充一种玻璃仪器 酒精灯 (填仪器名称),利用上述仪器和药品还可以制取氧气,你选择的仪器是 ①③⑤⑦⑧ (填序号),反应的化学方程式为 2KMnO4K2MnO4+MnO2+O2↑ .
考点:
二氧化碳的实验室制法;实验室制取氧气的反应原理;书写化学方程式、文字表达式、电离方程式.
专题:
常见气体的实验室制法、检验、干燥与净化.
分析:
(1)根据实验室取二氧化碳的反应原理,写出反应的方程式,凡是制取气体的装置都要检查装置的气密性;
(2)根据制取氧气的反应物的状态和反应条件确定发生装置,根据收集方法确定收集装置,根据装置选择仪器,根据制取氧气原理写出反应的方程式.
解答:
解:(1)在实验室中常用大理石和稀盐酸反应制取二氧化碳,反应的方程式是:CaCO3+2HCl═CaCl2+H2O+CO2↑,凡是制取气体的装置都要检查装置的气密性.所以,选择仪器后,连接装置并检查装置的气密性;
(2)在实验室中常用加热高锰酸钾的方法制取氧气,由于是加热固体制取气体,又由于氧气不易溶于水,可用排水法收集,所以,除了用到酒精灯加热外,还用到试管、铁架台附铁夹、带导管的橡皮塞、水槽、集气瓶.反应的方程式是:2KMnO4K2MnO4+MnO2+O2↑;
故答为:(1)CaCO3+2HCl═CaCl2+H2O+CO2↑,装置的气密性;(2)酒精灯,①③⑤⑦⑧,2KMnO4K2MnO4+MnO2+O2↑.
点评:
气体制取装置的选择要看反应物的状态和反应条件;收集装置的选择要看气体的密度和溶水性.这是化学实验和考题中的常见问题,同学们一定要记清.
17.(8分)(2013•咸宁)某实验小组的同学用氢氧化钙溶液和盐酸进行酸碱中和反应的实验时,向烧杯中的氢氧化钙溶液加入稀盐酸一会后,发现忘记了滴加指示剂.因此,他们停止滴加稀盐酸,并对烧杯内溶液中的溶质成分进行探究.
Ⅰ、写出该中和反应的化学方程式: Ca(OH)2+2HCl=CaCl2+2H2O .
Ⅱ、探究烧杯内溶液中溶质的成分.
【提出问题】该烧杯内溶液中的溶质是什么?
【猜想】猜想一:可能是CaCl2和Ca(OH)2;猜想二:可能只有CaCl2;猜想三: 可能是CaCl2和HCl .
【查阅资料】氯化钙溶液呈中性.
【进行实验】
实验步骤:取少量烧杯内溶液于试管中,滴入几滴酚酞溶液,振荡
实验现象: 溶液无明显变化(或溶液不变红色) 结论:猜想一不正确
实验步骤:实验步骤取少量烧杯内溶液于另一支试管中,逐滴加入碳酸钠溶液至过量
实验现象: 先有气体产生,后产生沉淀 结论:猜想二不正确,猜想三正确
【反思与拓展】
(1)在分析化学反应后所得物质成分时,除考虑生成物外还需考虑 反应物的用量 .
(2)根据所学化学知识,验证烧杯内溶液中的溶质含有HCl,除以上方案外,下列哪些物质单独使用也能完成该实验? ac (填序号)
a.pH试纸 b.铜 c.紫色石蕊溶液 d.硝酸银溶液
(3)烧杯中的溶液未经处理直接倒入下水道,可能造成的危害是 腐蚀铁质下水管(或污染水源) (写一条).要处理烧杯内溶液,使其溶质只含
有CaCl2,应向烧杯中加入过量的 石灰石(或CaCO3) .
考点:
中和反应及其应用;盐的化学性质;书写化学方程式、文字表达式、电离方程式.
专题:
常见的酸 酸的通性.
分析:
Ⅰ、根据氢氧化钙和盐酸反应生成了氯化钙和水写出反应的方程式;
Ⅱ、【猜想】根据反应的程度进行猜想:恰好反应、一种物质完全反应,另一种物质有剩余;
【进行实验】根据酚酞遇碱变红来进行解答;
根据碳酸钠溶液会和氯化钙反应生成沉淀,和稀盐酸反应生成二氧化碳气体进行分析解答;
【反思与拓展】(1)根据实验的结论进行发生反思;
(2)根据盐酸的性质进行分析,但注意氯化钙中也含有氯离子;
(3)根据酸会与铁反应进行分析,根据除杂的要求及除杂的原则进行分析.
解答:
解:Ⅰ、氢氧化钙和盐酸反应生成了氯化钙和水,因此反应的方程式为:Ca(OH)2+2HCl=CaCl2+2H2O;
Ⅱ、【猜想】反应可能是恰好反应,只有氯化钙(猜想二)、也可能是一种物质完全反应,另一种物质有剩余,若氢氧化钙过量,则含有氢氧化钙和氯化钙(猜想一);若盐酸过量,则含有盐酸和氯化钙(猜想三);
【进行实验】因为酚酞遇碱会变红色,而结论是猜想一不正确,即不含有氢氧化钙,故观察到的现象是溶液无明显变化(或溶液不变红色);
根据结论猜想二不正确,猜想三正确,即含有盐酸和氯化钙,其中的氯化钙溶液可以和碳酸钠溶液反应生成沉淀,稀盐酸和碳酸钠反应生成二氧化碳气体,因为碳酸钙在盐酸存在的情况下不能以沉淀的形式析出,故碳酸钠先和盐酸反应产生气泡,再和氯化钙反应产生沉淀;
【反思与拓展】(1)因为反应可能是完全反应,也可能是其中的一种反应物过量,因此在分析化学反应后所得物质成分时,除考虑生成物外还需考虑反应物的用量;
(2)因为烧杯内溶液中的溶质含有HCl显酸性,故用pH试纸测定pH应该小于7,能够使紫色的石蕊试液变成红色,但不能和排在氢后面的铜反应,虽然能够和硝酸银反应产生沉淀,但由于其中的氯化钙也能够和硝酸银产生相同的现象,不能选择,故选择ac;
(3)盐酸会与铁反应而将下水道腐蚀;除去盐酸且不能引入新的杂质,还要防止过量产生新的杂质,只能加碳酸钙;
故答案为:Ⅰ、Ca(OH)2+2HCl=CaCl2+2H2O;
Ⅱ、【猜想】可能是CaCl2和HCl;
【进行实验】溶液无明显变化(或溶液不变红色);先有气体产生,后产生沉淀;
【反思与拓展】(1)反应物的用量;(2)a c (3)腐蚀铁质下水管(或污染水源);石灰石(或CaCO3).
点评:
本题考查了酸碱中和反应以及实验设计的能力.设计实验时,可以从反应后的产物和其有关的性质着手;注意氯化钙中的盐酸只能用碳酸钙除去,及检验时要注意氯离子的干扰.
18.(5分)(2013•咸宁)将6.8g含杂质的锌粒,加入到盛有50.0g过量的稀硫酸的烧杯中(杂质不溶于水,也不与稀硫酸反应),充分反应后,称得烧杯内物质的总质量为56.6g.试计算:
(1)生成氢气的质量.
(2)锌粒中所含锌的质量分数(精确到0.1%).
考点:
根据化学反应方程式的计算.
专题:
有关化学方程式的计算.
分析:
锌与稀硫酸反应生成硫酸锌,同时放出氢气;根据质量守恒定律,实验前后烧杯中物质的质量差即为反应放出氢气的质量;而利用锌和稀硫酸反应的方程式依据氢气的质量可以求出反应的锌的质量进行解答.
解答:
解:(1)根据质量守恒定律,生成氢气的质量=6.8g+50.0g﹣56.6g=0.2g;
(2)设锌粒中含锌的质量为x.
Zn+H2SO4=ZnSO4+H2↑
65 2
x 0.2g
x=6.5g
锌粒中所含锌的质量分数==95.6%
答:(1)生成氢气的质量为0.2g;(2)锌粒中锌的质量分数为95.6%.
点评:
此题是根据化学方程式进行计算的考查题,解题的关键是利用反应前后的质量之差对相关的物质质量确定关系.
一、选择题
1.(1分)(2013•咸宁)下列物质属于纯净物的是( )
A.
空气
B.
石油
C.
钢
D.
冰水混合物
考点:
纯净物和混合物的判别.
专题:
物质的分类.
分析:
本题考查利用纯净物的概念来判断物质是否为纯净物,宏观上看只有一种物质,微观上只有一种分子.
解答:
解:A、空气中含有氧气、氮气、二氧化碳、稀有气体等物质,属于混合物,故A错;
B、石油中含有汽油、煤油、柴油等物质,属于混合物,故B错;
C、钢中含有铁、碳等物质,属于混合物,故C错;
D、冰水混合物是由水一种物质组成,属于纯净物,故D正确.
故选D.
点评:
在熟悉概念的基础上能从宏观和微观两个方面来判断纯净物和混合物,还要从社会实践中了解生活中常见物质的组成.
2.(1分)(2013•咸宁)下列化肥中,从外观即可与其他化肥相区别的是( )
A.
磷矿粉
B.
硫酸钾
C.
尿素
D.
硝酸铵
考点:
化肥的简易鉴别.
专题:
常见的盐 化学肥料.
分析:
根据磷矿粉是灰白色的,硝酸钾、尿素和硝酸铵都是白色的晶体,进行分析判断.
解答:
解:硝酸钾、尿素和硝酸铵从外观看均为白色晶体,只有磷矿粉是灰白色粉末,故与其它化肥从外观看与磷矿粉与其他化肥相区别.
故选A.
点评:
本题难度不大,考查常见化肥简易鉴别,解题的关键是了解磷矿粉颜色与其它化肥的不同.
3.(1分)(2013•咸宁)下列化学用语书写正确的是( )
A.
氧化铁FeO
B.
2个氢分子2H
C.
镁离子 Mg+2
D.
氨中氮元素的化合价H3
考点:
化学符号及其周围数字的意义.
专题:
化学用语和质量守恒定律.
分析:
A、化合物化学式的书写一般规律:金属在前,非金属在后;氧化物中氧在后,原子个数不能漏,正负化合价代数和为零.
B、分子的表示方法,正确书写物质的化学式,表示多个该分子,就在其化学式前加上相应的数字.
C、离子的表示方法,在表示该离子的元素符号右上角,标出该离子所带的正负电荷数,数字在前,正负符号在后,带1个电荷时,1要省略.若表示多个该离子,就在其元素符号前加上相应的数字.
D、化合价的表示方法,在其化学式该元素的上方用正负号和数字表示,正负号在前,数字在后.
解答:
解:A、氧化铁中铁元素显+3价,氧元素显﹣2价,其化学式为Fe2O3,故选项化学用语书写错误.
B、由分子的表示方法,正确书写物质的化学式,表示多个该分子,就在其化学式前加上相应的数字,则2个氢分子可表示为:2H2,故选项化学用语书写错误.
C、由离子的表示方法,在表示该离子的元素符号右上角,标出该离子所带的正负电荷数,数字在前,正负符号在后,带1个电荷时,1要省略.若表示多个该离子,就在其元素符号前加上相应的数字,故镁离子可表示为:2Mg2+,故选项化学用语书写错误.
D、由化合价的表示方法,在其化学式该元素的上方用正负号和数字表示,正负号在前,数字在后,故氨中氮元素的化合价可表示为:H3,故选项化学用语书写正确.
故选D.
点评:
本题难度不大,主要考查同学们对常见化学用语(分子符号、化学式、化合价、离子符号等)的书写和理解能力.
4.(1分)(2013•咸宁)下列有关二氧化碳的用途中,不正确的是( )
A.
供给呼吸
B.
作化工产品的原料
C.
用于灭火
D.
作气体肥料
考点:
二氧化碳的用途.
专题:
碳单质与含碳化合物的性质与用途.
分析:
物质的性质决定物质的用途,根据二氧化碳的性质分析二氧化碳的用途.
解答:
解:A、二氧化碳不能供给呼吸,空气中二氧化碳含量过高,会使人头晕窒息以致死亡.故A不正确;
B、二氧化碳能与许多种物质反应,可用作化工产品的原料.故B正确;
C、二氧化碳不能燃烧也不支持燃烧,密度比空气大,可用于灭火.故C正确;
D、二氧化碳是光合作用的主要原料,适当增加二氧化碳的含量,会增强植物的光合作用.因此,二氧化碳常被称为气体肥料.故D正确.
故选A.
点评:
本题考查了二氧化碳的用途.物质的性质可以决定物质的用途,明确二氧化碳的性质,即可轻松解题.
5.(1分)(2013•咸宁)如图,硒被誉为“抗癌大王”.根据提供的硒的有关信息,下列说法中,正确的是( )
A.
硒属于金属元素
B.
硒的原子序数是34
C.
硒的原子结构示意图中x=4
D.
硒的相对原子质量是78.96 g
考点:
元素周期表的特点及其应用;原子结构示意图与离子结构示意图.
专题:
化学用语和质量守恒定律.
分析:
根据图中元素周期表可以获得的信息:原子序数、相对原子质量、元素符号、元素种类等,当质子数=核外电子数,为原子;进行分析判断即可.
解答:
解:A、根据元素周期表中的一格中获取的信息,该元素的名称是硒,属于金属元素,故选项说法错误.
B、根据元素周期表中的一格中获取的信息,该元素的原子序数为34,故选项说法正确.
C、当质子数=核外电子数,为原子,由硒的原子结构示意图,则34=2+8+18+x x=6,故选项说法错误.
D、根据元素周期表中的一格中获取的信息,可知元素的相对原子质量为78.96,相对原子质量单位是“1”,不是“克”,故选项说法错误.
故选B.
点评:
本题难度不大,考查学生灵活运用元素周期表中元素的信息及辨别元素种类的方法、原子中核内质子数和核外电子数之间的关系等进行分析解题的能力.
6.(1分)(2013•咸宁)下列对一些事实的解释中,合理的是( )
A.
事实:水能灭火 解释:水能降低可燃物的着火点
B.
事实:一氧化碳可用于炼铁 解释:一氧化碳具有氧化性
C.
事实:氮气常用作保护气 解释:氮气的化学性质稳定
D.
事实:6m3的氧气加压可装入0.04m3的钢瓶中 解释:氧分子的体积变小
考点:
灭火的原理和方法;氧气的工业制法;常见气体的用途;利用分子与原子的性质分析和解决问题.
专题:
物质的性质与用途;物质的微观构成与物质的宏观组成;化学与生活.
分析:
A、可燃物的着火点一般是不变的.
B、夺氧的物质是还原剂,具有还原性.
C、氮气化学性质稳定,常作保护气.
D、气体的分子之间的间隔大,能被压缩.
解答:
解:A、可燃物的着火点一般是不变的,水能灭火不是因为水能降低可燃物的着火点,而是因为温度降到可燃物的着火点以下,故不合理.
B、一氧化碳可用于炼铁,一氧化碳是夺氧的物质,是还原剂,具有还原性,故不合理.
C、由于氮气化学性质比较稳定,常作保护气,故合理.
D、气体的分子之间的间隔大,容易被压缩,使分子间隔变小,但分子本身不变,故不合理.
故选C.
点评:
此题是一道多点知识考查题,解题的关键是对相关知识的理解与掌握,属基础性知识考查题.
7.(2分)(2013•咸宁)水是生命之源.下面有关水的叙述中,正确的是( )
A.
电解水的实验证明了水是由氢气和氧气组成的
B.
用食盐水可以鉴别软水和硬水
C.
保持水的化学性质的最小粒子是氧分子
D.
净化水的方法中,蒸馏是单一净化程度最高的
考点:
电解水实验;水的净化;硬水与软水;分子的定义与分子的特性.
专题:
空气与水.
分析:
A、根据电解水生成氢气和氧气,实验证明了水是由氢元素和氧元素组成的进行解答;
B、根据用肥皂水可以鉴别软水和硬水进行解答;
C、根据保持水的化学性质的最小粒子是水分子进行解答;
D、根据净化水的方法中,蒸馏是单一净化程度最高进行解答.
解答:
解:A、电解水生成氢气和氧气,实验证明了水是由氢元素和氧元素组成的,故A错误;
B、用肥皂水可以鉴别软水和硬水,泡沫多的是软水,泡沫少的是硬水,故B错误;
C、保持水的化学性质的最小粒子是水分子,故C错误;
D、净化水的方法中,蒸馏是单一净化程度最高,故D正确.
故选:D.
点评:
本题考查了有关于水的净化和节约用水的知识,完成此题,可以依据已有的知识进行.
8.(2分)(2013•咸宁)臭氧发生器可将氧气转化为臭氧(O3).下列说法正确的是( )
A.
臭氧是由三个氧原子构成的
B.
氧气和臭氧都是由氧元素组成的单质
C.
氧气与臭氧的性质相同
D.
氧气转化为臭氧是物理变化
考点:
氧元素组成的单质.
专题:
氧气、氢气的性质与用途.
分析:
A、根据分子的原子构成解释;
B、根据单质的定义考虑,单质是由一种元素组成的纯净物;
C、根据同种分子化学性质相同,不同分子化学性质不同考虑;
D、根据化学变化的特点考虑.
解答:
解:A、臭氧分子是由氧原子构成或者说一个臭氧分子是由三个氧原子构成,故A说法错误;
B、单质是由一种元素组成的纯净物,所以O2和O3都是由氧元素组成的单质,故B说法正确;
C、同种物质化学性质相同,不同种物质化学性质不同,氧气与臭氧是不同物质,所以性质不同,故C说法错误;
D、氧气和臭氧分子构成不同,属于不同物质,氧气转化为臭氧是化学变化,故D说法错误.
故选B.
点评:
解答本题关键是要知道分子的原子构成,单质的定义,化学变化的实质是有新物质生成.
9.(2分)(2013•咸宁)如图是硝酸钾和氯化钠的溶解度曲线图.30℃时,分别将30g硝酸钾和氯化钠放入100g水中,充分溶解.下列结论中,不正确的是( )
A.
两种溶液中溶质的质量分数相等
B.
通常情况下,采取降温的方法,能将两种溶液都变成饱和溶液
C.
若将硝酸钾溶液降温到20℃,溶液中溶质和溶剂的质量比为3:10
D.
若将硝酸钾溶液变为10℃时的饱和溶液,溶液中溶质的质量分数一定减小
考点:
固体溶解度曲线及其作用;饱和溶液和不饱和溶液相互转变的方法.
专题:
溶液、浊液与溶解度.
分析:
A、根据在30℃时硝酸钾和氯化钠两种固体的溶解度都大于30g进行解答;
B、根据氯化钠的溶解度受温度影响变化不大进行解答;
C、根据20℃时硝酸钾的溶解度大于30g进行解答;
D、根据10℃时硝酸钾的溶解度小于30g,降温会有硝酸钾晶体析出进行解答.
解答:
解:A、在30℃时硝酸钾和氯化钠两种固体的溶解度都大于30g,所以在30℃时,分别将30g硝酸钾和氯化钠放入100g水中,硝酸钾和氯化钠全部溶解,所以溶液中溶质质量分数相等.故A正确;
B、由于氯化钠的溶解度受温度影响变化不大,采取降低温度的方法不能将氯化钠溶液变为饱和溶液.故B不正确;
C、在20℃时硝酸钾的溶解度大于30g,在30℃时,分别将30g硝酸钾和氯化钠放入100g水中,若将硝酸钾溶液降温到20℃,没有硝酸钾晶体析出,所以溶液中溶质和溶剂的质量比为30:100=3:10.故C正确;
D、10℃时硝酸钾的溶解度小于30g,降温会有硝酸钾晶体析出,将硝酸钾溶液变为10℃时的饱和溶液,溶液中溶质质量分数一定减小.故D正确.
故选B.
点评:
主要考查了对固体溶解度的概念的理解和固体溶解度曲线的意义,以此培养学生的理解能力、培养学生分析问题、解决问题的能力.
10.(2分)(2013•咸宁)利用四氧化三钴纳米棒作催化剂,可将汽车尾气中的CO在低温下转化为CO2.下列关于该反应的说法中,正确的是( )
A.
反应物和生成物都是化合物,该反应属于化合反应
B.
反应前后四氧化三钴纳米棒的化学性质发生了变化
C.
可有效降低汽车尾气对大气的污染
D.
反应前后氧原子数目发生了变化
考点:
一氧化碳的化学性质;催化剂的特点与催化作用;单质和化合物的判别;反应类型的判定.
专题:
碳单质与含碳化合物的性质与用途.
分析:
A、根据物质的组成元素、反应的特点分析;
B、催化剂的化学性质在反应前后不变;
C、一氧化碳有毒,能污染空气;
D、所有的化学反应都遵守质量守恒定律.
解答:
解:A、反应物中的氧气属于单质.故A说法错误;
B、在该反应中,四氧化三钴纳是催化剂,化学性质在反应前后不变.故B说法错误;
C、一氧化碳有毒,能污染空气,该反应可有效降低汽车尾气对大气的污染.故C说法正确;
D、所有的化学反应都遵守质量守恒定律,反应前后原子数目不变.故D说法错误.
故选C.
点评:
熟练掌握催化剂的概念,知道催化剂在反应前后质量和化学性质不变,能够根据化学反应分析反应特点,判断反应的类型等.
11.(2分)(2013•咸宁)如图,用下列实验操作可完成两个实验.甲实验为粗盐中难溶性杂质的去除,乙实验为配制溶质的质量分数为10%的氯化钠溶液.下列说法中,正确的是( )
A.
甲实验的步骤是①④⑤,其中去除杂质的关键步骤是蒸发
B.
甲实验各步操作中,玻璃棒的作用都是相同的
C.
乙实验若按照②③①的步骤进行操作,则配制的溶液浓度偏大(p水=1g/cm3)
D.
乙实验中,若①所用的烧杯内壁沾有水,对配制的溶液浓度无影响
考点:
氯化钠与粗盐提纯;一定溶质质量分数的溶液的配制.
专题:
溶液、浊液与溶解度;常见的盐 化学肥料.
分析:
除去粗盐中难溶性杂质的步骤是:溶解、过滤、蒸发;
配制一定质量分数的溶液的步骤是:计算、称量、溶解.
解答:
解:A、其中去除杂质的关键步骤是过滤.不正确.
B、①中玻璃棒的作用是加快溶解,④中玻璃棒的作用是引流,⑤中玻璃棒的作用是防止液体溅出.不正确.
C、乙实验若按照②③①的步骤进行操作时,量筒中的水不可能完全倒出,溶质质量不变,当溶液中的溶剂质量减小时,质量分数增大,所以按照②③①的步骤进行操作,则配制的溶液浓度偏大.正确.
D、乙实验中,若①所用的烧杯内壁沾有水时,溶质质量不变,当溶液中的溶剂质量增大时,质量分数减小,所以若①所用的烧杯内壁沾有水,对配制的溶液浓度有影响.不正确.
故选:C.
点评:
实验时,要严格步骤、规范操作,如果操作不当,步骤不合理,会影响实验结果.
12.(2分)(2013•咸宁)向一定量的氢氧化钠溶液中逐滴加入等质量分数的稀盐酸至过量,下列有关量的变化与所加入的稀盐酸质量关系,不正确的是( )
A.
B.
C.
D.
考点:
中和反应及其应用.
专题:
常见的酸 酸的通性.
分析:
A、氢氧化钠和稀盐酸反应生成氯化钠和水,随着反应的发生氢氧化钠的质量逐渐减少,直至为零;
B、氢氧化钠溶液和盐酸反应生成氯化钠和水,氢氧化钠的pH大于7,盐酸pH小于7;
C、氢氧化钠溶液和盐酸反应生成氯化钠和水,随着反应的发生氯化钠的质量从零开始不断增加,直至反应结束;
D、氢氧化钠溶液和盐酸反应生成氯化钠和水,稀盐酸中也含有水.
解答:
解:A、氢氧化钠和稀盐酸反应生成氯化钠和水,随着反应的发生氢氧化钠的质量逐渐减少,直至为零,故图象正确;
B、氢氧化钠溶液显碱性,pH大于7,盐酸显酸性,pH小于7,向NaOH溶液中逐滴加入稀盐酸时,溶液的pH逐渐减小,当盐酸过量时,溶液的pH小于7,故图象正确;
C、氢氧化钠溶液和盐酸反应生成氯化钠和水,随着反应的发生氯化钠的质量从零开始不断增加,直至反应结束,故图象正确;
D、氢氧化钠溶液和稀盐酸中有水,因此图象的起点不是零;氢氧化钠溶液和盐酸反应生成氯化钠和水,稀盐酸中也含有水,因此随着反应的发生,水的质量不断增加,反应完后由于稀盐酸中也含有水,水的质量应还是增加,故图象错误;
故选D.
点评:
本题是化学反应中定量关系和图象相结合的题型,题目难度较大.要准确解答此类题,关键要对化学反应知识熟练,并能结合图象的数学意义,综合考虑,可快速解答.图象的意义要抓住三点:①抓图象的起点,②抓图象的终点,③抓图象的变化过程.
二、非选择题(
13.(5分)(2013•咸宁)化学与生活密切相关.
(1)米饭、馒头能提供的营养素主要是 糖类 .
(2)日常生活中鉴别棉纤维与涤纶,可用 燃烧 的方法.
(3)天然气是家用燃料之一,其主要成分是 CH4 (写化学式).
(4)食醋的主要成分是醋酸(CH3COOH).醋酸由 3 种元素组成,其中氢元素与氧元素的质量比为 1:8 (结果用最简整数比表示).
考点:
生命活动与六大营养素;化学式的书写及意义;元素质量比的计算;化石燃料及其综合利用;棉纤维、羊毛纤维和合成纤维的鉴别.
专题:
化学用语和质量守恒定律;化学与生活.
分析:
米饭、馒头中含有的主要营养物质是淀粉;
通过燃烧、观察实验现象可以鉴别棉纤维与涤纶;
根据物质的化学式可以判断物质的元素组成、质量比、原子构成等方面的问题.
解答:
解:(1)米饭、馒头能提供的营养素主要是淀粉,淀粉属于糖类.
故填:糖类.
(2)棉纤维燃烧的现象:易燃,火焰明亮,极少量灰烬;涤纶燃烧的现象:靠近火,先熔化,后燃烧,燃烧后成黑色块状,可压碎.
故填:燃烧.
(3)天然气的主要成分是甲烷,甲烷的化学式是CH4.
故填:CH4.
(4)由醋酸的化学式可知,醋酸中含有碳元素、氢元素和氧元素等三种元素,其中氢元素与氧元素的质量比为:(1×4):(16×2)=1:8.
故填:3;1:8.
点评:
淀粉、蔗糖、葡萄糖等都属于营养素中的糖类,要善于观察实验现象的异同点;
根据化学式计算时,要注意规范性.
14.(5分)(2013•咸宁)如图,金属及金属材料在生产、生活中应用广泛.
(1)铜可以拉成铜丝,这是利用金属的 延展性 .
(2)铝具有很好的抗腐蚀性能,原因是 4Al+3O2=2Al2O3 (用化学方程式表示).
(3)小明在学习金属的化学性质时,做了如下探究实验(金属片已打磨):
①将铁片插入硫酸铜溶液中,铁片表面的现象是 有紫红色的物质生成 ;
②将铜片插入硝酸银溶液中,反应的化学方程式是 Cu+2AgNO3=Cu(NO3)2+2Ag .此探究实验的目的是 探究铁、铜、银三种金属的活动性顺序 .
考点:
金属的物理性质及用途;金属的化学性质.
专题:
金属与金属材料.
分析:
(1)根据铜可以拉成铜丝,这是利用金属的延展性进行解答;
(2)根据铝具有很好的抗腐蚀性能,原因是铝和氧气生成致密的氧化铝薄膜进行解答;
(3)根据铁片和硫酸铜溶液反应生成铜和硫酸亚铁以及铜片和硝酸银溶液生成银和硝酸铜进行解答.
解答:
解:(1)铜可以拉成铜丝,这是利用金属的延展性;
(2)铝具有很好的抗腐蚀性能,原因是铝和氧气生成致密的氧化铝薄膜,化学方程式为4Al+3O2=2Al2O3;
(3)①铁片和硫酸铜溶液反应生成铜和硫酸亚铁,所以将铁片插入硫酸铜溶液中,铁片表面的现象是有紫红色的物质生成;
②铜片和硝酸银溶液生成银和硝酸铜,反应的化学方程式是Cu+2AgNO3=Cu(NO3)2+2Ag.此探究实验的目的是探究铁、铜、银三种金属的活动性顺序.
故答案为:(1)延展性;
(2)4Al+3O2=2Al2O3;
(3)①有紫红色的物质生成;②Cu+2AgNO3=Cu(NO3)2+2Ag;探究铁、铜、银三种金属的活动性顺序.
点评:
解答本题要掌握化学方程式的书写方法和金属与合金的性质等方面的知识,只有这样才能对相关方面的问题做出正确的判断.
15.(4分)(2013•咸宁)二氧化碳的“捕捉”与“封存”是实现温室气体减排的重要途径之一.实际生产中,经常利用足量NaOH溶液来“捕捉”CO2,流程图如下(部分条件及物质未标出).
(1)分离室中进行的操作是 过滤 .
(2)该流程图所标出的物质中,溶于水放出大量热的氧化物是 CaO(或氧化钙) .
(3)“捕捉室”内发生反应的化学方程式为 CO2+2NaOH=Na2CO3+H2O .
(4)将CaO加入到x溶液中,其中发生复分解反应的化学方程式是 Na2CO3+Ca(OH)2=CaCO3↓+2NaOH .
考点:
混合物的分离方法;常见气体的检验与除杂方法;书写化学方程式、文字表达式、电离方程式.
专题:
物质的分离和提纯.
分析:
(1)根据碳酸钙难溶于水进行解答;
(2)根据氧化钙和水反应生成氢氧化钙的过程中放出大量热进行解答;
(3)根据二氧化碳和氢氧化钠溶液反应生成碳酸钠和水进行解答;
(4)根据氧化钙和水反应生成氢氧化钙以及氢氧化钙和碳酸钠溶液反应生成碳酸钙沉淀和氢氧化钠进行解答.
解答:
解:(1)碳酸钙难溶于水,所以分离室中进行的操作是过滤;
(2)氧化钙和水反应生成氢氧化钙的过程中放出大量热;
(3)二氧化碳和氢氧化钠溶液反应生成碳酸钠和水,反应的化学方程式为CO2+2NaOH=Na2CO3+H2O;
(4)氧化钙和水反应生成氢氧化钙,氢氧化钙和碳酸钠溶液反应生成碳酸钙沉淀和氢氧化钠,化学方程式是Na2CO3+Ca(OH)2=CaCO3↓+2NaOH.
故答案为:(1)过滤;(2)CaO(或氧化钙);
(3)CO2+2NaOH=Na2CO3+H2O;
(4)Na2CO3+Ca(OH)2=CaCO3↓+2NaOH.
点评:
环境问题不仅引起了全球的重视而且也是近几年中考的热点问题.本题中还有一点要注意:书写化学方程式时,要配平.本考点主要出现在填空题中.
16.(5分)(2013•咸宁)如图,化学是一门以实验为基础的科学.实验室里现有高锰酸钾、大理石和稀盐酸,以及下列仪器,回答有关问题:
(1)利用上述仪器和药品做“制取二氧化碳的实验”,反应的原理是 CaCO3+2HCl═CaCl2+H2O+CO2↑ (用化学方程式表示);选择仪器后,连接装置并检查 装置的气密性 .
(2)若补充一种玻璃仪器 酒精灯 (填仪器名称),利用上述仪器和药品还可以制取氧气,你选择的仪器是 ①③⑤⑦⑧ (填序号),反应的化学方程式为 2KMnO4K2MnO4+MnO2+O2↑ .
考点:
二氧化碳的实验室制法;实验室制取氧气的反应原理;书写化学方程式、文字表达式、电离方程式.
专题:
常见气体的实验室制法、检验、干燥与净化.
分析:
(1)根据实验室取二氧化碳的反应原理,写出反应的方程式,凡是制取气体的装置都要检查装置的气密性;
(2)根据制取氧气的反应物的状态和反应条件确定发生装置,根据收集方法确定收集装置,根据装置选择仪器,根据制取氧气原理写出反应的方程式.
解答:
解:(1)在实验室中常用大理石和稀盐酸反应制取二氧化碳,反应的方程式是:CaCO3+2HCl═CaCl2+H2O+CO2↑,凡是制取气体的装置都要检查装置的气密性.所以,选择仪器后,连接装置并检查装置的气密性;
(2)在实验室中常用加热高锰酸钾的方法制取氧气,由于是加热固体制取气体,又由于氧气不易溶于水,可用排水法收集,所以,除了用到酒精灯加热外,还用到试管、铁架台附铁夹、带导管的橡皮塞、水槽、集气瓶.反应的方程式是:2KMnO4K2MnO4+MnO2+O2↑;
故答为:(1)CaCO3+2HCl═CaCl2+H2O+CO2↑,装置的气密性;(2)酒精灯,①③⑤⑦⑧,2KMnO4K2MnO4+MnO2+O2↑.
点评:
气体制取装置的选择要看反应物的状态和反应条件;收集装置的选择要看气体的密度和溶水性.这是化学实验和考题中的常见问题,同学们一定要记清.
17.(8分)(2013•咸宁)某实验小组的同学用氢氧化钙溶液和盐酸进行酸碱中和反应的实验时,向烧杯中的氢氧化钙溶液加入稀盐酸一会后,发现忘记了滴加指示剂.因此,他们停止滴加稀盐酸,并对烧杯内溶液中的溶质成分进行探究.
Ⅰ、写出该中和反应的化学方程式: Ca(OH)2+2HCl=CaCl2+2H2O .
Ⅱ、探究烧杯内溶液中溶质的成分.
【提出问题】该烧杯内溶液中的溶质是什么?
【猜想】猜想一:可能是CaCl2和Ca(OH)2;猜想二:可能只有CaCl2;猜想三: 可能是CaCl2和HCl .
【查阅资料】氯化钙溶液呈中性.
【进行实验】
实验步骤:取少量烧杯内溶液于试管中,滴入几滴酚酞溶液,振荡
实验现象: 溶液无明显变化(或溶液不变红色) 结论:猜想一不正确
实验步骤:实验步骤取少量烧杯内溶液于另一支试管中,逐滴加入碳酸钠溶液至过量
实验现象: 先有气体产生,后产生沉淀 结论:猜想二不正确,猜想三正确
【反思与拓展】
(1)在分析化学反应后所得物质成分时,除考虑生成物外还需考虑 反应物的用量 .
(2)根据所学化学知识,验证烧杯内溶液中的溶质含有HCl,除以上方案外,下列哪些物质单独使用也能完成该实验? ac (填序号)
a.pH试纸 b.铜 c.紫色石蕊溶液 d.硝酸银溶液
(3)烧杯中的溶液未经处理直接倒入下水道,可能造成的危害是 腐蚀铁质下水管(或污染水源) (写一条).要处理烧杯内溶液,使其溶质只含
有CaCl2,应向烧杯中加入过量的 石灰石(或CaCO3) .
考点:
中和反应及其应用;盐的化学性质;书写化学方程式、文字表达式、电离方程式.
专题:
常见的酸 酸的通性.
分析:
Ⅰ、根据氢氧化钙和盐酸反应生成了氯化钙和水写出反应的方程式;
Ⅱ、【猜想】根据反应的程度进行猜想:恰好反应、一种物质完全反应,另一种物质有剩余;
【进行实验】根据酚酞遇碱变红来进行解答;
根据碳酸钠溶液会和氯化钙反应生成沉淀,和稀盐酸反应生成二氧化碳气体进行分析解答;
【反思与拓展】(1)根据实验的结论进行发生反思;
(2)根据盐酸的性质进行分析,但注意氯化钙中也含有氯离子;
(3)根据酸会与铁反应进行分析,根据除杂的要求及除杂的原则进行分析.
解答:
解:Ⅰ、氢氧化钙和盐酸反应生成了氯化钙和水,因此反应的方程式为:Ca(OH)2+2HCl=CaCl2+2H2O;
Ⅱ、【猜想】反应可能是恰好反应,只有氯化钙(猜想二)、也可能是一种物质完全反应,另一种物质有剩余,若氢氧化钙过量,则含有氢氧化钙和氯化钙(猜想一);若盐酸过量,则含有盐酸和氯化钙(猜想三);
【进行实验】因为酚酞遇碱会变红色,而结论是猜想一不正确,即不含有氢氧化钙,故观察到的现象是溶液无明显变化(或溶液不变红色);
根据结论猜想二不正确,猜想三正确,即含有盐酸和氯化钙,其中的氯化钙溶液可以和碳酸钠溶液反应生成沉淀,稀盐酸和碳酸钠反应生成二氧化碳气体,因为碳酸钙在盐酸存在的情况下不能以沉淀的形式析出,故碳酸钠先和盐酸反应产生气泡,再和氯化钙反应产生沉淀;
【反思与拓展】(1)因为反应可能是完全反应,也可能是其中的一种反应物过量,因此在分析化学反应后所得物质成分时,除考虑生成物外还需考虑反应物的用量;
(2)因为烧杯内溶液中的溶质含有HCl显酸性,故用pH试纸测定pH应该小于7,能够使紫色的石蕊试液变成红色,但不能和排在氢后面的铜反应,虽然能够和硝酸银反应产生沉淀,但由于其中的氯化钙也能够和硝酸银产生相同的现象,不能选择,故选择ac;
(3)盐酸会与铁反应而将下水道腐蚀;除去盐酸且不能引入新的杂质,还要防止过量产生新的杂质,只能加碳酸钙;
故答案为:Ⅰ、Ca(OH)2+2HCl=CaCl2+2H2O;
Ⅱ、【猜想】可能是CaCl2和HCl;
【进行实验】溶液无明显变化(或溶液不变红色);先有气体产生,后产生沉淀;
【反思与拓展】(1)反应物的用量;(2)a c (3)腐蚀铁质下水管(或污染水源);石灰石(或CaCO3).
点评:
本题考查了酸碱中和反应以及实验设计的能力.设计实验时,可以从反应后的产物和其有关的性质着手;注意氯化钙中的盐酸只能用碳酸钙除去,及检验时要注意氯离子的干扰.
18.(5分)(2013•咸宁)将6.8g含杂质的锌粒,加入到盛有50.0g过量的稀硫酸的烧杯中(杂质不溶于水,也不与稀硫酸反应),充分反应后,称得烧杯内物质的总质量为56.6g.试计算:
(1)生成氢气的质量.
(2)锌粒中所含锌的质量分数(精确到0.1%).
考点:
根据化学反应方程式的计算.
专题:
有关化学方程式的计算.
分析:
锌与稀硫酸反应生成硫酸锌,同时放出氢气;根据质量守恒定律,实验前后烧杯中物质的质量差即为反应放出氢气的质量;而利用锌和稀硫酸反应的方程式依据氢气的质量可以求出反应的锌的质量进行解答.
解答:
解:(1)根据质量守恒定律,生成氢气的质量=6.8g+50.0g﹣56.6g=0.2g;
(2)设锌粒中含锌的质量为x.
Zn+H2SO4=ZnSO4+H2↑
65 2
x 0.2g
x=6.5g
锌粒中所含锌的质量分数==95.6%
答:(1)生成氢气的质量为0.2g;(2)锌粒中锌的质量分数为95.6%.
点评:
此题是根据化学方程式进行计算的考查题,解题的关键是利用反应前后的质量之差对相关的物质质量确定关系.
相关资料
更多

