


【生物】甘肃省兰州市第一中学2018-2019高二下学期期中考试(文)试卷
展开甘肃省兰州市第一中学2018-2019高二下学期
期中考试(文)试卷
说明:本试卷分第Ⅰ卷(选择题)和第Ⅱ卷(非选择题)两部分。满分100分,考试时间100分钟。答案写在答题卡上,交卷时只交答题卡。
第Ⅰ卷(共60分)
单项选择题(四个选项中,只有一个选项最符合题意,每小题2分,共60分)
1.下列关于内环境稳态的叙述,错误的是
A.内环境稳态指的是成份的稳态和理化性质的稳态
B.稳态是机体进行正常生命活动的必要条件
C.内环境的稳态就是保持其成分的恒定不变
D.稳态遭到破坏后会引起细胞代谢紊乱
2.关于内环境稳态的主要调节机制,目前普遍认为是
A.神经—体液调节 B.神经—体液—免疫调节 C.神经调节 D.体液调节
3.通常治疗糖尿病应该注射下列哪种激素来降低血糖浓度
A.胰岛素 B.肾上腺素 C.生长激素 D.胰高血糖素
4.下列有关艾滋病的说法错误的是
A.艾滋病主要通过性接触、血液和母婴三种途径传播
B.艾滋病病毒主要攻击T淋巴细胞
C.艾滋病是一种遗传病
D.艾滋病又称为获得性免疫缺陷综合症
5.神经纤维受到刺激时,受刺激部位细胞膜两侧的电位表现为
A.内负外正 B.内正外负 C内负外负 D.内正外正
6.抗利尿激素在人体水盐平衡调节过程中起着重要作用。当体内失水过多时,抗利尿激素分泌增加,进而促进肾小管和集合管重吸收
A.糖 B.水 C.Na+ D.K+
7.神经调节的基本方式是
A.刺激 B.反射弧 C.反射 D.兴奋
8.某人接种了“甲型H1N1流感”疫苗后体内出现了相应的抗体,产生抗体的细胞是
A.吞噬细胞 B.效应T细胞 C.浆细胞 D.记忆细胞
9.人剧烈运动后,隔一段时间血浆的pH会
A.远大于7.45
B.远小于7.35
C.维持在7.35~7.45
D.稳定在3~4
10.人体组织细胞需要通过内环境与外界环境进行物质交换,下列不属于内环境的是
A.细胞内液 B.组织液 C.淋巴 D.血浆
11.下列有关突触的叙述中,正确的是
A.神经元之间通过突触联系 B.一个神经元只有一个突触
C.突触由突触前膜和突触后膜构成 D.神经递质能穿过突触后膜
12.下列选项中,对人体具有防卫、监控和清除功能的系统是
A.生殖系统 B.呼吸系统 C.消化系统 D.免疫系统
13.下列人体生理活动通过神经调节完成的是
A.小肠粘膜上皮细胞吸收氨基酸
B.手指接触到针尖后迅速缩回的反射活动
C.皮肤伤口处,吞噬细胞对病菌的吞噬反应
D.抗利尿激素促进肾小管和集合管对水的重吸收
14.生长素的化学本质是
A.氨基酸 B.吲哚乙酸 C.乙酰胆碱 D.胆固醇
15.不同植物激素功能相同,下列哪种激素处理种子能够打破种子休眠,促进种子萌发
A.乙烯 B.细胞分裂素 C.赤霉素 D.生长素
16.农民适时摘除棉花的顶芽,解除顶端优势,以促进侧芽的发育,从而使它多开花、多结果。顶端优势是下列哪种植物激素作用的结果
A.乙烯 B.细胞分裂素 C.脱落酸 D.生长素
17.将某种盆栽植物放在窗台上,一段时间后该植物会朝向窗外生长,其原因是
A.植物对温度发生反应 B.植物对地心引力发生反应
C.植物对湿度发生反应 D.单侧光引起生长素分布不均匀
18.下列关于生长素的叙述,错误的是
A.生长素能够促进插条生根 B.生长素浓度越高,植物生长越快
C.去掉顶芽可以促进侧芽生长 D.植物向光性是生长素分布不均所致
19.给未受粉的番茄雌蕊柱头涂上一定浓度的生长素溶液,可获得无子番茄。此现象说明
A.果实发育与受精作用有关 B.果实发育与种子形成有关
C.生长素抑制了种子生长 D.生长素能促进果实发育
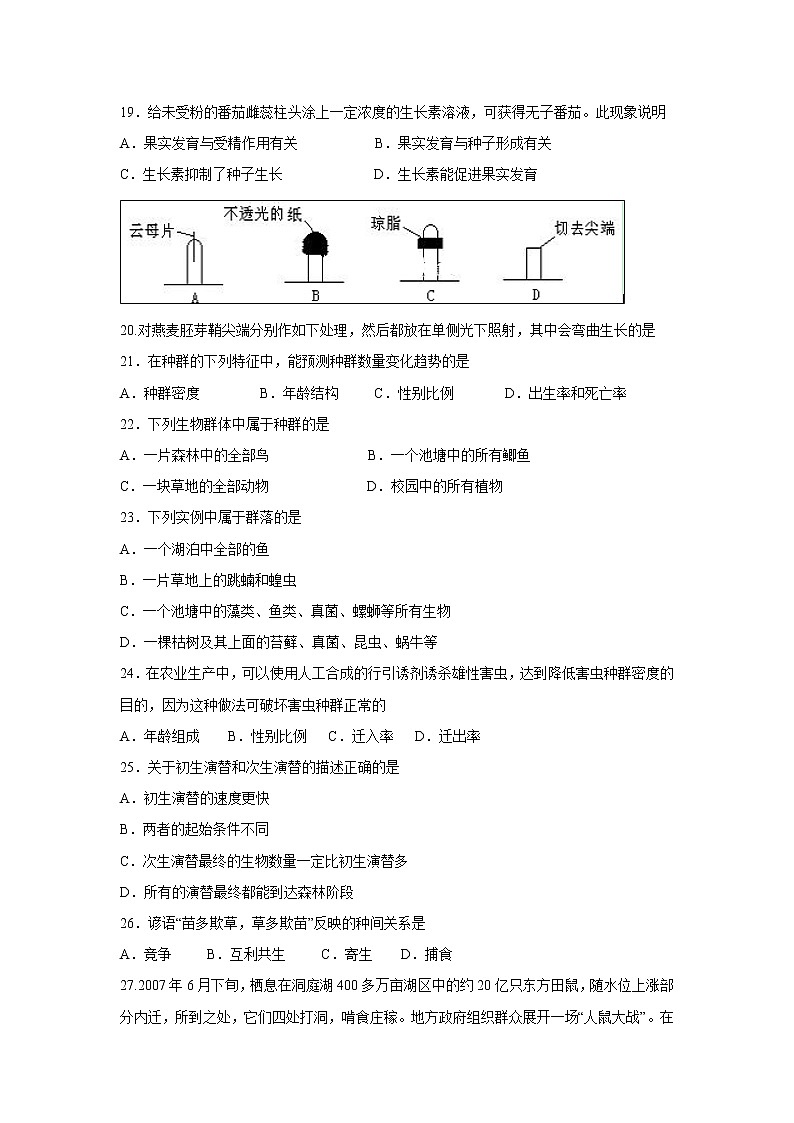
20.对燕麦胚芽鞘尖端分别作如下处理,然后都放在单侧光下照射,其中会弯曲生长的是
21.在种群的下列特征中,能预测种群数量变化趋势的是
A.种群密度 B.年龄结构 C.性别比例 D.出生率和死亡率
22.下列生物群体中属于种群的是
A.一片森林中的全部鸟 B.一个池塘中的所有鲫鱼
C.一块草地的全部动物 D.校园中的所有植物
23.下列实例中属于群落的是
A.一个湖泊中全部的鱼
B.一片草地上的跳蝻和蝗虫
C.一个池塘中的藻类、鱼类、真菌、螺蛳等所有生物
D.一棵枯树及其上面的苔藓、真菌、昆虫、蜗牛等
24.在农业生产中,可以使用人工合成的行引诱剂诱杀雄性害虫,达到降低害虫种群密度的目的,因为这种做法可破坏害虫种群正常的
A.年龄组成 B.性别比例 C.迁入率 D.迁出率
25.关于初生演替和次生演替的描述正确的是
A.初生演替的速度更快
B.两者的起始条件不同
C.次生演替最终的生物数量一定比初生演替多
D.所有的演替最终都能到达森林阶段
26.谚语“苗多欺草,草多欺苗”反映的种间关系是
A.竞争 B.互利共生 C.寄生 D.捕食
27.2007年6月下旬,栖息在洞庭湖400多万亩湖区中的约20亿只东方田鼠,随水位上涨部分内迁,所到之处,它们四处打洞,啃食庄稼。地方政府组织群众展开一场“人鼠大战”。在灭鼠时,若杀死老鼠总量的一半,过一段时间后会发现
A.很快恢复到原来的数量 B.数量会继续下降
C.保持数量不变 D.数量先增加,然后快速下降
28.在对某池塘内鲫鱼种群数量调查时,第一次捕捞200尾,全部进行标志后放生;第二次捕捞160尾,其中有标志的鲫鱼10尾,则该池塘内鲫鱼的总数为________尾
A.4 000 B.3 200 C.1 600 D.800
29.某种群现阶段幼年个体较多,成年和老年个体较少,此种群所处的年龄组成类型
A.衰退型 B.稳定型 C.增长型 D.以上都不是
30.关于群落的叙述不正确的是
A.动物群落垂直分层与植物有关 B.植物群落水平分布与地形有关
C.植物群落垂直分层与光照有关 D.动物群落水平分布一般是均匀的
第Ⅱ卷 非选择题(共40分)
31.(10分,每空1分)分析下列Ⅰ、Ⅱ两幅图,请据图回答:
(1)在Ⅰ反射弧的组成中,1为 ,2为传入神经,3为 ,4为传出神经,5为效应器。
(2)兴奋在神经元之间的传递是 (填“单”或“双”)向的。
(3)在Ⅰ中C处施加一次短暂的有效刺激,①处能测到电位变化吗? 。受刺激时时膜两侧的电位为 。
(4)Ⅱ结构名称是 ,由[1] ,[2]突触间隙和[3] 三部分组成。
(5)当神经末梢有神经冲动传来时,使突触小泡释放传递神经冲动的 ,作用于[3]上的 ,使下一个神经元产生兴奋。
32.(10分,每空2分)内环境稳态是机体进行正常生命活动的必要条件。在神经—体液—免疫调节的共同作用下,健康人的内环境的每一种成分和理化性质都处于动态平衡中。下图是关于内环境及其稳态的概念图,请在答题卡上填写1~5处适当的名词。
(1) (2) (3) (4) (5)
33.(10分,每空1分)乌岩岭自然保护区位于浙江南部泰顺县,动植物种类丰富。请回答下列问题
(1)乌岩岭内所有的生物构成了一个 。科学家对保护区内的各种动植物进行调查,物种数目的多少称为 。该保护区内植物存在垂直分层现象的原因是 ,动物垂直分层的原因是 。
(2)在这个保护区内,黄腹角雉是中国特产珍禽,为了保护濒危物种,科学家对乌岩岭的黄腹角雉的种群密度进行了调查,常采用的方法是 ;调查显示,乌岩岭黄腹角雉典型栖息地的黄腹角雉种群密度最大可达7.08只/km2,决定其种群密度的种群特征为 和 。黄腹角雉的性别比例通过影响 来影响种群密度。在该保护区群落演替过程中,人类活动会影响演替的 和 。
34. (10分,每空2分)如图为甲状腺活动调节示意图,请据图回答:
(1)下丘脑通过A 激素、垂体通过分泌B 激素调节甲状腺的活动。
(2)当受到寒冷刺激时,下丘脑分泌A的量会 (填“增加”或“减少”),从而使甲状腺激素分泌量增加,甲状腺激素能促进新陈代谢,使细胞产热增加。
(3)下丘脑和垂体的活动,又受血液中甲状腺激素含量多少的调节,若此时血液中甲状腺激素含量过多,则C、D过程是 (填“促进”或“抑制”)过程。这种调节方式称为 调节。
参考答案
一、选择题 (每小题2分,共60分)
题号 | 1 | 2 | 3 | 4 | 5 | 6 | 7 | 8 | 9 | 10 |
答案 | C | B | A | C | B | B | C | C | C | A |
题号 | 11 | 12 | 13 | 14 | 15 | 16 | 17 | 18 | 19 | 20 |
答案 | A | D | B | B | C | D | D | B | D | C |
题号 | 21 | 22 | 23 | 24 | 25 | 26 | 27 | 28 | 29 | 30 |
答案 | B | B | C | B | B | A | A | B | C | D |
二、非选择题(共40分)
31. (10分,每空1分)
(1)感受器 神经中枢
(2)单
(3)不能 外负内正
(4)突出 突触前膜 突触后膜
(5)神经递质 特异性受体
32. (10分,每空2分)
(1)淋巴
(2)组织液
(3)内环境
(4)PH
(5)温度(4和5小题答案可以换位置)
33. (10分,每空1分)
(1)群落 丰富度 光照强度 食物和栖息空间
(2)标志重捕法 出生率 死亡率 出生率 速度 方向
34. (10分,每空2分)
(1)促甲状腺激素释放 促甲状腺
(2)增加
(3)抑制 (负)反馈调节