


还剩12页未读,
继续阅读
【生物】湖北省2019年春“荆、荆、襄、宜四地七校考试联盟”高二期中联考试题
展开
湖北省2019年春“荆、荆、襄、宜四地七校考试联盟
高二期中联考试题
本试题卷共10页, 40题。全卷满分90分。考试用时90分钟。
★祝考试顺利★
注意事项:
1.答题前,考生先将自己的姓名、准考证号码填写清楚,将条形码准确粘贴在条形码区域内。
2.答题时请按要求用笔。
3.请按照题号顺序在答题卡各题目的答题区域内作答,超出答题区域书写的答案无效;在稿纸试卷上答题无效。
4.作图可先使用铅笔画出,确定后必须用黑色字迹的签字笔描黑。
5.保持卡面清洁,不要折叠、不要弄破、弄皱,不准使用涂改液、修正带、刮纸刀。
一、选择题(本题共35小题,1-25题每小题1分,26-35题每小题2分,共45分。在每小题给出的四个选项中,只有一项是符合题目要求的)
1.下列有关生物体内化合物的叙述,正确的是
A.淀粉、糖原和纤维素水解得到的单体相同
B.种子从休眠进入萌发状态,结合水/自由水的值上升
C.人体内的脂肪能调节代谢
D.蓝藻和水绵体内的叶绿体都含有DNA和叶绿素
2.下列关于使用光学显微镜的实验,叙述正确的是
A.转换物镜时的操作为手握物镜小心缓慢转动
B.可用台盼蓝染色法检测到具有完整细胞膜的细胞呈蓝色
C.若要观察处于细胞分裂中期的染色体可用醋酸洋红液染色
D.在新鲜黑藻小叶装片中可进行叶绿体形态观察和计数
3.下列有关真核生物核糖体的叙述,正确的是
A.遗传信息表达的场所
B.组成成分中含mRNA
C.部分附着在内质网、核膜上
D.核糖体上存在蛋白质和DNA
4.下列有关病毒的叙述,正确的是
A.病毒的核酸和蛋白质中都含有S元素
B.病毒的核酸在核糖体上
C.用吡罗红染色,可鉴别小肠上皮细胞是否被RNA病毒感染
D.乙型肝炎病毒不能在人体血浆中增殖
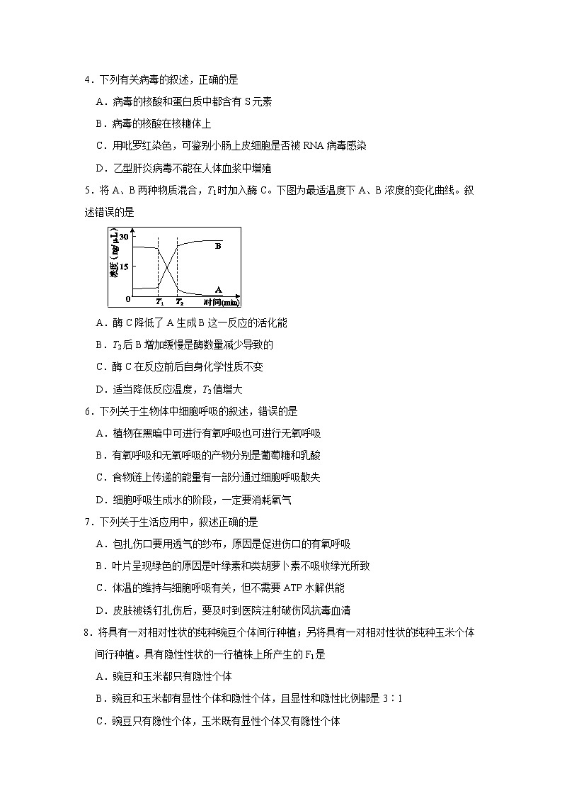
5.将A、B两种物质混合,T1时加入酶C。下图为最适温度下A、B浓度的变化曲线。叙述错误的是
A.酶C降低了A生成B这一反应的活化能
B.T2后B增加缓慢是酶数量减少导致的
C.酶C在反应前后自身化学性质不变
D.适当降低反应温度,T2值增大
6.下列关于生物体中细胞呼吸的叙述,错误的是
A.植物在黑暗中可进行有氧呼吸也可进行无氧呼吸
B.有氧呼吸和无氧呼吸的产物分别是葡萄糖和乳酸
C.食物链上传递的能量有一部分通过细胞呼吸散失
D.细胞呼吸生成水的阶段,一定要消耗氧气
7.下列关于生活应用中,叙述正确的是
A.包扎伤口要用透气的纱布,原因是促进伤口的有氧呼吸
B.叶片呈现绿色的原因是叶绿素和类胡萝卜素不吸收绿光所致
C.体温的维持与细胞呼吸有关,但不需要ATP水解供能
D.皮肤被锈钉扎伤后,要及时到医院注射破伤风抗毒血清
8.将具有一对相对性状的纯种豌豆个体间行种植;另将具有一对相对性状的纯种玉米个体间行种植。具有隐性性状的一行植株上所产生的F1是
A.豌豆和玉米都只有隐性个体
B.豌豆和玉米都有显性个体和隐性个体,且显性和隐性比例都是3∶1
C.豌豆只有隐性个体,玉米既有显性个体又有隐性个体
D.玉米只有隐性个体,豌豆既有显性个体又有隐性个体
9.基因型为AaBb的二倍体雄性生物,其睾丸中的细胞进行分裂增殖,有关叙述正确的是
A.有丝分裂后期A、a、B、b会移向细胞的同一极
B.只有两对基因位于两对染色体上,才能产生Ab、AB、ab、aB四种精子
C.减数分裂中A(a)与B(b)间发生重组,一定遵循基因自由组合定律
D.同源染色体上的非姐妹染色单体发生交换会导致染色体结构变异
10.在有关DNA分子的研究中,常用32P来标记DNA分子。用α、β和γ表示ATP或dATP(d表示脱氧)上三个磷酸基团所处的位置(A—Pα~Pβ~Pγ或dA—Pα~Pβ~Pγ)。下列说法错误的是
A.主动运输所需能量来自ATP的“γ”位前的高能磷酸键的断裂释放的能量
B.若用带有32P标记的dATP作为DNA生物合成的原料,将32P标记到新合成的DNA分子上,则带有32P的磷酸基团应在dATP的“γ”位上
C.将ATP中的“β”和“γ”位磷酸基团去掉,所得物质是合成RNA分子的单体之一
D.将某细胞中所有染色体上的DNA都用32P标记,该细胞在不含32P的培养基中完成一次有丝分裂,形成的子细胞中所有染色体都有放射性
11.T2噬菌体侵染大肠杆菌的实验中,叙述正确的是
A.标记T2噬菌体时,可把T2噬菌体直接接种在含35S或32P的培养基中
B.搅拌和离心的目的是为了把蛋白质和DNA分开
C.用T2噬菌体侵染酵母菌也可以得出DNA是遗传物质这一实验结论
D.若用32P标记的大肠杆菌培养T2噬菌体,则释放的子代噬菌体100%含32P
12.在体外用14C标记半胱氨酸tRNA复合物中的半胱氨酸(Cys),得到*CystRNACys,再用无机催化剂镍将其中的半胱氨酸还原成丙氨酸(Ala),得到*AlatRNACys(见下图,tRNA 不变)。如果该*AlatRNACys参与翻译过程,那么下列说法正确的是
A.在一个mRNA 分子上可以同时合成多条被14C标记的多肽链
B.翻译过程中的酶在细胞核中合成
C.tRNA有20种,由DNA转录而来
D.新合成的肽链中,原来Ala 的位置会被替换为14C标记的Cys
13.下图表示野生型链孢霉几个基因的表达过程,下列据图作出的推断正确的是
A.该图体现出基因可直接控制生物的性状
B.遗传信息的复制和表达都是以基因为单位进行的
C.该图能说明基因和染色体行为存在明显的平行关系
D.野生型链孢霉经X射线处理后在缺少谷氨酸的培养基上不能生长,添加鸟氨酸后可以生长,判断是基因1发生了突变
14.已知一个群体中,血友病的基因频率和基因型频率保持不变,且男性群体和女性群体的总人数相同,血友病基因频率也相等。假设男性群体中血友病患者的比例为1%,则下列说法错误的是
A.该男性群体中血友病致病基因频率为0.01
B.在女性群体中携带者的比例为1.98%
C.该女性群体中血友病患者比例为0.01
D.该群体中男性患者人数多于女性患者
15.下图表示正常人快速饮入500 ml某种液体后,其血浆渗透压的变化曲线。以下分析不合理的是
A.若饮入的是清水,则人体血浆渗透压变化的曲线是c
B.若饮入的是高浓度葡萄糖溶液,则尿量会减少
C.当饮入0.9% NaCl溶液时,细胞外液Na+的增加量远大于细胞内液Na+的增加量
D.当血浆渗透压出现曲线c的变化时,内环境稳态的调节有激素和神经递质的参与
16.某成年人处于高温炎热的环境中,体温维持正常,该过程中不会出现的是
A.抗利尿激素分泌增加
B.机体散热量等于产热量
C.下丘脑感受到体温变化,通过神经-体液发送信息
D.人体骨骼肌细胞中产热量最多的部位是细胞质基质
17.神经调节是动物和人体生命活动调节的主要方式,下列有关叙述错误的是
A.同一反射弧中的感受器和效应器可以在同一部位
B.膝跳反射需要两个神经元的参与
C.神经递质释放后,将持续发挥作用
D.少量的神经递质不能引发下一个神经元电位变化
18.下列关于激素调节,叙述错误的是
A.胰岛素可作用于脂肪细胞
B.人体中各种激素的含量相对较少
C.切断下丘脑和垂体的联系,对甲状腺影响较大
D.激素只运输给相应的靶器官、靶细胞
19.生长素对植物生长的调节作用具有两重性。如图所示,P点表示对植物生长既不促进也不抑制的生长素浓度,该图可表示
A.水平放置后根近地侧生长素浓度的变化
B.水平放置后茎远地侧生长素浓度的变化
C.胚芽鞘尖端向光侧生长素浓度的变化
D.去掉顶芽后侧芽生长素浓度的变化
20.种群密度是种群最基本的数量特征。下列叙述正确的是
A.可通过计数所有样方内的个体数,再除以这些样方的总面积的方法获得种群密度值
B.样方的多少不会影响调查结果
C.草原上某种羊的养殖密度不同,单位面积该羊的产量可能相同
D.培养瓶中细菌种群数量达到K值前,密度对其增长的制约逐渐减弱
21.由于农田的存在,某种松鼠被分隔在若干森林斑块中。人工生态通道可以将森林斑块彼此连接起来。下列叙述正确的是
A.农田的存在增加了松鼠的活动空间
B.生态通道有利于保护该种松鼠基因多样性
C.不同森林斑块中的松鼠属于不同物种
D.不同斑块中松鼠的基因库相同
22.下列有关生物群落的说法错误的是
A.间种玉米和花生可以提高光能利用率,依据的原理是优化群落垂直结构
B.退耕还林、还草、还湖体现了人类的活动改变了群落演替的速度和方向
C.湖泊中的群落与草原中的群落的不同主要体现在群落丰富度
D.豆科植物和根瘤菌的关系与蚂蚁共同协作筑巢的关系不一样
23.下列关于种群、群落和生态系统的叙述,正确的是
A.捕食者的捕食活动对被捕食种群的发展起促进作用
B.苔原生态系统的抵抗力稳定性弱,恢复力稳定性强
C.一只猛禽追逐另一只抓握着鼠的猛禽,这两只猛禽属于捕食关系
D.一棵树上不同高度的灰喜鹊巢,反映了动物群落的垂直结构
24.如图所示,曲线Ⅰ、Ⅱ、Ⅲ分别表示某野生动物种群数量超过环境容纳量后,其未来种群数量变化的三种可能情况。下列说法错误的是
A.图中曲线Ⅰ说明该种群对其栖息地的破坏程度较轻
B.当曲线Ⅲ趋近零时,对该动物种群可采取就地保护的措施
C.图中阴影部分可能引起该种群的基因频率发生改变
D.若图中物种处于最高营养级,当其数量下降且其他条件不变时,流向该营养级其他物种的能量会增加
25.下列是以酵母菌为材料进行的实验,有关叙述错误的是
A.探究酵母菌的呼吸方式,采用对比实验
B.用酵母菌发酵酿制果酒,选择酸性重铬酸钾检测是否产生酒精
C.探究酵母菌种群数量变化实验中无空白对照
D.探究酵母菌种群数量变化的实验结果绘制成的曲线为S型曲线
26.一段长5cm的葱茎,将其纵切至4cm处,由于纵切后葱茎的内壁表面细胞(有大的液泡)摆脱了厚壁的表皮细胞的束缚,内表面细胞扩张得更快,从而使葱茎向表皮外弯曲,切后的形状如下左图,将它作为对照。再取另外四节相同的葱茎做同样的处理,将它们分别置于a至d四种不同浓度的蔗糖溶液中,30分钟后,葱茎形状记录如下。据此判断蔗糖溶液浓度的大小为
A.a>b>c>d B.a>c>d>b C.b>d>c>a D.b>a>c>d
27.下图所示为叶绿体内C3、C5化合物的含量随时间的变化曲线图。那么晴朗白天突然转阴时C3和C5含量的变化的叙述正确的是
A.a—b段(Y)表示此时C3含量的变化
B.c—d段(X)表示此时C3含量的变化
C.d—e段(Y)表示此时C5含量的变化
D.d—e段(X)表示此时C5含量的变化
28.玉米有抗病(A)与不抗病(a),宽叶(B)和窄叶(b)两对相对性状。现有一株抗病宽叶玉米自交,子一代表现型是抗病宽叶:抗病窄叶=3:1。科学研究发现子一代出现该比例的原因是亲本中有2种基因型的花粉不育。则这两种不育花粉的基因组成为
A.AB和Ab B.aB和ab C.AB和ab D.Ab和aB
29.绿色荧光标记的X染色体DNA探针(X探针),仅能与细胞内的X染色体DNA的一段特定序列杂交,并使该处呈现绿色荧光亮点。同理,红色荧光标记的Y染色体DNA探针(Y探针)可使Y染色体呈现一个红色荧光亮点。同时用这两种探针检测体细胞,可诊断性染色体数目是否存在异常。医院对某夫妇及其流产胎儿的体细胞进行检测,结果如图所示。下列分析正确的是
A. 据图分析可知妻子患X染色体伴性遗传病
B.X染色体DNA上必定有一段与X探针相同的碱基序列
C.妻子的父母至少有一方患有性染色体数目异常疾病
D.该夫妇可以选择生女孩来避免性染色体数目异常疾病的发生
30.如图是人体血糖浓度变化的曲线,下列叙述正确的是
A.曲线ab段与曲线ef段血糖浓度上升的原因相同
B.曲线bc段与曲线de段血液中胰岛素变化趋势不同
C.fg段血糖维持相对稳定只依靠内分泌系统的调节就能完成
D.当血糖偏低时,胰高血糖素可促进肝糖原和肌糖原分解从而使血糖升高
31.图甲是H7N9病毒侵入人体后发生免疫反应的某个阶段示意图,图乙为人体免疫系统清除该病毒的部分过程示意图。下列叙述正确的是
A.甲图中①是吞噬细胞,②是在胸腺中成熟的B淋巴细胞
B.健康人的T细胞直接移植给肿瘤患者可提高患者的免疫力
C.图乙中细胞甲为B细胞,接受抗原刺激后细胞周期变短
D.有细胞丙参与的免疫过程属于人体的特异性免疫
32.如下图所示,将完好的某动物神经元浸泡在任氏液(模拟细胞外液)中进行实验,A、B为神经元膜外侧的两处位置。以下说法正确的是
A.静息状态时,可测得A、B两处的电位不相等
B.静息状态时,与任氏液相比,细胞内Na+浓度高
C.B处兴奋时,膜两侧的电位表现为外正内负
D.若阻断Na+内流,施加如图刺激后,A、B处不能产生兴奋
33.果园可作为一个生态系统进行管理,科研人员对板栗园内的栗瘿蜂和长尾小蜂的数量进行了连续五年的监测,结果见下图。如果不对果园土壤进行管理,果树林下将会出现从一年生草本植物为优势,到多年生草本植物为优势,再到草本与灌木混生等阶段的演替。在草本与灌木混生阶段,果园内很少有一年生草本植物生长,下列叙述正确的是
A.用性信息素(E)2壬烯醇诱捕长尾小峰,可破坏其种群年龄组成
B.据图判断这两个物种的种间关系是竞争
C.果园内很少有一年生草本植物生长,其原因是一年生植物在争夺阳光等竞争中被淘汰
D.每年输入果树的能量为果树的净光合作用总量
34.卷叶螟和褐飞虱是稻田中两种主要害虫,拟水狼蛛是这两种害虫的天敌。下列叙述错误的是
A.害虫与拟水狼蛛间的信息传递,有利于维持生态系统的稳定
B.防治稻田害虫,可提高能量传递效率
C.精耕稻田与弃耕稻田的生物群落,演替的方向和速度都不同
D.用性外激素专一诱捕卷叶螟,短期内褐飞虱种群密度会下降
35.某城市河流水质逐渐恶化,经过治理后,河水又恢复了清澈。图(1)表示该河流的能量金字塔(甲、乙、丙为3种鱼,丁为1种水鸟,甲不摄食藻类,箭头指示能量流动方向),图(2)表示部分能量流动关系(图中数字表示同化的能量)。下列说法中正确的是
(1) (2)
A.经研究发现图(1)食物网中遗漏了一条能量流动途径,该途径应该是水草→甲→丁
B.图(1)所示食物网中,次级消费者是甲和乙
C.结合图(2)分析,图(1)食物网中第一营养级到第二营养级能量的传递效率为7.6%
D.经检测,水体中含有某种可被生物富集的农药,推测此农药含量最高的生物是分解者
二、非选择题(包括必考题和选考题两部分。第36题-第38题为必考题,每道题考生都必须作答。第39题和第40题为选考题,考生选择一题作答)
(一)必考题(本题共3题,共30分)
36.(8分)下图为某植物叶肉细胞中甲、乙两种细胞器结构示意图,请回答下列问题:
(1)甲、乙两种细胞器的共同点除了都有双层膜,都含有少量的DNA和RNA之外,还都有 功能,颤藻 (填“有”或“无”)这两种细胞器。
(2)将用差速离心法分离出的甲与葡萄糖水溶液混合,在适宜温度下, (填“有”或“无”)气泡产生,原因是 。
(3)通常,与阳生植物相比,阴生植物单位时间内光合作用固定的CO2量与呼吸作用放出的CO2量相等时所需要的光照强度 (填“高”或“低”)。
(4)光照强度达到一定数值时,植物的净光合速率反而开始下降,推测其原因可能是光照过强,温度过高,造成部分叶片气孔关闭,直接导致 。
37.(13分)某二倍体雌雄异株植物,其花色遗传由A、a与R、r两对等位基因控制。其中基因A、a位于常染色体上,基因R、r位于X染色体上。研究又发现A和R基因同时存在时花色为绿色,A基因存在,R基因不存在时花色为金黄色,其它基因组合情况时花色为白色。请回答下列问题:
(1)绿色花植株的基因型有 种,白花植株的基因型有 种。
(2)基因型纯合的金色花雌株与杂合的绿色花雄株杂交,子代中的雌株的花色是 ,雄株的花色是 。
(3)一株绿色花雌株与一株金黄色花雄株杂交,子代花色有白色、金黄色和绿色,则子代白色、金黄色和绿色花植株理论数量比为 。
(4)在该植物种群中,观察到有的植株叶片为宽叶,有的植株叶片为窄叶,由B和b控制。对一雄性宽叶植株研究发现其基因中既有B又有b,且位于性染色体上,请写出该雄性植株可能的基因型,并设计实验探究该植株中B和b在性染色体上的位置情况。
①该植株可能的基因型: (只写出关于宽叶和窄叶这一对相对性状的基因型)。
②实验思路: 。
③预测结果和结论:
。
38.(9分)目前的生理学观点认为,神经-体液-免疫调节网络是机体维持稳态的主要调节机制。下图表示下丘脑、垂体和甲状腺之间的关系及弥漫性毒性甲状腺肿的发病机理。
(1)若要用小鼠为材料设计实验验证甲状腺激素具有促进物质氧化分解的这一功能,常用的检测指标是______________________________。
(2)当人刚进入寒冷环境时,下丘脑分泌_______________激素,以促进甲状腺激素的合成;
甲状腺激素含量增加到一定程度,又会反过来调节下丘脑与垂体分泌相关激素,说明它们还存在______________调节机制,体内这种调节机制的作用是____________________, 甲状腺激素作用的靶细胞是_________________________。
(3) 弥漫性毒性甲状腺肿是由于机体产生某种抗体A,导致患者体内甲状腺激素含量比正常人多。其原因主要是该抗体与相应受体结合,发挥与________激素相同的生理作用,使甲状腺机能增强,属于______________疾病。
(4)弥漫性毒性甲状腺肿临床上可以用物质C进行治疗,该物质可通过抑制细胞X分泌________及细胞Y的____________________过程来减少抗体A的产生。
(二)选考题(共15分,请考生从给出的2道题中任选一题作答。如果多做,则按所做的第一题计分)
39.【生物——选修1:生物技术实践】(15分)
醋酸菌是食品工业中常用的微生物,不仅可用于生产醋酸,某些类型还可用于生产细菌纤维素,回答下列问题:
(1)当 时,醋酸菌将葡萄汁中的糖分解成醋酸。制醋酸时温度应该控制在 。
(2)筛选接种时,为了避免环境中微生物的污染,实验操作应在 旁进行;某同学采用平板划线法进行接种,在适宜条件下培养一段时间后,发现一个培养皿中某部位的菌落分布呈沟槽状,与其他部位的菌落分布有明显差异,其原因最可能是划线时该部位___________________。
(3)配制培养基时,除了提供几种主要营养物质,还需满足微生物对pH、特殊营养物质以及氧气的要求;将鉴定的菌种进行临时保存时,可在低温下使用试管斜面保存,但该方法除保存时间短外,菌种还易 ;若需较长时间保存菌种,可用的方法是 。
(4)利用筛选出的优质菌种进行生产时,研究人员测得培养过程中的细菌纤维素产量、培养液中的残糖量和残氮量如下图所示,图中代表培养液中残氮量的是 曲线,与B曲线相比,A曲线下降更快的主要原因是 。
40.【生物——选修3:现代生物科技专题】(15分)
糖尿病是威胁人类健康的重大疾病之一。随着社会的进步、经济的发展、生活节奏的加快、不健康的生活方式等原因,使得近年来,我国患糖尿病的人数的增长相当迅速。生产速效胰岛素以及利用转基因技术实现胰岛素的批量生产就成为了目前糖尿病治疗的新思路,请回答下列相关问题:
(1)速效胰岛素是科学家将胰岛素B链的第28个和第29个氨基酸调换顺序后获得的。该过程中,在基因工程的基础上,需要对 进行定向改造。
(2)对于胰岛素基因的获取,一是通过提取胰岛B细胞中的胰岛素 ,经过反转录过程合成胰岛素基因,之后通过PCR技术进行大量扩增,扩增时除模板和原料外还需提供的物质有 ; 二是通过分析胰岛素的 序列,进行人工合成。
(3)利用某生物的胰岛B细胞为材料,同时构建cDNA文库和基因组文库,两个文库相比,cDNA文库中含有的基因数目比基因组文库中的少,其原因是 。
(4)胰岛素基因在大肠杆菌细胞内表达时,表达出的蛋白质 (填“会”或“不会”)经过内质网加工。表达出的蛋白质也可能会被降解,为防止蛋白质被降解,在实验中应选用 的大肠杆菌作为受体细胞。
参考答案
一、选择题(本题共35小题,1-25题每小题1分,26-35题每小题2分,共45分)
1.A 2.C 3.C 4.D 5.B 6.B 7.D 8.C 9.A 10.B
11.D 12.A 13.D 14.C 15.B 16.D 17.C 18.D 19.D 20.C
21.B 22.C 23.A 24.B 25.D 26.B 27.C 28.B 29.B 30.B
31. C 32.D 33.C 34.B 35.A
二、非选择题
36.(8分,除批注外,每空1分)
(1)能量转换(能产生ATP) 无
(2)无 因为没有细胞质基质不能完成细胞呼吸第一阶段分解葡萄糖,故没有二氧化碳产生。(或答葡萄糖无法进入线粒体内氧化分解) (2分)
(3)低
(4)外界二氧化碳进入量减少限制了暗反应的进行。(2分)
37.(13分,除批注外,每空1分)
(1)6 5
(2)绿色 金黄色
(3)2:3:3
(4)①XBYb或XbYB(2分) ②让该植株与窄叶雌株杂交,分析后代的表现型(2分)
③如果后代中雌株全为宽叶,雄株全为窄叶,说明B和b分别位于X和Y染色体上(2分);如果后代中雌株全为窄叶,雄株全为宽叶,说明B和b分别位于Y和X染色体上(2分)。
38.(9分,每空1分)
(1) 耗氧量 (或答体重变化)
(2)促甲状腺激素释放 反馈(负反馈) 维持机体内环境的稳态
几乎全身所有组织细胞
(3)促甲状腺 自身免疫
(4)淋巴因子 增殖、分化
39.(15分,除批注外,每空2分)
(1)氧气、糖源都充足 30—35℃
(2)酒精灯火焰 培养基表面被划破
(3)被污染或产生变异 甘油管藏
(4)B (1分) 该细菌合成纤维素需要大量糖源
40.(15分,除批注外,每空2分)
(1)胰岛素基因
(2)mRNA 引物、热稳定DNA聚合酶(Taq酶) 氨基酸
(3)cDNA文库中只含有胰岛B细胞已转录(或已表达)的基因,而基因组文库中含有该生物的全部基因(3分)
(4)不会 蛋白酶缺陷型
高二期中联考试题
本试题卷共10页, 40题。全卷满分90分。考试用时90分钟。
★祝考试顺利★
注意事项:
1.答题前,考生先将自己的姓名、准考证号码填写清楚,将条形码准确粘贴在条形码区域内。
2.答题时请按要求用笔。
3.请按照题号顺序在答题卡各题目的答题区域内作答,超出答题区域书写的答案无效;在稿纸试卷上答题无效。
4.作图可先使用铅笔画出,确定后必须用黑色字迹的签字笔描黑。
5.保持卡面清洁,不要折叠、不要弄破、弄皱,不准使用涂改液、修正带、刮纸刀。
一、选择题(本题共35小题,1-25题每小题1分,26-35题每小题2分,共45分。在每小题给出的四个选项中,只有一项是符合题目要求的)
1.下列有关生物体内化合物的叙述,正确的是
A.淀粉、糖原和纤维素水解得到的单体相同
B.种子从休眠进入萌发状态,结合水/自由水的值上升
C.人体内的脂肪能调节代谢
D.蓝藻和水绵体内的叶绿体都含有DNA和叶绿素
2.下列关于使用光学显微镜的实验,叙述正确的是
A.转换物镜时的操作为手握物镜小心缓慢转动
B.可用台盼蓝染色法检测到具有完整细胞膜的细胞呈蓝色
C.若要观察处于细胞分裂中期的染色体可用醋酸洋红液染色
D.在新鲜黑藻小叶装片中可进行叶绿体形态观察和计数
3.下列有关真核生物核糖体的叙述,正确的是
A.遗传信息表达的场所
B.组成成分中含mRNA
C.部分附着在内质网、核膜上
D.核糖体上存在蛋白质和DNA
4.下列有关病毒的叙述,正确的是
A.病毒的核酸和蛋白质中都含有S元素
B.病毒的核酸在核糖体上
C.用吡罗红染色,可鉴别小肠上皮细胞是否被RNA病毒感染
D.乙型肝炎病毒不能在人体血浆中增殖
5.将A、B两种物质混合,T1时加入酶C。下图为最适温度下A、B浓度的变化曲线。叙述错误的是
A.酶C降低了A生成B这一反应的活化能
B.T2后B增加缓慢是酶数量减少导致的
C.酶C在反应前后自身化学性质不变
D.适当降低反应温度,T2值增大
6.下列关于生物体中细胞呼吸的叙述,错误的是
A.植物在黑暗中可进行有氧呼吸也可进行无氧呼吸
B.有氧呼吸和无氧呼吸的产物分别是葡萄糖和乳酸
C.食物链上传递的能量有一部分通过细胞呼吸散失
D.细胞呼吸生成水的阶段,一定要消耗氧气
7.下列关于生活应用中,叙述正确的是
A.包扎伤口要用透气的纱布,原因是促进伤口的有氧呼吸
B.叶片呈现绿色的原因是叶绿素和类胡萝卜素不吸收绿光所致
C.体温的维持与细胞呼吸有关,但不需要ATP水解供能
D.皮肤被锈钉扎伤后,要及时到医院注射破伤风抗毒血清
8.将具有一对相对性状的纯种豌豆个体间行种植;另将具有一对相对性状的纯种玉米个体间行种植。具有隐性性状的一行植株上所产生的F1是
A.豌豆和玉米都只有隐性个体
B.豌豆和玉米都有显性个体和隐性个体,且显性和隐性比例都是3∶1
C.豌豆只有隐性个体,玉米既有显性个体又有隐性个体
D.玉米只有隐性个体,豌豆既有显性个体又有隐性个体
9.基因型为AaBb的二倍体雄性生物,其睾丸中的细胞进行分裂增殖,有关叙述正确的是
A.有丝分裂后期A、a、B、b会移向细胞的同一极
B.只有两对基因位于两对染色体上,才能产生Ab、AB、ab、aB四种精子
C.减数分裂中A(a)与B(b)间发生重组,一定遵循基因自由组合定律
D.同源染色体上的非姐妹染色单体发生交换会导致染色体结构变异
10.在有关DNA分子的研究中,常用32P来标记DNA分子。用α、β和γ表示ATP或dATP(d表示脱氧)上三个磷酸基团所处的位置(A—Pα~Pβ~Pγ或dA—Pα~Pβ~Pγ)。下列说法错误的是
A.主动运输所需能量来自ATP的“γ”位前的高能磷酸键的断裂释放的能量
B.若用带有32P标记的dATP作为DNA生物合成的原料,将32P标记到新合成的DNA分子上,则带有32P的磷酸基团应在dATP的“γ”位上
C.将ATP中的“β”和“γ”位磷酸基团去掉,所得物质是合成RNA分子的单体之一
D.将某细胞中所有染色体上的DNA都用32P标记,该细胞在不含32P的培养基中完成一次有丝分裂,形成的子细胞中所有染色体都有放射性
11.T2噬菌体侵染大肠杆菌的实验中,叙述正确的是
A.标记T2噬菌体时,可把T2噬菌体直接接种在含35S或32P的培养基中
B.搅拌和离心的目的是为了把蛋白质和DNA分开
C.用T2噬菌体侵染酵母菌也可以得出DNA是遗传物质这一实验结论
D.若用32P标记的大肠杆菌培养T2噬菌体,则释放的子代噬菌体100%含32P
12.在体外用14C标记半胱氨酸tRNA复合物中的半胱氨酸(Cys),得到*CystRNACys,再用无机催化剂镍将其中的半胱氨酸还原成丙氨酸(Ala),得到*AlatRNACys(见下图,tRNA 不变)。如果该*AlatRNACys参与翻译过程,那么下列说法正确的是
A.在一个mRNA 分子上可以同时合成多条被14C标记的多肽链
B.翻译过程中的酶在细胞核中合成
C.tRNA有20种,由DNA转录而来
D.新合成的肽链中,原来Ala 的位置会被替换为14C标记的Cys
13.下图表示野生型链孢霉几个基因的表达过程,下列据图作出的推断正确的是
A.该图体现出基因可直接控制生物的性状
B.遗传信息的复制和表达都是以基因为单位进行的
C.该图能说明基因和染色体行为存在明显的平行关系
D.野生型链孢霉经X射线处理后在缺少谷氨酸的培养基上不能生长,添加鸟氨酸后可以生长,判断是基因1发生了突变
14.已知一个群体中,血友病的基因频率和基因型频率保持不变,且男性群体和女性群体的总人数相同,血友病基因频率也相等。假设男性群体中血友病患者的比例为1%,则下列说法错误的是
A.该男性群体中血友病致病基因频率为0.01
B.在女性群体中携带者的比例为1.98%
C.该女性群体中血友病患者比例为0.01
D.该群体中男性患者人数多于女性患者
15.下图表示正常人快速饮入500 ml某种液体后,其血浆渗透压的变化曲线。以下分析不合理的是
A.若饮入的是清水,则人体血浆渗透压变化的曲线是c
B.若饮入的是高浓度葡萄糖溶液,则尿量会减少
C.当饮入0.9% NaCl溶液时,细胞外液Na+的增加量远大于细胞内液Na+的增加量
D.当血浆渗透压出现曲线c的变化时,内环境稳态的调节有激素和神经递质的参与
16.某成年人处于高温炎热的环境中,体温维持正常,该过程中不会出现的是
A.抗利尿激素分泌增加
B.机体散热量等于产热量
C.下丘脑感受到体温变化,通过神经-体液发送信息
D.人体骨骼肌细胞中产热量最多的部位是细胞质基质
17.神经调节是动物和人体生命活动调节的主要方式,下列有关叙述错误的是
A.同一反射弧中的感受器和效应器可以在同一部位
B.膝跳反射需要两个神经元的参与
C.神经递质释放后,将持续发挥作用
D.少量的神经递质不能引发下一个神经元电位变化
18.下列关于激素调节,叙述错误的是
A.胰岛素可作用于脂肪细胞
B.人体中各种激素的含量相对较少
C.切断下丘脑和垂体的联系,对甲状腺影响较大
D.激素只运输给相应的靶器官、靶细胞
19.生长素对植物生长的调节作用具有两重性。如图所示,P点表示对植物生长既不促进也不抑制的生长素浓度,该图可表示
A.水平放置后根近地侧生长素浓度的变化
B.水平放置后茎远地侧生长素浓度的变化
C.胚芽鞘尖端向光侧生长素浓度的变化
D.去掉顶芽后侧芽生长素浓度的变化
20.种群密度是种群最基本的数量特征。下列叙述正确的是
A.可通过计数所有样方内的个体数,再除以这些样方的总面积的方法获得种群密度值
B.样方的多少不会影响调查结果
C.草原上某种羊的养殖密度不同,单位面积该羊的产量可能相同
D.培养瓶中细菌种群数量达到K值前,密度对其增长的制约逐渐减弱
21.由于农田的存在,某种松鼠被分隔在若干森林斑块中。人工生态通道可以将森林斑块彼此连接起来。下列叙述正确的是
A.农田的存在增加了松鼠的活动空间
B.生态通道有利于保护该种松鼠基因多样性
C.不同森林斑块中的松鼠属于不同物种
D.不同斑块中松鼠的基因库相同
22.下列有关生物群落的说法错误的是
A.间种玉米和花生可以提高光能利用率,依据的原理是优化群落垂直结构
B.退耕还林、还草、还湖体现了人类的活动改变了群落演替的速度和方向
C.湖泊中的群落与草原中的群落的不同主要体现在群落丰富度
D.豆科植物和根瘤菌的关系与蚂蚁共同协作筑巢的关系不一样
23.下列关于种群、群落和生态系统的叙述,正确的是
A.捕食者的捕食活动对被捕食种群的发展起促进作用
B.苔原生态系统的抵抗力稳定性弱,恢复力稳定性强
C.一只猛禽追逐另一只抓握着鼠的猛禽,这两只猛禽属于捕食关系
D.一棵树上不同高度的灰喜鹊巢,反映了动物群落的垂直结构
24.如图所示,曲线Ⅰ、Ⅱ、Ⅲ分别表示某野生动物种群数量超过环境容纳量后,其未来种群数量变化的三种可能情况。下列说法错误的是
A.图中曲线Ⅰ说明该种群对其栖息地的破坏程度较轻
B.当曲线Ⅲ趋近零时,对该动物种群可采取就地保护的措施
C.图中阴影部分可能引起该种群的基因频率发生改变
D.若图中物种处于最高营养级,当其数量下降且其他条件不变时,流向该营养级其他物种的能量会增加
25.下列是以酵母菌为材料进行的实验,有关叙述错误的是
A.探究酵母菌的呼吸方式,采用对比实验
B.用酵母菌发酵酿制果酒,选择酸性重铬酸钾检测是否产生酒精
C.探究酵母菌种群数量变化实验中无空白对照
D.探究酵母菌种群数量变化的实验结果绘制成的曲线为S型曲线
26.一段长5cm的葱茎,将其纵切至4cm处,由于纵切后葱茎的内壁表面细胞(有大的液泡)摆脱了厚壁的表皮细胞的束缚,内表面细胞扩张得更快,从而使葱茎向表皮外弯曲,切后的形状如下左图,将它作为对照。再取另外四节相同的葱茎做同样的处理,将它们分别置于a至d四种不同浓度的蔗糖溶液中,30分钟后,葱茎形状记录如下。据此判断蔗糖溶液浓度的大小为
A.a>b>c>d B.a>c>d>b C.b>d>c>a D.b>a>c>d
27.下图所示为叶绿体内C3、C5化合物的含量随时间的变化曲线图。那么晴朗白天突然转阴时C3和C5含量的变化的叙述正确的是
A.a—b段(Y)表示此时C3含量的变化
B.c—d段(X)表示此时C3含量的变化
C.d—e段(Y)表示此时C5含量的变化
D.d—e段(X)表示此时C5含量的变化
28.玉米有抗病(A)与不抗病(a),宽叶(B)和窄叶(b)两对相对性状。现有一株抗病宽叶玉米自交,子一代表现型是抗病宽叶:抗病窄叶=3:1。科学研究发现子一代出现该比例的原因是亲本中有2种基因型的花粉不育。则这两种不育花粉的基因组成为
A.AB和Ab B.aB和ab C.AB和ab D.Ab和aB
29.绿色荧光标记的X染色体DNA探针(X探针),仅能与细胞内的X染色体DNA的一段特定序列杂交,并使该处呈现绿色荧光亮点。同理,红色荧光标记的Y染色体DNA探针(Y探针)可使Y染色体呈现一个红色荧光亮点。同时用这两种探针检测体细胞,可诊断性染色体数目是否存在异常。医院对某夫妇及其流产胎儿的体细胞进行检测,结果如图所示。下列分析正确的是
A. 据图分析可知妻子患X染色体伴性遗传病
B.X染色体DNA上必定有一段与X探针相同的碱基序列
C.妻子的父母至少有一方患有性染色体数目异常疾病
D.该夫妇可以选择生女孩来避免性染色体数目异常疾病的发生
30.如图是人体血糖浓度变化的曲线,下列叙述正确的是
A.曲线ab段与曲线ef段血糖浓度上升的原因相同
B.曲线bc段与曲线de段血液中胰岛素变化趋势不同
C.fg段血糖维持相对稳定只依靠内分泌系统的调节就能完成
D.当血糖偏低时,胰高血糖素可促进肝糖原和肌糖原分解从而使血糖升高
31.图甲是H7N9病毒侵入人体后发生免疫反应的某个阶段示意图,图乙为人体免疫系统清除该病毒的部分过程示意图。下列叙述正确的是
A.甲图中①是吞噬细胞,②是在胸腺中成熟的B淋巴细胞
B.健康人的T细胞直接移植给肿瘤患者可提高患者的免疫力
C.图乙中细胞甲为B细胞,接受抗原刺激后细胞周期变短
D.有细胞丙参与的免疫过程属于人体的特异性免疫
32.如下图所示,将完好的某动物神经元浸泡在任氏液(模拟细胞外液)中进行实验,A、B为神经元膜外侧的两处位置。以下说法正确的是
A.静息状态时,可测得A、B两处的电位不相等
B.静息状态时,与任氏液相比,细胞内Na+浓度高
C.B处兴奋时,膜两侧的电位表现为外正内负
D.若阻断Na+内流,施加如图刺激后,A、B处不能产生兴奋
33.果园可作为一个生态系统进行管理,科研人员对板栗园内的栗瘿蜂和长尾小蜂的数量进行了连续五年的监测,结果见下图。如果不对果园土壤进行管理,果树林下将会出现从一年生草本植物为优势,到多年生草本植物为优势,再到草本与灌木混生等阶段的演替。在草本与灌木混生阶段,果园内很少有一年生草本植物生长,下列叙述正确的是
A.用性信息素(E)2壬烯醇诱捕长尾小峰,可破坏其种群年龄组成
B.据图判断这两个物种的种间关系是竞争
C.果园内很少有一年生草本植物生长,其原因是一年生植物在争夺阳光等竞争中被淘汰
D.每年输入果树的能量为果树的净光合作用总量
34.卷叶螟和褐飞虱是稻田中两种主要害虫,拟水狼蛛是这两种害虫的天敌。下列叙述错误的是
A.害虫与拟水狼蛛间的信息传递,有利于维持生态系统的稳定
B.防治稻田害虫,可提高能量传递效率
C.精耕稻田与弃耕稻田的生物群落,演替的方向和速度都不同
D.用性外激素专一诱捕卷叶螟,短期内褐飞虱种群密度会下降
35.某城市河流水质逐渐恶化,经过治理后,河水又恢复了清澈。图(1)表示该河流的能量金字塔(甲、乙、丙为3种鱼,丁为1种水鸟,甲不摄食藻类,箭头指示能量流动方向),图(2)表示部分能量流动关系(图中数字表示同化的能量)。下列说法中正确的是
(1) (2)
A.经研究发现图(1)食物网中遗漏了一条能量流动途径,该途径应该是水草→甲→丁
B.图(1)所示食物网中,次级消费者是甲和乙
C.结合图(2)分析,图(1)食物网中第一营养级到第二营养级能量的传递效率为7.6%
D.经检测,水体中含有某种可被生物富集的农药,推测此农药含量最高的生物是分解者
二、非选择题(包括必考题和选考题两部分。第36题-第38题为必考题,每道题考生都必须作答。第39题和第40题为选考题,考生选择一题作答)
(一)必考题(本题共3题,共30分)
36.(8分)下图为某植物叶肉细胞中甲、乙两种细胞器结构示意图,请回答下列问题:
(1)甲、乙两种细胞器的共同点除了都有双层膜,都含有少量的DNA和RNA之外,还都有 功能,颤藻 (填“有”或“无”)这两种细胞器。
(2)将用差速离心法分离出的甲与葡萄糖水溶液混合,在适宜温度下, (填“有”或“无”)气泡产生,原因是 。
(3)通常,与阳生植物相比,阴生植物单位时间内光合作用固定的CO2量与呼吸作用放出的CO2量相等时所需要的光照强度 (填“高”或“低”)。
(4)光照强度达到一定数值时,植物的净光合速率反而开始下降,推测其原因可能是光照过强,温度过高,造成部分叶片气孔关闭,直接导致 。
37.(13分)某二倍体雌雄异株植物,其花色遗传由A、a与R、r两对等位基因控制。其中基因A、a位于常染色体上,基因R、r位于X染色体上。研究又发现A和R基因同时存在时花色为绿色,A基因存在,R基因不存在时花色为金黄色,其它基因组合情况时花色为白色。请回答下列问题:
(1)绿色花植株的基因型有 种,白花植株的基因型有 种。
(2)基因型纯合的金色花雌株与杂合的绿色花雄株杂交,子代中的雌株的花色是 ,雄株的花色是 。
(3)一株绿色花雌株与一株金黄色花雄株杂交,子代花色有白色、金黄色和绿色,则子代白色、金黄色和绿色花植株理论数量比为 。
(4)在该植物种群中,观察到有的植株叶片为宽叶,有的植株叶片为窄叶,由B和b控制。对一雄性宽叶植株研究发现其基因中既有B又有b,且位于性染色体上,请写出该雄性植株可能的基因型,并设计实验探究该植株中B和b在性染色体上的位置情况。
①该植株可能的基因型: (只写出关于宽叶和窄叶这一对相对性状的基因型)。
②实验思路: 。
③预测结果和结论:
。
38.(9分)目前的生理学观点认为,神经-体液-免疫调节网络是机体维持稳态的主要调节机制。下图表示下丘脑、垂体和甲状腺之间的关系及弥漫性毒性甲状腺肿的发病机理。
(1)若要用小鼠为材料设计实验验证甲状腺激素具有促进物质氧化分解的这一功能,常用的检测指标是______________________________。
(2)当人刚进入寒冷环境时,下丘脑分泌_______________激素,以促进甲状腺激素的合成;
甲状腺激素含量增加到一定程度,又会反过来调节下丘脑与垂体分泌相关激素,说明它们还存在______________调节机制,体内这种调节机制的作用是____________________, 甲状腺激素作用的靶细胞是_________________________。
(3) 弥漫性毒性甲状腺肿是由于机体产生某种抗体A,导致患者体内甲状腺激素含量比正常人多。其原因主要是该抗体与相应受体结合,发挥与________激素相同的生理作用,使甲状腺机能增强,属于______________疾病。
(4)弥漫性毒性甲状腺肿临床上可以用物质C进行治疗,该物质可通过抑制细胞X分泌________及细胞Y的____________________过程来减少抗体A的产生。
(二)选考题(共15分,请考生从给出的2道题中任选一题作答。如果多做,则按所做的第一题计分)
39.【生物——选修1:生物技术实践】(15分)
醋酸菌是食品工业中常用的微生物,不仅可用于生产醋酸,某些类型还可用于生产细菌纤维素,回答下列问题:
(1)当 时,醋酸菌将葡萄汁中的糖分解成醋酸。制醋酸时温度应该控制在 。
(2)筛选接种时,为了避免环境中微生物的污染,实验操作应在 旁进行;某同学采用平板划线法进行接种,在适宜条件下培养一段时间后,发现一个培养皿中某部位的菌落分布呈沟槽状,与其他部位的菌落分布有明显差异,其原因最可能是划线时该部位___________________。
(3)配制培养基时,除了提供几种主要营养物质,还需满足微生物对pH、特殊营养物质以及氧气的要求;将鉴定的菌种进行临时保存时,可在低温下使用试管斜面保存,但该方法除保存时间短外,菌种还易 ;若需较长时间保存菌种,可用的方法是 。
(4)利用筛选出的优质菌种进行生产时,研究人员测得培养过程中的细菌纤维素产量、培养液中的残糖量和残氮量如下图所示,图中代表培养液中残氮量的是 曲线,与B曲线相比,A曲线下降更快的主要原因是 。
40.【生物——选修3:现代生物科技专题】(15分)
糖尿病是威胁人类健康的重大疾病之一。随着社会的进步、经济的发展、生活节奏的加快、不健康的生活方式等原因,使得近年来,我国患糖尿病的人数的增长相当迅速。生产速效胰岛素以及利用转基因技术实现胰岛素的批量生产就成为了目前糖尿病治疗的新思路,请回答下列相关问题:
(1)速效胰岛素是科学家将胰岛素B链的第28个和第29个氨基酸调换顺序后获得的。该过程中,在基因工程的基础上,需要对 进行定向改造。
(2)对于胰岛素基因的获取,一是通过提取胰岛B细胞中的胰岛素 ,经过反转录过程合成胰岛素基因,之后通过PCR技术进行大量扩增,扩增时除模板和原料外还需提供的物质有 ; 二是通过分析胰岛素的 序列,进行人工合成。
(3)利用某生物的胰岛B细胞为材料,同时构建cDNA文库和基因组文库,两个文库相比,cDNA文库中含有的基因数目比基因组文库中的少,其原因是 。
(4)胰岛素基因在大肠杆菌细胞内表达时,表达出的蛋白质 (填“会”或“不会”)经过内质网加工。表达出的蛋白质也可能会被降解,为防止蛋白质被降解,在实验中应选用 的大肠杆菌作为受体细胞。
参考答案
一、选择题(本题共35小题,1-25题每小题1分,26-35题每小题2分,共45分)
1.A 2.C 3.C 4.D 5.B 6.B 7.D 8.C 9.A 10.B
11.D 12.A 13.D 14.C 15.B 16.D 17.C 18.D 19.D 20.C
21.B 22.C 23.A 24.B 25.D 26.B 27.C 28.B 29.B 30.B
31. C 32.D 33.C 34.B 35.A
二、非选择题
36.(8分,除批注外,每空1分)
(1)能量转换(能产生ATP) 无
(2)无 因为没有细胞质基质不能完成细胞呼吸第一阶段分解葡萄糖,故没有二氧化碳产生。(或答葡萄糖无法进入线粒体内氧化分解) (2分)
(3)低
(4)外界二氧化碳进入量减少限制了暗反应的进行。(2分)
37.(13分,除批注外,每空1分)
(1)6 5
(2)绿色 金黄色
(3)2:3:3
(4)①XBYb或XbYB(2分) ②让该植株与窄叶雌株杂交,分析后代的表现型(2分)
③如果后代中雌株全为宽叶,雄株全为窄叶,说明B和b分别位于X和Y染色体上(2分);如果后代中雌株全为窄叶,雄株全为宽叶,说明B和b分别位于Y和X染色体上(2分)。
38.(9分,每空1分)
(1) 耗氧量 (或答体重变化)
(2)促甲状腺激素释放 反馈(负反馈) 维持机体内环境的稳态
几乎全身所有组织细胞
(3)促甲状腺 自身免疫
(4)淋巴因子 增殖、分化
39.(15分,除批注外,每空2分)
(1)氧气、糖源都充足 30—35℃
(2)酒精灯火焰 培养基表面被划破
(3)被污染或产生变异 甘油管藏
(4)B (1分) 该细菌合成纤维素需要大量糖源
40.(15分,除批注外,每空2分)
(1)胰岛素基因
(2)mRNA 引物、热稳定DNA聚合酶(Taq酶) 氨基酸
(3)cDNA文库中只含有胰岛B细胞已转录(或已表达)的基因,而基因组文库中含有该生物的全部基因(3分)
(4)不会 蛋白酶缺陷型
相关资料
更多