


还剩22页未读,
继续阅读
【化学】山东省泰安市2019-2020学年高二下学期期末考试(解析版)
展开
山东省泰安市2019-2020学年高二下学期期末考试
1.丝绸之路是沟通东西方文化的友谊之路.下列关于丝绸说法不正确的是
A. “春蚕到死丝方尽“所描述的蚕丝,其主要成分为蛋白质
B. “四川蜀锦”的织锦原料是人造纤维,由加聚反应制得
C. 《礼记》记载“天子着青衣”,青色是由丝绸浸染植物染料制得
D. 丝绸因富含胺基,氨基等亲水性基团而具有良好的吸湿性
【答案】B
【解析】
【详解】A、蚕丝属于天然纤维,其主要成分为蛋白质,故A不符合题意;
B、织锦原料是天然纤维,故B符合题意;
C、天子身份尊贵,常着丝绸类衣物,古代对丝绸染色常用植物染料,故C不符合题意;
D、胺基、氨基易与水形成分子间氢键,使得丝绸具有良好的吸湿性,故D不符合题意;
故答案为B。
【点睛】自然界存在的天然纤维主要有:棉花,麻类,蚕丝和动物毛,其中棉花和麻类的分子成份主要是纤维素,而蚕丝和毛类的分子成份主要是蛋白质,需注意区分天然纤维和天然纤维素的概念。
2.下列化学用语的理解正确的是
A. Cr的价电子排布式为3d4s2
B. 电子式可以同时表示羟基和氢氧根离子
C. 电子排布为1s22s22p2和1s22s22p4的原子能形成AB2型共价化合物
D. 比例模型为的分子可以同时表示CH4和CCl4分子
【答案】C
【解析】
【详解】A.Cr为24号元素,价电子排布式为3d54s1,故A错误;
B.电子式为 可以表示羟基,氢氧根离子中O原子满足8电子稳定结构、带1个单位的负电荷,电子式为,故B错误;
C.1s22s22p2 和 1s22s22p4分别表示C、O元素,二者可以形成共价化合物CO2,故C正确;
D.C原子半径比Cl原子半径小,比例模型 能表示CH4分子,不能表示CCl4分子,故D错误;
故选C。
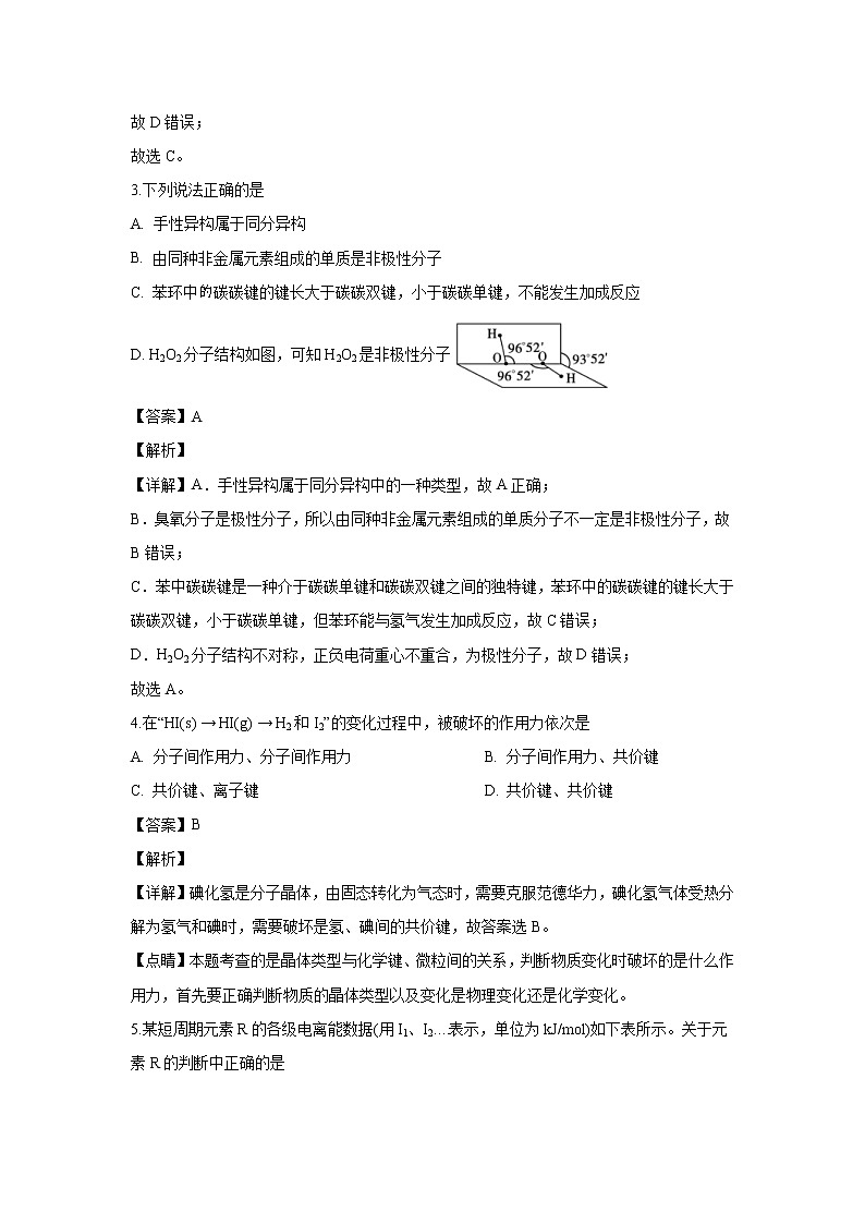
3.下列说法正确的是
A. 手性异构属于同分异构
B. 由同种非金属元素组成的单质是非极性分子
C. 苯环中碳碳键的键长大于碳碳双键,小于碳碳单键,不能发生加成反应
D. H2O2分子结构如图,可知H2O2是非极性分子
【答案】A
【解析】
【详解】A.手性异构属于同分异构中的一种类型,故A正确;
B.臭氧分子是极性分子,所以由同种非金属元素组成的单质分子不一定是非极性分子,故B错误;
C.苯中碳碳键是一种介于碳碳单键和碳碳双键之间的独特键,苯环中的碳碳键的键长大于碳碳双键,小于碳碳单键,但苯环能与氢气发生加成反应,故C错误;
D.H2O2分子结构不对称,正负电荷重心不重合,为极性分子,故D错误;
故选A。
4.在“HI(s) → HI(g) → H2和I2”的变化过程中,被破坏的作用力依次是
A. 分子间作用力、分子间作用力 B. 分子间作用力、共价键
C. 共价键、离子键 D. 共价键、共价键
【答案】B
【解析】
【详解】碘化氢是分子晶体,由固态转化为气态时,需要克服范德华力,碘化氢气体受热分解为氢气和碘时,需要破坏是氢、碘间的共价键,故答案选B。
【点睛】本题考查的是晶体类型与化学键、微粒间的关系,判断物质变化时破坏的是什么作用力,首先要正确判断物质的晶体类型以及变化是物理变化还是化学变化。
5.某短周期元素R的各级电离能数据(用I1、I2....表示,单位为kJ/mol)如下表所示。关于元素R的判断中正确的是
I1
I2
I3
I4
R
740
1500
7700
10500
A. R元素基态原子的价电子排布式为ns1
B. R的最高正价为+4价
C R元素可能属于非金属元素
D. R元素位于元素周期表中第ⅡA族
【答案】D
【解析】
分析】
根据第一至第四电离能的数据可知,第三电离能突然增大,说明该元素容易失去2个电子,则该元素原子最外层含有2个电子,据此分析解答。
【详解】从表中原子的第一至第四电离能的数据,元素的第一、第二电离能都较小,第三电离能突然增大,容易失去2个电子,最高化合价为+2价,即最外层应有2个电子,应为第ⅡA族元素。
A.R元素可能是Mg或Be,基态原子的价电子排布式为ns2,故A错误;
B.最外层,有2个电子,所以R的最高正价为+2价,故B错误;
C.R元素可能是Mg或Be,不可能属于非金属元素,故C错误;
D.最外层有2个电子,所以R元素位于元素周期表中第ⅡA族,故D正确;
故选D。
6.以环戊烷为原料制备环戊二烯的合成路线如图所示,下列说法正确的是
A. 反应①②③均属于取代反应
B. 反应②的反应条件为NaOH的乙醇溶液、加热
C. 与环戊二烯互为同系物,二者与足量氢气反应的产物相同
D. 分子中所有碳原子一定在同一平面内
【答案】B
【解析】
【详解】A. 由合成路线可知,反应①为环戊烷与氯气光照条件下的取代反应,反应②为氯代烃的消去反应,反应③为环烯烃与卤素单质的加成反应,反应④卤代烃的消去反应,故A错误;
B. 反应②氯代烃的消去反应,反应条件为:NaOH的乙醇溶液、加热,故B正确;
C. 结构相似,在分子组成上相差一个或若干个“CH2”原子团的化合物互为同系物,故互为同系物的有机物必须官能团的种类和个数相同,环戊烯与环戊二烯含碳碳双键个数不同,两者不互为同系物,故C错误;
D. 分子中含有饱和碳原子,具有甲烷的结构特征,则所有的碳原子不可能在同一平面上,故D错误;
故选:B。
7.某物质的实验式为PtCl4·2NH3,其水溶液不导电,加入AgNO3溶液反应也不产生沉淀,以强碱处理并没有NH3放出,则关于此化合物的说法中正确的是
A. 配合物中中心原子的电荷数和配位数均为6
B. 该配合物可能是平面正方形结构
C. Cl-和NH3分子均为Pt4+配体
D. 配合物中Cl-与Pt4+配位,而NH3分子不配位
【答案】C
【解析】
【分析】
加入AgNO3不产生沉淀,用强碱处理没有NH3放出,说明不存在游离的氯离子和氨分子,所以该物质的配位化学式为[PtCl4(NH3)2],据此分析解答。
【详解】A.配合物中中心原子的电荷数电荷数为4,配位数为6,故A错误;
B.该配合物应是8面体结构,Pt与6个配体成键,故B错误;
C.由分析可知,Cl-和NH3分子均与Pt4+配位,形成的配合物为[PtCl4(NH3)2],故C正确;
D.用强碱处理没有NH3放出,说明NH3分子配位,故D错误;
答案选C。
8.工业上可由乙苯生产苯乙烯:+H2,下列说法错误的是( )
A. 苯乙烯可以发生取代反应、加成反应、加聚反应
B. 增大压强,有助于提高苯乙烯的产率
C. 该反应的反应类型为氧化反应
D. 苯乙烯分子一定共平面的碳原子数为7个
【答案】B
【解析】
【详解】A. 苯乙烯中含有碳碳双键,能发生取代反应、加成反应、加聚反应,A项正确;
B. 正反应方向体积增大,增大压强,反应逆向进行,降低苯乙烯的产率,B项错误;
C. 该反应脱下氢气,反应类型为氧化反应,C项正确;
D. 苯环和碳碳双键都为平面结构,与苯环直接相连的原子在同一个平面上,则乙苯有7个碳原子共平面,D项正确;
答案选B。
9.在ClCH=CClCH3分子中,C—Cl键采用的成键轨道是( )
A. sp—p B. sp2—s C. sp2—p D. sp3—p
【答案】C
【解析】
【详解】ClCH=CClCH3中,双键碳中C原子含有3个σ键和1个π键,所以价层电子对个数为3,采用sp2杂化,Cl原子中未成对电子为3p电子,据此判断C-Cl键采用的成键轨道为sp2-p。
答案选C。
10.下列有关晶体的认识没有科学性错误的是
A. X—射线衍射实验可以区分晶体和非晶体
B. 具有规则几何外形的固体一定是晶体
C. 非晶体具有自范性和各向异性的特点
D. 熔融态物质凝固后一定得到晶体
【答案】A
【解析】
【详解】A.晶体会对X-射线发生衍射,而非晶体不会对X-射线发生衍射,则X-射线衍射实验是区别晶体与非晶体的最科学的方法,故A正确;
B.晶体具有以下特点:有整齐规则的几何外形,有固定的熔点,有各向异性的特点,只有同时具备这三个条件的才是晶体,非晶体也可以有规则几何外形,故B错误;
C.晶体能自发的呈现多面体外形,所以晶体有自范性,单晶体具有各向异性,而多晶体和非晶体往往不具有各向异性,故C错误;
D.熔融态物质凝固后一定得到晶体,如熔融态的玻璃凝固得到的是玻璃态物质,不属于晶体,故D错误;
故选A。
11.下列说法不正确的是( )
A. HCl、HBr、HI的熔、沸点依次升高与分子间作用力大小有关
B. C、Si和Ge的最外层电子数都是4,次外层电子数都是8
C. CO2和SiO2都是酸性氧化物,在一定条件下都能和氧化钙反应
D. 白酒中,乙醇分子和水分子间存在范德华力和氢键
【答案】B
【解析】
【详解】A. HCl、HBr、HI都是分子晶体,组成结构相似,相对分子质量越大,分子间作用力越大,熔、沸点越高,因此HCl、HBr、HI的熔、沸点依次升高与分子间作用力大小有关,A项正确;
B. 根据原子核外电子排布规律可知,Si、Ge的最外层电子数都是4,次外层电子数都是8,但是C的次外层电子数只有2个,B项错误;
C. 氧化钙属于碱性氧化物,酸性氧化物和碱性氧化物一定条件可以反应,C项正确;
D. 乙醇分子和水分子间存在有氢键,也存在范德华力,D项正确;
答案选B。
【点睛】注意氢键只影响分子晶体的物理性质。
12.根据有机化合物的命名原则,下列命名正确的是
A. :2-甲基-1,3-丁二烯
B. : 2-羟基丁烷
C. CH3CH(C2H5)CH2CH2CH3:2-乙基戊烷
D. CH3CH(NH2)CHCOOH:3-氨基丁酸
【答案】AD
【解析】
【详解】A.有机物中含有两个碳碳双键,属于二烯烃,命名时要指明双键的位置,从靠近甲基的右端给主链上的碳原子编号,主链共有4个碳原子,甲基在2号碳原子上,两个双键在1号、3号碳上,所以该有机物命名为2-甲基-1,3-丁二烯,A正确;
B.该物质含羟基,属于醇,从靠近羟基的左端给主链上的碳原子编号,羟基在2号碳原子上,主链上共有4个碳原子,所以有机物的命名为2-丁醇,B错误;
C.CH3CH(C2H5)CH2CH2CH3碳原子之间全部为单键,属于烷烃,最长碳链有6个碳原子,3号碳原子上有1个甲基,命名为3-甲基己烷,C错误;
D.氨基为取代基,从羧基碳原子开始编号,主链共有4个碳原子,氨基在3号碳原子上,有机物CH3CH(NH2)CH2COOH命名为:3-氨基丁酸,D正确;
答案选AD。
13.下表中各粒子、粒子对应的立体结构及解释均正确的是
粒子
立体结构
解释
A
氨基负离子()
直线形
N原子采用sp杂化
B
二氧化硫(SO2)
V形
S原子采用sp3杂化,与H2O中的O原子杂化形式相同
C
乙炔(C2H2)
直线形
C原子采用sp杂化且C原子的价电子均参与成键
D
碳酸根离子()
三角锥形
C原子采用sp3杂化
A. A B. B C. C D. D
【答案】C
【解析】
【详解】A. 中心原子N原子价层电子对数 = ,采用sp3杂化,VSEPR构型为四面体形,N原子有两对价电子未参与成键,减去孤电子对数即为分子的立体构型:V型,故A错误;
B. SO2中S原子的价层电子对数=δ键数 + 孤对电子对数 = ,含孤电子对数为1,杂化轨道数3,采取sp2杂化,VSEPR构型为平面三角形,减去孤电子对数即为分子的立体构型:V形;根据价层电子对互斥理论可得H2O中的O原子杂化形式为sp3杂化,故B错误;
C. C2H2为直线形,键角180°,中心原子C原子采用sp杂化且C原子的价电子均参与成键,所以分子的立体构型为直线型,故C正确;
D. 中,价层电子对数=,VSEPR构型为平面三角形,含孤电子对数为0,杂化轨道数3,采取sp2杂化,VSEPR构型为平面三角形,减去孤电子对数即为分子的立体构型:平面三角形,故D错误;
故选:C 。
14.下列有关部分螺环化合物的说法正确的是
A. 三种化合物中c的所有碳原子一定共面
B. c可以使溴水和高锰酸钾溶液褪色,但有色物质褪色原理不同
C. b与乙烯互为同系物
D. a的二氯代物超过9种结构
【答案】BD
【解析】
【详解】A. 化合物c含有饱和碳原子,具有甲烷的结构特征,则所有的碳原子不可能在同一平面上,故A错误;
B. 化合物c含有碳碳双键,可以使溴水和酸性高锰酸钾溶液褪色,前者为加成反应,后者为氧化还原反应,褪色原理不同,故B正确;
C. 结构相似,在分子组成上相差一个或若干个“CH2”原子团的化合物互为同系物,故互为同系物的有机物必须官能团的种类和个数相同,故C错误;
D. 化合物a有4种H,其二氯代物可分为两个氯原子在同一碳上和两个氯原子在不同的碳上这两种情况,其中两个氯原子在同一碳上的同分异构体有4种,两个氯原子在不同的碳上的同分异构体超过5种,因此a的二氯代物超过9种结构,故D正确;
故选:BD 。
15.目前,全世界镍的消费量仅次于铜、铝、铅、锌,居有色金属第五位。镍能形成多种不同的化合物,图1是镍的一种配合物的结构,图2是一种镍的氧化物的晶胞。下列说法正确的是
A. 图1中元素C、N、O的第一电离能大小顺序为:C>N>O
B. 图1分子中存在的化学键有共价键、配位键、氢键
C. 图2镍的氧化物表示的是NiO
D. 图2中距镍原子最近的镍原子数为8个
【答案】C
【解析】
【详解】A.同一周期,从左到右,元素的第一电离能呈增大趋势,但第ⅡA族、第VA族元素的第一电离能大于相邻元素,C、N、O元素处于同一周期,且原子序数依次增大,但N元素处于第VA族,所以第一电离能顺序为N>O>C,故A错误;
B.配合物中非金属元素之间存在共价键,含有空轨道的原子和含有孤电子对的原子之间存在配位键,Ni原子和N原子之间存在配位键,O原子和另外-OH中H原子之间存在氢键,但氢键不是化学键,故B错误;
C.根据晶胞的结构特点,白球的个数为8×+6×=4,黑球的个数为12×+1=4,白球和黑球的个数均为4,该镍的氧化物可表示为NiO,故C正确;
D.观察晶胞可知白球(或黑球)周围距离最近且相等的白球(或黑球)有 12个,故D错误;
故选C。
16.三氯生,学名“二氯苯氧氯酚”,是一种高效广谱抗菌剂,可以有效防止新冠肺炎病毒的扩散和感染,对人体毒性很小,在洗手液成分中很常见,其结构简式如图。以下说法不正确的是
A. 该有机物的分子式为C12H6Cl3O2
B. 碳原子的杂化方式为sp2杂化
C. 分子中所有原子可能共平面
D. 1 mol该物质中含有25 mol σ键和6 mol π键
【答案】AD
【解析】
【详解】A. 由物质的结构简式得出该有机物的分子式为C12H7Cl3O2,故A错误;
B. 也可通过键角来推杂化方式,苯的键角为120°,平面结构,推知碳原子的杂化方式为sp2,故B正确;
C. 苯分子中6个C原子和6个H原子共12个原子共平面,H2O分子中三个原子共平面,利用原子取代法,该有机物两个苯环上的H原子分别被O原子、Cl原子取代,可以共平面,所有原子可以共平面,故C正确;
D. 一个苯环含有1个大π键,12个σ键。一分子三氯生含有两个苯环,所以1 mol该物质含有25 mol σ键和2 mol π键,故D错误;
故选:A D。
17.下列有关说法不正确的是
A. 水合铜离子的模型如图(1)所示,1个水合铜离子中有4个配位键
B. CaF2晶体的晶胞如图(2)所示,与每个Ca2+ 等距离F- 有4个
C. H原子的电子云图如图(3)所示,电子在原子核附近运动出现的概率大
D. 金属Cu中Cu原子晶胞模型如图(4),立方最密堆积,每个Cu原子的配位数均为8
【答案】BD
【解析】
【详解】A. 水合铜离子中铜离子的配位数为4,配体是水,水中的氧原子提供孤电子对与铜离子形成配位键,1个水合铜离子中有4个配位键,故A正确;
B. 在CaF2晶体的晶胞中,每个Ca2+周围有8个F-,每个F-周围有4个Ca2+,故B错误;
C. 电子云密度表示电子在某一区域出现的机会的多少,由图可知H原子的一个电子在原子核附近出现的机会较多,所以电子在原子核附近运动出现的概率大,故C正确;
D. 根据晶胞图可知,铜原子分布在晶胞的顶点和面心上,所以该金属晶体为面心立方最密堆积。在金属晶体的最密堆积中,对于每个原子来说,在其周围的原子有与之同一层上有六个原子和上一层的三个及下一层的三个,故每个原子周围都有12个原子与之相连,对于铜原子也是如此,故D错误;
故选:BD 。
18.我国科学家发现金丝桃素对高致病性禽流感病毒杀灭效果良好,某种金丝桃素的结构简式如图所示,下列有关金丝桃素的说法正确的是
①分子中存在1个手性碳原子;②可以发生取代、加成、酯化、消去等反应;③苯环上的一氯取代物有3种;④1mol该物质最多能和6molH2发生加成反应;⑤该物质的不饱和度为6
A. ①④⑤ B. ②④⑤ C. ①③④ D. ②③
【答案】D
【解析】
【分析】
由结构简式可知,该分子结构中含-OH、-COOC-及苯环,结合醇、酯的结构和性质,以及手性碳原子的概念分析判断。
【详解】①该分子中不存在哪个碳原子上连接有4个不同的基团,根据分子中存在3个手性碳原子,故①错误;
②含-OH可以发生取代反应、酯化反应、消去反应,含苯环可发生加成反应,故②正确;
③由结构简式可知,苯环上只有1个取代基,则苯环上有3种H,其一氯取代物有3种,故③正确;
④只有苯环能够与氢气发生加成反应,则1mol该物质最多能和3mol H2发生加成反应,故④错误;
⑤苯环的不饱和度为4,C=O的不饱和度为1,环的不饱和度为1,该物质的不饱和度为7,故⑤错误;
正确的有②③,故选D。
19.下列实验方案中,能达到相应实验目的的是
实验方案
目的
A.比较乙醇分子中羟基氢原子和水分子中氢原子的活泼性
B.除去乙烯中的二氧化硫
C.制银氨溶液
D.证明碳酸酸性强于苯酚
A. A B. B C. C D. D
【答案】A
【解析】
A.通过比较钠与水、乙醇反应产生氢气速率大小,可确定乙醇分子中羟基氢原子和水分子中氢原子的活泼性大小,故A正确;B.乙烯与溴的四氯化碳溶液反应,故B错误;C.制银氨溶液是步骤是向2mL2%AgNO3溶液中滴加稀氨水至沉淀恰好消失为止,故C错误;D.碳酸钙与浓盐酸反应产生的二氧化碳气体中存在挥发出来的氯化氢气体,将此混合气体通入苯酚钠溶液,氯化氢、二氧化碳均与之反应,故不能说明它们酸性的相对强弱,故D错误。故答案选A。
20.化合物X经李比希法和质谱法分析得知其相对分子质量为136,分子式为C8H8O2。X的核磁共振氢谱有4个峰且面积之比为1:2:2:3,X分子中只含一个苯环且苯环上只有一个取代基,其红外光谱与核磁共振氢谱如图。关于X的下列说法中,不正确的是
A. X属于芳香族化合物
B. 符合上述红外光谱、核磁共振氢谱图的X的同分异构体有2种
C. X的结构简式为
D. 在红外光谱图中可以获得分子中含有的化学键或官能团的信息
【答案】B
【解析】
【分析】
有机物X的分子式为分子式C8H8O2,不饱和度为=8+1-=5,X分子中只含一个苯环且苯环上只有一个取代基,其核磁共振氢谱有四个吸收峰,说明分子中含有4种H原子,峰面积之比为1:2:2:3,则四种氢原子个数之比=1:2:2:3,结合红外光谱可知,分子中存在酯基等基团,故有机物X的结构简式为。
【详解】A.由分析可知,X中含有苯环和酯基,属于芳香族化合物,A正确;
B.符合上述红外光谱、核磁共振氢谱图的X的同分异构体应该含有苯环、酯基,分子中有四种不同环境的氢且四种氢原子个数之比=1:2:2:3,符合这些条件的有机物只有一种,B错误;
C. 由分析可知X的结构简式为,C正确;
D.当红外线照射有机物分子时,分子中的化学键或官能团可发生振动吸收,不同的化学键或官能团吸收频率不同,在红外光谱上将处于不同的位置,从而可以获得分子中含有的化学键或官能团的信息,D正确。
答案选B。
21.乳酸在多种生物化学过程中起着重要作用,酸牛奶中含有乳酸,其结构简式如图所示。
(1)乳酸不可能发生的反应是______________(填序号,下同)。
①取代反应;②酯化反应;③水解反应;④消去反应;⑤中和反应
(2)下列物质与乳酸互为同系物的是_____________,与乳酸互为同分异构体的是_______。
①CH3CH2OH ②HOOC-CH2-CH2OH ③CH2(OH)CH2CH=CHCOOH ④
(3)两分子乳酸在一定条件下可形成六元环酯,其结构简式为______________。
【答案】 (1). ③ (2). ④ (3). ② (4).
【解析】
【分析】
(1)乳酸分子中含有醇羟基、羧基,具有醇、羧酸的性质;
(2)根据同系物、同分异构体的定义进行判断即可;
(3) 乳酸分子中含有醇羟基、羧基,可以发生酯化反应,据此作答。
【详解】(1) 根据乳酸的结构简式可知,乳酸分子中含有醇羟基、羧基,具有醇、羧酸的性质,能发生酯化反应、取代反应、消去反应、中和反应,故选③;
故答案为:③ 。
(2) 结构相似,在分子组成上相差一个或若干个“CH2”原子团化合物互为同系物,故互为同系物的有机物必须官能团的种类和个数相同,故选④;
分子式相同、结构不同的有机物互为同分异构体,所以与乳酸互为同分异构体的是②;
故答案为:④ ;② 。
(3) 乳酸分子中含有醇羟基、羧基,在浓硫酸加热条件下,两分子的能反应酯化反应,生成六元环状化合物,则该化合物的结构简式为:。
故答案为:。
【点睛】本题考查有机物结构和性质,明确物质中官能团与性质的关系是解本题关键,知道乳酸酯化时断键和成键方式,题目难度不大。
22.乙酸苯甲酯可提高花或果的芳香气味,常用于化妆品工业和食品工业。下图是乙酸苯甲酯的一种合成路线部分反应物、产物和反应条件略去
反应的类型是________________。
反应的化学方程式为_____________________________。
的化学方程式为_______________________________。
与E互为同分异构体的芳香族化合物有________种,其中一种同分异构体的核磁共振氢谱有三种类型氢原子的吸收峰,该同分异构体的结构简式为_________________。
【答案】 (1). 取代反应或水解反应 (2). (3). (4). 3 (5).
【解析】
【分析】
甲苯与氯气发生取代反应生成E,E水解生成苯甲醇,因此E为;根据最终产物的结构可知,D为乙酸,则C为乙醛,B为乙醇,A可能为乙烯等。据此分析解答。
【详解】(1)根据上述分析,反应③为E()在氢氧化钠溶液中发生水解反应生成苯甲醇,水解反应也是取代反应,故答案为取代反应(水解反应);
(2)反应④的为CH3COOH和 的酯化反应,反应的方程式为CH3COOH+ +H2O,故答案为CH3COOH+ +H2O;
(3)反应①为乙醛发生的银镜反应,反应的化学方程式为,故答案为;
(4)与互为同分异构体的芳香族化合物中含有苯环、甲基、-Cl,存在甲基、-Cl的邻、间、对三种同分异构体;其中一种同分异构体的核磁共振氢谱有三种类型氢原子的吸收峰,则有三种位置的H,该同分异构体为,故答案为3;。
23.锗(Ge)是典型的半导体元素,在电子材料等领域应用广泛。回答下列问题:
(1)基态Ge原子的核外电子排布式为[Ar]______,有______个未成对电子。
(2)Ge与C是同族元素,C原子之间可以形成双键、叁键,但Ge原子之间难以形成双键或叁键。从原子结构角度分析,原因是______________。
(3)Ge单晶具有金刚石型结构,其中Ge原子的杂化方式为________,微粒之间存在的相互作用是_________。
(4)晶胞有两个基本要素:
①原子坐标参数,表示晶胞内部各原子的相对位置,如图为Ge单晶的晶胞,其中原子坐标参数A为(0,0,0);B为(,0,);C为(,,0)。则D原子的坐标参数为______________。
②晶胞参数,描述晶胞的大小和形状。已知Ge单晶的晶胞参数a=565.76 pm,其密度为_____g/cm3(列出计算式即可)。
【答案】 (1). 3d104s24p2 (2). 2 (3). Ge原子半径大,原子间形成的σ单键较长,p-p轨道“肩并肩”重叠程度很小或几乎不能重叠,难以形成π键; (4). sp3 (5). 共价键 (6). (,,) (7). ×107
【解析】
【分析】
(1)Ge是32号元素,位于第四周期第IVA族,根据构造原理可得基态Ge原子核外电子排布式;
(2)Ge原子半径大,难以通过“肩并肩”方式形成π键;
(3) Ge单晶具有金刚石型结构,根据金刚石的结构作答即可;
(4)①根据题中所给Ge单晶的晶胞进行分析即可;
②根据均摊法计算晶胞中Ge原子数目,结合阿伏加德罗常数表示出晶胞的质量,再根据ρ= m/V 计算晶胞密度。
【详解】(1) Ge是32号元素,位于第四周期第IVA族,根据构造原理可得基态Ge原子核外电子排布式为1s22s22p63s23p63d104s24p2或[Ar]3d104s24p2,在最外层的4s能级上2个电子为成对电子,4p轨道中2个电子分别处以不同的轨道内,有2轨道未成对电子;
故答案为:3d104s24p2;2;
(2) 虽然Ge与C是同族元素,C原子之间可以形成双键、叁键,但考虑Ge原子半径大,原子间形成的σ单键较长,p-p轨道“肩并肩”重叠程度很小或几乎不能重叠,难以形成π键,所以Ge原子之间难以形成双键或叁键;
故答案为:Ge原子半径大,原子间形成的σ单键较长,p-p轨道“肩并肩”重叠程度很小或几乎不能重叠,难以形成π键
(3) Ge单晶具有金刚石型结构,Ge原子与周围4个Ge原子形成正四面体结构,向空间延伸的立体网状结构,属于原子晶体,Ge原子之间形成共价键,Ge原子杂化轨道数目为4,采取sp3杂化;
故答案为:sp3;共价键;
(4) ①D与周围4个原子形成正四面体结构,D与顶点A的连线处于晶胞体对角线上,过面心B、C及上底面面心原子的平面且平行侧面将晶胞2等分,同理过D原子且平行侧面的平面将半个晶胞再2等份,可知D处于到各个面的处,则D原子的坐标参数为(,,);
故答案为:(,,);
②晶胞中Ge原子数目为,结合阿伏加德罗常数,可知晶胞的质量为,晶胞参数a = 565.76 pm,其密度为÷(565.76×10-10cm)3 =×107;
故答案为:×107。
【点睛】本题是对物质结构与性质的考查,涉及核外电子排布、化学键、晶体类型与性质、杂化方式、晶胞计算等,(4)中晶胞计算为易错点、难点,需要学生具备一定的空间想象与数学计算能力,难度较大。
24.2019年诺贝尔化学奖表彰了在锂离子电池研究方面做出的贡献。目前锂离子电池常用的电极材料是LiCoO2和石墨。
(1)基态Co2+的价电子轨道表示式为_____________。
(2)Co2+与CN-结合形成配合物[Co(CN)6]4-,其中与Co2+结合的C原子的杂化方式是____________。
(3)NH3分子与Co2+结合成配合物[Co(NH3)6]2+,与游离的氨分子相比,其键角∠HNH__________(填“较大”,“较小”或“相同”),解释原因_______________________。
(4)Li2O熔点为1570℃,CoO的熔点为1935℃,解释后者熔点更高的主要原因是______________。
(5)图(a)所示石墨晶体按ABAB方式堆积而成,图(b)为石墨的六方晶胞。
每个晶胞中的碳原子个数为____________,在下图中画出晶胞沿c轴的投影(用“●”标出碳原子位置即可)。___________
【答案】 (1). (2). sp (3). 较大 (4). NH3通过配位键与Co2+结合后,原来的孤电子对变为成键电子对,对其它N-H成键电子对的排斥力减小,N-H键之间的键角增大; (5). Co2+ 带两个正电荷,Li+ 带一个正电荷,CoO的晶格能大于Li2O晶格能; (6). 4 (7).
【解析】
【分析】
(1) Co为27号元素,先写出Co2+价电子排布式,再根据洪特规则和泡利原理,写出价电子轨道表示式。
(2) CN-中C和N共用叁键,价层电子对数为2,由此确定杂化轨道数。
(3) 利用孤电子对之间的斥力>孤电子-成键电子对之间的斥力>成键电子对之间的斥力进行分析,确定NH3中的N原子形成配位键后,键角的变化。
(4) 晶格能与离子半径、所带电荷数有关,通过分析CoO和Li2O中离子的带电荷,判断CoO与Li2O的晶格能关系。
(5) 结合图(a)和图(b)作答;根据投影,做出投影图即可。
【详解】(1) Co为27号元素,价电子排布式为3d74s2,失去2个电子生成Co2+,Co2+价电子排布式为3d7,所以基态Co2+的价电子轨道表示式为:;
故答案为:;
(2) CN- 的结构式为[C≡N]-,C原子价层电子对数 = ,含有1对孤电子对,VSEPR模型为直线形,采用sp杂化;
故答案为:sp;
(3) 游离态氨N中含有2对孤电子对,络合物[Co(NH3)6]2+ 中N提供1对孤电子对与Co2+ 形成配位键,由于孤电子对之间的斥力>孤电子-成键电子对之间的斥力>成键电子对之间的斥力,导致游离态氨分子中N-H键之间的夹角减小,而与Co2+ 结合后,孤电子对变成了σ键电子对,排斥力减小,所以N-H键之间的夹角会增大;
故答案为:较大;NH3通过配位键与Co2+ 结合后,原来的孤电子对变为成键电子对,对其它N-H成键电子对的排斥力减小,N-H键之间的键角增大;
(4) CoO和Li2O为离子晶体,影响晶体熔沸点高低的是晶格能,而晶格能与离子半径、所带电荷数有关,CoO中带2个单位正电荷,Li2O中Li+ 带1个单位正电荷,CoO的晶格能大于Li2O晶格能,所以CoO的熔点高于Li2O;
故答案为:Co2+ 带两个正电荷,Li+ 带一个正电荷,CoO的晶格能大于Li2O晶格能;
(5) 结合图(a)和图(b)看出,从图(a)中取出的六方石墨晶胞中,8个顶点处的C原子为8个晶胞共有,竖棱上C原子为4个晶胞共有,面上C原子为2个晶胞共有,内部C原子为该晶胞所有,则每个晶胞中含有的C原子数为;
图(b)所示的晶胞沿c轴的投影,其中有两个C原子是重叠的影,投影为;
故答案为:4;。
【点睛】本题考查物质结构与性质,涉及核外电子排布、空间构型、杂化方式、晶胞计算等知识,为高频考点,侧重学生计算能力和灵活运用基础知识能力的考查,把握晶胞计算和键角大小比较是解题关键,注意说理题准确性和全面性,题目难度不大。
25.扎实的实验知识对学习有机化学至关重要。
(1)实验室用液溴与苯在铁催化下反应制取溴苯。精制制得的粗溴苯常采用如下操作:
a.蒸馏b.水洗、分液c.用干燥剂干燥d.10%的NaOH溶液碱洗、分液
正确的操作顺序是________(填序号)。
A.abcdb B.bdbca C.dbcab D.bdabc
分液时上层液体应从________(填“上口倒出”或“下导管直接流出”)。
(2)下列各组试剂中,能鉴别乙醇、己烷、己烯、乙酸溶液、苯酚溶液等五种无色液体的是____________(填序号)。
A.金属钠、FeCl3溶液、NaOH溶液
B.新制Cu(OH)2悬浊液、紫色石蕊溶液
C.紫色石蕊溶液、溴水
D.溴水、新制Cu(OH)2悬浊液
(3)溴乙烷与氢氧化钠的乙醇溶液共热产生的气体通入酸性高锰酸钾溶液中,溶液褪色,不能说明产生的气体为乙烯的原因是_______________。
【答案】 (1). B (2). 上口倒出 (3). CD (4). 产生的气体中混有能使酸性高锰酸钾溶液褪色的乙醇蒸气
【解析】
【分析】
(1)溴苯中溴与NaOH反应,与溴苯分层,然后分液可分离;分液时避免上下层液体混合;
(2) 根据有机物中官能团性质作答;
(3) 溴乙烷与氢氧化钠的乙醇溶液共热发生消去反应生成乙烯,乙烯及挥发的乙醇均使高锰酸钾溶液褪色。
【详解】(1)溴苯中溴与NaOH反应,与溴苯分层,然后分液可分离,则粗溴苯的精制操作为d.10%的NaOH溶液碱洗分液、b.水洗分液、d.10%的NaOH溶液碱洗分液、c.用干燥剂干燥、a.蒸馏,只有B符合;分液时上层液体应从上口倒出;
故答案为:B;上口倒出;
(2)A.Na、NaOH溶液不能检验乙醇、乙酸溶液、苯酚溶液,现象相同,不能鉴别,故A不选;
B.紫色石蕊试液不能检验乙醇、己烷、己烯,现象相同,不能鉴别,故B不选;
C.乙醇、己烷、己烯、乙酸溶液、苯酚分别与溴水混合的现象为:互溶、分层后有机层在上层、溴水褪色、互溶、白色沉淀,紫色石蕊试液分别与乙醇、乙酸混合的现象为:无现象、溶液变红,现象不同可鉴别,故C选;
D.乙醇、己烷、己烯、乙酸溶液、苯酚分别与溴水混合的现象为:互溶、分层后有机层在上层、溴水褪色、互溶、白色沉淀,新制的Cu(OH)2悬浊液分别与乙醇、乙酸混合的现象为:无现象、溶液为蓝色,现象不同可鉴别,故D选;
故答案为:CD;
(3)溴乙烷与氢氧化钠的乙醇溶液共热产生的气体通入酸性高锰酸钾溶液中,溶液褪色,不能说明产生的气体为乙烯的原因是产生的气体中混有能使酸性高锰酸溶液褪色的乙醇蒸气;
故答案为:产生的气体中混有能使酸性高锰酸溶液褪色的乙醇蒸气。
【点睛】本题考查化学实验方案的评价,为高频考点,把握有机物的性质、混合物分离提纯、有机物鉴别为解答的关键,侧重分析与实验能力考查,注意有机物性质的应用。
26.三氯乙醛是生产农药、医药的重要中间体。某化学兴趣小组设计如图所示装置(夹持、加热仪器略),模拟工业生产进行制备三氯乙醛(CCl3CHO)的实验。
查阅资料,有关信息如下:
①制备反应原理:C2H5OH + 4Cl2 → CCl3CHO + 5HCl
可能发生的副反应:C2H5OH + HCl → C2H5Cl + H2O、CCl3CHO + HClO → CCl3COOH + HCl
②相关物质的部分物理性质:
C2H5OH
CCl3CHO
CCl3COOH
C2H5Cl
熔点/℃
-114.1
-57.5
58
-138.7
沸点/℃
78.3
97.8
198
12.3
溶解性
与水互溶
可溶于水、乙醇
可溶于水、乙醇、三氯乙醛
微溶于水,可溶于乙醇
回答下列问题:
(1)仪器E的名称是___________,冷凝水的流向是____________口进水(填“a”或“b")。
(2)有同学认为应在B、C之间加一干燥装置,理由是_________。
(3)装置C应控制反应温度在70℃左右,可采用_______加热的方法。
(4)装置D干燥管的作用为导气、________,装置D烧杯中的试剂是__________。
(5)反应结束后,从C中的混合物中分离出CCl3COOH的方法是____________(填名称)。
【答案】 (1). 球形冷凝管 (2). a (3). 氯气能与水反应生成HCl与HClO,导致装置C中副产物CCl3COOH、C2H5Cl增多 (4). 水浴 (5). 防止液体倒吸 (6). 氢氧化钠溶液 (7). 蒸馏(或分馏)
【解析】
【分析】
装置A利用高锰酸钾溶液与浓盐酸制备氯气,装置B用饱和食盐水除去HCl,装置C中反应制备CCl3CHO,装置D盛放氢氧化钠溶液,吸收尾气中氯气、HCl防止污染空气,据此作答。
【详解】(1) 根据仪器构造可知E是球形冷凝管,冷凝管中水的流向采用下口进上口出时冷凝效果好;
故答案为:球形冷凝管;a;
(2) 该设计流程中缺少干燥氯气的装置,由于生成的氯气中含有水蒸气,氯气能与水反应生成HCl与HClO,会发生反应:C2H5OH + HCl → C2H5Cl + H2O、CCl3CHO + HClO → CCl3COOH + HCl,导致装置C中副产物C2H5Cl、CCl3COOH增多;
故答案为:氯气能与水反应生成HCl与HClO,导致装置C中副产物CCl3COOH、C2H5Cl增多。
(3) 装置C应控制反应温度在70℃左右,最好采取水浴加热的方法;
故答案为:水浴;
(4) 由于最终排出的气体中含有氯气和氯化氢,所以需要用氢氧化钠溶液吸收,防止污染空气;氯气和氯化氢易溶于氢氧化钠溶液,装置D中的干燥管可防止倒吸;
故答案为:防止液体倒吸;氢氧化钠溶液;
(5) CCl3COOH溶于乙醇与CCl3CHO,应采取蒸馏方法进行分离;
故答案为:蒸馏(或分馏);
【点睛】本题考查有机物制备、实验方案设计等知识,明确反应原理与各装置作用为解答关键,注意掌握常用物质分离提纯方法,试题知识点较多,充分考查了学生的分析能力及实验探究能力。
27.有机物A是烃的含氧衍生物,在同温同压下,A蒸气与乙醇蒸气的相对密度是2。 1.38 g A完全燃烧后,若将燃烧的产物通过碱石灰,碱石灰的质量会增加3.06 g;若将燃烧产物通过浓硫酸,浓硫酸的质量会增加1.08 g;取4.6 g A与足量的金属钠反应,生成的气体在标准状况下的体积为1.68 L;A不与纯碱反应。通过计算确定A的分子式和结构简式。__________
【答案】C3H8O3;
【解析】
【分析】
有机物A是烃的含氧衍生物,在同温同压下,A蒸气与乙醇蒸气的相对密度是2,则A的相对分子质量为92。1.38 g A完全燃烧后,若将燃烧的产物通过碱石灰,碱石灰的质量会增加3.06 g为二氧化碳、水的质量,若将燃烧产物通过浓硫酸,浓硫酸的质量会增加1.08 g为水的质量,故可得二氧化碳质量。根据原子守恒计算有机物A中C、H原子数目,再结合A的相对分子质量计算分子中O原子数目,据此确定有机物A的分子式;
取4.6 g A与足量的金属钠反应,生成的气体在标准状况下的体积为1.68 L,可得氢气的物质的量;A不与纯碱反应,则A中不含羧基,故有机物含有羟基,据此解答。
【详解】有机物A是烃的含氧衍生物,在同温同压下,A蒸气与乙醇蒸气的相对密度是2,则A的相对分子质量为92。1.38 g A的物质的量 = ,完全燃烧后,若将燃烧的产物通过碱石灰,碱石灰的质量会增加3.06 g为二氧化碳和水的质量,若将燃烧产物通过浓硫酸,浓硫酸的质量会增加1.08 g为水的质量,所以水的物质的量 = ,二氧化碳质量为3.06 g - 1.08 g = 1.98 g,其物质的量 = ,故有机物A中C原子数目 = 、H原子数目 = ,故A分子中O原子数目 = ,因此有机物A的分子式为C3H8O3;
取4.6 g A的物质的量为:,与足量的金属钠反应,生成的气体在标准状况下的体积为1.68 L,即氢气的物质的量为:;A不与纯碱反应,则A中不含羧基,故有机物含有羟基,羟基数目=,故A的结构简式为:。
答:有机物A的分子式为C3H8O3,结构简式为。
【点睛】本题考查有机物分子式与结构确定,属于计算型推断,根据原子守恒确定有机物分子式是关键,注意掌握常见官能团的性质。
1.丝绸之路是沟通东西方文化的友谊之路.下列关于丝绸说法不正确的是
A. “春蚕到死丝方尽“所描述的蚕丝,其主要成分为蛋白质
B. “四川蜀锦”的织锦原料是人造纤维,由加聚反应制得
C. 《礼记》记载“天子着青衣”,青色是由丝绸浸染植物染料制得
D. 丝绸因富含胺基,氨基等亲水性基团而具有良好的吸湿性
【答案】B
【解析】
【详解】A、蚕丝属于天然纤维,其主要成分为蛋白质,故A不符合题意;
B、织锦原料是天然纤维,故B符合题意;
C、天子身份尊贵,常着丝绸类衣物,古代对丝绸染色常用植物染料,故C不符合题意;
D、胺基、氨基易与水形成分子间氢键,使得丝绸具有良好的吸湿性,故D不符合题意;
故答案为B。
【点睛】自然界存在的天然纤维主要有:棉花,麻类,蚕丝和动物毛,其中棉花和麻类的分子成份主要是纤维素,而蚕丝和毛类的分子成份主要是蛋白质,需注意区分天然纤维和天然纤维素的概念。
2.下列化学用语的理解正确的是
A. Cr的价电子排布式为3d4s2
B. 电子式可以同时表示羟基和氢氧根离子
C. 电子排布为1s22s22p2和1s22s22p4的原子能形成AB2型共价化合物
D. 比例模型为的分子可以同时表示CH4和CCl4分子
【答案】C
【解析】
【详解】A.Cr为24号元素,价电子排布式为3d54s1,故A错误;
B.电子式为 可以表示羟基,氢氧根离子中O原子满足8电子稳定结构、带1个单位的负电荷,电子式为,故B错误;
C.1s22s22p2 和 1s22s22p4分别表示C、O元素,二者可以形成共价化合物CO2,故C正确;
D.C原子半径比Cl原子半径小,比例模型 能表示CH4分子,不能表示CCl4分子,故D错误;
故选C。
3.下列说法正确的是
A. 手性异构属于同分异构
B. 由同种非金属元素组成的单质是非极性分子
C. 苯环中碳碳键的键长大于碳碳双键,小于碳碳单键,不能发生加成反应
D. H2O2分子结构如图,可知H2O2是非极性分子
【答案】A
【解析】
【详解】A.手性异构属于同分异构中的一种类型,故A正确;
B.臭氧分子是极性分子,所以由同种非金属元素组成的单质分子不一定是非极性分子,故B错误;
C.苯中碳碳键是一种介于碳碳单键和碳碳双键之间的独特键,苯环中的碳碳键的键长大于碳碳双键,小于碳碳单键,但苯环能与氢气发生加成反应,故C错误;
D.H2O2分子结构不对称,正负电荷重心不重合,为极性分子,故D错误;
故选A。
4.在“HI(s) → HI(g) → H2和I2”的变化过程中,被破坏的作用力依次是
A. 分子间作用力、分子间作用力 B. 分子间作用力、共价键
C. 共价键、离子键 D. 共价键、共价键
【答案】B
【解析】
【详解】碘化氢是分子晶体,由固态转化为气态时,需要克服范德华力,碘化氢气体受热分解为氢气和碘时,需要破坏是氢、碘间的共价键,故答案选B。
【点睛】本题考查的是晶体类型与化学键、微粒间的关系,判断物质变化时破坏的是什么作用力,首先要正确判断物质的晶体类型以及变化是物理变化还是化学变化。
5.某短周期元素R的各级电离能数据(用I1、I2....表示,单位为kJ/mol)如下表所示。关于元素R的判断中正确的是
I1
I2
I3
I4
R
740
1500
7700
10500
A. R元素基态原子的价电子排布式为ns1
B. R的最高正价为+4价
C R元素可能属于非金属元素
D. R元素位于元素周期表中第ⅡA族
【答案】D
【解析】
分析】
根据第一至第四电离能的数据可知,第三电离能突然增大,说明该元素容易失去2个电子,则该元素原子最外层含有2个电子,据此分析解答。
【详解】从表中原子的第一至第四电离能的数据,元素的第一、第二电离能都较小,第三电离能突然增大,容易失去2个电子,最高化合价为+2价,即最外层应有2个电子,应为第ⅡA族元素。
A.R元素可能是Mg或Be,基态原子的价电子排布式为ns2,故A错误;
B.最外层,有2个电子,所以R的最高正价为+2价,故B错误;
C.R元素可能是Mg或Be,不可能属于非金属元素,故C错误;
D.最外层有2个电子,所以R元素位于元素周期表中第ⅡA族,故D正确;
故选D。
6.以环戊烷为原料制备环戊二烯的合成路线如图所示,下列说法正确的是
A. 反应①②③均属于取代反应
B. 反应②的反应条件为NaOH的乙醇溶液、加热
C. 与环戊二烯互为同系物,二者与足量氢气反应的产物相同
D. 分子中所有碳原子一定在同一平面内
【答案】B
【解析】
【详解】A. 由合成路线可知,反应①为环戊烷与氯气光照条件下的取代反应,反应②为氯代烃的消去反应,反应③为环烯烃与卤素单质的加成反应,反应④卤代烃的消去反应,故A错误;
B. 反应②氯代烃的消去反应,反应条件为:NaOH的乙醇溶液、加热,故B正确;
C. 结构相似,在分子组成上相差一个或若干个“CH2”原子团的化合物互为同系物,故互为同系物的有机物必须官能团的种类和个数相同,环戊烯与环戊二烯含碳碳双键个数不同,两者不互为同系物,故C错误;
D. 分子中含有饱和碳原子,具有甲烷的结构特征,则所有的碳原子不可能在同一平面上,故D错误;
故选:B。
7.某物质的实验式为PtCl4·2NH3,其水溶液不导电,加入AgNO3溶液反应也不产生沉淀,以强碱处理并没有NH3放出,则关于此化合物的说法中正确的是
A. 配合物中中心原子的电荷数和配位数均为6
B. 该配合物可能是平面正方形结构
C. Cl-和NH3分子均为Pt4+配体
D. 配合物中Cl-与Pt4+配位,而NH3分子不配位
【答案】C
【解析】
【分析】
加入AgNO3不产生沉淀,用强碱处理没有NH3放出,说明不存在游离的氯离子和氨分子,所以该物质的配位化学式为[PtCl4(NH3)2],据此分析解答。
【详解】A.配合物中中心原子的电荷数电荷数为4,配位数为6,故A错误;
B.该配合物应是8面体结构,Pt与6个配体成键,故B错误;
C.由分析可知,Cl-和NH3分子均与Pt4+配位,形成的配合物为[PtCl4(NH3)2],故C正确;
D.用强碱处理没有NH3放出,说明NH3分子配位,故D错误;
答案选C。
8.工业上可由乙苯生产苯乙烯:+H2,下列说法错误的是( )
A. 苯乙烯可以发生取代反应、加成反应、加聚反应
B. 增大压强,有助于提高苯乙烯的产率
C. 该反应的反应类型为氧化反应
D. 苯乙烯分子一定共平面的碳原子数为7个
【答案】B
【解析】
【详解】A. 苯乙烯中含有碳碳双键,能发生取代反应、加成反应、加聚反应,A项正确;
B. 正反应方向体积增大,增大压强,反应逆向进行,降低苯乙烯的产率,B项错误;
C. 该反应脱下氢气,反应类型为氧化反应,C项正确;
D. 苯环和碳碳双键都为平面结构,与苯环直接相连的原子在同一个平面上,则乙苯有7个碳原子共平面,D项正确;
答案选B。
9.在ClCH=CClCH3分子中,C—Cl键采用的成键轨道是( )
A. sp—p B. sp2—s C. sp2—p D. sp3—p
【答案】C
【解析】
【详解】ClCH=CClCH3中,双键碳中C原子含有3个σ键和1个π键,所以价层电子对个数为3,采用sp2杂化,Cl原子中未成对电子为3p电子,据此判断C-Cl键采用的成键轨道为sp2-p。
答案选C。
10.下列有关晶体的认识没有科学性错误的是
A. X—射线衍射实验可以区分晶体和非晶体
B. 具有规则几何外形的固体一定是晶体
C. 非晶体具有自范性和各向异性的特点
D. 熔融态物质凝固后一定得到晶体
【答案】A
【解析】
【详解】A.晶体会对X-射线发生衍射,而非晶体不会对X-射线发生衍射,则X-射线衍射实验是区别晶体与非晶体的最科学的方法,故A正确;
B.晶体具有以下特点:有整齐规则的几何外形,有固定的熔点,有各向异性的特点,只有同时具备这三个条件的才是晶体,非晶体也可以有规则几何外形,故B错误;
C.晶体能自发的呈现多面体外形,所以晶体有自范性,单晶体具有各向异性,而多晶体和非晶体往往不具有各向异性,故C错误;
D.熔融态物质凝固后一定得到晶体,如熔融态的玻璃凝固得到的是玻璃态物质,不属于晶体,故D错误;
故选A。
11.下列说法不正确的是( )
A. HCl、HBr、HI的熔、沸点依次升高与分子间作用力大小有关
B. C、Si和Ge的最外层电子数都是4,次外层电子数都是8
C. CO2和SiO2都是酸性氧化物,在一定条件下都能和氧化钙反应
D. 白酒中,乙醇分子和水分子间存在范德华力和氢键
【答案】B
【解析】
【详解】A. HCl、HBr、HI都是分子晶体,组成结构相似,相对分子质量越大,分子间作用力越大,熔、沸点越高,因此HCl、HBr、HI的熔、沸点依次升高与分子间作用力大小有关,A项正确;
B. 根据原子核外电子排布规律可知,Si、Ge的最外层电子数都是4,次外层电子数都是8,但是C的次外层电子数只有2个,B项错误;
C. 氧化钙属于碱性氧化物,酸性氧化物和碱性氧化物一定条件可以反应,C项正确;
D. 乙醇分子和水分子间存在有氢键,也存在范德华力,D项正确;
答案选B。
【点睛】注意氢键只影响分子晶体的物理性质。
12.根据有机化合物的命名原则,下列命名正确的是
A. :2-甲基-1,3-丁二烯
B. : 2-羟基丁烷
C. CH3CH(C2H5)CH2CH2CH3:2-乙基戊烷
D. CH3CH(NH2)CHCOOH:3-氨基丁酸
【答案】AD
【解析】
【详解】A.有机物中含有两个碳碳双键,属于二烯烃,命名时要指明双键的位置,从靠近甲基的右端给主链上的碳原子编号,主链共有4个碳原子,甲基在2号碳原子上,两个双键在1号、3号碳上,所以该有机物命名为2-甲基-1,3-丁二烯,A正确;
B.该物质含羟基,属于醇,从靠近羟基的左端给主链上的碳原子编号,羟基在2号碳原子上,主链上共有4个碳原子,所以有机物的命名为2-丁醇,B错误;
C.CH3CH(C2H5)CH2CH2CH3碳原子之间全部为单键,属于烷烃,最长碳链有6个碳原子,3号碳原子上有1个甲基,命名为3-甲基己烷,C错误;
D.氨基为取代基,从羧基碳原子开始编号,主链共有4个碳原子,氨基在3号碳原子上,有机物CH3CH(NH2)CH2COOH命名为:3-氨基丁酸,D正确;
答案选AD。
13.下表中各粒子、粒子对应的立体结构及解释均正确的是
粒子
立体结构
解释
A
氨基负离子()
直线形
N原子采用sp杂化
B
二氧化硫(SO2)
V形
S原子采用sp3杂化,与H2O中的O原子杂化形式相同
C
乙炔(C2H2)
直线形
C原子采用sp杂化且C原子的价电子均参与成键
D
碳酸根离子()
三角锥形
C原子采用sp3杂化
A. A B. B C. C D. D
【答案】C
【解析】
【详解】A. 中心原子N原子价层电子对数 = ,采用sp3杂化,VSEPR构型为四面体形,N原子有两对价电子未参与成键,减去孤电子对数即为分子的立体构型:V型,故A错误;
B. SO2中S原子的价层电子对数=δ键数 + 孤对电子对数 = ,含孤电子对数为1,杂化轨道数3,采取sp2杂化,VSEPR构型为平面三角形,减去孤电子对数即为分子的立体构型:V形;根据价层电子对互斥理论可得H2O中的O原子杂化形式为sp3杂化,故B错误;
C. C2H2为直线形,键角180°,中心原子C原子采用sp杂化且C原子的价电子均参与成键,所以分子的立体构型为直线型,故C正确;
D. 中,价层电子对数=,VSEPR构型为平面三角形,含孤电子对数为0,杂化轨道数3,采取sp2杂化,VSEPR构型为平面三角形,减去孤电子对数即为分子的立体构型:平面三角形,故D错误;
故选:C 。
14.下列有关部分螺环化合物的说法正确的是
A. 三种化合物中c的所有碳原子一定共面
B. c可以使溴水和高锰酸钾溶液褪色,但有色物质褪色原理不同
C. b与乙烯互为同系物
D. a的二氯代物超过9种结构
【答案】BD
【解析】
【详解】A. 化合物c含有饱和碳原子,具有甲烷的结构特征,则所有的碳原子不可能在同一平面上,故A错误;
B. 化合物c含有碳碳双键,可以使溴水和酸性高锰酸钾溶液褪色,前者为加成反应,后者为氧化还原反应,褪色原理不同,故B正确;
C. 结构相似,在分子组成上相差一个或若干个“CH2”原子团的化合物互为同系物,故互为同系物的有机物必须官能团的种类和个数相同,故C错误;
D. 化合物a有4种H,其二氯代物可分为两个氯原子在同一碳上和两个氯原子在不同的碳上这两种情况,其中两个氯原子在同一碳上的同分异构体有4种,两个氯原子在不同的碳上的同分异构体超过5种,因此a的二氯代物超过9种结构,故D正确;
故选:BD 。
15.目前,全世界镍的消费量仅次于铜、铝、铅、锌,居有色金属第五位。镍能形成多种不同的化合物,图1是镍的一种配合物的结构,图2是一种镍的氧化物的晶胞。下列说法正确的是
A. 图1中元素C、N、O的第一电离能大小顺序为:C>N>O
B. 图1分子中存在的化学键有共价键、配位键、氢键
C. 图2镍的氧化物表示的是NiO
D. 图2中距镍原子最近的镍原子数为8个
【答案】C
【解析】
【详解】A.同一周期,从左到右,元素的第一电离能呈增大趋势,但第ⅡA族、第VA族元素的第一电离能大于相邻元素,C、N、O元素处于同一周期,且原子序数依次增大,但N元素处于第VA族,所以第一电离能顺序为N>O>C,故A错误;
B.配合物中非金属元素之间存在共价键,含有空轨道的原子和含有孤电子对的原子之间存在配位键,Ni原子和N原子之间存在配位键,O原子和另外-OH中H原子之间存在氢键,但氢键不是化学键,故B错误;
C.根据晶胞的结构特点,白球的个数为8×+6×=4,黑球的个数为12×+1=4,白球和黑球的个数均为4,该镍的氧化物可表示为NiO,故C正确;
D.观察晶胞可知白球(或黑球)周围距离最近且相等的白球(或黑球)有 12个,故D错误;
故选C。
16.三氯生,学名“二氯苯氧氯酚”,是一种高效广谱抗菌剂,可以有效防止新冠肺炎病毒的扩散和感染,对人体毒性很小,在洗手液成分中很常见,其结构简式如图。以下说法不正确的是
A. 该有机物的分子式为C12H6Cl3O2
B. 碳原子的杂化方式为sp2杂化
C. 分子中所有原子可能共平面
D. 1 mol该物质中含有25 mol σ键和6 mol π键
【答案】AD
【解析】
【详解】A. 由物质的结构简式得出该有机物的分子式为C12H7Cl3O2,故A错误;
B. 也可通过键角来推杂化方式,苯的键角为120°,平面结构,推知碳原子的杂化方式为sp2,故B正确;
C. 苯分子中6个C原子和6个H原子共12个原子共平面,H2O分子中三个原子共平面,利用原子取代法,该有机物两个苯环上的H原子分别被O原子、Cl原子取代,可以共平面,所有原子可以共平面,故C正确;
D. 一个苯环含有1个大π键,12个σ键。一分子三氯生含有两个苯环,所以1 mol该物质含有25 mol σ键和2 mol π键,故D错误;
故选:A D。
17.下列有关说法不正确的是
A. 水合铜离子的模型如图(1)所示,1个水合铜离子中有4个配位键
B. CaF2晶体的晶胞如图(2)所示,与每个Ca2+ 等距离F- 有4个
C. H原子的电子云图如图(3)所示,电子在原子核附近运动出现的概率大
D. 金属Cu中Cu原子晶胞模型如图(4),立方最密堆积,每个Cu原子的配位数均为8
【答案】BD
【解析】
【详解】A. 水合铜离子中铜离子的配位数为4,配体是水,水中的氧原子提供孤电子对与铜离子形成配位键,1个水合铜离子中有4个配位键,故A正确;
B. 在CaF2晶体的晶胞中,每个Ca2+周围有8个F-,每个F-周围有4个Ca2+,故B错误;
C. 电子云密度表示电子在某一区域出现的机会的多少,由图可知H原子的一个电子在原子核附近出现的机会较多,所以电子在原子核附近运动出现的概率大,故C正确;
D. 根据晶胞图可知,铜原子分布在晶胞的顶点和面心上,所以该金属晶体为面心立方最密堆积。在金属晶体的最密堆积中,对于每个原子来说,在其周围的原子有与之同一层上有六个原子和上一层的三个及下一层的三个,故每个原子周围都有12个原子与之相连,对于铜原子也是如此,故D错误;
故选:BD 。
18.我国科学家发现金丝桃素对高致病性禽流感病毒杀灭效果良好,某种金丝桃素的结构简式如图所示,下列有关金丝桃素的说法正确的是
①分子中存在1个手性碳原子;②可以发生取代、加成、酯化、消去等反应;③苯环上的一氯取代物有3种;④1mol该物质最多能和6molH2发生加成反应;⑤该物质的不饱和度为6
A. ①④⑤ B. ②④⑤ C. ①③④ D. ②③
【答案】D
【解析】
【分析】
由结构简式可知,该分子结构中含-OH、-COOC-及苯环,结合醇、酯的结构和性质,以及手性碳原子的概念分析判断。
【详解】①该分子中不存在哪个碳原子上连接有4个不同的基团,根据分子中存在3个手性碳原子,故①错误;
②含-OH可以发生取代反应、酯化反应、消去反应,含苯环可发生加成反应,故②正确;
③由结构简式可知,苯环上只有1个取代基,则苯环上有3种H,其一氯取代物有3种,故③正确;
④只有苯环能够与氢气发生加成反应,则1mol该物质最多能和3mol H2发生加成反应,故④错误;
⑤苯环的不饱和度为4,C=O的不饱和度为1,环的不饱和度为1,该物质的不饱和度为7,故⑤错误;
正确的有②③,故选D。
19.下列实验方案中,能达到相应实验目的的是
实验方案
目的
A.比较乙醇分子中羟基氢原子和水分子中氢原子的活泼性
B.除去乙烯中的二氧化硫
C.制银氨溶液
D.证明碳酸酸性强于苯酚
A. A B. B C. C D. D
【答案】A
【解析】
A.通过比较钠与水、乙醇反应产生氢气速率大小,可确定乙醇分子中羟基氢原子和水分子中氢原子的活泼性大小,故A正确;B.乙烯与溴的四氯化碳溶液反应,故B错误;C.制银氨溶液是步骤是向2mL2%AgNO3溶液中滴加稀氨水至沉淀恰好消失为止,故C错误;D.碳酸钙与浓盐酸反应产生的二氧化碳气体中存在挥发出来的氯化氢气体,将此混合气体通入苯酚钠溶液,氯化氢、二氧化碳均与之反应,故不能说明它们酸性的相对强弱,故D错误。故答案选A。
20.化合物X经李比希法和质谱法分析得知其相对分子质量为136,分子式为C8H8O2。X的核磁共振氢谱有4个峰且面积之比为1:2:2:3,X分子中只含一个苯环且苯环上只有一个取代基,其红外光谱与核磁共振氢谱如图。关于X的下列说法中,不正确的是
A. X属于芳香族化合物
B. 符合上述红外光谱、核磁共振氢谱图的X的同分异构体有2种
C. X的结构简式为
D. 在红外光谱图中可以获得分子中含有的化学键或官能团的信息
【答案】B
【解析】
【分析】
有机物X的分子式为分子式C8H8O2,不饱和度为=8+1-=5,X分子中只含一个苯环且苯环上只有一个取代基,其核磁共振氢谱有四个吸收峰,说明分子中含有4种H原子,峰面积之比为1:2:2:3,则四种氢原子个数之比=1:2:2:3,结合红外光谱可知,分子中存在酯基等基团,故有机物X的结构简式为。
【详解】A.由分析可知,X中含有苯环和酯基,属于芳香族化合物,A正确;
B.符合上述红外光谱、核磁共振氢谱图的X的同分异构体应该含有苯环、酯基,分子中有四种不同环境的氢且四种氢原子个数之比=1:2:2:3,符合这些条件的有机物只有一种,B错误;
C. 由分析可知X的结构简式为,C正确;
D.当红外线照射有机物分子时,分子中的化学键或官能团可发生振动吸收,不同的化学键或官能团吸收频率不同,在红外光谱上将处于不同的位置,从而可以获得分子中含有的化学键或官能团的信息,D正确。
答案选B。
21.乳酸在多种生物化学过程中起着重要作用,酸牛奶中含有乳酸,其结构简式如图所示。
(1)乳酸不可能发生的反应是______________(填序号,下同)。
①取代反应;②酯化反应;③水解反应;④消去反应;⑤中和反应
(2)下列物质与乳酸互为同系物的是_____________,与乳酸互为同分异构体的是_______。
①CH3CH2OH ②HOOC-CH2-CH2OH ③CH2(OH)CH2CH=CHCOOH ④
(3)两分子乳酸在一定条件下可形成六元环酯,其结构简式为______________。
【答案】 (1). ③ (2). ④ (3). ② (4).
【解析】
【分析】
(1)乳酸分子中含有醇羟基、羧基,具有醇、羧酸的性质;
(2)根据同系物、同分异构体的定义进行判断即可;
(3) 乳酸分子中含有醇羟基、羧基,可以发生酯化反应,据此作答。
【详解】(1) 根据乳酸的结构简式可知,乳酸分子中含有醇羟基、羧基,具有醇、羧酸的性质,能发生酯化反应、取代反应、消去反应、中和反应,故选③;
故答案为:③ 。
(2) 结构相似,在分子组成上相差一个或若干个“CH2”原子团化合物互为同系物,故互为同系物的有机物必须官能团的种类和个数相同,故选④;
分子式相同、结构不同的有机物互为同分异构体,所以与乳酸互为同分异构体的是②;
故答案为:④ ;② 。
(3) 乳酸分子中含有醇羟基、羧基,在浓硫酸加热条件下,两分子的能反应酯化反应,生成六元环状化合物,则该化合物的结构简式为:。
故答案为:。
【点睛】本题考查有机物结构和性质,明确物质中官能团与性质的关系是解本题关键,知道乳酸酯化时断键和成键方式,题目难度不大。
22.乙酸苯甲酯可提高花或果的芳香气味,常用于化妆品工业和食品工业。下图是乙酸苯甲酯的一种合成路线部分反应物、产物和反应条件略去
反应的类型是________________。
反应的化学方程式为_____________________________。
的化学方程式为_______________________________。
与E互为同分异构体的芳香族化合物有________种,其中一种同分异构体的核磁共振氢谱有三种类型氢原子的吸收峰,该同分异构体的结构简式为_________________。
【答案】 (1). 取代反应或水解反应 (2). (3). (4). 3 (5).
【解析】
【分析】
甲苯与氯气发生取代反应生成E,E水解生成苯甲醇,因此E为;根据最终产物的结构可知,D为乙酸,则C为乙醛,B为乙醇,A可能为乙烯等。据此分析解答。
【详解】(1)根据上述分析,反应③为E()在氢氧化钠溶液中发生水解反应生成苯甲醇,水解反应也是取代反应,故答案为取代反应(水解反应);
(2)反应④的为CH3COOH和 的酯化反应,反应的方程式为CH3COOH+ +H2O,故答案为CH3COOH+ +H2O;
(3)反应①为乙醛发生的银镜反应,反应的化学方程式为,故答案为;
(4)与互为同分异构体的芳香族化合物中含有苯环、甲基、-Cl,存在甲基、-Cl的邻、间、对三种同分异构体;其中一种同分异构体的核磁共振氢谱有三种类型氢原子的吸收峰,则有三种位置的H,该同分异构体为,故答案为3;。
23.锗(Ge)是典型的半导体元素,在电子材料等领域应用广泛。回答下列问题:
(1)基态Ge原子的核外电子排布式为[Ar]______,有______个未成对电子。
(2)Ge与C是同族元素,C原子之间可以形成双键、叁键,但Ge原子之间难以形成双键或叁键。从原子结构角度分析,原因是______________。
(3)Ge单晶具有金刚石型结构,其中Ge原子的杂化方式为________,微粒之间存在的相互作用是_________。
(4)晶胞有两个基本要素:
①原子坐标参数,表示晶胞内部各原子的相对位置,如图为Ge单晶的晶胞,其中原子坐标参数A为(0,0,0);B为(,0,);C为(,,0)。则D原子的坐标参数为______________。
②晶胞参数,描述晶胞的大小和形状。已知Ge单晶的晶胞参数a=565.76 pm,其密度为_____g/cm3(列出计算式即可)。
【答案】 (1). 3d104s24p2 (2). 2 (3). Ge原子半径大,原子间形成的σ单键较长,p-p轨道“肩并肩”重叠程度很小或几乎不能重叠,难以形成π键; (4). sp3 (5). 共价键 (6). (,,) (7). ×107
【解析】
【分析】
(1)Ge是32号元素,位于第四周期第IVA族,根据构造原理可得基态Ge原子核外电子排布式;
(2)Ge原子半径大,难以通过“肩并肩”方式形成π键;
(3) Ge单晶具有金刚石型结构,根据金刚石的结构作答即可;
(4)①根据题中所给Ge单晶的晶胞进行分析即可;
②根据均摊法计算晶胞中Ge原子数目,结合阿伏加德罗常数表示出晶胞的质量,再根据ρ= m/V 计算晶胞密度。
【详解】(1) Ge是32号元素,位于第四周期第IVA族,根据构造原理可得基态Ge原子核外电子排布式为1s22s22p63s23p63d104s24p2或[Ar]3d104s24p2,在最外层的4s能级上2个电子为成对电子,4p轨道中2个电子分别处以不同的轨道内,有2轨道未成对电子;
故答案为:3d104s24p2;2;
(2) 虽然Ge与C是同族元素,C原子之间可以形成双键、叁键,但考虑Ge原子半径大,原子间形成的σ单键较长,p-p轨道“肩并肩”重叠程度很小或几乎不能重叠,难以形成π键,所以Ge原子之间难以形成双键或叁键;
故答案为:Ge原子半径大,原子间形成的σ单键较长,p-p轨道“肩并肩”重叠程度很小或几乎不能重叠,难以形成π键
(3) Ge单晶具有金刚石型结构,Ge原子与周围4个Ge原子形成正四面体结构,向空间延伸的立体网状结构,属于原子晶体,Ge原子之间形成共价键,Ge原子杂化轨道数目为4,采取sp3杂化;
故答案为:sp3;共价键;
(4) ①D与周围4个原子形成正四面体结构,D与顶点A的连线处于晶胞体对角线上,过面心B、C及上底面面心原子的平面且平行侧面将晶胞2等分,同理过D原子且平行侧面的平面将半个晶胞再2等份,可知D处于到各个面的处,则D原子的坐标参数为(,,);
故答案为:(,,);
②晶胞中Ge原子数目为,结合阿伏加德罗常数,可知晶胞的质量为,晶胞参数a = 565.76 pm,其密度为÷(565.76×10-10cm)3 =×107;
故答案为:×107。
【点睛】本题是对物质结构与性质的考查,涉及核外电子排布、化学键、晶体类型与性质、杂化方式、晶胞计算等,(4)中晶胞计算为易错点、难点,需要学生具备一定的空间想象与数学计算能力,难度较大。
24.2019年诺贝尔化学奖表彰了在锂离子电池研究方面做出的贡献。目前锂离子电池常用的电极材料是LiCoO2和石墨。
(1)基态Co2+的价电子轨道表示式为_____________。
(2)Co2+与CN-结合形成配合物[Co(CN)6]4-,其中与Co2+结合的C原子的杂化方式是____________。
(3)NH3分子与Co2+结合成配合物[Co(NH3)6]2+,与游离的氨分子相比,其键角∠HNH__________(填“较大”,“较小”或“相同”),解释原因_______________________。
(4)Li2O熔点为1570℃,CoO的熔点为1935℃,解释后者熔点更高的主要原因是______________。
(5)图(a)所示石墨晶体按ABAB方式堆积而成,图(b)为石墨的六方晶胞。
每个晶胞中的碳原子个数为____________,在下图中画出晶胞沿c轴的投影(用“●”标出碳原子位置即可)。___________
【答案】 (1). (2). sp (3). 较大 (4). NH3通过配位键与Co2+结合后,原来的孤电子对变为成键电子对,对其它N-H成键电子对的排斥力减小,N-H键之间的键角增大; (5). Co2+ 带两个正电荷,Li+ 带一个正电荷,CoO的晶格能大于Li2O晶格能; (6). 4 (7).
【解析】
【分析】
(1) Co为27号元素,先写出Co2+价电子排布式,再根据洪特规则和泡利原理,写出价电子轨道表示式。
(2) CN-中C和N共用叁键,价层电子对数为2,由此确定杂化轨道数。
(3) 利用孤电子对之间的斥力>孤电子-成键电子对之间的斥力>成键电子对之间的斥力进行分析,确定NH3中的N原子形成配位键后,键角的变化。
(4) 晶格能与离子半径、所带电荷数有关,通过分析CoO和Li2O中离子的带电荷,判断CoO与Li2O的晶格能关系。
(5) 结合图(a)和图(b)作答;根据投影,做出投影图即可。
【详解】(1) Co为27号元素,价电子排布式为3d74s2,失去2个电子生成Co2+,Co2+价电子排布式为3d7,所以基态Co2+的价电子轨道表示式为:;
故答案为:;
(2) CN- 的结构式为[C≡N]-,C原子价层电子对数 = ,含有1对孤电子对,VSEPR模型为直线形,采用sp杂化;
故答案为:sp;
(3) 游离态氨N中含有2对孤电子对,络合物[Co(NH3)6]2+ 中N提供1对孤电子对与Co2+ 形成配位键,由于孤电子对之间的斥力>孤电子-成键电子对之间的斥力>成键电子对之间的斥力,导致游离态氨分子中N-H键之间的夹角减小,而与Co2+ 结合后,孤电子对变成了σ键电子对,排斥力减小,所以N-H键之间的夹角会增大;
故答案为:较大;NH3通过配位键与Co2+ 结合后,原来的孤电子对变为成键电子对,对其它N-H成键电子对的排斥力减小,N-H键之间的键角增大;
(4) CoO和Li2O为离子晶体,影响晶体熔沸点高低的是晶格能,而晶格能与离子半径、所带电荷数有关,CoO中带2个单位正电荷,Li2O中Li+ 带1个单位正电荷,CoO的晶格能大于Li2O晶格能,所以CoO的熔点高于Li2O;
故答案为:Co2+ 带两个正电荷,Li+ 带一个正电荷,CoO的晶格能大于Li2O晶格能;
(5) 结合图(a)和图(b)看出,从图(a)中取出的六方石墨晶胞中,8个顶点处的C原子为8个晶胞共有,竖棱上C原子为4个晶胞共有,面上C原子为2个晶胞共有,内部C原子为该晶胞所有,则每个晶胞中含有的C原子数为;
图(b)所示的晶胞沿c轴的投影,其中有两个C原子是重叠的影,投影为;
故答案为:4;。
【点睛】本题考查物质结构与性质,涉及核外电子排布、空间构型、杂化方式、晶胞计算等知识,为高频考点,侧重学生计算能力和灵活运用基础知识能力的考查,把握晶胞计算和键角大小比较是解题关键,注意说理题准确性和全面性,题目难度不大。
25.扎实的实验知识对学习有机化学至关重要。
(1)实验室用液溴与苯在铁催化下反应制取溴苯。精制制得的粗溴苯常采用如下操作:
a.蒸馏b.水洗、分液c.用干燥剂干燥d.10%的NaOH溶液碱洗、分液
正确的操作顺序是________(填序号)。
A.abcdb B.bdbca C.dbcab D.bdabc
分液时上层液体应从________(填“上口倒出”或“下导管直接流出”)。
(2)下列各组试剂中,能鉴别乙醇、己烷、己烯、乙酸溶液、苯酚溶液等五种无色液体的是____________(填序号)。
A.金属钠、FeCl3溶液、NaOH溶液
B.新制Cu(OH)2悬浊液、紫色石蕊溶液
C.紫色石蕊溶液、溴水
D.溴水、新制Cu(OH)2悬浊液
(3)溴乙烷与氢氧化钠的乙醇溶液共热产生的气体通入酸性高锰酸钾溶液中,溶液褪色,不能说明产生的气体为乙烯的原因是_______________。
【答案】 (1). B (2). 上口倒出 (3). CD (4). 产生的气体中混有能使酸性高锰酸钾溶液褪色的乙醇蒸气
【解析】
【分析】
(1)溴苯中溴与NaOH反应,与溴苯分层,然后分液可分离;分液时避免上下层液体混合;
(2) 根据有机物中官能团性质作答;
(3) 溴乙烷与氢氧化钠的乙醇溶液共热发生消去反应生成乙烯,乙烯及挥发的乙醇均使高锰酸钾溶液褪色。
【详解】(1)溴苯中溴与NaOH反应,与溴苯分层,然后分液可分离,则粗溴苯的精制操作为d.10%的NaOH溶液碱洗分液、b.水洗分液、d.10%的NaOH溶液碱洗分液、c.用干燥剂干燥、a.蒸馏,只有B符合;分液时上层液体应从上口倒出;
故答案为:B;上口倒出;
(2)A.Na、NaOH溶液不能检验乙醇、乙酸溶液、苯酚溶液,现象相同,不能鉴别,故A不选;
B.紫色石蕊试液不能检验乙醇、己烷、己烯,现象相同,不能鉴别,故B不选;
C.乙醇、己烷、己烯、乙酸溶液、苯酚分别与溴水混合的现象为:互溶、分层后有机层在上层、溴水褪色、互溶、白色沉淀,紫色石蕊试液分别与乙醇、乙酸混合的现象为:无现象、溶液变红,现象不同可鉴别,故C选;
D.乙醇、己烷、己烯、乙酸溶液、苯酚分别与溴水混合的现象为:互溶、分层后有机层在上层、溴水褪色、互溶、白色沉淀,新制的Cu(OH)2悬浊液分别与乙醇、乙酸混合的现象为:无现象、溶液为蓝色,现象不同可鉴别,故D选;
故答案为:CD;
(3)溴乙烷与氢氧化钠的乙醇溶液共热产生的气体通入酸性高锰酸钾溶液中,溶液褪色,不能说明产生的气体为乙烯的原因是产生的气体中混有能使酸性高锰酸溶液褪色的乙醇蒸气;
故答案为:产生的气体中混有能使酸性高锰酸溶液褪色的乙醇蒸气。
【点睛】本题考查化学实验方案的评价,为高频考点,把握有机物的性质、混合物分离提纯、有机物鉴别为解答的关键,侧重分析与实验能力考查,注意有机物性质的应用。
26.三氯乙醛是生产农药、医药的重要中间体。某化学兴趣小组设计如图所示装置(夹持、加热仪器略),模拟工业生产进行制备三氯乙醛(CCl3CHO)的实验。
查阅资料,有关信息如下:
①制备反应原理:C2H5OH + 4Cl2 → CCl3CHO + 5HCl
可能发生的副反应:C2H5OH + HCl → C2H5Cl + H2O、CCl3CHO + HClO → CCl3COOH + HCl
②相关物质的部分物理性质:
C2H5OH
CCl3CHO
CCl3COOH
C2H5Cl
熔点/℃
-114.1
-57.5
58
-138.7
沸点/℃
78.3
97.8
198
12.3
溶解性
与水互溶
可溶于水、乙醇
可溶于水、乙醇、三氯乙醛
微溶于水,可溶于乙醇
回答下列问题:
(1)仪器E的名称是___________,冷凝水的流向是____________口进水(填“a”或“b")。
(2)有同学认为应在B、C之间加一干燥装置,理由是_________。
(3)装置C应控制反应温度在70℃左右,可采用_______加热的方法。
(4)装置D干燥管的作用为导气、________,装置D烧杯中的试剂是__________。
(5)反应结束后,从C中的混合物中分离出CCl3COOH的方法是____________(填名称)。
【答案】 (1). 球形冷凝管 (2). a (3). 氯气能与水反应生成HCl与HClO,导致装置C中副产物CCl3COOH、C2H5Cl增多 (4). 水浴 (5). 防止液体倒吸 (6). 氢氧化钠溶液 (7). 蒸馏(或分馏)
【解析】
【分析】
装置A利用高锰酸钾溶液与浓盐酸制备氯气,装置B用饱和食盐水除去HCl,装置C中反应制备CCl3CHO,装置D盛放氢氧化钠溶液,吸收尾气中氯气、HCl防止污染空气,据此作答。
【详解】(1) 根据仪器构造可知E是球形冷凝管,冷凝管中水的流向采用下口进上口出时冷凝效果好;
故答案为:球形冷凝管;a;
(2) 该设计流程中缺少干燥氯气的装置,由于生成的氯气中含有水蒸气,氯气能与水反应生成HCl与HClO,会发生反应:C2H5OH + HCl → C2H5Cl + H2O、CCl3CHO + HClO → CCl3COOH + HCl,导致装置C中副产物C2H5Cl、CCl3COOH增多;
故答案为:氯气能与水反应生成HCl与HClO,导致装置C中副产物CCl3COOH、C2H5Cl增多。
(3) 装置C应控制反应温度在70℃左右,最好采取水浴加热的方法;
故答案为:水浴;
(4) 由于最终排出的气体中含有氯气和氯化氢,所以需要用氢氧化钠溶液吸收,防止污染空气;氯气和氯化氢易溶于氢氧化钠溶液,装置D中的干燥管可防止倒吸;
故答案为:防止液体倒吸;氢氧化钠溶液;
(5) CCl3COOH溶于乙醇与CCl3CHO,应采取蒸馏方法进行分离;
故答案为:蒸馏(或分馏);
【点睛】本题考查有机物制备、实验方案设计等知识,明确反应原理与各装置作用为解答关键,注意掌握常用物质分离提纯方法,试题知识点较多,充分考查了学生的分析能力及实验探究能力。
27.有机物A是烃的含氧衍生物,在同温同压下,A蒸气与乙醇蒸气的相对密度是2。 1.38 g A完全燃烧后,若将燃烧的产物通过碱石灰,碱石灰的质量会增加3.06 g;若将燃烧产物通过浓硫酸,浓硫酸的质量会增加1.08 g;取4.6 g A与足量的金属钠反应,生成的气体在标准状况下的体积为1.68 L;A不与纯碱反应。通过计算确定A的分子式和结构简式。__________
【答案】C3H8O3;
【解析】
【分析】
有机物A是烃的含氧衍生物,在同温同压下,A蒸气与乙醇蒸气的相对密度是2,则A的相对分子质量为92。1.38 g A完全燃烧后,若将燃烧的产物通过碱石灰,碱石灰的质量会增加3.06 g为二氧化碳、水的质量,若将燃烧产物通过浓硫酸,浓硫酸的质量会增加1.08 g为水的质量,故可得二氧化碳质量。根据原子守恒计算有机物A中C、H原子数目,再结合A的相对分子质量计算分子中O原子数目,据此确定有机物A的分子式;
取4.6 g A与足量的金属钠反应,生成的气体在标准状况下的体积为1.68 L,可得氢气的物质的量;A不与纯碱反应,则A中不含羧基,故有机物含有羟基,据此解答。
【详解】有机物A是烃的含氧衍生物,在同温同压下,A蒸气与乙醇蒸气的相对密度是2,则A的相对分子质量为92。1.38 g A的物质的量 = ,完全燃烧后,若将燃烧的产物通过碱石灰,碱石灰的质量会增加3.06 g为二氧化碳和水的质量,若将燃烧产物通过浓硫酸,浓硫酸的质量会增加1.08 g为水的质量,所以水的物质的量 = ,二氧化碳质量为3.06 g - 1.08 g = 1.98 g,其物质的量 = ,故有机物A中C原子数目 = 、H原子数目 = ,故A分子中O原子数目 = ,因此有机物A的分子式为C3H8O3;
取4.6 g A的物质的量为:,与足量的金属钠反应,生成的气体在标准状况下的体积为1.68 L,即氢气的物质的量为:;A不与纯碱反应,则A中不含羧基,故有机物含有羟基,羟基数目=,故A的结构简式为:。
答:有机物A的分子式为C3H8O3,结构简式为。
【点睛】本题考查有机物分子式与结构确定,属于计算型推断,根据原子守恒确定有机物分子式是关键,注意掌握常见官能团的性质。
相关资料
更多