


【化学】山东省滨州市2019-2020学年高二下学期期末考试(解析版)
展开
山东省滨州市2019-2020学年高二下学期期末考试
注意事项:
1.答题前,考生先将自己的姓名、考生号、座号填写在相应位置,认真核对条形码上的姓名、考生号和座号,并将条形码粘贴在指定位置上。
2.选择题答案必须使用2B铅笔(按填涂样例)正确填涂;非选择题答案必须使用0.5毫米黑色签字笔书写,字体工整、笔迹清楚。
3.请按照题号在各题目的答题区域内作答,超出答题区域书写的答案无效;在草稿纸、试题卷上答题无效。保持卡面清洁,不折叠、不破损。
可能用到的相对原子质量:H 1 C 12 N 14 O 16 P 31 S 32 C1 35.5 Fe 56 Ag 108
一、选择题:本题共 10小题,每小题2分,共20分。每小题只有一个选项符合题意。
1. “春蚕到死丝方尽,蜡炬成灰泪始干”是唐代诗人李商隐的著名诗句,下列说法错误的是
A. 蚕丝的主要成分是蛋白质,相对分子质量-般在10000以上
B. 古代的蜡主要成分是高级脂肪酸酯,属于高分子聚合物
C. “蜡炬成灰”过程中发生了氧化反应
D. 现在使用蜡主要成分是烃类,可以发生裂化反应
【答案】B
【解析】
【详解】A.蚕丝的主要成分是蛋白质,故A正确;
B.蜡烛的主要成分是碳氢化合物,不属于酯类物质,来自于石油,故B错误;
C.有电子转移的反应为氧化还原反应,蜡炬成灰过程中蜡烛燃烧生成二氧化碳和水,有电子转移,所以蜡烛发生氧化反应,故C正确;
D.蜡烛主要成分是碳氢化合物,蜡烛的主要成分是碳氢化合物,D正确;
答案选B。
2. 下列化学用语正确的是
A. 葡萄糖的实验式CH2O B. 硝基苯的结构简式
C. CO2分子填充模型 D. p-p σ键电子云模型
【答案】A
【解析】
【详解】A.实验式一般是最简单的比例式,所以葡萄糖的实验式CH2O,A正确;
B.硝基写在苯环左边时,应写成,B错误;
C.CO2为直线型分子,分子填充模型应为直线型,不是V型,C错误;
D.p-p 原子轨道以肩并肩方式相互重叠导致电子在核间出现的概率增大,即电子云重叠后得到的电子云图像呈镜像对称,即是p-p π键电子云模型,D错误;
故选A。
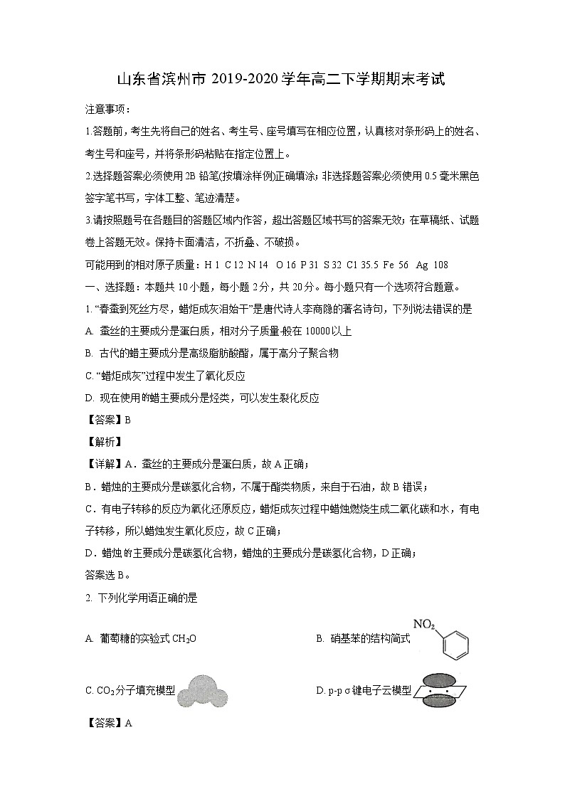
3. 现有一物质的1H核磁共振谱如图所示:
则该物质可能是下列中的( )
A. CH3CH2CH3 B. CH3CH2CH2OH
C. CH3CH2CH2CH3 D. CH3CH2CHO
【答案】B
【解析】
【详解】核磁共振氢谱有四种峰,故分子中含有四种氢,且氢原子个数比为1:2:2:3。
CH3CH2CH3两甲基对称,有两种环境氢,A错误;
CH3CH2CH2OH 有四种环境的氢,B正确;
CH3CH2CH2CH3左右对称,有两种环境的氢,C错误;
CH3CH2CHO有三种环境的氢,D错误;
答案选B。
4. 关于氢键,下列说法正确的是
A. 含氢元素的化合物中一定存在氢键
B. 氢键比范德华力强,所以它属于化学键
C. DNA中的碱基互补配对是通过氢键来实现的
D. H2O是一种非常稳定的化合物,这是由于氢键所致
【答案】C
【解析】
【详解】A.含氢元素的化合物中不一定存在氢键,例如CH4分子间不存在氢键,故A错误;
B.氢键属于分子间作用力,不属于化学键,故B错误;
C.N元素的电负性较大,含有碱基的分子之间易形成氢键,故C正确;
D.氢键影响的是水的熔沸点,水的稳定性与共价键的键能有关,故D错误;
综上所述答案为C。
5. 化学与生产、生活密切相关,下列说法正确的是
A. 84消毒液、75%酒精溶液都能使2019新冠病毒包膜中的蛋白质变性,但是二者不能混合使用
B. 合成橡胶轮胎、涤纶衬衫、阿胶、白糖中有2种物质的主要成分是天然高分子化合物
C. 酿酒工艺中加人的“酒曲”与面包工艺中加入的“泡打粉”(主要成分NaHCO3)作用原理相同
D. 聚乳酸酯的降解和油脂皂化都是高分子生成小分子的过程
【答案】A
【解析】
【详解】A.84消毒液、75%酒精溶液都能使2019新冠病毒包膜中的蛋白质变性,但是84消毒液具有强氧化性,酒精溶液具有还原性,二者能发生氧化还原反应,二者不能混合使用,A正确;
B.合成橡胶轮胎、涤纶衬衫是合成材料,阿胶的成分是蛋白质,是天然高分子材料,白糖成分是蔗糖,不属于高分子,所以只有1种物质的主要成分是天然高分子化合物,B错误;
C.酿酒工艺中加入的“酒曲”是氧化葡萄糖变为乙醇,面包工艺中加入的“泡打粉”(主要成分NaHCO3)作用是与酸发生复分解反应,使其蓬松,二者原理不相同,C错误;
D.油脂不是高分子,D错误;
故选A。
6. 下列说法正确的是
A. Na2O与Na2O2所含的化学键类型完全相同
B. 离子晶体中一定存在共价键
C. 分子晶体中共价键键能越大,该分子晶体的熔沸点越高
D. 石墨晶体中有共价键、范德华力、金属键等几种电性作用
【答案】D
【解析】
【详解】A.Na2O只含离子键,Na2O2既有离子键又有非极性键,所以化学键类型不相同,故A错误;
B.离子晶体中不一定存在共价键,如NaCl为离子晶体,不存在共价键,故B错误;
C.分子晶体的熔沸点与分子间作用力有关,与共价键的键能无关,故C错误;
D.石墨层状结构中的碳与碳之间是以共价键相连,片层结构之间的作用力是范德华力,石墨可以导电,有自由移动的电子,所以也存在金属键,故D正确;
综上所述答案为D。
7. 氰气的分子式为(CN)2,结构式为N≡C-C≡N,性质与卤素单质相似,下列叙述正确的是
A. 分子中既有极性键,又有非极性键
B. 分子中N≡C键的键长大于C-C键的键长
C. 该分子为极性分子
D. 该气体不能与氢氧化钠溶液反应
【答案】A
【解析】
【详解】A.该分子中含有N原子和C原子形成的极性共价键,含有C原子和C原子形成的非极性键,故A正确;
B.N原子半径小于C原子,所以N≡C键的键长小于C-C键的键长,故B错误;
C.正负电荷重心重合的分子为非极性分子,该分子中所有原子共线,所以该分子的正负电荷重心重合,为非极性分子,故C错误;
D.卤素单质能和氢氧化钠反应,氰气和卤素单质性质相同,所以氰气能和氢氧化钠溶液反应,故D错误;
综上所述答案为A。
8. 在研究晶体结构的时候,通常可以用“切割法”来计算一个晶胞中实际拥有的微粒数,从而确定其化学式。现有四种晶体的结构模型如图所示,其中化学式不属于AB型的是
A. B.
C. D.
【答案】C
【解析】
【详解】A.晶胞中A位于顶点,晶胞平均含有A为8×=1,B位于晶胞的体心,含有1个,则化学式为AB,故A不符合题意;
B.A、B均位于晶胞的顶点,各占4×=,化学式为AB,故B不符合题意;
C.晶胞中A位于顶点,晶胞平均含有A为8×=1,B位于晶胞的棱心,含有B为12×=3,化学式不属AB型,故C符合题意;
D.A位于晶胞的顶点和面心,共有8×+6×=4,B位于晶胞的棱和体心,共有12×+1=4,化学式为AB,故D不符合题意。
故选:C。
9. 短周期元素X、Y、Z、W的原子序数之和为32。X的最高正价和最低负价代数和等于0;其阴离子和He原子具有相同的核外电子排布;Z是地壳中含量最高的元素;W的气态氢化物和其最高价含氧酸都是强酸。下列说法错误的是
A. 电负性:Z>W>Y> X
B. X和Y形成的分子一定为正四面体结构
C. 晶体YZ2的配位数为12
D. 有机物Y3X6W2有4种结构(不考虑立体异构)
【答案】B
【解析】
【分析】
X的最高正价和最低负价代数和等于0,则其为第IA族或ⅣA族元素,其阴离子和He原子具有相同的核外电子排布,则X为H元素;Z是地壳中含量最高的元素,所以Z为O元素;W的气态氢化物和其最高价含氧酸都是强酸,W是Cl元素;X、Y、Z、W的原子序数之和为32,所以Y的原子序数为32-1-8-17=6,所以Y为C元素。
【详解】A.非金属性越强,电负性越强,非金属性O>Cl>C>H,所以电负性O>Cl>C>H,即Z>W>Y> X,故A正确;
B.X为H元素,Y为C元素,二者可以形成多种化合物,分子不一定为正四面体结构,如C2H2为直线形,故B错误;
C.YZ2为CO2,其晶体即为干冰,晶胞为面心立方最密堆积,配位数为12,故C正确;
D.有机物Y3X6W2为C3H6Cl2,其结构有ClCH2CH2CH2Cl、Cl2CHCH2CH3、CH3CCl2CH3、ClCH2CHClCH3,共4种,故D正确;
综上所述答案为B。
10. 下列实验操作、现象和结论都正确的是
选项
实验操作
现象
结论
A
向淀粉水解液中加入过量NaOH溶液,再加入碘水
溶液未变蓝色
证明淀粉已完全水解
B
乙醇浓硫酸混合加热,将产生的气体通入酸性高锰酸钾溶液
紫红色褪去
证明有乙烯生成
C
向苯中加入少量液溴
橙色褪去
证明生成溴苯
D
向浅蓝色硫酸铜溶液中滴入足量浓氨水
溶液 最终变为深蓝色
证明有硫酸四氨合铜生成
A. A B. B C. C D. D
【答案】D
【解析】
【详解】A.向淀粉水解液中加入过量NaOH溶液,再加入碘水,碘水中的I2与NaOH发生反应,从而不能使淀粉变蓝色,所以溶液未变蓝色,不能证明淀粉是否完全水解,A不正确;
B.乙醇浓硫酸混合加热,将产生二氧化硫气体,能使酸性高锰酸钾溶液褪色,所以溶液中紫红色褪去,不能证明是否有乙烯生成,B不正确;
C.向苯中加入少量液溴,没有加催化剂,只发生萃取作用,所以溶液的橙色褪去,不能证明生成溴苯,C不正确;
D.向浅蓝色硫酸铜溶液中滴入足量浓氨水,起初生成Cu(OH)2沉淀,后来沉淀溶解并转化为硫酸四氨合铜,D正确;
故选D。
二、选择题:本题共5小题,每小题4分,共20分。每小题有一个或两个选项符合题意,全部选对得4分,选对但不全的得2分,有选错的得0分。
11. 乙二胺是一种有机化合物,其结构简式为H2NCH2CH2NH2,可用en代表。下列关于乙二胺的说法错误的是
A. 分子中氮、碳均采取sp3 杂化
B. 可溶于水、乙醇等物质
C. 可作为缩聚反应的单体
D. 能与Cu2+形成稳定环状离子[Cu(en)2]2+,其中Cu2+ 的配位数为2
【答案】D
【解析】
【详解】A.乙二胺分子中,一个氮原子形成3个单键,还有一个孤电子对,故氮原子价层电子对数为4,为sp3 杂化,一个碳原子形成4个单键,没有孤电子对,价层电子对数为4,为sp3 杂化,故正确;
B.乙二胺分子中存在含有孤电子对的氮原子,与水或乙醇分子等形成氢键而使其溶于水或乙醇等物质,故正确;
C.氨基可以和羧基发生反应,含有两个氨基可以和含有两个羧基的物质发生缩聚反应,故正确;
D. [Cu(en)2]2+中铜离子和4个氮原子形成4个配位键,故错误。
故选D。
12. 有机物M的结构简式如图所示,下列关于M的说法正确的是
A. M中最多有10个碳原子在同一平面上
B. 可以利用红外光谱鉴定M中含有的官能团
C. M能与氢氰酸、氨、醇类等发生加成反应
D. 1 mol M最多能与1 mol NaOH反应
【答案】BC
【解析】
【详解】A.中圈内的碳原子一定共平面,相邻的两个圈共用2个原子,它们可能共面,所以M中最多有11个碳原子在同一平面上,A不正确;
B.红外光谱可呈现有机物分子中除碳碳单键外的所有共价键,所以可以利用红外光谱鉴定M中含有的官能团,B正确;
C.M分子中含有的醛基,能与氢氰酸、氨、醇类等发生加成反应,C正确;
D.M分子中的酯基能与NaOH发生反应,苯酚能够与氢氧化钠反应,1 mol M最多能与2 mol NaOH反应,D不正确;
故选BC。
13. 合成导电高分子化合物PPV的反应如下,下列说法正确的是
+2nHI
A. PPV是聚苯乙炔
B. 该反应为缩聚反应
C. PPV与聚苯乙烯的最小结构单元最简式相同
D. 分子中最多有6个碳原子在同一直线上
【答案】B
【解析】
【详解】A.根据结构简式可知,PPV不是聚苯乙炔,A错误;
B.该反应除产生高分子化合物外,还有小分子生成,属于缩聚反应,故B正确;
C.PPV与聚苯乙烯的重复单元不相同,故C错误;
D.碳碳双键是平面,但存在一定的角度,故分子中最多有苯环直接相连的一条直线上的4个碳原子在同一直线上,D错误;
答案选B。
14. 青出于蓝而胜于蓝,“青”指的是靛蓝,是人类使用历史悠久的染料之一,传统制备靛蓝的过程如下:
下列说法错误的是
A. 靛蓝的分子式为C16 H12N2O2
B. 浸泡发酵过程发生的反应为取代反应
C. 1 mol吲哚酚与H2加成时可消耗4 mol H2
D. 吲哚酮苯环上的二氯代物有4种
【答案】AD
【解析】
【详解】A.根据物质的结构简式可知,靛蓝的分子式为C16 H10N2O2,A错误;
B.根据反应前后物质的结构简式可知,浸泡发酵过程发生的反应为取代反应,B正确;
C.1 mol吲哚酚含1mol苯环和1mol碳碳双键,故1 mol吲哚酚与H2加成时可消耗4 mol H2,C正确;
D.吲哚酮苯环上的氢均是不同化学环境,故二氯代物有3+2+1=6种,D错误;
答案选AD。
15. 我国科研人员使用催化剂CoGa3实现了H2还原肉桂醛生成肉桂醇,反应机理的示意图如下:
下列说法错误的是
A. 肉桂醛分子中不存在顺反异构现象
B. 苯丙醛分子中有6种不同化学环境的氢原子
C. 还原反应过程发生了极性键和非极性键的断裂
D. 该催化剂实现了选择性还原肉桂醛中的醛基
【答案】A
【解析】
【详解】A.肉桂醛分子中每个双键碳原子所连接的原子或原子团都不同,所以存在顺反异构现象,A错误;
B.苯丙醛分子中,苯环上有3种不同化学环境的氢原子,另外还有3种不同的氢原子,所以共有6种不同化学环境的氢原子,B正确;
C.还原反应过程,发生了醛基上极性键的断裂和氢分子中非极性键的断裂,C正确;
D.在该催化剂作用下,只有醛基被还原,碳碳双键和苯基没有被还原,所以实现了选择性还原肉桂醛中的醛基,D正确;
故选A。
三、非选择题:本题共5小题,共60分。
16. 学习有机化学,掌握有机物的组成、结构、命名和官能团性质是重中之重。
(1) 的分子式为_________,所含官能团的名称为___________。
(2)的系统命名为_______________。
(3)当有机化合物分子中含有碳碳双键且与每个双键碳原子所连的另外两个原子或原子团不同时,就存在顺反异构现象。写出分子式为C4H8的顺式结构的结构简式______________________。
(4)当有机化合物分子中碳原子连有四个不同基团时称为手性碳原子,如A中星号“*”碳原子就是手性碳原子。
则B中手性碳原子的个数为__________;若使A失去手性,则采取的方法为________(用化学方程式表示)。
【答案】 (1). C10H16O (2). 碳碳双键、羟基 (3). 2,4,4一三甲基-2-戊烯 (4). (5). 3 (6). +O2 +2H2O 或CH2=CHCOOH+H2O
【解析】
【详解】(1)根据该物质的结构简式可知,分子式为:C10H16O;该物质含官能团:碳碳双键和羟基;
(2)根据系统命名法的命名要求:选取最长的碳链为主链;取代基的位次之和最小取代;有官能团的,从官能团一侧编号;则系统命名为:2,4,4一三甲基-2-戊烯;
(3)当有机物中含有碳碳双键,且与每个双键碳原子所连的另外两个原子或原子团不同时,就存在顺反异构现象,相同原子团在双键同侧是顺式结构,在双键异侧是反式结构;分子式为C4H8的顺式结构的结构简式为:;
(4)已知有机化合物分子中碳原子连有四个不同基团时称为手性碳原子,根据B的结构简式可知,有双键的位置不可能是手性碳原子,B中手性碳原子位于与羟基相连的碳原子及该碳原子所在六元环上依次往左两个碳原子,故B中手性碳原子的个数为3个;若使A失去手性,则使A中手性碳原子处产生双键,可变成碳碳双键或碳氧双键,则采取的方法为+O2+2H2O 或CH2=CHCOOH+H2O。
17. 化合物I (C11H12O3)是制备液晶材料的中间体之一,含有醛基和酯基。I 可以用E和H在一定条件下合成:
已知以下信息:
①A的核磁共振氢谱表明其只有一种化学环境的氢
②R-CH=CH2R-CH2CH2OH
③F中苯环上的一氯代物只有两种
④通常在同一个碳原子上连有两个羟基不稳定,易脱水形成羰基
回答下列问题:
(1)A的结构简式为____________;C的分子式为____________;D的官能团为____________ 。
(2)F生成G的反应类型为____________;E+H→I的化学方程式为________________。
(3)H的同系物M比H相对分子质量大14,M可能的结构有_____________种。
(4)参照上述合成路线,写出以邻甲基苯酚和丙烯为原料制备化合物的合成路线______________________(其他无机试剂任选)。
【答案】 (1). (CH3)3CC1 (2). C4H10O (3). 醛基 (4). 取代反应
(5). ++H2O
(6). 13
(7). 或
【解析】
【分析】
A分子式为C4H9Cl,核磁共振氢谱表明其只有一种化学环境的氢,则A为(CH3)3CCl,A在氢氧化钠醇溶液、加热条件下发生消去反应生成B为CH2=C(CH3)2,B发生信息②中的反应生成C为(CH3)2CHCH2OH,C发生催化氧化生成D为(CH3)2CHCHO,D再与氢氧化铜发生氧化反应、酸化得到E为(CH3)2CHCOOH;F的分子式为C7H8O,苯环上的一氯代物只有两种,应含有2个不同的侧链且处于对位,则F为,F与氯气在光照条件下发生取代反应生成,G在氢氧化钠水溶液发生水解反应,然后酸化得到H,由于同一个碳原子上连有两个羟基不稳定,易脱水形成羰基,结合H的分子式,可知G为,H为;H与E发生酯化反应生成I,其分子中含有醛基和酯基,故I为。
【详解】(1)根据分析可知A的结构简式为(CH3)3CC1;C的结构简式为(CH3)2CHCH2OH,分子式为C4H10O;D的结构简式为(CH3)2CHCHO,其官能团为醛基;
(2)F与氯气在光照条件下发生取代反应生成G;E为(CH3)2CHCOOH,H为,E与H发生酯化反应生成I,化学方程式为++H2O;
(3)H为,M为H的同系物,则M含有醛基和酚羟基,M比H相对分子质量大14,即多一个CH2,所以M的取代基可以是—OH、—CHO、—CH3,此时有10种结构;也可以是—OH、—CH2CHO,此时有3种结构,所以共有13种同分异构体;
(4)邻甲基苯酚为,丙烯为CH2=CHCH3;目标产物可以由和CH3CH2CH2OH发生酯化反应生成,根据题目信息可知CH2=CHCH3可以经信息②反应生成CH3CH2CH2OH;可以经过类似F到H的转化过程生成,醛基再被氧化后再酸化可以得到;根据题目信息在同一个碳原子上连有两个羟基不稳定,易脱水形成羰基,也可以由和氯气发生取代反应生成,再水解得到;所以合成路线为:或。
【点睛】第4小题合成路线的设计为易错点,虽然甲基直接与苯环相连时可以被酸性高锰酸钾直接氧化生成羧基,但同时酚羟基也会被氧化,所以不能据此设计合成路线。
18. 一氯化苄(C6H5CH2Cl,其中C6H5-表示苯基)是一种重要的有机化工原料,工业上采用甲苯与干燥氯气板应合成。如图是某小组设计的用干燥氯气和甲苯合成一氯化苄并分离产物的实验装置(夹持装置未画出),甲苯及各种氯化苄的物理性质如表所示。
物理性质
物质
熔点/℃
沸点/℃
密度/g.cm-3
甲苯
-95
110
0.86
一氯化苄(C6H5CH2Cl)
-45
179
1.10
二氯化苄(C6H5CHCl2)
-17
205
1.26
三氯化苄(C6H5CHCl3)
-4.4
221
1.37
回答下列问题:
(1)仪器A的名称是___________。
(2)两处冷凝水的进水口分别为____________(填序号)。
A.x1、y1 B. x1、y2 C. y2、y1 D. x2、y2
(3)在回流反应的过程中,由于温度控制不当,部分产物从K2处被蒸出。取烧杯中的少量吸收液于试管中,滴入新制氢氧化铜悬浊液并加热,观察到有砖红色沉淀生成,由此可知在吸收液中发生反应的化学方程式为______________。
(4)反应结束后,撤去A、B及尾气吸收装置,塞上玻璃塞。保持K1关闭,打开K3,加热三颈烧瓶,分馏并收集一氯化苄,应选择的温度在____________。
(5)分馏得到产品中氯元素质量分数的测定步骤如下:称取13.00 g产品于烧杯中,加入50.00 mL4.00 mol/LNaOH水溶液,水浴加热1小时,冷却后加人35.00 mL40%HNO3,再将全部溶液转移到容量瓶中配成100mL溶液。取20.00mL溶液于烧杯中,加入足量的AgNO3溶液,充分振荡,过滤、洗涤、干燥,称量固体质量为2.87 g,则该产品中氯元素质量分数为______%(结果保留 小数点后1位)。
(6)由于某同学操作时不慎将含铁的沸石加入到三颈烧瓶中,在分馏时得到了异常馏分X。用质谱法测得X的相对分子质量与二氯化苄相同,核磁共振氢谱显示X中有3种不同化学环境的氢。已知苯环上存在甲基或氯甲基时,后续取代苯环的基团主要引入其邻位或对位,X的结构简式可能为_______(任写一种)。
【答案】 (1). (球形)干燥管 (2). D (3). C6H5CHCl2+2NaOHC6H5CHO+2NaCl+ H2O (4). 179-205℃ (5). 27.3 (6). 或
【解析】
【详解】由图可知,该实验用干燥氯气和甲苯合成一氯化苄,装置A为氯气发生装置,装置B为吸收HCl装置,装置C为干燥装置,装置D干燥氯气和甲苯的反应装置。
(1)由图可知,仪器为干燥管,本题答案为:球形干燥管;
(2)冷凝管B作用为冷凝回流作用,水流下进上出,另一冷凝管起冷凝作用,水流下进上出,则两处冷凝水的进水口应分别为x2、y2,故本题答案为:D;
(3)取烧杯中的少量吸收液于试管中,滴入新制氢氧化铜悬浊液并加热,观察到有砖红色沉淀生成,说明吸收液中有醛基生成,故吸收液中发生反应的化学方程式为C6H5CHCl2+2NaOHC6H5CHO+2NaCl+ H2O,故本题答案为:C6H5CHCl2+2NaOHC6H5CHO+2NaCl+ H2O;
(4)由表可知,分馏一氯化苄时,温度应高于179℃,为了防止二氯化苄被蒸出,温度应低于205℃,则选择的温度范围是179~205℃,本题答案为:179~205℃;
(5) 2.87 g固体是氯化银,物质的量为0.02mol,则氯原子是物质的量是0.02mol,氯元素的质量为0.71g,则该产品中氯元素质量分数 27.3%,故本题答案为27.3
(6)X与二氯化苄为同分异构体,核磁共振氢谱显示X中有3种不同化学环境的氢,已知苯上存在甲基或氯甲基,后续取代苯环的基团主要引入其邻位或对位,则X结构简式可能为或。
【点睛】计算氯元素的质量分数时,先将样品配制成100mL,在取出20毫升溶液,所测的样品质量为2.6g,不是13g,此为易错点。
19. 根据所学物质结构知识,回答下列问题:
(1)氮元素是植物生长所需的元素,常见氮肥有铵盐(NH4+)、尿素 ()等,NH4+中H-N-H键角_______(填“>”“<”或“=”)。中N-C-N键角。
(2)硫元素和人类的生存与发展联系密切,在战国时期,我国的炼丹家们就开始了对硫单质及含硫化合物的研究应用。硫单质有多种同素异形体,其中一种单质分子(S8)的结构为,其熔点和沸点要比二氧化硫的高很多,主要原因为___________。气态三氧化硫以单分子形式存在,其分子的立体构型为____形,实验测得三种氧化物的熔沸点如下,推测固态三氧化硫的分子式为____________。
P4O10
三氧化硫
Cl2O7
熔点
613K
289K
182K
沸点
633K
317K
355K
(3)在气体分析中,常用CuCl的盐酸溶液吸收并定量测定CO的含量,其化学反应如下:2CuCl+2CO+2H2O=Cu2Cl2·2CO·2H2O;Cu2Cl2·2CO·2H2O是一种配合物,其结构如图所示:
①H2O中氧原子的杂化方式为_____________;
②该配合物中,CO作配体时配位原子是C而不是O的原因是______________。
【答案】 (1). < (2). 两者均为分子晶体且结构相似,S8相对分子质量比SO2大,范德华力强,所以S8的熔点和沸点较高 (3). 平面三角 (4). S3O9或(SO3)3 (5). sp3 (6). 电负性:C<O,C对孤电子对的吸引力较弱,更容易给出孤电子对
【解析】
【分析】
本题综合考查分子的空间构型,分子晶体的熔沸点的影响因素及其应用,杂化轨道的判断和等电子体原理的运用,总体难度不大。
【详解】(1)由于与CH4互为等电子体,故 中H-N-H键角为10928’,而中由于中心原子C原子上无孤电子对,故N-C-N键角为120,故答案为: