


【化学】四川省泸县第五中学2019-2020学年高二下学期第四学月考试
展开四川省泸县第五中学2019-2020学年高二下学期第四学月考试
注意事项:1.答题前,考生先将自己的姓名、准考证号码填写清楚,将条形码准确粘贴在条形码区域内。2.答题时请按要求用笔。 3.请按照题号顺序在答题卡各题目的答题区域内作答,超出答题区域书写的答案无效;在草稿纸、试卷上答题无效。4.作图可先使用铅笔画出,确定后必须用黑色字迹的签字笔描黑。5.保持卡面清洁,不要折叠、不要弄破、弄皱,不准使用涂改液、修正带、刮纸刀。
6.考试时间:150分钟;物理化学生物同堂分卷考试,物理110分,化学100分,生物90分,共300分
7.可能用到的相对原子质量:H 1 C 12 N 14 O 16 Mg 23 P 31 S 32 Fe 56 Cu 64
第I卷 选择题(48分)
一、单选题(每小题6分,共80个小题,共48分)
1.关于化学与生活、化学与生产,下列说法正确的是
A. 泡沫灭火器的成分为Al2(SO4)3溶液和Na2CO3溶液,二者接触后因发生双水解反应而快速产生CO2
B. 工业上常用NH4Cl溶液除锈,利用了NH4Cl溶液水解显酸性
C. 工业电解精炼铜用粗铜作阳极,纯铜作阴极,CuSO4溶液作电解质溶液,相同时间段内阴极和阳极的质量变化相等
D. 为了延缓海水中钢闸门的腐蚀,常将钢闸门与直流电源的负极相连,该方法为牺牲阳极的阴极保护法
2.用NA表示阿伏加德罗常数,下列说法正确的是
A. 1L 0.1mol/L的NaF溶液中离子总数大于0.2 NA
B. 1L 0.01mol/L的醋酸溶液中H+的数目为0.01NA
C. 质量均为1.5g —CH3和CH3- 所含的电子数均为NA
D. CH3OH---O2燃料电池中,如若正极消耗O211.2L,则电路中转移的电子数为2 NA
3.关于有机化合物下列说法正确的是
A. 直链烷烃正戊烷的所有碳原子在一条直线上
B. 分子式为C5H10O2的有机物能与NaHCO3溶液反应放出CO2的同分异构体有4种
C. 甲烷中混有乙烯,可直接将混合物通入酸性KMnO4中除去乙烯得到纯净的甲烷
D. 甲苯和液溴在FeBr3作催化剂的条件下可发生取代反应生成4种一溴代物
4.表示下列变化的化学用语正确的是
A. NaHCO3溶液显碱性:HCO3-+H2OCO32-+OH-
B. 醋酸溶液显酸性:CH3COOH=CH3COO-+H+
C. 氨水显碱性:NH3·H2ONH4++OH-
D. 铁在潮湿空气中被腐蚀的负极反应:Fe-3e- =Fe3+
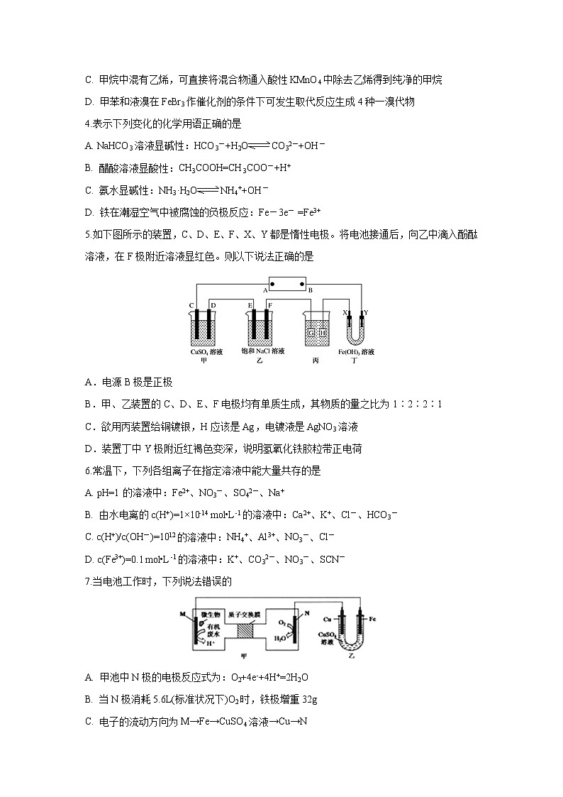
5.如下图所示的装置,C、D、E、F、X、Y都是惰性电极。将电池接通后,向乙中滴入酚酞溶液,在F极附近溶液显红色。则以下说法正确的是
A.电源B极是正极
B.甲、乙装置的C、D、E、F电极均有单质生成,其物质的量之比为1∶2∶2∶1
C.欲用丙装置给铜镀银,H应该是Ag,电镀液是AgNO3溶液
D.装置丁中Y极附近红褐色变深,说明氢氧化铁胶粒带正电荷
6.常温下,下列各组离子在指定溶液中能大量共存的是
A. pH=1的溶液中:Fe2+、NO3-、SO42-、Na+
B. 由水电离的c(H+)=1×10-14 mol•L-1的溶液中:Ca2+、K+、Cl-、HCO3-
C. c(H+)/c(OH-)=1012的溶液中:NH4+、Al3+、NO3-、Cl-
D. c(Fe3+)=0.1 mol•L-1的溶液中:K+、CO32-、NO3-、SCN-
7.当电池工作时,下列说法错误的
A. 甲池中N极的电极反应式为:O2+4e-+4H+=2H2O
B. 当N极消耗5.6L(标准状况下)O2时,铁极增重32g
C. 电子的流动方向为M→Fe→CuSO4溶液→Cu→N
D. M极上发生的是氧化反应
8.下列溶液中有关物质的量浓度关系错误的是
A.pH=2的HA溶液与pH=12的MOH溶液任意比混合:c(H+) + c(M+) == c(OH-) + c(A-)
B.pH相等的CH3COONa、NaOH和Na2CO3三种溶液:c(NaOH)<c(Na2CO3)<c(CH3COONa)
C.物质的量浓度相等CH3COOH和CH3COONa溶液等体积混合:c(CH3COO-) +2c(OH-) == 2c(H+) + c(CH3COOH)
D.0.1mol·L-1的NaHA溶液,其pH=4:c(HA-)>c(H+)>c(H2A)>c(A2-)
第II卷 非选择题(52分)
9.(1)(10分)赤水晒醋是我们遵义特产之一,其中含有一定量的CH3COOH。写出CH3COOH的电离方程式 ______;在已达平衡的乙酸溶液中加入一定的CH3COONa ,该溶液pH_______(填“增大”“减小”或“不变”)。
(2)燃料电池汽车,尤其是氢燃料电池汽车可以实现零污染、零排放,驱动系统几乎无噪音,且氢能取之不尽、用之不竭,因此燃料电池汽车成为汽车企业关注的焦点。燃料电池的燃料可以是氢气、甲醇等。有科技工作者利用稀土金属氧化物作为固体电解质制造出了甲醇—空气燃料电池。这种稀土金属氧化物在高温下能传导O2-。
①该电池的正极反应是___________;负极反应是____________。
②在稀土氧化物的固体电解质中,O2-的移动方向是__________。
③甲醇可以在内燃机中燃烧直接产生动力推动机动车运行,而科技工作者要花费大量的精力研究甲醇燃料汽车,主要原因是___________。
(3)在AgCl的饱和溶液中存在沉淀溶解平衡:AgCl(s) Ag+(aq)+Cl-(aq),在25℃时,Ksp(AgCl)=1.8×10-10。现将足量氯化银分别放入:
①100 mL蒸馏水中;②100 mL 0.2 mol/L AgNO3溶液中;③100 mL 0.1 mol/L氯化铝溶液中;④100 mL 0.1 mol/L盐酸中,充分搅拌后,相同温度下c(Ag+)由大到小的顺序是_____(填写序号);其中②中氯离子的浓度为______mol/L。
10.(10分)某同学在实验室用如图所示的装置来制取乙酸乙酯。请回答下列问题:
①试管中加入乙醇、乙酸和浓硫酸的顺序是_______;
②浓硫酸的作用是_________;
③饱和碳酸钠溶液的主要作用____;
④装置中通蒸气的导管只能插到饱和碳酸钠溶液的液面处,不能插入溶液中,目的____,长导管的作用是________。
⑤若要把制得的乙酸乙酯分离出来,应采用的实验操作是_________。
⑥进行该实验时,最好向试管甲中加入几块碎瓷片,其目的是______。
⑦生成乙酸乙酯的反应是可逆反应,反应物不能完全转化为生成物,反应一段时间后,就达到了该反应的限度,即达到化学平衡状态。下列描述不能说明该反应已达到化学平衡状态的是(填序号)______。
A 单位时间里,生成1mol乙酸乙酯,同时生成1mol水
B 单位时间里,生成1mol乙酸乙酯,同时生成1mol乙酸
C 单位时间里,消耗1mol乙醇,同时消耗1mol乙酸
D 正反应的速率与逆反应的速率相等
E 混合物中各物质的浓度不再变化
11.(10分)直接甲醇燃料电池 (DMFC) 具备低温快速启动、燃料洁净环保以及电池结构简单等特性。这使得直接甲醇燃料电池(DMFC)可能成为未来便携式电子产品应用的主流。如图以甲醇为燃料的新型电池是目前研究较多的一类固体氧化物燃料电池工作原理示意图。回答下列问题:
(1)如图中的B极上的电极反应式为______。
(2)若用上述甲醇燃料电池做电源,用惰性电极电解100mL,5mol·L-1硫酸铜溶液,当阳极收集到3.36L(标准状况)气体时,消耗甲醇的质量为____g,此时可向电解后的溶液中加入_____使溶液复原。请写出电解硫酸铜溶液的电解反应化学方程式____。
(3)若用上述甲醇燃料电池做电源,用石墨做电极在一定条件下电解饱和食盐水制取NaOH。
①如图电解池的电极a接甲醇燃料电池的_____极( 填A或B) ,写出阳极的电极反应式:_____。假设电解时还产生一种黄绿色气体二氧氯(ClO2),写出阳极产生ClO2的电极反应式_________。
②电解一段时间,当阴极产生的气体体积为224 mL(标准状况)时,停止电解。通过阳离子交换膜的阳离子的物质的量为_________mol。
12.(10分)如图为周期表的一部分,表中所列的字母分别代表一种化学元素。回答下列问题:
(1)f的基态原子核外电子排布式______。
(2)在c2a4分子中,c为______杂化,c与c间存在的共价键类型有______两种。
(3)ci2与ce2比较,沸点较高的是______(写分子式)。
(4)将氨水滴入到j的硫酸盐溶液中,先产生蓝色沉淀,然后沉淀逐渐溶解并得到深蓝色溶液。深蓝色溶液中是由于存在______(写结构式)
(5)j的金属晶体的晶胞如图所示,则一个晶胞中每个j原子周围与它最接近且距离相等的j共有的个数是______个,已知该元素的相对原子质量为64,单质晶体的密度为ρg•cm-3,阿伏加德罗常数的值为NA,试求铜的金属半径为______ pm(用含NA、ρ的表达式表达)。
13.(12分)已知烃A的分子式为C6H12,分子中含有碳碳双键,且仅有一种类型的氢原子,在下面的转化关系中,D1、D2互为同分异构体,E1、E2互为同分异构体。
(1)反应②的化学方程式为
___________________________________________________________;
(2)C的化学名称是_____________________________;E2的结构简式是_______________________;
(3)④、⑥的反应类型依次是_________________________、__________________________
参考答案
1.B 2.A 3.B 4.C 5.D 6.C 7.C 8.D
9.CH3COOHCH3COO-+H+ 增大 O2+4e-= 2O2- CH3OH+3O2--6e-=CO2↑+2H2O 从正极流向负极 燃料电池的能量转化率高 ②①④③ 9×10-10
10.先加乙醇,再缓慢加入浓硫酸,最后加入乙酸 催化剂、吸水剂 吸收挥发出来的乙酸和乙醇,降低乙酸乙酯溶解度 防止倒吸; 导气、将反应生成的乙酸乙酯蒸气冷凝 分液 防止暴沸 BDE
11.CH3OH+O2-—6e-===CO2+4H+; 3.2g CuO或CuCO3 2CuSO4+2H2O 2H2SO4+2Cu+O2↑ A 2Cl-—2e-═Cl2↑ 2H2O+Cl-—5e-===ClO2+4H+ 0.02mol
12.1s22s22p5 sp2 σ 和π CS2 12
13.+2NaOH+2NaCl+2H2O; 2,3-二甲基-1,3-丁二烯 1,4-加成反应 取代反应