【化学】四川省泸县第四中学2019-2020学年高二下学期第一次在线月考试题
展开四川省泸县第四中学2019-2020学年高二下学期第一次在线月考试题
注意事项:1.答题前,考生先将自己的姓名、准考证号码填写清楚,将条形码准确粘贴在条形码区域内。
2.答题时请按要求用笔。
3.请按照题号顺序在答题卡各题目的答题区域内作答,超出答题区域书写的答案无效;在草稿纸、试卷上答题无效。
4.作图可先使用铅笔画出,确定后必须用黑色字迹的签字笔描黑。
5.保持卡面清洁,不要折叠、不要弄破、弄皱,不准使用涂改液、修正带、刮纸刀。
6.考试时间:150分钟;物理化学生物同堂分卷考试,物理110分,化学100分,生物分90分,共300分
7.可能用到的相对原子质量:H 1 C 12 N 14 O 16 Mg 23 P 31 S 32 Fe 56 Cu 64
第I卷 选择题(42分)
一、选择题(每小题6分,共7个小题,共42分;其中每题都为单选题。)
1.通过对实验现象的观察、分析推理得出正确的结论是化学学习的方法之一。对下列实验事实的解释正确的是( )
| 现象 | 解释 |
A | 用洁净的铂丝蘸取某溶液进行焰色反应,火焰呈黄色 | 该溶液中一定含有,一定无 |
B | 能使品红溶液褪色 | 具有漂白性 |
C | 某溶液中先加入稀盐酸无现象,再加入氯化钡溶液,有白色沉淀生成 | 该溶液中一定含有 |
D | 铁加入稀硝酸中有气泡产生 | 铁与稀硝酸发生了置换反应 |
2.已知氨气、氯化氢极易溶于水。实验室用下图所示装置干燥收集气体R,并吸收多余尾气,则R是( )
A.CH4 B.HCl C.CO D.NH3
3.下列反应中,离子方程式书写正确的是( )
A.向NaHCO3溶液中加入NaOH溶液:HCO3-+OH-=CO2↑+H2O
B.0.1mol/LNH4Al(SO4)2溶液与0.2mol/LBa(OH)2溶液等体积混合:Al3++2SO42-+2Ba2++4OH- =2BaSO4↓+AlO2-+2H2O
C.用醋酸除水垢:CaCO3+2H+=Ca2++H2O+CO2↑
D.硫酸溶液中滴加足量氢氧化钡溶液:2H++SO42-+Ba2++2OH-=2H2O+BaSO4↓
4.水的电离平衡曲线如图所示,下列说法不正确的是( )
A.图中五点Kw的关系:B>C>A=D=E
B.若从A点到E点,可采用温度不变,向水中加入适量的NH4Cl固体
C.若从A点到D点,可采用温度不变,向水中加入少量的酸
D.当处在B点时,将pH=2的硫酸与pH=10的KOH溶液等体积混合后,溶液显中性
5.用足量的盐酸跟一定量的锌反应制取一定体积的氢气,为了提高化学反应速率而又不影响生成氢气的体积,下列措施中合理的是( )
A.加入少量稀硫酸 B.加热
C.加蒸馏水 D.加入少量硫酸铜溶液
6.新型锂离子电池LiFePO4以其独特的优势成为绿色能源的新宠。已知该电池放电时的总反应式为:FePO4+Li=LiFePO4。下列说法中正确的是( )
A.放电时电池内部Li+向负极移动
B.放电时,在正极上是Li+得电子被还原
C.充电时电池阳极反应为Li-e-=Li+
D.充电时电池上标注“-”的电极应与外接电源的负极相连
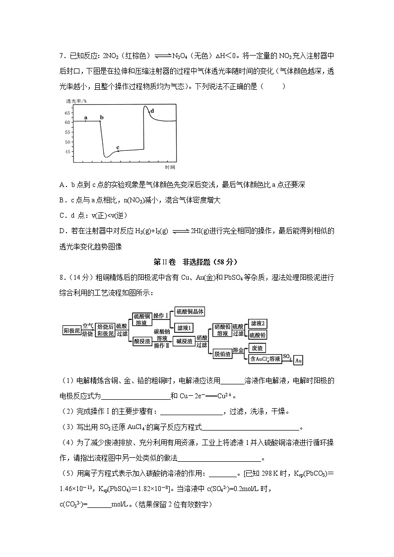
7.已知反应:2NO2(红棕色)N2O4(无色)△H<0。将一定量的NO2充入注射器中后封口,下图是在拉伸和压缩注射器的过程中气体透光率随时间的变化(气体颜色越深,透光率越小,且整个操作过程物质均为气态)。下列说法不正确的是( )
A.b点到c点的实验现象是气体颜色先变深后变浅,最后气体颜色比a点还要深
B.c点与a点相比,n(NO2)减小,混合气体密度增大
C.d 点:v(正)<v(逆)
D.若在注射器中对反应H2(g)+I2(g) 2HI(g)进行完全相同的操作,最后能得到相似的透光率变化趋势图像
第II卷 非选择题(58分)
8.(14分)粗铜精炼后的阳极泥中含有Cu、Au(金)和PbSO4等杂质,湿法处理阳极泥进行综合利用的工艺流程如图所示:
(1)电解精炼含铜、金、铅的粗铜时,电解液应该用_______溶液作电解液,电解时阳极的电极反应式为____________________和Cu-2e-===Cu2+。
(2)完成操作Ⅰ的主要步骤有:__________________,过滤,洗涤,干燥。
(3)写出用SO2还原AuCl4-的离子反应方程式____________________________。
(4)为了减少废液排放、充分利用有用资源,工业上将滤液1并入硫酸铜溶液进行循环操作,请指出流程图中另一处类似的做法________________________。
(5)用离子方程式表示加入碳酸钠溶液的作用:________。[已知298 K时,Ksp(PbCO3)=1.46×10-13,Ksp(PbSO4)=1.82×10-8]。当溶液中c(SO42-)=0.2mol/L时,c(CO32-)=_______mol/L。(结果保留2位有效数字)
9.(15分)乙烯是重要的有机化工原料,可由乙醇脱水制备。涉及反应如下:
①2CH3OH(g)CH3OCH3(g)+ H2O(g) △H1=—23.9 kJ•mol-1
②2CH3OH(g)C2H4(g)+2H2O(g) △H2= —29.1kJ•mol-1
③CH3CH2OH(g)CH3OCH3(g) △H3= +50.7kJ•mol-1
④C2H5OH(g)C2H4(g)+ H2O(g) △H4=akJ•mol-1
回答下列问题:
(1)a=___________。
(2)在1.0L密闭容器中放入0.10 mol C2H5OH(g),在一定温度下进行④反应,反应时间(t)与容器内气体总压强(P)的数据见下表:
时间t/h | 0 | 1 | 2 | 4 | 8 | 16 | 20 | 25 | 30 |
总压强P/100kPa | 4.91 | 5.58 | 6.32 | 7.31 | 8.54 | 9.50 | 9.52 | 9.53 | 9.53 |
①欲提高C2H5OH的平衡转化率,应采取的措施为___________(填字母)。
a.升高温度 b.增大压强 c.通入乙醇 d.降低压强
②由总压强P和起始压强P0计算反应物C2H5OH的转化率(C2H5OH)的表达式为_________,平衡时C2H5OH的转化率为_______(结果保留两位有效数字,下同),该反应的平衡常数K=_________。
③用总压强P和起始压强P0表示反应体系的总物质的量n(总)和反应物C2H5OH的物 质的量n(C2H5OH),n(总)=_____mol,n(C2H5OH)=_____mol。
(3)下表为反应④中反应物浓度与反应时间的数据,分析该反应中c(C2H5OH)变化与时间间隔(△t)的规律,得出的结论是______,由此规律推出反应在12h时c(C2H5OH)等于______mol•L-1
反应时间t/h | 0 | 4 | 8 | 16 |
c(C2H5OH)/(mol•L-1) | 0.10 | 0.051 | 0.026 | 0.0065 |
10.(14分)电解质的水溶液中存在电离平衡。
(1)醋酸是常见的弱酸。下列方法中,可以使醋酸稀溶液中CH3COOH电离程度增大的是_________(填字母序号)。
a. 滴加少量浓盐酸 b. 微热溶液
c. 加水稀释 d. 加入少量醋酸钠晶体
(2)白醋是常见的烹调酸味辅料,白醋总酸度测定方法如下。
a.量取20.00 mL白醋样品,用100 mL容量瓶配制成待测液。
b.将滴定管洗净、润洗,装入溶液,赶出尖嘴处气泡,调整液面至0刻度线。
c.取20.00 mL配制的待测液于洁净的锥形瓶中,加3滴酚酞溶液,用0.1000 mol· L-1的NaOH溶液滴定至终点,记录数据。
d.重复滴定实验3次并记录数据。e.计算白醋样品中醋酸总酸度。回答下列问题:
①实验a中量取20.00 mL白醋所用的仪器名称是_____________________。
②若实验b中碱式滴定管未用NaOH标准溶液润洗,会造成测定结果比准确值_____________(填“偏大”、“偏小”或“不变”)。
③实验C中判断滴定终点的现象是________________________________。
④实验数据如下表,则该白醋样品中醋酸总酸度为________________ mol· L-1。
| 待测液体积/mL | 标准NaOH溶液 | |
滴定前读数/mL | 滴定终点读数/mL | ||
第1次 | 20.00 | 0 | 21.98 |
第2次 | 20.00 | 0 | 22.00 |
第3次 | 20.00 | 0 | 22.02 |
11.(15分)研究电化学原理与应用有非常重要的意义。
(1)锌锰电池(俗称干电池) 是一种一次电池,生活中应用广泛。
①锌锰电池负极上的电极反应式为:______________________________。
②与普通(酸性)锌锰电池相比较,碱性锌锰电池的优点是____________________(回答一条即可)。
(2)铅蓄电池是最常见的二次电池:Pb+PbO2+2H2SO4 2PbSO4+2H2O。
①充电时阴极反应为:________________________________________。
②用铅蓄电池为电源进行电解饱和食盐水实验(石墨棒为阳极,铁为阴极,食盐水500mL,温度为常温),当电路中有0.05mol电子转移时,食盐水的pH为______(假设溶液体积不变,产物无损耗)。
(3)图1是金属(M)-空气电池的工作原理,我国首创的海洋电池以铝板为负极,铂网为正极,海水为电解质溶液,电池反应为:___________________________ 。
二氧化硫—空气质子交换膜燃料电池实现了制硫酸、发电、环保三位一体的结合,原理如图2所示。Pt2上的电极反应式为:_______________________________________ 。
(4)高铁酸钠(Na2FeO4)易溶于水,是一种新型多功能水处理剂,可以用电解法制取:Fe+2H2O+2OH−FeO42−+3H2↑,工作原理如图所示。
装置通电后,铁电极附近生成紫红色的FeO42−,镍电极有气泡产生。电解一段时间后,c(OH−)降低的区域在_____________(填“阴极室”或“阳极室”);阳极反应为:___________________________。
【参考答案】
1.C 2.D 3.D 4.B 5.B 6.D 7.D
8.CuSO4 Pb-2e-+SO42-=PbSO4 蒸发浓缩,冷却结晶 3SO2+2AuCl4-+6H2O=2Au+3 SO42-+8Cl-+12H+ 用滤液2溶解碱浸渣(或并入硝酸中溶解碱浸渣) PbSO4(s)+CO32-(aq) PbCO3(s)+SO42-(aq) 1.6×10-6
9.+45.5 ad ×100% 94% 1.5 0.1×(2-) 达到平衡前每间隔4h,c(C2H5OH)减少约一半 0.013
10.b、c 酸式滴定管 偏大 锥形瓶中溶液颜色由无色变为浅红色,且半分钟不褪色 0.5500
11.Zn-2e-=Zn2+ 比能量高(或可存储时间长、不易发生电解质的泄漏、或碱性电池使用寿命较长其他合理答案也可) PbSO4+2e-=Pb+SO42- 13 4Al+3O2+6H2O=4Al(OH)3 O2+4H++4e-=2H2O 阳极室 Fe+8OH--6e-=FeO42−+4H2O

