


2019届高考物理二轮复习专题限时训练9带电粒子在电磁场中的运动(含解析)
展开专题限时训练9 带电粒子在电磁场中的运动
时间:45分钟
一、单项选择题
1.如图,空间某区域存在匀强电场和匀强磁场,电场方向竖直向上(与纸面平行),磁场方向垂直于纸面向里,三个带正电的微粒a、b、c电荷量相等,质量分别为ma、mb、mc.已知在该区域内,a在纸面内做匀速圆周运动,b在纸面内向右做匀速直线运动,c在纸面内向左做匀速直线运动.下列选项正确的是( B )
A.ma>mb>mc B.mb>ma>mc
C.mc>ma>mb D.mc>mb>ma
解析:设电场强度为E、磁感应强度为B、三个微粒的带电量均为q,它们受到的电场力Eq方向均竖直向上.微粒a在纸面内做匀速圆周运动,有Eq=mag;b在纸面内向右做匀速直线运动,有Eq+Bqvb=mbg;c在纸面内向左做匀速直线运动,有Eq-Bqvc=mcg;可得:mb>ma>mc.
2.医生做某些特殊手术时,利用电磁血流计来监测通过动脉的血流速度.电磁血流计由一对电极a和b以及一对磁极N和S构成,磁极间的磁场是均匀的.使用时,两电极a、b均与血管壁接触,两触点的连线、磁场方向和血流速度方向两两垂直,如图所示.由于血液中的正负离子随血液一起在磁场中运动,电极a、b之间会有微小电势差.在达到平衡时,血管内部的电场可看作是匀强电场,血液中的离子所受的电场力和磁场力的合力为零.在某次监测中,两触点间的距离为3.0 mm,血管壁的厚度可忽略,两触点间的电势差为160 μV,磁感应强度的大小为0.040 T.则血流速度的近似值和电极a、b的正负为( A )
A.1.3 m/s,a正、b负 B.2.7 m/s,a正、b负
C.1.3 m/s,a负、b正 D.2.7 m/s,a负、b正
解析:由左手定则可判定正离子向上运动,负离子向下运动,所以a正、b负,达到平衡时离子所受洛伦兹力与电场力平衡,所以有:qvB=q,代入数据解得v=1.3 m/s.故正确答案为A.
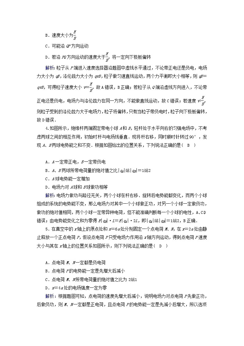
3.(2018·厦门检测)如图所示是速度选择器的原理图,已知电场强度为E、磁感应强度为B,并相互垂直分布,某一带电粒子(重力不计)从P端沿图中虚线水平通过.则该带电粒子( B )
A.一定带正电
B.速度大小为
C.可能沿QP方向运动
D.若沿PQ方向运动的速度大于,将一定向下极板偏转
解析:粒子从P端进入速度选择器沿题图中虚线水平通过,不论带正电还是负电,电场力大小为qE,洛伦兹力大小为qvB,粒子做匀速直线运动,两个力平衡即大小相等,则qE=qvB,可得粒子速度大小v=,故A错误,B正确;若粒子从Q端沿虚线方向进入,不论带正电还是负电,电场力与洛伦兹力在同一方向,不能做直线运动,故C错误;若速度v>,则粒子受到的洛伦兹力大于电场力,粒子将偏转,只有当粒子带负电时,粒子向下极板偏转,故D错误.
4.如图所示,绝缘杆两端固定带电小球A和B,轻杆处于水平向右的匀强电场中,不考虑两球之间的相互作用,初始时杆与电场线垂直.现将杆右移,同时顺时针转过90°,发现A、B两球电势能之和不变.根据如图给出的位置关系,下列说法正确的是( B )
A.A一定带正电,B一定带负电
B.A、B两球所带电荷量的绝对值之比|qA||qB|=12
C.A球电势能一定增加
D.电场力对A球和B球做功相等
解析:电场力做功与路径无关,两个小球在杆右移、旋转后电势能都变化,而两个小球组成的系统的电势能不变,那么电场力对其中一个小球做正功,对另一个小球一定做负功,做功的绝对值相同,两个小球一定带异种电荷,但不能准确判断每一个小球的电性,A、C、D错误;由电势能变化之和为零得E|qB|·L=E|qA|·2L,即|qA||qB|=12,B正确.
5.在真空中的x轴上的原点处和x=6a处分别固定一个点电荷M、N,在x=2a处由静止释放一个正点电荷P,假设点电荷P只受电场力作用沿x轴方向运动,得到点电荷P速度大小与其在x轴上的位置关系如图所示,则下列说法正确的是( D )
A.点电荷M、N一定都是负电荷
B.点电荷P的电势能一定是先增大后减小
C.点电荷M、N所带电荷量的绝对值之比为21
D.x=4a处的电场强度一定为零
解析:根据题图可知,点电荷的速度先增大后减小,说明电场力对点电荷P先做正功,后做负功,则M、N一定都是正电荷,且点电荷P的电势能一定是先减小后增大,所以选项A、B错误;由于在x=4a处速度最大,说明点电荷M、N在此处产生的合场强为0,则有=,所以QMQN=41,选项C错误,D正确.
6.如图为洛伦兹力演示仪的结构图.励磁线圈产生的匀强磁场方向垂直纸面向外,电子束由电子枪产生,其速度方向与磁场方向垂直.电子速度大小可通过电子枪的加速电压来控制,磁场强弱可通过励磁线圈的电流来调节.下列说法正确的是( B )
A.仅增大励磁线圈的电流,电子束径迹的半径变大
B.仅提高电子枪的加速电压,电子束径迹的半径变大
C.仅增大励磁线圈的电流,电子做圆周运动的周期将变大
D.仅提高电子枪的加速电压,电子做圆周运动的周期将变大
解析:当仅增大励磁线圈的电流时,也就是增大磁感应强度B,由牛顿第二定律知qvB=m,得R=,电子束径迹的半径变小,选项A错误;当仅提高电子枪的加速电压时,由qU=mv2和qvB=m得R=,可知电子束径迹的半径变大,选项B正确;由T==知,电子做圆周运动的周期T与速度v大小无关,所以选项C、D错误.
二、多项选择题
7.正负电子对撞机的最后部分的简化示意图如图所示(俯视图),位于水平面内的粗实线所示的圆环形真空管道是正、负电子做圆周运动的“容器”,经过加速器加速后,质量均为m的正、负电子被分别引入该管道时,具有相等的速率v,它们沿着管道向相反的方向运动.在管道中控制它们转变的是一系列圆形电磁铁,即图甲中的A1、A2、A3、…、An共有n个,均匀分布在整个圆环上,每组电磁铁内的磁场都是磁感应强度相同的匀强磁场,并且方向竖直向下,磁场区域的直径为d(如图乙),改变电磁铁内电流的大小,就可改变磁场的磁感应强度从而改变电子偏转的角度.经过精确的调整,首先实现电子在环形管道中沿图甲中虚线所示的轨迹运动,这时电子经过每个电磁场区域时射入点和射出点都是电磁场区域的同一直径的两端,如图乙所示.若电子的重力不计,则下列相关说法正确的是( ACD )
A.负电子在管道内沿顺时针方向运动
B.电子经过每个电磁铁偏转的角度是θ=
C.碰撞点为过入射点所在直径的另一端
D.电子在电磁铁内做圆周运动的半径为R=
解析:电子在运动的过程中受力的方向指向圆心,根据左手定则可知,负电子在管道内沿顺时针方向运动,故A正确;电子经过n个磁场的偏转后转过的角度是2π,经过每个电磁铁偏转的角度是θ=,故B错误;由题意,首先电子在环形管道中沿题图甲中虚线所示的轨迹运动,电子经过每个电磁场区域时,射入点和射出点都是电磁场区域的同一直径的两端,所以碰撞点为入射点所在直径的另一端,故C正确;由电子经过每个电磁铁偏转的角度是θ=,由几何关系知,=sin,得R=,故D正确.
8.电荷量为+q、质量为m的滑块和电荷量为-q、质量为m的滑块同时从完全相同的光滑斜面上由静止开始下滑,设斜面足够长,斜面倾角为θ,在斜面上加如图所示的磁感应强度大小为B、方向垂直纸面向里的匀强磁场,关于滑块下滑过程中的运动和受力情况,下面说法中正确的是(不计两滑块间的相互作用)( ACD )
A.两个滑块先都做匀加速直线运动,经过一段时间,+q会离开斜面
B.两个滑块先都做匀加速直线运动,经过一段时间,-q会离开斜面
C.当其中一个滑块刚好离开斜面时,另一滑块对斜面的压力为2mgcosθ
D.两滑块运动过程中,机械能均守恒
解析:当滑块开始沿斜面向下运动时,带正电的滑块受的洛伦兹力方向垂直斜面向上,带负电的滑块受的洛伦兹力方向垂直斜面向下,开始时两滑块沿斜面方向所受的力均为mgsinθ,均做匀加速直线运动,随着速度的增大,带正电的滑块受的洛伦兹力逐渐变大,当qvB=mgcosθ时,带正电的滑块恰能离开斜面,A正确,B错误;由于两滑块加速度相同,所以在带正电的滑块离开斜面前两者在斜面上运动的速度总相同,当带正电的滑块离开斜面时,带负电的滑块受的洛伦兹力也满足qvB=mgcosθ,方向垂直斜面向下,斜面对滑块的支持力大小为qvB+mgcosθ=2mgcosθ,故滑块对斜面的压力为2mgcosθ,C正确;由于洛伦兹力不做功,故D正确.
9.(2018·河南天一大联考)如图所示,人工元素原子核Nh开始静止在匀强磁场B1、B2的边界MN上,某时刻发生裂变生成一个氦原子核He和一个Rg原子核,裂变后的微粒速度方向均垂直于B1、B2的边界MN.氦原子核通过B1区域第一次经过MN边界时,距出发点的距离为l,Rg原子核通过B2区域第一次经过MN边界时,距出发点的距离也为l.则下列有关说法正确的是( BC )
A.两磁场的磁感应强度为B1B2=111141
B.两磁场的磁感应强度为B1B2=1112
C.氦原子核和Rg原子核各自旋转第一个半圆的时间比为2141
D.氦原子核和Rg原子核各自旋转第一个半圆的时间比为111141
解析:原子核裂变的方程为Nh→He+Rg.带电粒子在匀强磁场中做匀速圆周运动,偏转半径为r=,由题意可知二者偏转半径相等,由于氦核和Rg原子核由静止裂变生成,动量守恒,即m1v1=m2v2,所以有q1B1=q2B2,解得==,B正确,A错误;又因为T=,q1B1=q2B2,所以=,粒子在第一次经过MN边界时,均运动了半个周期,所以==,C正确,D错误.
10.(2018·河北邢台质检)如图所示,A、B为一匀强电场中同一电场线上的两点,现在A、B所在直线上某一点固定一电荷Q,然后在A点由静止释放一点电荷q,结果点电荷q运动到B时的速度为零,若点电荷q只受电场力作用,则下列结论正确的是( ACD )
A.电荷Q与点电荷q一定是同种电荷
B.电荷Q一定在A点的左侧
C.点电荷q的电势能一定是先减小后增大
D.A、B两点电势一定相等
解析:由题意分析知电荷Q应在点A、B的外侧,如果Q在A点左侧,点电荷q从A由静止释放运动到点B时速度为零,说明点电荷q先做加速运动后做减速运动,在A、B连线某一位置合场强为零,这时Q和q是同种电荷,同理分析,如果Q在B点的右侧,则Q和q一定是同种电荷,A项正确,B项错误;由于只有电场力做功,因此动能与电势能之和不变,且两种能相互转化,又知q的速度先增大后减小,则其电势能先减小后增大,C项正确;由于点电荷q在A、B两点的动能均为零,因此点电荷在A、B两点的电势能相等,则A、B两点电势相等,D项正确.
三、计算题
11.(2018·福建厦门质检)如图所示,光滑、绝缘的水平轨道AB与四分之一圆弧轨道BC平滑连接,并均处于水平向右的匀强电场中,已知匀强电场的场强E=5×103 V/m,圆弧轨道半径R=0.4 m.现有一带电荷量q=+2×10-5 C、质量m=5×10-2 kg的物块(可视为质点)从距B端s=1 m处的P点由静止释放,加速运动到B端,再平滑进入圆弧轨道BC,重力加速度g=10 m/s2.求:
(1)物块在水平轨道上加速运动的时间和到达B点的速度vB的大小;
(2)物块刚进入圆弧轨道时受到的支持力NB的大小.
解析:(1)在物块从开始至运动到B点的过程中,由牛顿第二定律可知:qE=ma
又由运动学公式有:s=at2
解得:t=1 s
又因:vB=at
得:vB=2 m/s
(2)物块刚进入圆弧轨道时,在沿半径方向由牛顿第二定律,有:NB-mg=m
解得:NB=1 N.
答案:(1)1 s 2 m/s (2)1 N
12.如图所示,在xOy平面内0≤x≤L的范围内存在着电场强度方向沿x轴正方向的匀强电场,一质量为m、电荷量为+q的粒子从坐标原点O以速度v0沿y轴正方向开始运动.当它经过图中虚线上的P点后,粒子继续运动一段时间进入一个圆形匀强磁场区域(图中未画出),之后粒子又从电场虚线边界上的Q点沿与y轴正方向夹角为60°的方向进入电场,已知磁场的磁感应强度方向垂直xOy平面向里,大小为B,不计粒子重力.求:
(1)电场强度的大小;
(2)粒子到达Q点时的速度大小;
(3)圆形磁场的最小横截面积.
解析:(1)如图是粒子的运动轨迹,粒子从O到P做类平抛运动,则有:
竖直方向L=v0t
水平方向L=at2
由牛顿第二定律Eq=ma
解得E=
(2)粒子过P点和Q点时速度大小相等,设为v,与y轴正方向夹角为θ,则vx=at
v= tanθ=
解得θ=60°,v=2v0
(3)粒子在磁场中做圆周运动,有qvB=m,
解得R==
粒子在Q点以与y轴正方向夹角为60°的方向进入电场,由几何关系可知粒子在磁场中做圆周运动的圆心角为∠EO′F=120°
圆形磁场区域的最小半径r==Rcos30°=R
则圆形磁场区域的最小横截面积S=πr2=.
答案:(1) (2)2v0 (3)