


2019届高考物理二轮复习专题限时训练3抛体运动与圆周运动(含解析)
展开专题限时训练3 抛体运动与圆周运动
时间:45分钟
一、单项选择题
1.由于卫星的发射场不在赤道上,同步卫星发射后需要从转移轨道经过调整再进入地球同步轨道.当卫星在转移轨道上飞经赤道上空时,发动机点火,给卫星一附加速度,使卫星沿同步轨道运行.已知同步卫星的环绕速度约为3.1×103 m/s,某次发射卫星飞经赤道上空时的速度为1.55×103 m/s,此时卫星的高度与同步轨道的高度相同,转移轨道和同步轨道的夹角为30°,如图所示,发动机给卫星的附加速度的方向和大小约为( B )
A.西偏北方向,1.9×103 m/s
B.东偏南方向,1.9×103 m/s
C.西偏北方向,2.7×103 m/s
D.东偏南方向,2.7×103 m/s
解析:设当卫星在转移轨道上飞经赤道上空与同步轨道高度相同的某点时,速度为v1,发动机给卫星的附加速度为v2,该点在同步轨道上运行时的速度为v.三者关系如图,由图知附加速度方向为东偏南,由余弦定理知v=v+v2-2v1vcos30°,代入数据解得v2≈1.9×103 m/s.选项B正确.
2.(2017·新课标全国卷Ⅰ)发球机从同一高度向正前方依次水平射出两个速度不同的乒乓球(忽略空气的影响).速度较大的球越过球网,速度较小的球没有越过球网.其原因是( C )
A.速度较小的球下降相同距离所用的时间较多
B.速度较小的球在下降相同距离时在竖直方向上的速度较大
C.速度较大的球通过同一水平距离所用的时间较少
D.速度较大的球在相同时间间隔内下降的距离较大
解析:发球机从同一高度水平射出两个速度不同的乒乓球,根据平抛运动规律,竖直方向上,h=gt2,可知两球下降相同距离h所用的时间是相同的,选项A错误;由v=2gh可知,两球下降相同距离h时在竖直方向上的速度vy相同,选项B错误;由平抛运动规律,水平方向上,x=vt,可知速度较大的球通过同一水平距离所用的时间t较少,选项C正确;由于做平抛运动的球在竖直方向的运动为自由落体运动,两球在相同时间间隔内下降的距离相同,选项D错误.
3.(2018·山东潍坊统一考试)如图所示,河水由西向东流,河宽为800 m,河中各点的水流速度大小为v水,各点到较近河岸的距离为x,v水与x的关系为v水=x(m/s)(x的单位为m),让小船船头垂直河岸由南向北渡河,小船划水速度大小恒为v船=4 m/s,则下列说法中正确的是( B )
A.小船渡河的轨迹为直线
B.小船在河水中的最大速度是5 m/s
C.小船在距南岸200 m处的速度小于其在距北岸200 m处的速度
D.小船渡河的时间是160 s
解析:小船在南北方向上为匀速直线运动,在东西方向上先加速运动,到达河中间后再减速运动,小船的合运动是曲线运动,A错误;当小船运动到河中间时,东西方向上的分速度最大,此时小船的合速度最大,最大值vmax=5 m/s,B正确;小船在距南岸200 m处的速度等于其在距北岸200 m处的速度,C错误;小船的渡河时间t=200 s,D错误.
4.如图所示,一长为L的木板,倾斜放置,倾角为45°,今有一弹性小球,从与木板上端等高的某处自由释放,小球落到木板上反弹时,速度大小不变,碰撞前后,速度方向与木板夹角相等,欲使小球一次碰撞后恰好落到木板下端,则小球释放点距木板上端的水平距离为( D )
A.L B.L
C.L D.L
解析:设小球释放点距木板上端的水平距离为x,由θ=45°可知,小球自由下落高度h=x,由v=2gh可得:v0=.水平抛出后,小球落到木板下端时竖直方向速度vy=,由竖直位移和水平位移相等可得:vyt=v0t,解得:x=,故D正确.
5.(2018·江南十校联考)两根长度不同的细线下面分别悬挂两个小球,细线上端固定在同一点,若两个小球以相同的角速度绕共同的竖直轴在水平面内做匀速圆周运动,则两个摆球在运动过程中,相对位置关系示意图正确的是图中的( B )
解析:小球做匀速圆周运动,有mgtanθ=mω2Lsinθ,整理得Lcosθ=是常量,即两球处于同一高度,选项B正确.
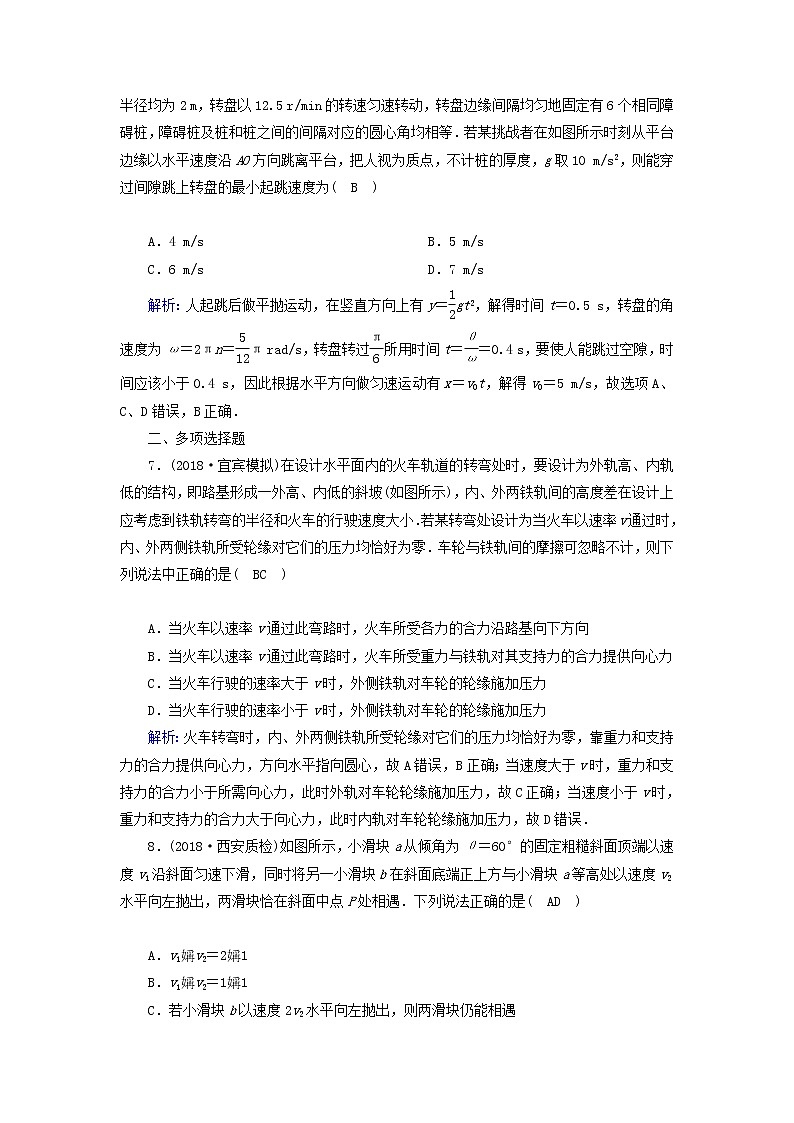
6.近年许多电视台推出户外有奖冲关的游戏节目,如图(俯视图)是某台设计的冲关活动中的一个环节.要求挑战者从平台A上跳到以O为转轴的快速旋转的水平转盘上,而不落入水中.已知平台到转盘盘面的竖直高度为1.25 m,平台边缘到转盘边缘的水平距离和转盘半径均为2 m,转盘以12.5 r/min的转速匀速转动,转盘边缘间隔均匀地固定有6个相同障碍桩,障碍桩及桩和桩之间的间隔对应的圆心角均相等.若某挑战者在如图所示时刻从平台边缘以水平速度沿AO方向跳离平台,把人视为质点,不计桩的厚度,g取10 m/s2,则能穿过间隙跳上转盘的最小起跳速度为( B )
A.4 m/s B.5 m/s
C.6 m/s D.7 m/s
解析:人起跳后做平抛运动,在竖直方向上有y=gt2,解得时间t=0.5 s,转盘的角速度为ω=2πn=π rad/s,转盘转过所用时间t==0.4 s,要使人能跳过空隙,时间应该小于0.4 s,因此根据水平方向做匀速运动有x=v0t,解得v0=5 m/s,故选项A、C、D错误,B正确.
二、多项选择题
7.(2018·宜宾模拟)在设计水平面内的火车轨道的转弯处时,要设计为外轨高、内轨低的结构,即路基形成一外高、内低的斜坡(如图所示),内、外两铁轨间的高度差在设计上应考虑到铁轨转弯的半径和火车的行驶速度大小.若某转弯处设计为当火车以速率v通过时,内、外两侧铁轨所受轮缘对它们的压力均恰好为零.车轮与铁轨间的摩擦可忽略不计,则下列说法中正确的是( BC )
A.当火车以速率v通过此弯路时,火车所受各力的合力沿路基向下方向
B.当火车以速率v通过此弯路时,火车所受重力与铁轨对其支持力的合力提供向心力
C.当火车行驶的速率大于v时,外侧铁轨对车轮的轮缘施加压力
D.当火车行驶的速率小于v时,外侧铁轨对车轮的轮缘施加压力
解析:火车转弯时,内、外两侧铁轨所受轮缘对它们的压力均恰好为零,靠重力和支持力的合力提供向心力,方向水平指向圆心,故A错误,B正确;当速度大于v时,重力和支持力的合力小于所需向心力,此时外轨对车轮轮缘施加压力,故C正确;当速度小于v时,重力和支持力的合力大于向心力,此时内轨对车轮轮缘施加压力,故D错误.
8.(2018·西安质检)如图所示,小滑块a从倾角为θ=60°的固定粗糙斜面顶端以速度v1沿斜面匀速下滑,同时将另一小滑块b在斜面底端正上方与小滑块a等高处以速度v2水平向左抛出,两滑块恰在斜面中点P处相遇.下列说法正确的是( AD )
A.v1v2=21
B.v1v2=11
C.若小滑块b以速度2v2水平向左抛出,则两滑块仍能相遇
D.若小滑块b以速度2v2水平向左抛出,则小滑块b落在斜面上时,小滑块a在小滑块b的下方
解析:
根据题述,两小滑块恰在斜面中点P相遇,由几何关系可知,两小滑块水平位移相等,有v1tcos60°=v2t,解得v1v2=21,选项A正确,选项B错误.小滑块b以速度2v2水平向左抛出时,若没有斜面,将到达与P点等高的B点;若有斜面,则落在斜面上A点,如图所示.设斜面长为2L,小滑块b在水平方向做匀速直线运动,由几何知识得,其运动到A点的水平位移大于,且水平分速度大小等于v1,小滑块b运动到A点的时间tb>.由几何关系,小滑块a运动到A点的位移小于,则其运动到A点的时间ta<.因tb>ta,故两小滑块不能相遇,小滑块b运动到A点时,小滑块a已经运动到A点下方,选项C错误,选项D正确.
9.如图所示,竖直放置的光滑圆轨道被固定在水平地面上,半径r=0.4 m,最低点处有一小球(半径比r小很多),现给小球一水平向右的初速度v0,则要使小球不脱离圆轨道运动,v0应当满足(取g=10 m/s2)( CD )
A.v0≥0 B.v0≥4 m/s
C.v0≥2 m/s D.v0≤2 m/s
解析:当v0较大时,小球能够通过最高点,这时小球在最高点处需要满足的条件是mg≤,又根据机械能守恒定律有mv2+2mgr=mv,得v0≥2 m/s,C正确.当v0较小时,小球不能通过最高点,这时对应的临界条件是小球上升到与圆心等高位置处时速度恰好减为零,根据机械能守恒定律有mgr=mv,得v0=2 m/s,D正确.
10.如图所示,A、B两球分别套在两光滑的水平直杆上,两球通过一轻绳绕过一定滑轮相连,现在使A球以速度v向左匀速移动,某时刻连接两球的轻绳与水平方向的夹角分别为α、β,下列说法正确的是( AD )
A.此时B球的速度为v
B.此时B球的速度为v
C.在β增大到90°的过程中,B球做匀速运动
D.在β增大到90°的过程中,B球做加速运动
解析:由于绳连接体沿绳方向的速度大小相等,因此vcosα=vBcosβ,故vB=v,A正确,B错误;在β增大到90°的过程中,α在减小,因此B球的速度在增大,B球做加速运动,C错误,D正确.
三、计算题
11.如图所示,用一根长为l=1 m的细线,一端系一质量为m=1 kg的小球(可视为质点),另一端固定在一光滑锥体顶端,锥面与竖直方向的夹角θ=37°,当小球在水平面内绕锥体的轴做匀速圆周运动的角速度为ω时,细线的张力为FT.(g取10 m/s2,结果可用根式表示)求:
(1)若要小球离开锥面,则小球的角速度ω0至少为多大?
(2)若细线与竖直方向的夹角为60°,则小球的角速度ω′为多大?
解析:(1)若要小球刚好离开锥面,则小球只受到重力和细线拉力,如图所示.
小球做匀速圆周运动的轨迹圆在水平面上,故向心力水平,在水平方向由牛顿第二定律得:mgtanθ=mωlsinθ
解得:ω=即ω0== rad/s
(2)同理,当细线与竖直方向成60°角时,由牛顿第二定律得:mgtan60°=mω′2lsin60° 解得:ω′2=
即ω′==2 rad/s
答案:(1) rad/s (2)2 rad/s
12.某新式可调火炮水平射出的炮弹所做的运动可视为平抛运动.如图所示,目标是一个剖面为90°的扇形山崖OAB,半径为R,重力加速度为g.
(1)若炮弹以初速度v0射出,炮弹恰好垂直打在圆弧的中点C,求炮弹到达C点所用时间;
(2)若在同一高地P处先后以不同速度射出两发炮弹,击中A点的炮弹运动的时间是击中B点的两倍,O、A、B、P在同一竖直平面内,求高地P离A点的高度.
解析:(1)炮弹做平抛运动,当炮弹恰好垂直打在圆弧的中点C时,由几何关系可知,其水平分速度和竖直分速度相等,即vy=vx=v0
又知vy=gt 联立解得t=
(2)设高地P离A点的高度为h,击中B点的炮弹运动的时间为t0,则有h=g(2t0)2 h-R=gt
联立解得h=R
答案:(1) (2)R