初中数学北师大版七年级上册5.6 应用一元一次方程——追赶小明教学设计
展开课题
应用一元一次方程—追赶小明
学习
目标
1、能借助“线段图”分析复杂问题中的数量关系,从而列出方程,解决问题.熟悉行程问题中路程、速度、时间之间的关系,从而实现从文字语言到符号语言的转换.
2、经历画“线段图”找等量关系,列出方程解决问题的过程,进一步体验画“线段图”也是解决实际问题的有效途径.体会“方程”是解决实际问题的有效模型,并进一步培养学生的文字语言、符号语言、图形语言的转换能力.
学习
重点
借助“线段图”分析复杂问题中的数量关系,从而列出方程,解决问题
学习
难点
画“线段图”找等量关系
教学
方法
探究法、归纳总结法
教具
多媒体课件
教 学 过 程
温故知新:
确立目标:(多媒体展示)
预习检测:
情景导入
活动内容:
学生以小品的形式演绎一位同学早晨忘带作业,他刚出门不久,父母就发现他忘带作业,于是赶快加速赶往学校给他送作业,最终在去学校的路上追上了他.
目的:
通过小品的形式揭示生活中蕴含着我们数学的一个常见问题——追及问题,从而引出课题及例题.
实际活动效果:
采用生动活泼的小品,让学生感受生活中我们常常会遇到类似的问题,从学生熟悉的生活经历出发,选择学生身边的、感兴趣的“能否追上小明”这一事件,激发学生的好奇心,进而轻松地引入本节所要探讨的主要问题、便于引起每位同学的兴趣.
四、合作探究
1. 追及问题:
活动内容:
教材实例分析:
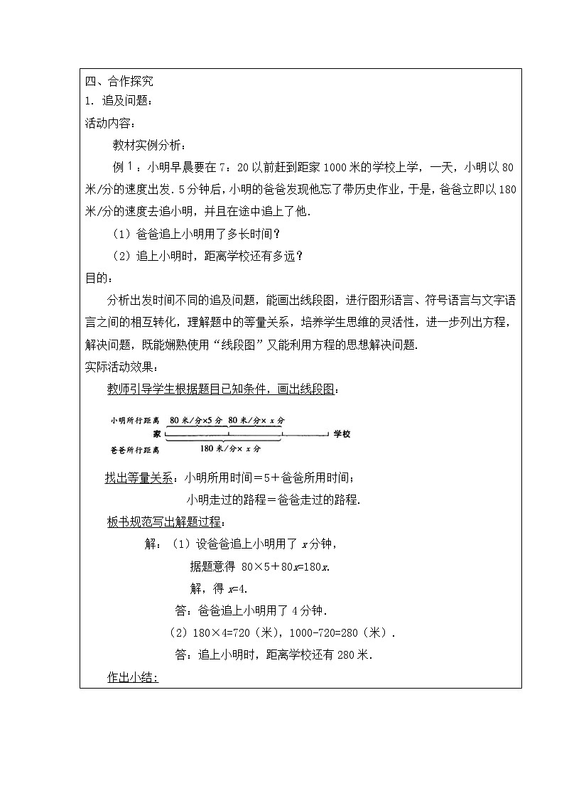
例1:小明早晨要在7:20以前赶到距家1000米的学校上学,一天,小明以80米/分的速度出发.5分钟后,小明的爸爸发现他忘了带历史作业,于是,爸爸立即以180米/分的速度去追小明,并且在途中追上了他.
(1)爸爸追上小明用了多长时间?
(2)追上小明时,距离学校还有多远?
目的:
分析出发时间不同的追及问题,能画出线段图,进行图形语言、符号语言与文字语言之间的相互转化,理解题中的等量关系,培养学生思维的灵活性,进一步列出方程,解决问题,既能娴熟使用“线段图”又能利用方程的思想解决问题.
实际活动效果:
教师引导学生根据题目已知条件,画出线段图:
找出等量关系:小明所用时间=5+爸爸所用时间;
小明走过的路程=爸爸走过的路程.
板书规范写出解题过程:
解:(1)设爸爸追上小明用了x分钟,
据题意得 80×5+80x=180x.
解,得x=4.
答:爸爸追上小明用了4分钟.
(2)180×4=720(米),1000-720=280(米).
答:追上小明时,距离学校还有280米.
作出小结:
同向而行
①甲先走,乙后走;
等量关系:甲的路程=乙的路程;甲的时间=乙的时间+时间差.
活动内容:
变换条件,研究起点不同的追及问题:
例2:甲、乙两站间的路程为450千米,一列慢车从甲站开出,每小时行驶65千米,一列慢车从乙站开出,每小时行驶85千米.设两车同时开出,同向而行,则快车几小时后追上慢车?
目的:
分析起点不同的追及问题,能画出线段图,进行图形语言、符号语言与文字语言之间的相互转化,理解题中的等量关系,培养学生思维的灵活性,能主动地使用“线段图”分析等量关系,进一步列出方程,解决问题.
实际活动效果:
通过个别学生分析已知条件,
引导大家正确画出线段图:
找出等量关系:快车所用时间=慢车所用时间;
快车行驶路程=慢车行驶路程+相距路程.
板书规范写出解题过程:
解:设快车x小时追上慢车,
据题意得 85x=450+65x.
解,得x=22.5.
答:快车22.5小时追上慢车.
作出小结:
同向而行
②甲、乙同时走;
等量关系:甲的时间=乙的时间;乙的路程=甲的路程+起点距离.
2. 相遇问题:
活动内容:
知识拓展,与学生共同探讨相遇问题,借助“线段图”归纳出其中的关系.
例3:甲、乙两人相距280,相向而行,甲从A地每秒走8米,乙从B地每秒走6米,那么甲出发几秒与乙相遇?
目的:
分析相遇问题,能正确地画出线段图,正确得出其中的等量关系,正确列出方程,解决问题,最终能规范写出解题过程.
实际活动效果:
学生独立思考,
正确画出线段图:
找出等量关系:甲所用时间=乙所用时间;
甲路程+乙路程=甲乙相距路程.
板书规范写出解题过程:
解:设t秒后甲、乙相遇,
据题意得8t+6t =280.
解,得t=20.
答:甲出发20秒与乙相遇.
作出小结:
相向而行
等量关系:甲所用时间=乙所用时间;甲的路程+乙的路程=总路程
3. 相遇和追及的综合问题:
活动内容:
将前两类题综合起来,形成一道综合题目.
例4:七年级一班列队以每小时6千米的速度去甲地.王明从队尾以每小时10千米的速度赶到队伍的排头后又以同样的速度返回排尾,一共用了7.5分钟,求队伍的长.
目的:
会将复杂的行程问题剖析出其中的追及问题和相遇问题,从而使综合问题转化成简单问题.
实际活动效果:
教师引导分析:
思路:把综合问题分解成2个简单问题,使难度降低.
例如:一列队伍,一个人从队尾追到排头,接着返回队尾的题目.
分解:①追上排头——追及问题;
②返回队尾——相遇问题.
找出等量关系:追及问题:队尾追排头;相遇问题:排头回队尾.
板书规范写出解题过程:
解:7.5分钟=0.125小时.
设王明追上排头用了x小时,则返回用了(0.125-x)小时,
据题意得10 x-6 x =10(0.125-x)+6(0.125-x).
解得x=0.1.
此时,10×0.1-6×0.1 =0.4(千米)=400(米).
答:队伍长为400米.
达标测试
活动内容:
练习1:小兵每秒跑6米,小明每秒跑7米,小兵先跑4秒,小明几秒钟追上小兵?
分析:先画线段图:
写解题过程:解:设小明t秒钟追上小兵,
据题意得 6(4+t) =7t.
解得t=24.
答:小明24秒钟追上小兵.
练习2:甲骑摩托车,乙骑自行车同时从相距150千米的两地相向而行,经过5小时相遇,已知甲每小时行驶的路程是乙每小时行驶的路程的3倍少6千米,求乙骑自行车的速度.
解:设乙骑自行车的速度为x千米/时,
据题意得 5(3x-6)+5x =150.
解得x=9.
答:乙骑自行车的速度为9千米/时.
目的:
给学生提供进一步巩固建立方程模型的基本过程和方法的熟悉机会,让学生活学活用,真正让学生学会借线段图分析行程问题的方法,得出其中的等量关系,从而正确地建立方程求解问题,同时还需注意检验方程解的合理性.
实际活动效果:
由于题目较简单,所以学生分析解答时很有信心,且正确率也比较高,同时也进一步体会到了借助“线段图”分析行程问题的优越性.
归纳总结:
活动内容:
学生归纳总结本节课所学知识:
1.会借线段图分析行程问题.
2.各种行程问题中的规律及等量关系.
同向追及问题:
①同时不同地——甲路程+路程差=乙路程; 甲时间=乙时间.
②同地不同时——甲时间+时间差=乙时间; 甲路程=乙路程.
相向的相遇问题:
甲路程+乙路程=总路程; 甲时间=乙时间.
目的:
强调本课的重点内容是要学会借线段图来分析行程问题,并能掌握各种行程问题中的规律及等量关系.引导学生自己对所学知识和思想方法进行归纳和总结,从而形成自己对数学知识的理解和解决问题的方法策略.
实际活动效果:
通过交流学生认识到借线段图来分析行程问题的好处,发现行程问题中的一些规律,并感受到运用方程解决实际问题的优势.充分体现了数学课堂由单纯传播知识的殿堂转变为学生主动从事学习活动.让学生自己总结,不但使学生懂得亲身实践、合作交流是一种重要的学习方法,而且提高了学生学习的积极性.
拓展延伸
作业:1、习题5.6
课后
反思
初中数学北师大版七年级上册5.6 应用一元一次方程——追赶小明教案设计: 这是一份初中数学北师大版七年级上册5.6 应用一元一次方程——追赶小明教案设计,共4页。教案主要包含了教学设计反思等内容,欢迎下载使用。
数学七年级上册5.6 应用一元一次方程——追赶小明精品教案: 这是一份数学七年级上册5.6 应用一元一次方程——追赶小明精品教案,共4页。教案主要包含了教学目标,课时安排,教学重点,教学难点,教学过程,板书设计,作业布置,教学反思等内容,欢迎下载使用。
初中数学北师大版七年级上册5.6 应用一元一次方程——追赶小明教学设计: 这是一份初中数学北师大版七年级上册5.6 应用一元一次方程——追赶小明教学设计,共5页。教案主要包含了教材分析,学情分析,教学目标,教学策略选择与设计,教学过程等内容,欢迎下载使用。

