


所属成套资源:2020高考生物人教通用版一轮讲义
2020版生物新导学大一轮人教通用版讲义:第二单元细胞的基本结构和物质的运输第6讲
展开
第6讲 细胞的物质输入和输出
[考纲要求] 1.物质出入细胞的方式(Ⅱ)。2.实验:(1)通过模拟实验探究膜的透性;(2)观察植物细胞的质壁分离和复原。
考点一 物质跨膜运输的实例
1.渗透作用
(1)概念:指水分子(或其他溶剂分子)通过半透膜的扩散过程。
(2)渗透作用产生的条件:一是具有半透膜,二是半透膜两侧的溶液具有浓度差。
2.动、植物细胞的吸水和失水
(1)动物细胞的吸水和失水
②现象
外界溶液浓度细胞质浓度⇒细胞失水皱缩;
外界溶液浓度=细胞质浓度⇒水分进出平衡。
概念辨析 半透膜与选择透过性膜的比较
a.区别:半透膜是无生命的物理性薄膜,物质能否通过取决于分子的大小;选择透过性膜是具有活性的生物膜,载体蛋白的存在决定了其对不同物质吸收的选择性。细胞死亡或膜载体蛋白失活后,其选择透过性丧失。
b.共性:都允许水分子自由通过,而不允许生物大分子通过。
(2)植物细胞的吸水和失水(以成熟植物细胞为例)
①原理
②现象
a.当外界溶液的浓度大于细胞液浓度时,细胞就通过渗透作用失水,植物细胞就发生质壁分离现象。
b.将已发生质壁分离的植物细胞放入清水中,此时细胞液的浓度大于外界清水,植物细胞吸水,发生质壁分离复原现象。
3.物质跨膜运输的其他实例
(1)植物对无机盐离子的吸收
①不同植物对同种无机盐离子的吸收有差异。
②同种植物对不同无机盐离子的吸收也有差异。
(2)人体甲状腺滤泡上皮细胞对碘的吸收是逆(填“逆”或“顺”)浓度梯度进行的。
(3)不同微生物对不同矿物质的吸收表现出较大的差异性。
(1)渗透作用中膜两侧溶液的浓度指的是质量百分比浓度( × )
(2)在渗透作用中,当半透膜两侧溶液浓度相等时,水分子不再通过半透膜( × )
(3)将动物细胞放入一定浓度的外界溶液中,不能发生渗透作用( × )
(4)植物细胞的原生质层包括细胞膜、细胞质和细胞核( × )
(5)无机盐离子都是逆浓度梯度跨膜运输的( × )
如图甲、乙、丙分别是细胞在不同浓度溶液中水分子的跨膜运输示意图(箭头大小代表水分子数的多少)。请回答下列问题:
(1)若将人的成熟红细胞放入清水中,会出现如图所示哪种现象?分析原因。
提示 会出现如图甲所示现象。将人的成熟红细胞放入清水中,由于发生渗透作用,从细胞外进入细胞内的水分子多于从细胞内到细胞外的水分子,因此细胞吸水。
(2)若将洋葱表皮细胞放在质量浓度为0.3 g/mL的蔗糖溶液中,会出现如图所示哪种现象?达到平衡时,水分子进出细胞的状况是图中哪一种?
提示 将洋葱表皮细胞放在质量浓度为0.3 g/mL的蔗糖溶液中,细胞外界溶液浓度较大,细胞失水,如图丙所示;达到平衡状态时,水分子进出细胞的速率相等,如图乙所示。
(3)若某叶肉细胞正处于图甲所示状态,一段时间内细胞体积增大,最终会不会涨破?为什么?
提示 细胞不会涨破,因为植物细胞有细胞壁的保护。
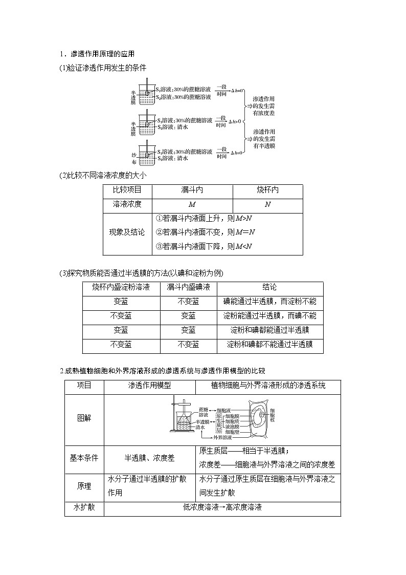
1.渗透作用原理的应用
(1)验证渗透作用发生的条件
(2)比较不同溶液浓度的大小
比较项目
漏斗内
烧杯内
溶液浓度
M
N
现象及结论
①若漏斗内液面上升,则M>N
②若漏斗内液面不变,则M=N
③若漏斗内液面下降,则Mb>a
答案 D
解析 分析题图可知,a组细胞基本可以维持原状,b组细胞吸水膨胀,c组细胞失水皱缩;与a组相比,b组细胞吸水,细胞内液渗透压降低;向a组烧杯中加入少量葡萄糖后,首先会使外界溶液渗透压大于细胞内液渗透压,从而使细胞失水皱缩,后来葡萄糖通过协助扩散的方式进入细胞内,造成细胞内液渗透压大于外界溶液,细胞吸水恢复原状;细胞形态的改变是细胞通过渗透作用失水或吸水造成的,不消耗ATP。
4.(2018·博雅闻道第一次联合质检)将洋葱某部位细胞放入一定浓度的物质 A 溶液中,发现其原生质体体积自行变化趋势如图所示,下列说法正确的是( )
A.该部位可能位于洋葱的根尖分生区
B.物质 A 可能为 2 mol/L 的蔗糖溶液
C.该细胞出现质壁分离现象后又自动复原
D.原生质体相对体积恢复到100%后无水进出
答案 C
解析 洋葱根尖分生区细胞没有大液泡,不能发生质壁分离,A 项错误;植物细胞在蔗糖溶液中不能发生质壁分离自动复原的现象,B项错误;分析题图可知,原生质体的相对体积先减小后增大,最终恢复到100%,说明该细胞出现质壁分离现象后又自动复原,C项正确;当原生质体相对体积恢复到100%后依然有水分子进出,D 项错误。
科学思维 两种方法判断细胞的吸水、失水
(1)通过比较细胞外溶液和细胞液的浓度大小来判断:当细胞外溶液浓度大于细胞液浓度时,细胞失水;当细胞外溶液浓度小于细胞液浓度时,细胞吸水;当细胞外溶液浓度与细胞液的浓度相等时,细胞失水量和吸水量相等,处于动态平衡。
(2)根据重量或长度变化(如萝卜条)来判断:若重量增加或长度变长,则吸水;反之则失水。
考点二 物质出入细胞的方式及影响因素
1.各种物质出入细胞方式的比较
物质出入细胞的方式
被动运输
主动运输
胞吞
胞吐
自由扩散
协助扩散
图例
运输方向
高浓度→低浓度
低浓度→高浓度
胞外→胞内
胞内→胞外
是否需要
载体
否
是
是
否
是否消耗
能量
否
否
是
是
举例
O2、CO2、H2O、甘油、乙醇、苯的跨膜运输
人的红细胞吸收葡萄糖
小肠上皮细胞吸收葡萄糖、氨基酸、无机盐等
吞噬细胞吞噬抗原
胰岛素、消化酶、抗体的分泌
特别提醒 (1)从低浓度一侧向高浓度一侧运输一定是主动运输,因为逆浓度梯度运输需要消耗能量。
(2)同一种物质进出不同细胞时,运输方式可能不同,如红细胞吸收葡萄糖的方式是协助扩散,小肠上皮细胞吸收葡萄糖的方式则是主动运输。
(3)Na+、K+等无机盐离子一般以主动运输的方式进出细胞,但也可通过协助扩散进出细胞。
(4)RNA和蛋白质等大分子物质通过核孔进出细胞核,而不是通过胞吞、胞吐作用。
2.影响物质跨膜运输因素的分析
(1)浓度差对物质跨膜运输的影响
浓度差主要影响自由扩散和协助扩散。自由扩散中,浓度差越大,运输速率越大;协助扩散中,浓度差达到一定程度后运输速率不再继续增加,原因是受载体蛋白数量的限制。
(2)载体蛋白数量对跨膜运输的影响
载体蛋白主要影响协助扩散和主动运输。其他条件适宜的情况下,协助扩散载体蛋白数量越多,运输速率越大;主动运输中载体蛋白数量达到一定程度后运输速率不再增加,可能原因是受能量供应限制。自由扩散不受载体蛋白数量的影响。
(3)氧气含量对跨膜运输的影响
通过影响细胞的呼吸进而影响主动运输的速率。
①P点时:无氧呼吸为物质的运输提供能量。
②PQ段:随着氧气含量的增加,有氧呼吸产生的能量越多,主动运输的速率越大。
③Q点以后:当氧气含量达到一定程度后,受载体蛋白数量以及其他限制因素的影响,运输速率不再增加。
(4)温度
(1)细胞质中的氢离子可以通过扩散作用进入液泡内( × )
(2)Na+与有关载体蛋白结合排出神经细胞属于主动运输( √ )
(3)细胞外液中的K+进入神经细胞属于自由扩散( × )
(4)液泡中积累了大量离子,故液泡膜不具有选择透过性( × )
(5)主动运输使膜内外物质浓度趋于一致,维持了细胞的正常代谢( × )
(6)人红细胞吸收胆固醇与吸收葡萄糖的相同点是需要载体蛋白的协助( × )
(7)新生儿从乳汁中获得抗体需要消耗能量( √ )
(8)激素必须通过主动运输进入细胞内才能完成对细胞代谢的调节( × )
1.分析物质进出细胞的有关图像
(1)图甲、乙所示物质进出细胞的方式一样吗?为什么?
提示 不一样。图甲中a点以后物质是逆浓度梯度运输,为主动运输;图乙中物质顺浓度梯度运输,需要载体蛋白,但不消耗能量,为协助扩散。
(2)图乙所示的运输方式也可以逆浓度梯度进行吗?
提示 不能,逆浓度梯度运输一定消耗能量。
(3)只要是消耗能量的运输方式就是主动运输吗?
提示 不是,消耗能量的运输方式除了主动运输,还有胞吞和胞吐以及穿越核孔的运输方式。
2.完善物质跨膜运输方式图解
命题点一 物质跨膜运输方式的判断
1.(2018·全国Ⅱ,2)下列有关物质跨膜运输的叙述,正确的是( )
A.吞噬细胞摄入病原体的过程属于协助扩散
B.固醇类激素进入靶细胞的过程属于主动运输
C.神经细胞受到刺激时产生的Na+内流属于被动运输
D.护肤品中的甘油进入皮肤细胞的过程属于主动运输
答案 C
解析 吞噬细胞摄入病原体的过程属于胞吞,A项错误;固醇类激素如性激素以自由扩散的方式进入靶细胞,B项错误;静息状态时,神经细胞膜外的Na+浓度高于膜内,受到刺激时产生的Na+内流是由通道蛋白协助的被动运输,C项正确;护肤品中的甘油属于小分子脂溶性物质,以自由扩散的方式进入皮肤细胞,D项错误。
2.(2018·合肥检测)主动运输消耗的能量可来自ATP或离子电化学梯度等。如图为Na+、葡萄糖进出小肠上皮细胞的示意图。下列关于图中物质跨膜运输过程的分析错误的是( )
A.葡萄糖从肠腔进入小肠上皮细胞是不需耗能的主动运输
B.Na+从小肠上皮细胞进入组织液是需要消耗ATP的主动运输
C.葡萄糖从肠腔进入小肠上皮细胞与Na+从肠腔进入小肠上皮细胞相伴随
D.Na+从肠腔到小肠上皮细胞以及葡萄糖从小肠上皮细胞到组织液均为被动运输
答案 A
解析 由图可知,葡萄糖从肠腔逆浓度梯度进入小肠上皮细胞,属于主动运输,需消耗能量,A项错误;Na+从小肠上皮细胞进入组织液是逆浓度梯度进行的,需要载体蛋白协助并需要消耗ATP,属于主动运输,B项正确;从图示可看出,葡萄糖从肠腔进入小肠上皮细胞与Na+从肠腔进入小肠上皮细胞共用一个载体,C项正确;Na+从肠腔进入小肠上皮细胞的方式是协助扩散,葡萄糖从小肠上皮细胞进入组织液的方式也是协助扩散,均为被动运输,D项正确。
科学思维 “三看法”快速判定物质出入细胞的方式
命题点二 影响物质跨膜运输的因素分析
3.(2015·全国Ⅱ,1)将三组生理状态相同的某植物幼根分别培养在含有相同培养液的密闭培养瓶中,一段时间后,测定根吸收某一矿质元素离子的量。培养条件及实验结果见下表:
培养瓶中气体
温度/℃
离子相对吸收量/%
空气
17
100
氮气
17
10
空气
3
28
下列分析正确的是( )
A.有氧条件有利于该植物幼根对该离子的吸收
B.该植物幼根对该离子的吸收与温度的变化无关
C.氮气环境中该植物幼根细胞吸收该离子不消耗ATP
D.与空气相比,氮气环境有利于该植物幼根对该离子的吸收
答案 A
解析 温度为17 ℃条件下,氮气(缺氧)环境中该植物幼根对离子的吸收量比氧气环境中低,说明有氧条件有利于该植物幼根吸收该离子,同时说明幼根吸收该离子为主动运输,A项正确、D项错误;氮气环境中该植物幼根细胞吸收该离子仍需要消耗ATP,此时幼根消耗的ATP是无氧呼吸产生的,C项错误;空气中培养,温度为17 ℃时,离子吸收量明显高于3 ℃时,可知该植物幼根对该离子的吸收与温度有关,B项错误。
4.(2019·湖南五市十校高三一模)人体细胞膜上存在一种蛋白质离子通道,在膜电位发生变化时,蛋白质通道的闸门开启或关闭,完成无机盐离子进出细胞的运输。如图所示为物质进出细胞的三种途径,下列说法正确的是( )
A.膜电位由静息电位变为动作电位时,Ca2+通道蛋白开启
B.影响途径①的因素只有物质的浓度差
C.温度只影响物质进出细胞方式中途径③的速率
D.甲物质是ATP,可为途径②和③提供能量
答案 A
解析 分析题图可知,膜电位由内负外正的静息电位变为内正外负的动作电位时,Ca2+通道蛋白开启,Ca2+内流,A正确;途径①是葡萄糖从高浓度一侧向低浓度一侧运输且需要载体协助,运输方式为协助扩散,该运输方式不仅受物质的浓度差影响,还受载体蛋白的数量影响,B错误;温度可影响ATP的合成及膜上蛋白质的运动,途径③为胞吐,需要消耗能量,途径①②都需要载体蛋白协助,因此运输速率都与温度有关,C错误;甲物质是细胞呼吸第一阶段和有氧呼吸第二、三阶段所产生的ATP,ATP为途径③胞吐提供能量,途径②依赖蛋白通道的开启,不消耗能量,D错误。
命题点三 物质跨膜运输的有关探究实验分析
5.(2017·海南,6)将生长状态一致的某种植物幼苗分成甲、乙两组,分别移入适宜的营养液中在光下培养,并给甲组的营养液适时通入空气,乙组不进行通气处理。一定时间后测得甲组的根对a离子的吸收速率远大于乙组的。关于这一实验现象,下列说法错误的是( )
A.给营养液通入空气有利于该植物的生长
B.根细胞对a离子的吸收过程属于自由扩散
C.根细胞对a离子的吸收过程有能量的消耗
D.根细胞的有氧呼吸有利于根对a离子的吸收
答案 B
解析 由题目给出的信息“甲组的根对a离子的吸收速率远大于乙组的”,说明根对a离子的吸收过程属于主动运输,主动运输需要能量和载体蛋白,B项错误,C项正确;给营养液通入的空气中含有氧气,根细胞获得氧气,有氧呼吸能正常进行,有利于根对a离子的吸收,有利于该植物的生长,A、D项正确。
6.(2018·天津河西区高三三模)慕尼黑工业大学的教授构建了一个能自己移动和改变形态的“类细胞”模型,由膜外壳和填入物构成。请回答下列问题:
(1)该模型类似于__________________产生的囊泡,其边界(膜外壳)由________________组成。
(2)该模型中填入了细胞骨架和驱动蛋白,作为运动的结构基础,另外还需要填入________作为直接能源。
(3)将该结构置于一定浓度的K+溶液中一段时间,检测发现K+不能进入其中。你认为应怎样对该模型进行改造?并写出理由。_________________________________________________
______________________________________________________________________________。
答案 (1)内质网、高尔基体 磷脂分子
(2)ATP
(3)在其膜外壳中加入K+的载体蛋白,因为K+进入细胞的跨膜运输方式是主动运输,需要相应载体蛋白的协助
解析 (1)细胞中能产生囊泡的细胞器有内质网和高尔基体;该模型的边界(膜外壳)是由磷脂分子构成的。
(2)生物体生命活动所需能量的直接来源是ATP。
(3)K+进入细胞的跨膜运输方式为主动运输,需要相应的载体的协助,并消耗能量。若将该结构置于一定浓度的K+溶液中一段时间,检测发现K+不能进入其中,说明膜上缺乏相应的载体蛋白,因此应该在其膜外壳中加入K+的载体蛋白。
科学探究 探究物质跨膜运输方式的实验设计思路
(1)探究是主动运输还是被动运输
(2)探究是自由扩散还是协助扩散
考点三 观察植物细胞的质壁分离和复原
1.实验原理
(1)成熟的植物细胞的原生质层相当于一层半透膜。
(2)细胞液具有一定的浓度,细胞能渗透吸水和失水。
(3)原生质层比细胞壁的伸缩性大。
2.实验步骤
3.现象与结论
归纳总结 (1)本实验存在两组对照实验
(2)质壁分离后在细胞壁和细胞膜之间的是浓度降低的外界溶液。这是由于细胞壁是全透性的,且有水分子通过原生质层渗出来。
1.不同外界溶液中植物细胞的变化分析
将成熟植物的细胞依次浸于蒸馏水、物质的量浓度为0.3 mol/L的蔗糖溶液和0.5 mol/L的尿素溶液中,原生质体(即植物细胞中细胞壁以内的部分)的体积随时间变化如图,分析如下:
(1)A曲线表示细胞在蒸馏水中:细胞略膨胀,但是由于细胞壁的存在,原生质体的体积不能无限膨胀。
(2)B曲线表示细胞在0.5 mol/L的尿素溶液中:细胞先因渗透失水而发生质壁分离,后由于尿素能进入细胞,使得质壁分离后的细胞因吸水而自动复原;KNO3、甘油、乙二醇等溶液中也可发生质壁分离后自动复原现象。
(3)C曲线表示细胞在0.3 mol/L的蔗糖溶液中:蔗糖不能进入细胞,因此质壁分离后细胞不能发生自动复原。
2.质壁分离和复原实验的拓展应用
(1)判断成熟植物细胞的死活
(2)测定细胞液浓度范围
(3)比较不同成熟植物细胞的细胞液浓度
(4)鉴别不同种类的溶液(如KNO3溶液和蔗糖溶液)
问题探究
如图表示正在进行质壁分离的紫色洋葱细胞,请分析:
(1)实验时一定要选择紫色洋葱鳞片叶外表皮细胞吗?
提示 不一定。但紫色洋葱鳞片叶外表皮细胞的细胞液中含有色素,使液泡呈现紫色,便于观察。
(2)b的大小和颜色如何发生变化?
提示 b逐渐变小,颜色逐渐加深。
(3)当停止质壁分离时,b与c的浓度相等。
(4)该实验无独立的对照组,为什么还叫对照实验?
提示 该实验中,实验组和对照组在同一装片中先后进行,属于自身对照。
命题点一 实验原理和基本步骤分析
1.(2018·榆林二模)以紫色洋葱鳞片叶外表皮细胞作为观察植物细胞质壁分离和复原实验的材料,下列有关说法正确的是( )
A.正在发生质壁分离的细胞,其吸水能力逐渐减弱
B.正在发生质壁分离的细胞,其紫色区域逐渐缩小,该区域颜色逐渐变深
C.发生质壁分离后完全复原的细胞,其细胞液浓度最终与外界溶液浓度相同
D.该实验不选择紫色洋葱鳞片叶内表皮细胞作材料,是由于该类细胞不能发生质壁分离
答案 B
解析 紫色洋葱鳞片叶外表皮细胞的细胞液呈紫色,正在发生质壁分离的细胞,因不断失水导致细胞液的浓度逐渐增大,紫色区域逐渐缩小,该区域颜色逐渐变深,其吸水能力逐渐增强,A错误,B正确;因具有支持和保护作用的细胞壁也有一定程度的伸缩性,实验发生质壁分离后完全复原的细胞,其细胞液浓度最终与外界溶液浓度相同或大于外界溶液浓度,C错误;该实验不选择紫色洋葱鳞片叶内表皮细胞作材料,是由于该类细胞的细胞液无色,不易观察质壁分离及其复原现象,D错误。
2.某学生将2.5%的尿素溶液滴加在载玻片上的蚕豆表皮上,观察到植物细胞的质壁分离。2 h后打算再次观察时却发现无法找到理想的视野。原因是( )
A.错拿了对照样品
B.时间过长,细胞壁也收缩了
C.溶质颗粒被缓慢吸收,使水分再度进入细胞
D.2 h前观察到的现象是假象
答案 C
命题点二 实验的拓展和应用
3.(2018·安阳一模)某研究小组用5种植物材料进行质壁分离实验。在相同的放大倍数下,记录视野中的细胞数目,然后滴加蔗糖溶液,记录从滴加蔗糖溶液到发生“初始质壁分离”的平均时间,绘制成下图。下列说法正确的是( )
A.据图分析可知,5种植物材料中山茶细胞最小
B.该实验在观察质壁分离现象时,没有设计对照实验
C.若在发生质壁分离后滴加清水,则5种材料复原时间都不同
D.5种材料中,红花檵木发生质壁分离的速度最快
答案 D
解析 在相同的放大倍数下,视野中山茶的细胞数目最少,说明其细胞最大,红花檵木观察到的细胞数目最多,细胞最小,A错误;蔗糖溶液滴加之前和之后形成前后自身对照,B错误;若在发生质壁分离后滴加清水,则不能确定5种材料复原时间,C错误;5种材料中,红花檵木从滴加蔗糖溶液到发生“初始质壁分离”的平均时间最短,发生质壁分离的速度最快,D正确。
4.取某一红色花冠的2个大小相同、生理状态相似的花瓣细胞,将它们分别放置在甲、乙两种溶液中,测得细胞失水量的变化如图1,液泡直径的变化如图2,下列叙述正确的是( )
A.第4分钟后乙溶液中细胞由于失水过多而死亡
B.甲、乙两种溶液的浓度不同,溶质也不可能相同
C.第2分钟前乙溶液中花瓣细胞的失水速率大于甲溶液
D.图2中曲线Ⅰ和图1中乙溶液中细胞失水量曲线对应
答案 D
解析 第4分钟后乙溶液中细胞吸水,发生了质壁分离复原,A错误;图1中两条曲线的差异是甲、乙溶液溶质不同造成的,甲溶液中溶质不能被细胞吸收,乙溶液中的溶质可以被细胞通过主动运输的方式吸收,但两种溶液的浓度可能相同,B错误;据图1中第2分钟前两曲线的变化趋势可知,处于甲溶液中的花瓣细胞的失水速率大于乙溶液,C错误;分析图2可知,曲线Ⅰ中液泡先变小后恢复到原样,与乙溶液中细胞失水量曲线对应,曲线Ⅱ中液泡先变小后维持不变,与甲溶液中细胞失水量曲线对应,D正确。
矫正易错 强记长句
1.水分子由低浓度溶液流向高浓度溶液是表观现象,实际上水分子是双向移动的,只是由低浓度溶液流向高浓度溶液的水分子数较多。
2.渗透平衡不可看作没有水分子移动,也不可看作两侧溶液浓度绝对相等,只意味着半透膜两侧水分子移动达到动态平衡状态。
3.物质进出细胞核并非都通过核孔。核孔是RNA和蛋白质等大分子物质进出细胞核的通道;一般,小分子物质进出细胞核是通过跨膜运输实现的,都具有选择性。
4.Na+、K+等无机盐离子一般以主动运输方式进出细胞,但也可通过协助扩散(或离子通道)进出细胞,如神经细胞维持静息电位时的K+外流和形成动作电位时的Na+内流。
5.植物吸收水分的方式是自由扩散,而吸收无机盐离子的方式是主动运输,因此可以说植物对水分和无机盐的吸收是两个相对独立的过程。
6.物质跨膜运输(自由扩散、协助扩散、主动运输)体现了生物膜的选择透过性;大分子物质和颗粒性物质的胞吞、胞吐体现了生物膜的流动性。
请回答与物质进出细胞有关的问题:
1.植物细胞原生质层的组成是细胞膜和液泡膜以及两层膜之间的细胞质。
2.成熟植物细胞发生质壁分离的原因是外界溶液的浓度大于细胞液浓度,且原生质层比细胞壁伸缩性大。
3.与主动运输有关的细胞器主要是哪两种,并说明其作用:核糖体合成载体蛋白,线粒体为主动运输提供能量。
4.温度对被动运输和主动运输都有影响,其原因是温度影响磷脂分子和蛋白质分子的运动速率,影响膜的流动性。另外,温度也影响酶的活性,进而影响能量的供应。
5.从细胞膜组成和结构的角度推测,水分子进入细胞的两条途径分别是通过磷脂双分子层的自由扩散和通过水通道蛋白的协助扩散。
重温高考 演练模拟
1.(2018·全国Ⅰ,3)下列有关植物根系吸收利用营养元素的叙述,错误的是( )
A.在酸性土壤中,小麦可吸收利用土壤中的N2和NO
B.农田适时松土有利于农作物根细胞对矿质元素的吸收
C.土壤微生物降解植物秸秆产生的无机离子可被根系吸收
D.给玉米施肥过多时,会因根系水分外流引起“烧苗”现象
答案 A
解析 小麦不能直接吸收土壤中的N2,N2必须被固定后才能被植物吸收利用,A项错误;农田松土可增强农作物根的有氧呼吸,为矿质元素的吸收供能,有利于对矿质元素的吸收,B项正确;土壤微生物降解植物秸秆产生的无机离子可溶解在土壤溶液中,从而被根系吸收利用,C项正确;施肥过多会使土壤溶液浓度大于根细胞液浓度,从而使根细胞因失水过多而死亡,造成“烧苗”现象,D项正确。
2.(2018·海南,6)将水稻幼苗培养在含MgSO4的培养液中,一段时间后,发现营养液中Mg2+和SO的含量下降,下列叙述不合理的是( )
A.Mg2+通过自由扩散进入根细胞
B.MgSO4必须溶解在水中才能被根吸收
C.根吸收的Mg2+可以参与叶绿素的形成
D.降低温度会影响水稻根系对Mg2+的吸收
答案 A
解析 Mg2+通过主动运输的方式进入根细胞,A错误。
3.(2017·海南,9)为研究植物细胞质壁分离现象,某同学将某植物的叶表皮放入一定浓度的甲物质溶液中,一段时间后观察到叶表皮细胞发生了质壁分离现象。下列说法错误的是( )
A.该植物的叶表皮细胞是具有液泡的活细胞
B.细胞内甲物质的浓度高于细胞外甲物质的浓度
C.细胞液中的H2O可以经自由扩散进入甲物质溶液中
D.甲物质和H2O能自由通过该叶表皮细胞的细胞壁
答案 B
解析 具有大的液泡的活细胞才能发生质壁分离,A项正确;质壁分离过程中,细胞在失水,此时,细胞外甲物质的浓度高于细胞内甲物质的浓度,B项错误;水分子跨膜运输的方式是自由扩散,C项正确;细胞壁是全透性的,甲物质和H2O能自由通过,D项正确。
4.(2016·全国乙,2)离子泵是一种具有ATP水解酶活性的载体蛋白,能利用水解ATP释放的能量跨膜运输离子。下列叙述正确的是( )
A.离子通过离子泵的跨膜运输属于协助扩散
B.离子通过离子泵的跨膜运输是顺着浓度梯度进行的
C.动物一氧化碳中毒会降低离子泵跨膜运输离子的速率
D.加入蛋白质变性剂会提高离子泵跨膜运输离子的速率
答案 C
解析 离子泵通过消耗ATP进行离子的跨膜运输,属于主动运输,A项错误;主动运输一般为逆浓度梯度运输,B项错误;主动运输速率受ATP供能和具有活性的载体蛋白数量的限制,一氧化碳中毒会导致供氧不足,进而导致细胞呼吸速率下降,ATP供能减少,使离子泵跨膜运输离子的速率降低,C项正确;蛋白质变性剂会降低具有活性的载体蛋白的数量,使离子泵跨膜运输离子的速率降低,D项错误。
5.如图为一种溶质分子跨膜运输的示意图。下列相关叙述错误的是( )
A.载体①逆浓度运输溶质分子
B.载体②具有ATP酶活性
C.载体①和②转运方式不同
D.载体②转运溶质分子的速率比自由扩散快
答案 B
解析 由图可知载体①逆浓度梯度运输溶质分子,A正确;载体②顺浓度梯度运输溶质分子,不消耗ATP,不具有ATP酶活性,B错误;载体①和②转运方式不同,前者是主动运输,后者是协助扩散,C正确;协助扩散有载体蛋白协助,自由扩散没有,因此运输速率比自由扩散快,D正确。
一、选择题
1.(2018·北京,1)细胞膜的选择透过性保证了细胞内相对稳定的微环境。下列物质中,以自由扩散方式通过细胞膜的是( )
A.Na+ B.二氧化碳 C.RNA D.胰岛素
答案 B
解析 一般情况下,气体(二氧化碳)以自由扩散的方式进出细胞,B正确。
2.(2018·齐齐哈尔高三三模)下列与物质运输相关的叙述,正确的是( )
A.黑藻细胞在质壁分离的过程中细胞液的渗透压逐渐减小
B.温度影响物质跨膜运输速率只是因为影响了膜的流动性
C.小肠上皮细胞吸收甘油的速率与其膜上的载体数量无关
D.胰岛素分泌到内环境的过程需要细胞膜上载体蛋白的协助
答案 C
解析 正在发生质壁分离的黑藻,因细胞不断失水,细胞液浓度逐渐升高,细胞液的渗透压逐渐增大,A项错误;温度影响物质跨膜运输速率,原因可能是影响了膜的流动性,或者影响了酶的活性,进而影响了细胞的能量供应,B项错误;甘油通过自由扩散进入细胞,不需要细胞膜上的载体蛋白协助,C项正确;胰岛素通过胞吐进入内环境,不需要载体蛋白的协助,D项错误。
3.比较生物膜和人工膜(双层磷脂)对多种物质的通透性,结果如图,据此不能得出的推论是( )
A.生物膜上存在着协助H2O通过的物质
B.生物膜对K+、Na+、Cl-的通透具有选择性
C.离子以协助扩散方式通过人工膜
D.分子的大小影响其通过人工膜的扩散速率
答案 C
解析 由图示可知,生物膜和人工膜对甘油、CO2、O2的通透性相同,而生物膜对H2O的通透性大于人工膜,说明生物膜上存在着协助H2O通过的物质,A项正确;生物膜对K+、Na+、Cl-的通透性不同,说明生物膜对这些离子的通透具有选择性,B项正确;从图中可以看出,人工膜对K+、Na+、Cl-的通透性相同,说明人工膜对离子的吸收无选择性,生物膜对离子的通透性不同,且大于人工膜的通透性,说明生物膜上有协助离子通过的物质,而人工膜上无协助离子通过的物质,故离子不是以协助扩散方式通过人工膜,C项错误;甘油、CO2、O2、H2O等不同物质的分子大小不同,其通过人工膜的扩散速率也不同,说明分子的大小影响其通过人工膜的扩散速率。
4.(2018·唐山高三第一次模拟)H+的跨膜运输有的与质子泵(H+的载体蛋白)有关。质子泵分为三种,一种为生成ATP的F—型质子泵,两种为消耗ATP的P—型质子泵和V—型质子泵。下列说法正确的是( )
A.F—型质子泵为H+逆浓度梯度运输
B.P—型质子泵为H+顺浓度梯度运输
C.类囊体薄膜上的质子泵为V—型
D.线粒体内膜上的质子泵为F—型
答案 D
解析 F—型质子泵不消耗ATP,说明F-型质子泵不能逆浓度梯度运输H+,A项错误;P—型质子泵消耗ATP,可推知P—型质子泵为H+逆浓度梯度运输,B项错误;类囊体薄膜上进行的光反应过程能生成ATP,说明类囊体薄膜上的质子泵为F—型,C项错误;线粒体内膜上进行的有氧呼吸的第三阶段能生成ATP,可推知线粒体内膜上的质子泵为F—型,D项正确。
5.(2018·贵阳高三5月适应性考试)膜蛋白是生物膜上多种蛋白的统称,与生物膜的功能密切相关。下列有关膜蛋白的叙述正确的是( )
A.组成细胞膜的蛋白质大多分布在细胞膜的外表面
B.一种离子通道只允许一种离子通过,可随时开放
C.小分子和离子的跨膜运输都需要载体蛋白参与
D.载体蛋白运输物质具有选择性是由其结构决定的
答案 D
解析 组成细胞膜的蛋白质分子有的镶在磷脂双分子层表面,有的部分或全部嵌入磷脂双分子层中,有的贯穿于整个磷脂双分子层,且大多数蛋白质分子是可以运动的,A错误;离子通道只有在对特定刺激发生反应时才瞬时开放,B错误;有些小分子物质如O2等气体以自由扩散方式跨膜运输,不需要载体蛋白,C错误;载体蛋白与被传递的分子特异性结合使其越过细胞膜,所以载体蛋白结构的特异性决定其运输物质具有选择性,D正确。
6.(2018·天津红桥区高三二模)研究发现,在小肠绒毛的微绒毛面存在着两种运输葡萄糖的载体——SGLT1和GLUT2,前者是主动运输的载体,后者是协助扩散的载体。科学家通过体外实验,将不同葡萄糖浓度下的运输速率绘制了如下图所示的曲线,下列说法中错误的是( )
A.在较高浓度下,细胞主要依赖主动运输来增大吸收速率
B.在较低浓度下,主动运输的载体先达到饱和状态
C.主动运输需要消耗细胞化学反应所释放的能量
D.小肠绒毛细胞对葡萄糖运输的两种方式可同时进行
答案 A
解析 由图示可知,在较高浓度下,GLUT2的运输速率较大,即细胞通过协助扩散吸收葡萄糖的速率明显高于主动运输吸收葡萄糖的速率,所以细胞主要依赖协助扩散来增大吸收速率,A项错误;由图示可知,在较低浓度下,主动运输就可达到最大运输速率,即主动运输的载体先达到饱和状态,B项正确;主动运输需要消耗细胞化学反应所释放的能量以及细胞膜上的载体蛋白的协助,C项正确;由图示可知,葡萄糖总的运输速率为两种运输速率之和,所以可确定小肠绒毛细胞对葡萄糖的两种运输方式可同时进行,D项正确。
7.(2019·安庆高三质检)利用荧光素双醋酸酯(FDA)染色法测定动物细胞的活力,其基本原理是FDA本身无荧光,可自由通过细胞膜,经细胞内酯酶分解产生荧光素,积累在细胞内并能发出绿色荧光,下列相关叙述正确的是( )
A.实验中配制的FDA溶液是一种低渗溶液
B.FDA通过胞吞作用进入细胞,需要消耗能量
C.荧光素分子能以自由扩散的方式通过细胞膜
D.一定范围内,荧光强度与细胞活力呈正相关
答案 D
解析 根据题意可知,FDA可自由通过细胞膜,说明FDA进入细胞的方式是自由扩散,所以实验中配制的FDA溶液是一种高渗溶液,A、B错误;“细胞内酯酶分解产生荧光素,积累在细胞内并能产生绿色荧光”,说明荧光素在细胞内,不能扩散出细胞,C错误;FDA经细胞内酯酶分解产生荧光素,绿色荧光的强度越强,则说明酶活性越高,所以绿色荧光的强度与原生质体的活力呈正相关,D正确。
8.(2018·济南3月模拟)下列关于“观察洋葱表皮细胞的质壁分离及质壁分离复原”活动的叙述,错误的是( )
A.正在发生质壁分离的细胞中能观察到紫色的中央液泡逐渐缩小,颜色逐渐加深
B.在一定蔗糖浓度范围内,不断增加外界蔗糖溶液浓度,引起质壁分离所需时间不断缩短,质壁分离程度不断加大
C.细胞处于质壁分离状态时,细胞液浓度可能大于外界溶液浓度
D.若将洋葱表皮细胞放在一定浓度的淀粉溶液中,可发生质壁分离和质壁分离自动复原现象
答案 D
解析 正在发生质壁分离的细胞,因不断失水导致细胞中紫色的中央液泡逐渐缩小,颜色逐渐加深,A正确;在一定蔗糖浓度范围内,不断增加外界蔗糖溶液浓度,随着外界蔗糖溶液浓度与细胞液的浓度差增大,引起质壁分离所需时间不断缩短,质壁分离程度不断加大,B正确;细胞处于质壁分离状态时,可能正处于质壁分离的过程中,也可能已经达到渗透平衡或正处于质壁分离复原的过程中,若正处于质壁分离复原的过程中,则细胞液浓度大于外界溶液浓度,细胞渗透吸水,C正确;若将洋葱表皮细胞放在一定浓度的淀粉溶液中,若淀粉溶液浓度大于细胞液浓度,则可发生质壁分离现象,但因淀粉不能被细胞吸收,所以不会发生质壁分离自动复原现象,D错误。
9.(2018·沈阳高三一模)某实验小组在室温条件下,将紫色洋葱鳞片叶外表皮细胞置于一定浓度的某溶液中,测得细胞液浓度与该溶液浓度的比值(P值)随时间的变化曲线如图所示。下列相关叙述错误的是( )
A.该溶液可以是一定浓度的KCl溶液
B.细胞在t1时刻开始从外界溶液中吸收溶质
C.t1~t2时间段内,液泡体积有所增大
D.若降低温度,则t1~t2时间段会变长
答案 B
解析 据图分析可知,细胞液浓度与该溶液浓度的比值(P值)随时间的变化逐渐增大,最后趋于稳定,即细胞液浓度不断增加,且最后是细胞外界溶液的三倍,说明在该溶液中细胞先不断失水,后溶质分子进入液泡,导致细胞液浓度高于该溶液,因此该溶液可以是一定浓度的KCl溶液,A正确;细胞在t1时刻之前就已经开始从外界溶液中吸收溶质,B错误;t1~t2时间段内,细胞液浓度大于该溶液浓度,则细胞吸水导致液泡体积有所增大,C正确;若降低温度,该溶液中的溶质分子进入细胞的速度会降低,则t1~t2时间段会变长,D正确。
10.(2018·宜兴一模)科学研究发现,某植物细胞利用ATP酶和质子泵把细胞内的H+泵出,导致细胞外H+浓度较高,形成细胞内外的H+浓度差;“H+—蔗糖载体”能够依靠H+浓度差把H+和蔗糖分子运入细胞。以上两个过程如图所示,由此可以推断出( )
A.该植物细胞在蔗糖溶液中不会发生质壁分离自动复原
B.质子泵的化学本质是一种蛋白质
C.H+从细胞内运出细胞的方式是协助扩散
D.该植物细胞吸收蔗糖分子的速率不受氧气浓度的影响
答案 B
解析 由H+—蔗糖载体能够依靠H+浓度差把H+和蔗糖分子运入细胞可知,该植物细胞在蔗糖溶液中,可以吸收外界溶液的蔗糖,会发生质壁分离自动复原,A错误;质子泵是氢离子跨膜运输的载体,载体的化学本质是蛋白质,B正确;H+从细胞内运出细胞需要消耗能量,需要载体,为主动运输,C错误;该植物细胞吸收蔗糖分子的速率,依赖于细胞内外H+浓度差,但是H+浓度差的维持和能量供应有关,故该植物细胞吸收蔗糖分子的速率受氧气浓度的影响,D错误。
二、非选择题
11.(2018·成都高三一诊)科学家研究发现,细胞膜的跨膜蛋白中,有一种与水的跨膜运输有关的水通道蛋白。回答下列问题:
(1)细胞膜上跨膜蛋白的合成类似于分泌蛋白,核糖体上合成的肽链,需要在__________________中加工和修饰后,再运输到细胞膜上。
(2)从细胞膜的结构分析,由于__________________________的原因,水分子自由扩散通过细胞膜时会受到一定的阻碍。现在研究确认,细胞膜上的水通道蛋白能帮助水分子从低渗溶液向高渗溶液方向跨膜运输,这种水分子跨膜运输的方式是________________。
(3)哺乳动物红细胞在低渗溶液中能迅速吸水涨破,有人推测这可能与水通道蛋白有关。请设计实验,验证这个推测是正确的。(要求:写出实验思路、预期实验结果)
答案 (1)内质网和高尔基体 (2)磷脂双分子层内部具有疏水性 协助扩散 (3)实验思路:将哺乳动物红细胞分成等量的两份,编号甲组、乙组,将甲组红细胞膜中的蛋白质破坏,乙组红细胞不作处理,然后将两组细胞同时置于蒸馏水中,测定两组细胞吸水涨破所需的时间。预期实验结果:乙组吸水涨破所需时间短,说明推测正确。
解析 (1)根据蛋白质的合成与分泌过程可知,核糖体合成的肽链需要先后经过内质网和高尔基体的加工和修饰才能成为成熟的蛋白质分泌到细胞外或运输到细胞膜上。
(2)细胞膜的基本支架是磷脂双分子层,其内部具有疏水性,所以水分子自由扩散通过细胞膜时会受到一定的阻碍。根据题意,水分子通过水通道蛋白的运输是从低渗溶液向高渗溶液方向运输的,因此该运输方式为协助扩散。
(3)根据题意,要验证哺乳动物红细胞在低渗溶液中能迅速吸水涨破与水通道蛋白有关,则根据实验的单一变量原则和对照性原则,设计实验思路为:将哺乳动物红细胞分成等量的两份,编号甲组、乙组,将甲组红细胞膜中的蛋白质破坏,乙组红细胞不作处理,然后将两组细胞同时置于蒸馏水中,测定两组细胞吸水涨破所需的时间。若乙组吸水涨破所需时间短,说明推测正确。
12.正常细胞内K+浓度约为细胞外的30倍,细胞外Na+浓度约为细胞内的12倍。当细胞内外的Na+浓度差、K+浓度差减小时,细胞膜上的Na+/K+-ATP酶发挥作用,这种酶可以通过水解ATP,将细胞内的Na+移出膜外,将细胞外的K+移入膜内。如图甲所示:
(1)膜内外Na+具有浓度差,与膜的________性有关。Na+/K+-ATP酶将细胞内的Na+移出膜外的跨膜运输方式是________________。
(2)在运输Na+和K+的过程中,Na+/K+-ATP酶的________发生改变,有利于其与离子的结合与分离。
(3)比较图乙和图丙,当Na+和K+________浓度差流过Na+/K+-ATP酶时,将ADP合成ATP,说明进行ATP合成或分解的反应条件取决于___________________________________。
(4)生物膜系统的________作用及能量是维系细胞有序性的基础,线粒体内膜上主要完成类似图________的过程。
答案 (1)选择透过 主动运输 (2)空间结构
(3)顺 离子浓度差(或离子流动方向) (4)分隔 乙
解析 (1)由于生物膜具有选择透过性,使得膜内外的物质(如Na+)存在浓度差。根据题干中信息可知,Na+运出细胞是逆浓度梯度进行的,而且需要消耗能量,故为主动运输。(2)由图示可知,在运输Na+和K+的过程中,Na+/K+-ATP酶的空间结构发生改变,这种改变有利于其与离子的结合与分离。(3)由题图乙可知,Na+和K+顺浓度差流过Na+/K+-ATP酶时,将ADP合成ATP,由题图丙可知,当Na+和K+逆浓度差流过Na+/K+-ATP酶时,生成ADP;根据以上分析可知,离子的流动方向决定了是将ADP合成ATP还是将ATP水解生成ADP。(4)生物膜系统的分隔作用及能量可以维系细胞有序高效地进行各项生命活动,线粒体是有氧呼吸的主要场所,线粒体内膜上进行的是有氧呼吸第三阶段的反应,有大量ATP的合成,故其内膜上主要完成类似图乙的过程。
13.现有A、B、C三瓶外观一样但没有标签的溶液,已知三种溶液是质量浓度为0.1 g/mL的蔗糖溶液、0.3 g/mL的蔗糖溶液和0.1 g/mL的葡萄糖溶液。某同学利用如图所示的装置设计了两组实验。(注:图中半透膜允许溶剂和葡萄糖分子通过,不允许蔗糖分子通过)
实验Ⅰ:同时将等量的A液和B液分别放入U形管的左、右两侧,一段时间后,左侧的液面升高;
实验Ⅱ:将等量的B液和C液分别放入U形管的左、右两侧,一段时间后,液面发生了下列变化:右侧先升高后降低。
(1)本实验应用的原理是________________,判断的依据是____________________________。
(2)根据实验现象得出结论:A液是________________,B液是________________。
(3)用紫色洋葱鳞片叶探究植物细胞吸水和失水方式的实验中,常选用________________溶液,观察指标主要有________________、________________及细胞大小。
(4)为了清晰地观察细胞质壁分离和复原现象,若用不含色素的洋葱内表皮作实验材料,可采用的方法是_____________________________________________________________________
______________________________________________________________________________。
(5)为探究洋葱表皮细胞的细胞液浓度,需要设计相关实验,请写出设计思路。
________________________________________________________________________
________________________________________________________________________。
答案 (1)渗透作用 图中装置具有半透膜,且膜两侧溶液具有浓度差 (2)0.3 g/mL的蔗糖溶液 0.1 g/mL的蔗糖溶液 (3)0.3 g/mL的蔗糖 中央液泡的大小及颜色深浅 原生质层的位置 (4)在蔗糖溶液中加入红墨水 (5)配制一系列浓度梯度的蔗糖溶液,并利用系列溶液分别重复上述实验,观察细胞质壁分离的状态,细胞液浓度介于未发生质壁分离和刚发生质壁分离的蔗糖溶液浓度之间
解析 (1)图中实验装置具有半透膜,膜两侧溶液具有浓度差,能够发生渗透作用,即应用了渗透作用原理。(2)图中左侧液面升高,说明左侧液体的渗透压大于右侧液体的。由于半透膜允许溶剂和葡萄糖分子通过,不允许蔗糖分子通过,所以左侧液面不可能是0.1 g/mL的葡萄糖溶液(若左侧液体是0.1g/mL的葡萄糖溶液,则左侧液面应该是先升高后降低),A液只可能是0.3 g/mL的蔗糖溶液,B液只可能是0.1 g/mL的蔗糖溶液。(3)0.3 g/mL的蔗糖溶液是观察植物细胞质壁分离现象的最佳溶液浓度,通过观察中央液泡的大小和原生质层的位置可以判断是否发生质壁分离。(4)若用不含色素的洋葱内表皮作实验材料,为了看清楚原生质层的位置,可以在外界溶液中加入有色物质。(5)探究洋葱表皮细胞的细胞液浓度时,应当将外界溶液(蔗糖溶液)的浓度作为自变量,质壁分离的状态作为因变量。