- 5.8 三元一次方程组 导学案 学案 2 次下载
- 6.1 平均数 导学案 学案 2 次下载
- 6.3 从统计图分析数据的集中趋势 导学案 学案 2 次下载
- 6.4 数据的离散程度 导学案 学案 2 次下载
- 7.1 为什么要证明 导学案 学案 3 次下载
北师大版八年级上册2 中位数与众数导学案
展开学习目标
知识与技能:掌握中位数、众数的概念,会求出一组数据的中位数与众数;能结合具体情境体会平均数、中位数和众数三者的区别,能初步选择恰当的数据代表对数据作出自己的正确评判。
过程与方法:通过解决实际问题的过程,区分刻画“平均水平”的三个数据代表,让学生获得一定的评判能力,进一步发展其数学应用能力。
情感态度与价值观:将知识的学习放在解决问题的情境中,通过数据分析与处理,体会数学与现实生活的联系,培养学生求真的科学态度。
学习重点:求出一组数据的中位数、众数
学习难点:利用平均数、中位数、众数解决问题
学习过程
第一环节:情境引入 (5分钟,学生小组合作探究)
内容:在当今信息时代,信息的重要性不言而喻,人们经常要求一些信息“用数据说话”,所以对数据作出恰当的评判是很重要的。下面请看一例:
某次数学考试,小英得了78分。全班共32人,其他同学的成绩为1个100分,4个90分,22个80分,2个62分,1个30分,1个25分。
小英计算出全班的平均分为77.4分,所以小英告诉妈妈说,自己这次数学成绩在班上处于“中上水平”。小英对妈妈说的情况属实吗?你对此有何看法?
引导学生展开讨论,作出评判:
平均数是我们常用的一个数据代表,但是在这里,利用平均数把倒数第五的成绩说成处于班级的“中上水平”显然是不属实的。原因是全班的平均分受到了两个极端数据30分和25分的影响,利用平均数反应问题就出现了偏差。
怎样说明这个问题呢?我们需要学习新的数据代表—中位数与众数。
第二环节:合作探究(20分钟,教师点拨,学生合作解决,全班交流)
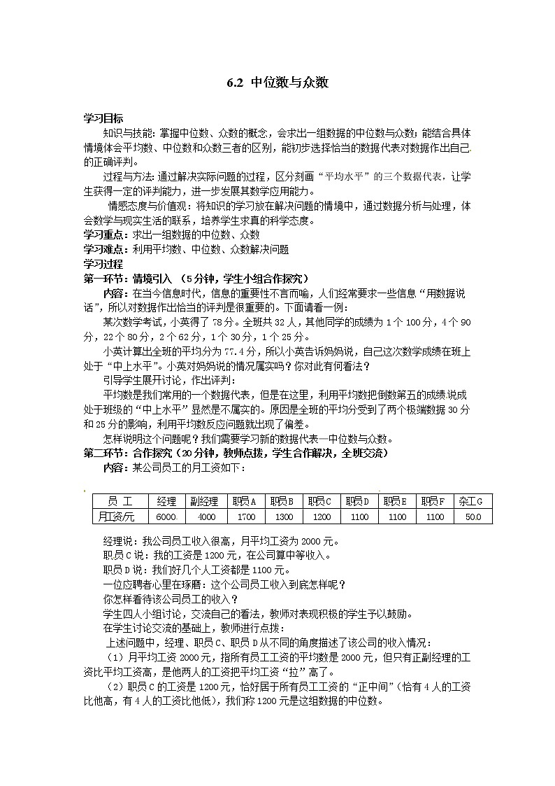
内容:某公司员工的月工资如下:
经理说:我公司员工收入很高,月平均工资为2000元。
职员C说:我的工资是1200元,在公司算中等收入。
职员D说:我们好几个人工资都是1100元。
一位应聘者心里在琢磨:这个公司员工收入到底怎样呢?
你怎样看待该公司员工的收入?
学生四人小组讨论,交流自己的看法,教师对表现积极的学生予以鼓励。
在学生讨论交流的基础上,教师进行点拨:
上述问题中,经理、职员C、职员D从不同的角度描述了该公司的收入情况:
(1)月平均工资2000元,指所有员工工资的平均数是2000元,但只有正副经理的工资比平均工资高,是他两人的工资把平均工资“拉”高了。
(2)职员C的工资是1200元,恰好居于所有员工工资的“正中间”(恰有4人的工资比他高,有4人的工资比他低),我们称1200元是这组数据的中位数。
(3)9个员工中有3个人的工资为1100元,出现的次数最多,我们称1100元是这组数据的众数。
议一议:你认为用哪个数据表示该公司员工收入的平均水平更合适?
让学生讨论,充分发表不同的观点,然后归纳起来:用中位数1200元或众数1100元表示该公司员工收入的平均水平更合适些,因为平均数2000元受到了极端值的影响。
结合上述问题的探究,引入中位数、众数的概念:
一般地,n个数据按大小顺序排列,处于最中间位置的一个数据(或最中间两
个数据的平均数)叫做这组数据的中位数。
一组数据中出现次数最多的那个数据叫做这组数据的众数。
教师指出:平均数、中位数、众数都是数据的代表,它们刻画了一组数据的“平均水平”。
让学生用中位数、众数的概念回头望,解释引例中小英的数学成绩的问题。
第三环节:运用提高(10分钟,学生独立完成,全班交流)
内容:1. 对于一组数据:3,3,2,3,6,3,10,3,6,3,2,下列说法正确的是( )
A. 这组数据的众数是3;
B. 这组数据的众数与中位数的数值不等;
C. 这组数据的中位数与平均数的数值相等;
D. 这组数据的平均数与众数的数值相等。
答案:A
2. 2000—2001赛季上海东方大鲨鱼篮球队队员身高的中位数、众数分别是多少?(课本213页)
3.(1)你课前所调查的50名男同学所穿运动鞋尺码的平均数、中位数、众数分别是多少?
(2)你认为学校商店应多进哪种尺码的男式运动鞋?
第四环节:课堂小结(5分钟,学生思考问题,总结回顾)
内容:议一议:平均数、中位数和众数有哪些特征?
学生讨论交流,师生共同总结特征:
1. 用平均数作为一组数据的代表,比较可靠和稳定,它与这组数据中的每一个数都有关系,对这组数据所包含的信息的反映最为充分,因此在现实生活中较为常用,但它容易受极端值的影响。
2. 用中位数作为一组数据的代表,可靠性比较差,它不能充分利用所有数据的信息,但它不受极端值的影响,当一组数据中有个别数据变动较大时,可用它来描述这组数据的“集中趋势”。
3. 用众数作为一组数据的代表,可靠性也比较差,其大小只与这组数据中的部分数据有关,但它不受极端值的影响。当一组数据中某些数据多次重复出现时,众数往往是人们尤为关心的一种统计量。
要根据不同的实际需要,确定是用平均数、中位数还是众数来映数据的平均水平。
第五环节:布置作业
课本习题6.2。
学习反思
员 工
经理
副经理
职员A
职员B
职员C
职员D
职员E
职员F
杂工G
月工资/元
6000
4000
1700
1300
1200
1100
1100
1100
500
北师大版八年级上册2 中位数与众数学案及答案: 这是一份北师大版八年级上册2 中位数与众数学案及答案,共2页。学案主要包含了创设情境,引入新课,探究新知,比较辨析,理解概念,应用概念,解决问题,归纳小结,拓展升华,课堂检测等内容,欢迎下载使用。
初中数学北师大版八年级上册2 中位数与众数导学案: 这是一份初中数学北师大版八年级上册2 中位数与众数导学案,共4页。学案主要包含了课题导入,学习目标,导学过程,达标检测,学习后记,家长的话,并签名等内容,欢迎下载使用。
初中数学北师大版八年级上册2 中位数与众数学案设计: 这是一份初中数学北师大版八年级上册2 中位数与众数学案设计,共4页。学案主要包含了学习目标,学习准备,学习过程,学习链接,学习小结等内容,欢迎下载使用。

