高中人教统编版第13课 从明朝建立到清朝统一 同步测试题
展开第13课 从明朝建立到清军入关
一、选择题
1.《中国古代简史》指出,明朝皇帝以国家元首的身份兼任官僚机构首脑之责,在政治生活中的作用变得更加重要。出现这一现象的主要原因是( )
A.内阁制度的建立
B.宰相制度的废除
C.八股取士的实施
D.三司制度的推行
2.明朝内阁虽处中枢,但内阁大学士官阶较低,因此,内阁大学士通常由六部尚书和曾任经筵讲官(皇帝的老师)的人来兼任。这一现象直接导致了( )
A.内阁大学士的地位提高
B.内阁大学士的权力提高
C.皇帝与内阁的关系改善
D.皇权受到内阁的限制
3.郑和下西洋,中国以金银钱财、陶瓷、绸缎等换得了西洋各国的珍珠、宝石、珊瑚、玛瑙等珍宝,长颈鹿、狮子等珍禽异兽,槟榔、椰子等热带植物。这说明郑和下西洋( )
A.无益于国家经济的发展
B.对外交往不计经济利益
C.促进中外经济交流互补
D.以宣扬国威为主要目的
4.“万众一心兮,群山可撼;惟忠与义兮,气冲斗牛……上报天子兮,下救黔首;杀尽倭奴兮,觅个封侯!”这首豪迈雄壮的《凯歌》的作者是( )
A.岳飞
B.郑成功
C.戚继光
D.康熙帝
5.明朝前期与蒙古族、后期与满族常发生战争,但经济文化交往仍然很频繁,这表明( )
A.先进的汉族文化促进了少数民族的进步
B.各民族间的经济文化交流与交融是民族关系的主流
C.明朝的民族压迫引起各民族的反抗斗争
D.蒙古是明朝内陆边疆的主要威胁
6.在中国历史上,哪两个少数民族建立过统一全国的封建王朝?( )
A.藏族、回族
B.蒙古族、女真族
C.党项族、契丹族
D.壮族、维吾尔族
7.朱元璋曾说:“夫元氏之有天下,固由世祖之雄武;而其亡也,由委任权臣,上下蒙蔽故也。今礼所言不得隔越中书奏事,此正元之大弊。”为杜绝“元之大弊”,朱元璋( )
A.创立军机处
B.设置枢密院
C.废除丞相制
D.实行内阁制
8.自嘉靖至万历初,内阁权势如日中天,在同六部的权力之争中占了上风。于是内阁“朝位班次,俱列六部之上”。这一变化从本质上反映了( )
A.内阁完全取代了六部
B.君主专制的不断加强
C.内阁是皇帝内侍机构
D.内阁首辅的权力失控
9.明朝曾经出现内阁对皇帝“不合理”的诏旨拒绝草拟,封还执奏的情况。也曾出现皇帝不满内阁票拟发回重拟时,内阁拒绝重拟,以原票封进的情况。以上材料说明( )
A.明朝内阁的权力高于皇权
B.明代内阁属于决策机构
C.制度设计与实际执行未必相符
D.明朝皇权较前代有所弱化
10.1420年,明成祖在北京东安门内建立由宦官组成的“东缉事厂”“专事缉访”“掌刺缉刑狱之事”。该机构的建立表明( )
A.中央行政体系更加健全
B.中枢机构的运作更趋完善
C.君主专制制度空前加强
D.宰相的权力受到限制
11.16世纪,国际经济网络已在逐渐成形,将欧、亚、非、美四个大洲与太平洋的许多岛屿都编织在一个庞大的经济体系之内。此时的中国政府对于这一历史情势( )
A.直接介入
B.并未察觉
C.置若罔闻
D.熟视无睹
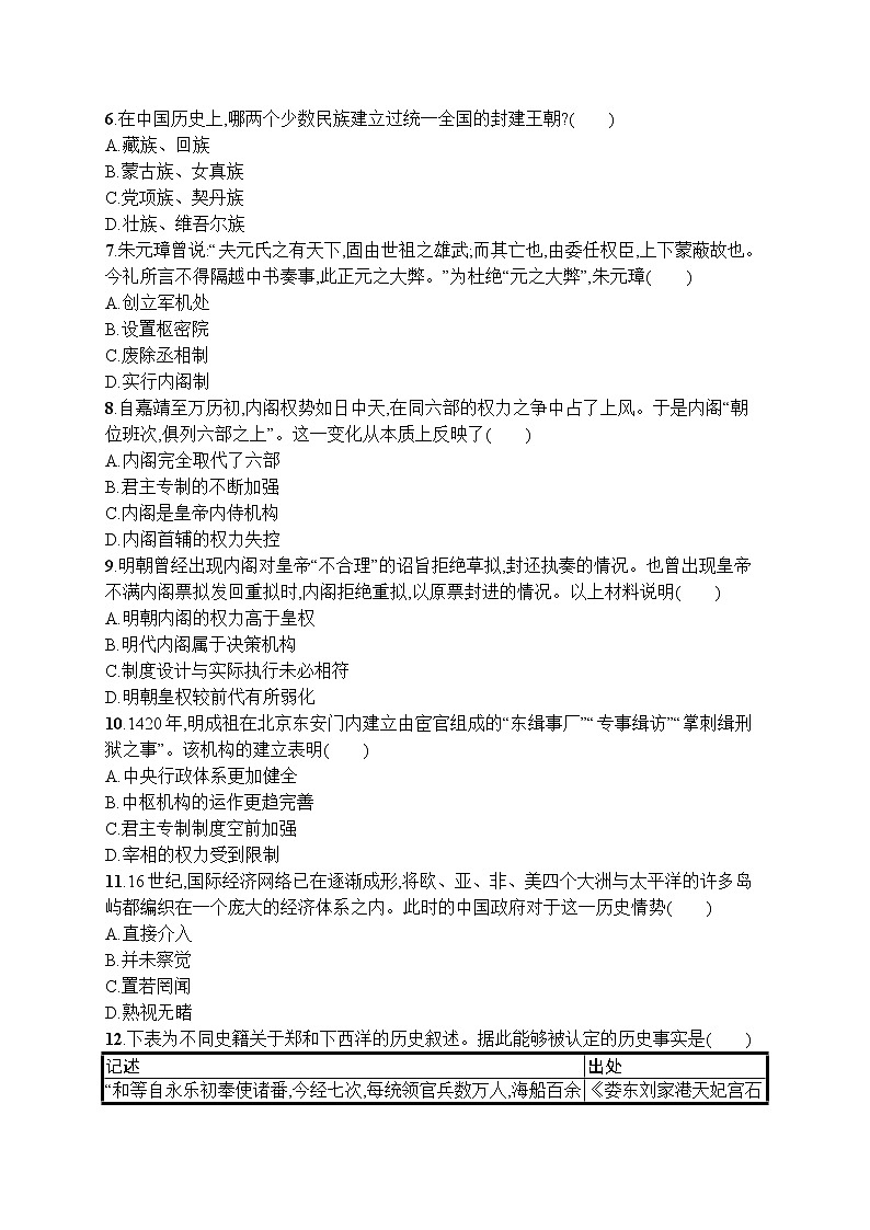
12.下表为不同史籍关于郑和下西洋的历史叙述。据此能够被认定的历史事实是( )
A.郑和的航海活动造成国库空虚
B.郑和奉皇帝之命远航海外诸国
C.郑和远航推动了中外文化交流
D.郑和下西洋的目的是宣扬国威
13.明朝中期,一方面存在着倭患,另一方面私人海外贸易有了明显发展,朝廷认为“倭患起于市舶,遂罢之”。此举带来的后果之一是( )
A.倭患有所缓和
B.奸商与倭寇互相勾结,倭患愈演愈烈
C.官方贸易完全取代私人贸易
D.有效地遏制了殖民者侵略中国的势头
14.明初,政府在今青海、川西一些地方设茶马司,以茶叶换马匹;在东北边界设互市场,以布匹、粮食换蒙古族毛皮、牛马、木材。明末,女真族兴起,政府在开原、抚顺设互市场,交换女真族人参、马匹、东珠、貂皮。这表明明朝( )
A.北方贸易比南方还发达
B.对外贸易比对内贸易还发达
C.推动少数民族地区贸易发展
D.放弃实行重农抑商政策
15.明朝后期,北方出现“自是边界休息。东起延、永,西抵嘉峪七镇,数千里军民乐业,不用兵革,岁省费什七”。出现这种局面的主要原因是( )
A.鞑靼和瓦剌的首领接受明朝封号
B.明朝修缮长城,防止蒙古骑兵南下
C.俺答汗与明朝修好,恢复封贡互市
D.加强北方边防驻兵,解除边防威胁
16.明朝是继汉唐之后的黄金时期,明朝“无汉之外戚、唐之藩镇、宋之岁币,天子守国门,君王死社稷”,却也灭亡了,主要原因是( )
A.地方割据势力强大
B.政治黑暗,天灾不断,农民起义蜂起
C.忽视了对吴三桂的控制
D.对女真族的壮大没有高度重视
二、非选择题
17.阅读材料,完成下列要求。
材料 据史料记载,从明太祖洪武十七年九月十四日到二十一日的八天内,内外诸司送到皇宫的奏章共1 160件。这些奏章有讲一件事的,也有讲两三件事的,共计有3 291件事,皇帝平均一天要处理411件事。
(1)大量奏章送达皇宫,是因为朱元璋对“内外诸司”(中央、地方行政部门)做了哪些改革?
(2)什么人协助朱元璋处理如此多的奏章?
(3)这则材料反映了明朝皇权的什么特点?
18.阅读材料,完成下列要求。
明成祖朱棣事迹简表
——据《明史·成祖本纪》整理
根据材料,分析明成祖迁都北京的原因。
19.阅读材料,完成下列要求。
材料 明太祖为了防止沿海居民与海盗勾结,颁布了不准民间私自出海到国外定居或经商的禁令。由于实行严厉的海禁政策,沿海居民大量失业,有的开展武装走私,加入“倭寇”队伍。隆庆帝即位时,沿海较大规模的倭寇已基本肃清。1567年,隆庆帝采纳福建巡抚涂泽民的建议,解除海禁,允许民间私人远贩东西二洋,史称“隆庆开关”。此后,进出口税制逐步完备,由抽实物税改为抽银。原来的民间走私转变为合法的对外贸易。从1567年到1644年,海外流入大明国的白银总数大约为三亿三千万两,相当于当时全世界生产的白银总量的三分之一。
——摘编自王裕巽《明代白银国内开采与
国外流入数额试考》
(1)根据材料并结合所学知识,概括“隆庆开关”的原因。
(2)根据材料,分析“隆庆开关”的影响。
记述
出处
“和等自永乐初奉使诸番,今经七次,每统领官兵数万人,海船百余艘……抵于西域忽鲁谟斯等三十余国。”
《娄东刘家港天妃宫石刻通番事迹碑》
“大明皇帝遣太监郑和、王贵通等昭告于佛世尊曰:同仰慈尊……布施锡兰山立佛等寺供养……”
《布施锡兰山佛寺碑》
“两奉敕,驾海舶入西洋封诸夷国……人称三宝太监……踪迹建文。”
《明书·郑和传》
“和经事三朝,先后七奉使,所历占城、爪哇、真腊、旧港、暹罗……凡三十余国。所取无名宝物,不可胜计,而中国耗废亦不赀。”
《明史》列传第一百九十二《宦官一·郑和》
1360年
出生于当时称为应天府的南京,为朱元璋第四子
1380年
以燕王身份坐镇北平,之后多次受命参与对北方蒙古势力的军事活动
1402年
经三年的“靖难之役”,是年率军攻进南京,夺取皇位。大肆搜捕、镇压拒绝效忠的官员和士子。次年正式登基,改北平为北京
1406年
下诏筹建北京宫殿,以做迁都的准备
1410年
以北京为基地第一次亲征蒙古
1414年
第二次亲征蒙古
1421年
改北京为京师,正式迁都北京
1424年
死于第五次亲征蒙古的会师途中
参考答案
一、选择题
1.《中国古代简史》指出,明朝皇帝以国家元首的身份兼任官僚机构首脑之责,在政治生活中的作用变得更加重要。出现这一现象的主要原因是( )
A.内阁制度的建立
B.宰相制度的废除
C.八股取士的实施
D.三司制度的推行
解析:明朝时,宰相制度的废除使得皇帝直接统领六部,成为政府首脑,B项正确。
答案:B
2.明朝内阁虽处中枢,但内阁大学士官阶较低,因此,内阁大学士通常由六部尚书和曾任经筵讲官(皇帝的老师)的人来兼任。这一现象直接导致了( )
A.内阁大学士的地位提高
B.内阁大学士的权力提高
C.皇帝与内阁的关系改善
D.皇权受到内阁的限制
解析:根据题干中“内阁大学士通常由六部尚书和曾任经筵讲官(皇帝的老师)的人来兼任”,可知这一做法直接导致了内阁大学士的地位提高,故A项正确。
答案:A
3.郑和下西洋,中国以金银钱财、陶瓷、绸缎等换得了西洋各国的珍珠、宝石、珊瑚、玛瑙等珍宝,长颈鹿、狮子等珍禽异兽,槟榔、椰子等热带植物。这说明郑和下西洋( )
A.无益于国家经济的发展
B.对外交往不计经济利益
C.促进中外经济交流互补
D.以宣扬国威为主要目的
解析:题干材料“中国以金银钱财、陶瓷、绸缎等换得了西洋各国的珍珠、宝石、珊瑚、玛瑙,长颈鹿、狮子等各种珍禽异兽,槟榔、椰子等热带植物”主要用于贵族和皇族的使用和观赏,对经济发展的作用不大,故A项正确。
答案:A
4.“万众一心兮,群山可撼;惟忠与义兮,气冲斗牛……上报天子兮,下救黔首;杀尽倭奴兮,觅个封侯!”这首豪迈雄壮的《凯歌》的作者是( )
A.岳飞
B.郑成功
C.戚继光
D.康熙帝
答案:C
5.明朝前期与蒙古族、后期与满族常发生战争,但经济文化交往仍然很频繁,这表明( )
A.先进的汉族文化促进了少数民族的进步
B.各民族间的经济文化交流与交融是民族关系的主流
C.明朝的民族压迫引起各民族的反抗斗争
D.蒙古是明朝内陆边疆的主要威胁
答案:B
6.在中国历史上,哪两个少数民族建立过统一全国的封建王朝?( )
A.藏族、回族
B.蒙古族、女真族
C.党项族、契丹族
D.壮族、维吾尔族
解析:蒙古族曾经建立元朝,女真族曾经建立清朝,两个封建王朝都统一了全国,B项正确。
答案:B
7.朱元璋曾说:“夫元氏之有天下,固由世祖之雄武;而其亡也,由委任权臣,上下蒙蔽故也。今礼所言不得隔越中书奏事,此正元之大弊。”为杜绝“元之大弊”,朱元璋( )
A.创立军机处
B.设置枢密院
C.废除丞相制
D.实行内阁制
解析:根据材料,可知朱元璋认为元朝的大弊是“委任权臣”,这里的权臣就是丞相,为杜绝“元之大弊”,朱元璋废除丞相制,故C项正确。
答案:C
8.自嘉靖至万历初,内阁权势如日中天,在同六部的权力之争中占了上风。于是内阁“朝位班次,俱列六部之上”。这一变化从本质上反映了( )
A.内阁完全取代了六部
B.君主专制的不断加强
C.内阁是皇帝内侍机构
D.内阁首辅的权力失控
解析:“内阁权势如日中天,在同六部的权力之争中占了上风”不能体现完全取代,A项错误;内阁是皇帝的内侍机构,完全听命于皇帝,本质上体现了君权的加强,B项正确,C项是表面现象。D项说法不符合史实。
答案:B
9.明朝曾经出现内阁对皇帝“不合理”的诏旨拒绝草拟,封还执奏的情况。也曾出现皇帝不满内阁票拟发回重拟时,内阁拒绝重拟,以原票封进的情况。以上材料说明( )
A.明朝内阁的权力高于皇权
B.明代内阁属于决策机构
C.制度设计与实际执行未必相符
D.明朝皇权较前代有所弱化
解析:明朝内阁设立时,其成员主要是皇帝的近臣,完全听命于皇帝。题干材料说明,随着内阁权力的不断增大,出现了内阁违抗皇帝命令的现象,但是,也不能过分夸大这种矛盾,从总体上看,皇帝还是可以控制内阁的,故C项正确。
答案:C
10.1420年,明成祖在北京东安门内建立由宦官组成的“东缉事厂”“专事缉访”“掌刺缉刑狱之事”。该机构的建立表明( )
A.中央行政体系更加健全
B.中枢机构的运作更趋完善
C.君主专制制度空前加强
D.宰相的权力受到限制
解析:“东厂”是一个特务机构,不属于明朝的行政体系或者中枢机构,A、B两项错误;东厂由“宦官”组成、“无定员”,完全秉承皇帝的旨意,加强了君主专制统治,C项正确;D项说法错误。
答案:C
11.16世纪,国际经济网络已在逐渐成形,将欧、亚、非、美四个大洲与太平洋的许多岛屿都编织在一个庞大的经济体系之内。此时的中国政府对于这一历史情势( )
A.直接介入
B.并未察觉
C.置若罔闻
D.熟视无睹
解析:新航路开辟后,资本主义世界市场开始形成,16世纪,中国处于明朝统治之下,对这一历史情势并未察觉,B项正确。
答案:B
12.下表为不同史籍关于郑和下西洋的历史叙述。据此能够被认定的历史事实是( )
A.郑和的航海活动造成国库空虚
B.郑和奉皇帝之命远航海外诸国
C.郑和远航推动了中外文化交流
D.郑和下西洋的目的是宣扬国威
解析:“郑和的航海活动造成国库空虚”只符合《明史》的记载,故A项错误;《布施锡兰山佛寺碑》的记载不能说明“郑和奉皇帝之命远航海外诸国”,故B项错误;四则材料都能体现郑和远航推动了中外文化交流,故C项正确;《明书》的记载无法体现“郑和下西洋的目的是宣扬国威”,故D项错误。
答案:C
13.明朝中期,一方面存在着倭患,另一方面私人海外贸易有了明显发展,朝廷认为“倭患起于市舶,遂罢之”。此举带来的后果之一是( )
A.倭患有所缓和
B.奸商与倭寇互相勾结,倭患愈演愈烈
C.官方贸易完全取代私人贸易
D.有效地遏制了殖民者侵略中国的势头
解析:明朝政府虽然对私人海外贸易进行严格限制,但并没有使得官方贸易完全取代私人贸易,而是造成东南沿海民间海上走私活动猖獗,与倭寇混杂,烧杀抢掠,造成巨大破坏。且这种措施并不能有效地遏制西方殖民者的侵略。故选B项。
答案:B
14.明初,政府在今青海、川西一些地方设茶马司,以茶叶换马匹;在东北边界设互市场,以布匹、粮食换蒙古族毛皮、牛马、木材。明末,女真族兴起,政府在开原、抚顺设互市场,交换女真族人参、马匹、东珠、貂皮。这表明明朝( )
A.北方贸易比南方还发达
B.对外贸易比对内贸易还发达
C.推动少数民族地区贸易发展
D.放弃实行重农抑商政策
答案:C
15.明朝后期,北方出现“自是边界休息。东起延、永,西抵嘉峪七镇,数千里军民乐业,不用兵革,岁省费什七”。出现这种局面的主要原因是( )
A.鞑靼和瓦剌的首领接受明朝封号
B.明朝修缮长城,防止蒙古骑兵南下
C.俺答汗与明朝修好,恢复封贡互市
D.加强北方边防驻兵,解除边防威胁
解析:题干材料反映了明后期北方出现安定的局面,而明后期北方民族关系融洽的主要原因是俺答汗与明朝修好。
答案:C
16.明朝是继汉唐之后的黄金时期,明朝“无汉之外戚、唐之藩镇、宋之岁币,天子守国门,君王死社稷”,却也灭亡了,主要原因是( )
A.地方割据势力强大
B.政治黑暗,天灾不断,农民起义蜂起
C.忽视了对吴三桂的控制
D.对女真族的壮大没有高度重视
解析:在清朝崛起之际,明朝政治黑暗,天灾不断,农民起义蜂起,统治摇摇欲坠。1644年,农民军首领李自成在西安建立大顺政权,随即攻占北京,明思宗自缢,明朝灭亡。故选B项。
答案:B
二、非选择题
17.阅读材料,完成下列要求。
材料 据史料记载,从明太祖洪武十七年九月十四日到二十一日的八天内,内外诸司送到皇宫的奏章共1 160件。这些奏章有讲一件事的,也有讲两三件事的,共计有3 291件事,皇帝平均一天要处理411件事。
(1)大量奏章送达皇宫,是因为朱元璋对“内外诸司”(中央、地方行政部门)做了哪些改革?
(2)什么人协助朱元璋处理如此多的奏章?
(3)这则材料反映了明朝皇权的什么特点?
参考答案:(1)中央:废丞相,权分六部;地方:废行中书省,设三司。
(2)殿阁大学士。
(3)君主专制空前强化。
18.阅读材料,完成下列要求。
明成祖朱棣事迹简表
——据《明史·成祖本纪》整理
根据材料,分析明成祖迁都北京的原因。
参考答案:原因:北京是其经营多年的根据地;经靖难之役,南京及江南部分官员和知识分子对其统治不满;充实北部边防,防范蒙古贵族南下。
19.阅读材料,完成下列要求。
材料 明太祖为了防止沿海居民与海盗勾结,颁布了不准民间私自出海到国外定居或经商的禁令。由于实行严厉的海禁政策,沿海居民大量失业,有的开展武装走私,加入“倭寇”队伍。隆庆帝即位时,沿海较大规模的倭寇已基本肃清。1567年,隆庆帝采纳福建巡抚涂泽民的建议,解除海禁,允许民间私人远贩东西二洋,史称“隆庆开关”。此后,进出口税制逐步完备,由抽实物税改为抽银。原来的民间走私转变为合法的对外贸易。从1567年到1644年,海外流入大明国的白银总数大约为三亿三千万两,相当于当时全世界生产的白银总量的三分之一。
——摘编自王裕巽《明代白银国内开采与
国外流入数额试考》
(1)根据材料并结合所学知识,概括“隆庆开关”的原因。
(2)根据材料,分析“隆庆开关”的影响。
参考答案:(1)原因:解决沿海人民生计问题,沿海地区相对安宁,开明官员的建议和推动。
(2)影响:进一步减轻倭患,有利于沿海经济和对外贸易的发展;增加国家财政收入;促进由实物税向货币税的转变;使大量白银流入中国,有利于工商业和资本主义萌芽的发展。记述
出处
“和等自永乐初奉使诸番,今经七次,每统领官兵数万人,海船百余艘……抵于西域忽鲁谟斯等三十余国。”
《娄东刘家港天妃宫石刻通番事迹碑》
“大明皇帝遣太监郑和、王贵通等昭告于佛世尊曰:同仰慈尊……布施锡兰山立佛等寺供养……”
《布施锡兰山佛寺碑》
“两奉敕,驾海舶入西洋封诸夷国……人称三宝太监……踪迹建文。”
《明书·郑和传》
“和经事三朝,先后七奉使,所历占城、爪哇、真腊、旧港、暹罗……凡三十余国。所取无名宝物,不可胜计,而中国耗废亦不赀。”
《明史》列传第一百九十二《宦官一·郑和》
1360年
出生于当时称为应天府的南京,为朱元璋第四子
1380年
以燕王身份坐镇北平,之后多次受命参与对北方蒙古势力的军事活动
1402年
经三年的“靖难之役”,是年率军攻进南京,夺取皇位。大肆搜捕、镇压拒绝效忠的官员和士子。次年正式登基,改北平为北京
1406年
下诏筹建北京宫殿,以做迁都的准备
1410年
以北京为基地第一次亲征蒙古
1414年
第二次亲征蒙古
1421年
改北京为京师,正式迁都北京
1424年
死于第五次亲征蒙古的会师途中
人教统编版(必修)中外历史纲要(上)第13课 从明朝建立到清军入关课时训练: 这是一份人教统编版(必修)中外历史纲要(上)第13课 从明朝建立到清军入关课时训练,共6页。
人教统编版(必修)中外历史纲要(上)第13课 从明朝建立到清军入关课时练习: 这是一份人教统编版(必修)中外历史纲要(上)第13课 从明朝建立到清军入关课时练习,共5页。试卷主要包含了阅读材料,回答问题等内容,欢迎下载使用。
高中历史课题13 从明朝建立到清军入关 作业: 这是一份高中历史课题13 从明朝建立到清军入关 作业,共10页。试卷主要包含了选择题,非选择题等内容,欢迎下载使用。

