高中生物第1节 生态系统的结构教案设计
展开
这是一份高中生物第1节 生态系统的结构教案设计,共9页。
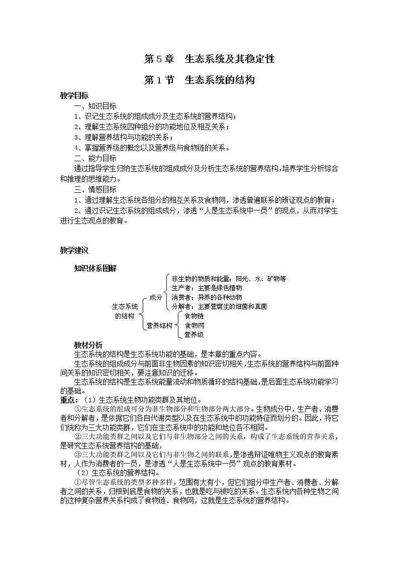
第5章 生态系统及其稳定性第1节 生态系统的结构教学目标一、知识目标 1、识记生态系统的组成成分及生态系统的营养结构; 2、理解生态系统四种组分的功能地位及相互关系; 3、理解营养结构与功能的关系; 4、掌握营养级的概念以及营养级与食物链的关系。二、能力目标 通过指导学生归纳生态系统的组成成分及分析生态系统的营养结构,培养学生分析综合和推理的思维能力。三、情感目标 1、通过理解生态系统各组分的相互关系及食物网,渗透普遍联系的辨证观点的教育; 2、通过识记生态系统的组成成分,渗透“人是生态系统中一员”的观点,从而对学生进行生态观点的教育。 教学建议 知识体系图解教材分析 生态系统的结构是生态系统功能的基础,是本章的重点内容。 生态系统的组成成分与前面非生物因素的知识密切相关,生态系统的营养结构与前面种间关系的知识密切相关,要注意知识的迁移。 生态系统的结构是生态系统能量流动和物质循环的结构基础,是后面生态系统功能学习的基础。重点:(1)生态系统生物功能类群及其地位。 ①生态系统的组成可分为非生物部分和生物部分两大部分。生物成分中,生产者、消费者和分解者,是依据它们各自代谢类型以及在生态系统中的功能特征而划分的。因此,将它们统称为三大功能类群,它们在生态系统中的功能和地位各不相同。 ②三大功能类群之间以及它们与非生物部分之间的关系,构成了生态系统的营养关系,是研究生态系统营养结构的基础, ③三大功能类群之间以及它们与非生物之间的联系,是渗透辩证唯物主义观点的教育素材,人作为消费者的一员,是渗透“人是生态系统中一员”观点的教育素材。 (2)生态系统的营养结构。 ①尽管生态系统的类型多种多样,范围有大有小,但它们组分中生产者、消费者、分解者之间的关系,归根到底是食物的关系,也就是吃与被吃的关系。生态系统内各种生物之间的这种复杂营养关系构成了食物链、食物网,这就是生态系统的营养结构。 ②食物链和食物网是生态系统功能的结构基础,生态系统的物质和能量就是沿着食物链(网)的各个营养级而流动的。掌握了有关生态系统营养结构的知识,就为理解生态系统的功能等知识打下了必要的基础。 ③生态系统营养结构的分析过程,利于培养学生的分析综合和推理的思维能力;食物链和食物网概念中渗透着普遍联系的辨证观点。 难点:食物链、食物网、营养级三个概念的区别和联系。 ①食物链是生物间单方向的食物联结,食物网是生物间多方向的食物联结,而营养级是食物链同一环节上所有生物的总和,所以有的生物会占有不同的营养级。三个概念之间有相互包容的成分,也有本质的不同,要加以区分。 ②三个概念在被运用解答新的问题情境时,容易出现混淆,应在对食物网中某一生物的营养级分析时加以区分。 教法建议 学生基础较好的学校或班级 可采用探究与讨论相结合的方式进行教学。即教师提供一定的情境与问题,引导学生讨论,共同总结生态系统的结构。 课时安排:一课时 普通学校 可采用以讲解为主的方式进行教学。课时安排:一课时 教学设计方案 教学过程 一、首先复习生态系统的概念,把生态系统的概念与生物群落的概念加以区分,突出生态系统的结构与功能特点,指出生态系统的研究中心就是它的结构和功能,由此引出生态系统结构的学习课题。并引导学生分析:研究生态系统的结构,首先要研究清楚生态系统的组成成分,然后还要研究各组成成分之间的联系(即营养结构)。 二、学习生态系统的成分时,首先结合教材中一个池塘生态系统的示意图,引导学生观察分析该生态系统中的各种无机环境要素和生物组成,列举出这些成分;再引导学生从各成分在生态系统中的功能的角度对这些成分进行分类,给出生产者、消费者及分解者的名称。最后以板书的形式总结归纳出生态系统的成分(如下)。 三、对于生物成分的教学,注意引导学生分析三大功能类群在生态系统的地位。生产者是生态系统的主要成分,因为绿色植物固定太阳能,进行初级生产,是消费者和分解者获得能量的源泉,也是生态系统存在和发展的基础;分解者在生态系统占有重要地位,因为大约90%的陆地初级生产量都需分解者的分解功能归还给无机环境,供生产者再吸收;消费者则不会影响到生态系统的根本性质。 四、对于生态系统营养结构的教学,可以引导学生首先从分析生态系统各成分之间的关系入手研究,生态系统内部最重要的联系是生物之间的营养联系,由此引出食物链的概念,阐明食物链是生态系统中各种生物之间由于食物关系而形成的一种联系。然后引导学生观察教材“温带草原生态系统的食物网简图”,一方面观察食物链之间彼此相互交错连结的复杂营养关系,引出食物网的概念,另一方面让学生观察图中有多少条食物链,并列举出最长及最短的食物链,由此来强化对食物链和食物网概念的理解。 五、对于营养级的教学内容,教师引导学生注意生态系统的每一条食物链都包括几个环节,同一环节上所有生物的总和,可作为一个营养级。然后以一条食物链为例,分析该食物链上各个环节的生物属于哪一营养级;再引入食物网(同上)中判断某种生物所处的营养级,使学生认识到有些生物(如杂食、肉食动物)可以同时占有几个营养级别;同时指出一条食物链的营养级一般不超过五个,为后面生态系统功能的教学打下一个伏笔。 六、最后总结指出食物链和食物网是生态系统的营养结构,是生态系统功能的结构基础,生态系统的能量流动和物质循环就是顺着这种渠道流动的。教学结束后,可以选择适当的方式进行反馈测试,反馈的方式和题目略。板书提纲二、生态系统的结构 包括两个方面:生态系统的成分 食物链和食物网 (一)生态系统的成分 1、非生物的物质和能量:阳光、空气、水分、矿物质等。 2、生产者:绿色植物。 3、消费者:各种动物。 4、分解者:腐生的细菌和真菌。 (二)食物链和食物网 1、食物链:各生物之间由于食物关系而形成的一种联系。 如:柳树叶片→蝉→螳螂→黄雀→鹰 特点:开始时是生产者 说明:捕食链、寄生链、腐生链 2、食物网 许多食物链彼此相互交错联结的复杂营养关系。 3、营养级:食物链上每个环节或食物网中同一环节上所有生物的总和。 说明: 小结:结构的两种含义 扩展资料 在“生态系统的结构”一节中运用“互动式”教学法 “互动式”环境教育项目由联合国环境开发署(UNDP)于1997年引入我国,目前已取得了阶段性成果。“互动式”是教学中的一种传播方式,它强调教师与学生之间、学生之间以及师生与环境之间的相互联系、相互影响。教师作为教学过程的规划者、组织者,给学生提供问题和资料,引导学生积极参与、反应和创造,在学生已有知识的基础上运用观察、试验、探索、调查、图表与数据分析、野外考察等方法获取信息,师生间再通过讨论、辩论、角色扮演、小论文写作等方式表述、交流观点与认识,使学生逐渐养成独立思考的习惯与能力,从而激励青少年的学习兴趣,促进他们主动学习,真正成为学习的主体。笔者在“生态系统的结构”教学中应用了“互动式”教学法,现谈谈一些做法。 1 由竞赛导入新课,创设教学情境 以小组竞赛方式作为开场白,学生的积极性很容易被调动起来,活跃了课堂气氛,加强了师生间的情感交流,不知不觉中复习了旧知识,也为新知识的学习作了铺垫。在“生态系统的结构”一节导言时,在学生已掌握生态系统概念和类型的基础上,让学生以小组为单位示本组最具代表性的自制生态模型(上节课布置的课后作业),并选派本组最具实力的同学充当小讲解员讲解生态模型的构思及制作过程,以此让各小组同学亮分。此时课堂气氛顿时活跃起来,各小组同学密切配合,认真准备,竞赛中拼命为自己小组的选手加油助威。通过竞赛巩固了旧知识,增强了学生的竞争意识和团队协作意识,也为本节内容的学习埋下了伏笔。 2 暗示—领悟,实现知识迁移 教学上的暗示是教师以咨询者的身份诱导学生轻松愉快地学习,通过创造情景—参与活动—总结转化,使认识、经验转化为思想行为准则。如在各小组展示自制生态模型后,教师诱导学生观察自制的生态模型中都有哪些成分?它们之间的关系怎样?从而引出本节学习的内容———“生态系统的结构”。在学生充分讨论发言之后,教师归纳总结生态系统的成分:各种绿色植物的新陈代谢类型是自养型的,它们能自已制造有机物,因此叫生产者;各种动物自己不能直接制造有机物,必须直接或间接以各种绿色植物为食,因此叫消费者,并且以食性不同分为初级、次级、三级消费者等;细菌、真菌等微生物大多以分解动、植物尸体、排泄物和残落物为生,因此叫分解者;另外所有这些生物生活的无机环境,如阳光、空气、水、土壤等都是没有生命的,因此称为非生物的物质和能量。而且生态系统中的生产者、消费者、分解者三者之间紧密联系、缺一不可。并暗示学生将生态系统概念中的生物群落与生产者、消费者、分解者比较;将无机环境与非生物的物质和能量比较,使学生建立新旧知识的联系,实现知识的迁移。 3 谚语教学,画龙点睛 为进一步揭示生产者与消费者之间的关系,运用一些生活中的谚语、俚语启发学生思考,激发学生的求知欲,有利于知识难点的解决。如讲食物链和食物网时,列举“螳螂捕蝉,黄雀在后”、“大鱼吃小鱼,小鱼吃青虾,青虾吃烂泥(其中的浮游生物)”、“鹬蚌相争,渔翁得利”等谚语,分析谚语中各种生物之间是以食物为联系的,导出食物链的概念,再引导学生分析黄雀是否仅以螳螂为食,螳螂也是否仅以蝉为食?根据学生已有的知识不难回答:黄雀兼食其他昆虫(蝗虫)、谷物等,螳螂也兼食竹节虫等昆虫。这样就形成了多条食物链,而且这些食物链之间彼此交错,形成网状,引出食物网的概念。最后再分析每条食物链中各生物所占的营养级,所属哪一级消费者,学生容易理解。这种用学生所熟悉的谚语切入知识点,易使重点突出,难点突破,起到了画龙点睛的作用。 4 运用角色扮演,实现知识升华 角色扮演是指教师提出具体的场景,提示各角色的身份,学生经过准备,充分发挥自己的能动性、积极性,通过阅读、分析思考、明确自己所扮演的角色所处的地位,对等事物所持的态度。为了巩固食物链和食物网等知识点,采用角色扮演法,学生活动积极,教学效果十分显著。规则要求每小组选派两名学生随机进行各种生物扮演(各种生物面具课前由生物学课骨干分子准备好),扮演者要精心准备,迅速准确地找到自己的捕食对象,并与它发生联系,这样很容易结成食物网。教师指着形成的“食物网”对各小组学生提问:(1)请说出你们小组同学扮演的角色在哪条食物链的何种营养级?属几级消费者;它在不同食物链中的位置是否一致,为什么?(2)若你扮演的这个物种从地球上消失,对它所在的食物链、食物网会有何影响?(3)若你们小组扮演的生产者被破坏(该同学回座位),那么,整个食物网会怎样,该生态系统会怎样?(4)你认为应该怎样来保护生态系统中的野生动植物?通过扮演和提问,全体同学都在认真思考、积极参与。这样既达到了对所学知识的巩固,也训练了独立思考的能力,还渗透了环境教育。5 注意媒体运用,延伸知识面在“生态系统的结构”教学中,课结尾播放2段录像:《动物世界》片段;长江上游植被破坏引发1998年特大洪涝灾害及军民奋勇抗灾片段(该片段由教师课前将有关材料录制合成),组织学生开展如何保护我们生存的生态环境,你能为我国西部开发做点什么的讨论。许多学生表示将来要做一名民间环保活动者,并以自己的实际行动影响和教育自己的学生。脆弱的北极生态系统 那么北极的环境系统究竟有些什么特点呢?首先是北极脆弱生态系统的脆弱的自修复能力。所谓生态系统是指在生物圈范围内相互作用、彼此进行物质交换和能量流动的生物群落与非生物环境的综合体。 而任何一个生态系统都由四个方面构成:生产者、消费者、分解者、非生命物质以及能量。判断一个生态系统是否脆弱,它的自修复或自净化能力是否脆弱,应当从这四个方面的数量大小、种类多少、运行条件难易,以及这四个方面相互之间的关系来分析。而要分析它们之间的相互关系,还必须了解生态系统的能量流动概念与食物链结构。实际上,每一个完整的生态系统都是一个能量流动的固定和转换系统,生态系统中能量转换的全过程叫做能量流动。能量沿着太阳——生产者——消费者(还原者)的途径流动,并遵循两个基本规律:第一,生态系统中的能量流动逐级递减,传递效率一般为10%,其余被呼吸和尸体等消耗。第二,能量的流动是单向的,不是循环的,最终将递减,从生态系统中消失到宇宙中去。 现在让我们把北极地区作为一个统一的区域性生态系统,来看一看它的各个构成部分。按照定义,一个生态系统的生产者是指可以利用太阳能把无机物合成为有机物的绿色植物,以及某些藻类和根瘤菌等。 那么在北极地区生产者们的“健康状况”如何呢?在北极即使在北极地区最南界,绿色植物每年的生长期也只有150天;而到北冰洋腹地的岛屿上,绿色植物每年的生长期就更短,可能只有几天,甚至连一天也没有,那里的生产者们长期“冬眠”,直到某一个特别暖和的“好年头”到来。显然,北极生产者们的生产力是相当弱小的。 那么消费者们又如何呢?与中、低纬度相比,北极消费者的最大特点是种类太少。无论是一级消费者,亦或高级消费者的种类,都比温暖地区少一到两个数量级。尽管有些种类(如北极旅鼠)的数量非常大,但是单兵种作战,遇到某些特殊情况,就靠不住了。这好比一场战争,如果一方只有坦克部队,虽然非常强大,可万一遇到缺少燃油的情况,又无其他兵种可依靠,便毫无办法,只得坐以待毙。北极生态系统消费者的命运和生产者的差不多。由于天气寒冷,北极微生物(细菌、真菌等)及微型动物(鞭毛虫、土壤线虫等)本来就在生死线上挣扎,所以它们没有多大的工作能力。 至于北极非生命物质及能量方面,除了太阳能显著匮乏外,状况倒是比前三者好得多。但究竟好多少,科学家们目前还说不清楚。从北极生态系统四个构成部分的综合状态来看,说它是一个脆弱的生态系统一点也不过分。 为什么说北极生态系统的自修复或自净化能力也是脆弱的呢?首先因为北极生态系统本身是脆弱的,所以它的自修复或自净化能力就不可能很强。这好像一个病弱的人,总不如强壮的人更容易恢复健康一样。另外,自修复或自净化能力的强弱还主要看生态系统的能量流动和食物网链。生态系统中的能量流动,是从一种生物转移到另一种生物的,具体说就是通过食物网链来进行的。而食物网链是否“结实”,关键要看生产者和各级消费者的种类多少。由于北极生物种类相当少,因此食物网链不可能“结实”,脆弱的自修复或自净化能力也就不言而喻的了。综观全局,可以说北极自然生态系统的稳定性较低,可塑性不强,多样性单薄,系统惯性很小,因此它的生态平衡的恢复和重建是相当困难的。 研究“温室效应”的科学家一直警告,北极气候变暖的趋势比在中纬度地区更明显。这是因为北极地区对于全球其他地区的气候变化具有一种放大作用。1993年夏季,阿拉斯加最北端的小城巴罗(71oN)曾出现气温高达34℃的炎热天气,连百岁老人也不知所措。爱斯基摩人抱怨在永冻土层中挖掘的贮存冻鲸肉的地窖在不断融化,他们不得不向更深层去挖掘。 生态系统拆开看 一块农田是农田生态系统,一片草原是草原生态系统,一片森林是森林生态系统,这些不同的生态系统在组成成分上的共同之处是什么呢?我们不妨把它们分解开,不同的生态系统都由非生物部分与生物部分组成。 非生物部分是生命支持系统,即非生物环境部分,主要由气候与土壤组成。气候包括光照、温度、水、风、太阳能等,而土壤包括土壤水、无机盐、氮、磷、钾等营养元素。 而生物部分,按照其在生态系统中的功能与特征,可分为三部分:生产者、分解者、消费者。生产者,在草原,是草原植物,在森林是乔木、灌木与草本植物,而在农田则是各种不同的农作物。消费者不能直接利用太阳能,只能以植物或者动物为食。分解者则是微生物与土壤动物,它们使死亡的有机体分解,释放出能量和简单的无机物,使之再为植物利用。 海洋食物网的基石 长期以来,科学家们一直以为墨西哥海峡的生态系统受其丰度最高的物种-马尾藻类海草支撑。现在,科学家们意识到是浮游微生物在食物网中发挥了至关重要的作用,尽管它们在该海峡的丰度相对较低。 墨西哥海峡养育了大量的海豚、刺鲅鱼、 金枪鱼和鲭鱼。人们以为在松散的马尾藻类海草中间生活的许多鱼类、浮游生物和小虾,是在其中觅食。但通过进一步的仔细考察,美国得克萨斯A&M大学的科学家们没有发现受到刮擦、撕扯或坏掉的叶子,也就是说这一层没有什么取食活动,那么在食物网中一定有比马尾藻类海草更为基础的一环。
为了寻找该生态系统中各物种之间的关系,美国得克萨斯A&M大学的渔业生态学家Jason Turner和Jay Rooker首次分析了马尾藻类海草的脂肪酸特性,并对像植物那样进行光合作用的浮游植物-微生物的脂肪酸也进行了研究。然后Turner和Rooker在五种无脊椎动物,比如浮游动物、小虾和螃蟹,还有9种鱼中寻找具有这些特性的脂肪酸。令科学家们感到惊奇的是,正如Turner在6月11日美国湖沼学与海洋学协会的会议上报告的那样,动物体内的脂肪酸和浮游植物的脂肪酸特性一致。利用碳和氮同位素标记,表明来自浮游植物的脂肪酸转移到个体大的浮游动物和小虾体内,最后进入鱼体内。 华盛顿大学的湖沼学家Michael Brett说,该研究“向最大生物量在能源中最重要这一教条理论发起挑战”。他认为,利用脂肪酸跟踪食物链的能流是一个非常好的方法。 一物降一物,何需人插手 广州郊区的石进镇有良田万亩,因鼠害严重,农作物每年损失数万元。以前,镇上每年要花费100多万元购买毒谷灭鼠,但常常连家禽、猫狗一起毒死了。 后来,有位农民发现,一块面积约3公顷的农田有两条自然生存的水律蛇,没有鼠害发生;后来,那两条蛇被人捕食,地里的鼠害又猖獗起来了。农民们从中悟出:一物降一物,蛇能克鼠。 1997年春寒过后,当地农民开始大规模放蛇。全镇放了1000多条蛇,花费才8万元,而避免庄稼损失达300万元。以前,每亩地毒鼠成本要15元,放蛇灭鼠才花5元,一条水律蛇能看管1公顷农田。毒鼠时,每年要放毒五六次,而放蛇一次就能常年受益,既干净又省钱! 有人担心田里的蛇被人捕食,于是,石井镇制定了“乡规民约”:凡捕食田蛇者,每抓一条罚3000元,举报者每条奖1500元。 石井镇农民放蛇尝到了甜头,开始向周围的农民介绍他们的做法。如今,佛山、南海一带的农村也兴起了放蛇灭鼠的生物防治法。 典型例题 1、在草→兔→狐→狼这条食物链中,属于第一营养级和二级消费者的生物分别是( )。 A 狼和兔 B 免和狼 C 草和狐 D 草和兔 【解析】生物之间的营养关系是错综复杂的,生态学上常用营养级来表示,同一营养级是指处在食物链同一环节上所有生物的总和,食物链中每个环节称为一个营养级,生产者是食物链的开端,它总是处于第一营养级,初级消费者(各类草食性动物)属于第二营养级,次级消费者(各类以草食性动物为食的肉食性动物)属于第三营养级,以此类推,那么本题中,属于第一营养级的是草,属于二级消费者的生物是狐。 【答案】C。 2、如果在草原上使用高效灭鼠药,使鼠类在短时期内几乎全部死亡,在草原生态系统中的各种成分,受影响最大的首先是( )。 A 生产者 B 分解者 C 初级消费者 D 次级消费者 【解析】在生态系统中,生物之间通过食物关系而形成特定的营养关系,在一条食物链中,各生物之间一环紧扣一环,如果其中一个环节发生巨大变化,那么紧接在这一营养级之后的生物马上受到很大的影响,而其他营养级也会逐渐受到不同程度的影响,但同紧接在下一营养级的生物相比,影响要小些,而且一般要慢一些。本题包含的食物链中,鼠为初级消费者,是第二营养级,接下来的第三营养级就是以鼠为食的次级消费者,所以,受影响最大的是次级消费者。 【答案】D。 3、右图示某生态系统的营养结构,其中竞争最为激烈的是( ) A.狼和兔 B.狼和红狐 C.兔和鼠 D.昆虫和青草 【解析】本题是对生态系统营养结构和种间关系的综合考查。在生态系统中,处于同一营养级的生物因为共用相同的资源而竞争激烈,本题中“狼和红狐”、“兔和鼠”处于同一营养级,排除了A和D,再考虑到狼和红狐还有各自的食物来源,因此竞争程度应小于兔和鼠的竞争。 【答案】C。 4、根据下图所表示的食物网回答问题。 (1)该生态系统中有____条食物链。 (2)图中的次级消费者是__________。 (3)图中占有两个不同营养级的生物是__________。 (4)如果由于灾害使得植物大减,则鹰的数量将会_________。 【解析】本题是对生态系统的营养结构以及营养级等概念的理解与运用。从图示可以看出,该生态系统中共有4条食物链,处于消费者地位的是狐、蛇和鹰,其中鹰分别处于第三营养级和第四营养级,属于处于两个不同营养级的生物。如果灾害似的植物大减,生产者的数量减少,将直接导致各级消费者数量的减少,因此鹰的数量将会减少。【答案】(1)4。(2)狐、蛇、鹰。(3)鹰。(4)减少。习题精选 一、选择题(只有一个答案符合题意要求)1.一个完整生态系统的结构应包括( ) A.生态系统的成分、食物链、食物网 B.生产者、消费者和分解者 C.物质循环和能量流动 D.生产者、消费者和分解者及无机环境2.下列有关生态系统中生产者的叙述中,不正确的一项是( ) A.主要是指绿色植物 B.是生态系统的主要成分 C.属于第一营养级 D.都是异养生物3.下列属于分解者的是( ) A.营腐生生活的细菌和真菌 B.营寄生生活的细菌和真菌 C.属于自养型的微生物 D.属于异养型的全部微生物4.营腐生生活的细菌和真菌在生态系统中占有重要地位,这主要因为它们( ) A.能释放氧气和吸收代谢废物 B.能净化环境 C.能分解有机物使之变为无机物,归还到无机环境中 D.能为其他生物提供食物来源5.一种传染病的流行使某一生态系统中的野兔全部死亡。在一条有野兔参加组成的食物链中,首先受其害的是( ) A.生产者 B.初级消费者 C.次级消费者 D.分解者6.假定在一个由草原鹿和狼组成的相对封闭的生态系统中,把狼杀绝,鹿群的数量将会( ) A.迅速上升 B.缓慢上升 C.保持相对稳定 D.上升后又下降7.下列食物链中,正确的一项是( ) A.草→田鼠→兔→鹿 B.蝗虫→麻雀→ 鹰→狼 C.虾→鱼→海豹→北极熊 D.绿藻→虾→鱼→鳖8.某水域生态系统中,除浮游植物外,还有下述各种动物,在它们组成的食物链中属于第四营养级的生物是( ) A.鳙鱼 B.湖鸭 C.浮游动物 D.秃鹰二、非选择题9.在生态系统的三大功能类群中,主要成分是________,对生态系统的根本性质不起决定性作用的是______,在生态系统中占有不缺少的重要地位的是______。10.草原上狮子捕食鹿群中的弱者,被食后的鹿又被鬣狗争食。 (1)此生态系统的食物链是_________。 (2)狮子与鹿的关系,在生物学上称为_________。 (3)弱鹿被捕杀,对鹿群的意义是________。 (4)生态系统中第一营养级是______,初级消费者是______。 (5)当鹿大量繁殖时,开始狮子的数量会____,进而狮子的数量会_____,这一事实说明生态系统有_________。11.下图是某草原生态系统食物网的一部分图解。请根据图分析回答下列问题: (1)这个食物网由 条食物链构成。 (2)此食物网的所有生物及其生活的环境称为 。 (3)这一地域内所有的猫头鹰构成一个 。 (4)在此食物同中猫头鹰占 个营养级,分别是 。 (5)对猫头鹰而言,能量消耗最少的营养结构是 。 (6)在此食物网,猫头鹰和蛇的关系既是 ,又是 。 (7)蛇和鼠通过捕食和被捕食关系进行着 。 (8)生物的种间关系非常复杂,但其中主要靠 联系。 (9)生态系统功能的维持,取决于 、 、 之间的动态平衡。12.下图为阿拉斯加苔原生态系统的食物网,请分析: (1)在此生态系统的成分中,除了非生物的物质和能量外,还必须有 存在。 (2)由于此生态系统的成分单纯,结构简单,所以 能力小,若 受到根本性破坏,则此生态系统将崩溃。 (3)前苏联核实验曾把从137Cs等放射性元素,释放到空中,以后铯被地衣吸收并积累在体内,结果受污染最重的生物是 。 (4)写出一条表示爱斯基摩人占第三营养级的食物链 。 参考答案 一、1.A 2.D 3.A 4.C 5.C 6.D 7.D 8.B 二、9.生产者;消费者;分解者。10.(1)草→鹿→狮子和鬣狗。 (2)捕食。 (3)优胜个体保留,利于种群的进化。 (4)草;鹿。 (5)增多;减少;稳定性(或自动调节能力)。11.(1)4 (2)生态系统 (3)种群 (4)2;第三、第四 (5)绿色植物→鼠→猫头鹰 (6)捕食;竞争 (7)自动调节 (8)捕食(或营养) (9)生产者;消费者;分解者12.(1)腐生的细菌和真菌 (2)自动调节能力;地衣(或生产者) (3)爱斯基摩人 (4)地衣→ 驯鹿→狼→爱斯基摩人
相关教案
这是一份高中生物人教版 (新课标)必修3《稳态与环境》第1节 生态系统的结构教案,共3页。
这是一份高中生物人教版 (新课标)必修3《稳态与环境》第5章 生态系统及其稳定性第1节 生态系统的结构教案,共4页。
这是一份高中生物人教版 (新课标)必修3《稳态与环境》第5章 生态系统及其稳定性第1节 生态系统的结构教学设计及反思,共4页。

