- 2.7二次根式(2)导学案 学案 3 次下载
- 2.7二次根式(3)导学案 学案 3 次下载
- 3.2平面直角坐标系(1)导学案 学案 2 次下载
- 3.2平面直角坐标系(2)导学案 学案 2 次下载
- 3.2平面直角坐标系(3)导学案 学案 2 次下载
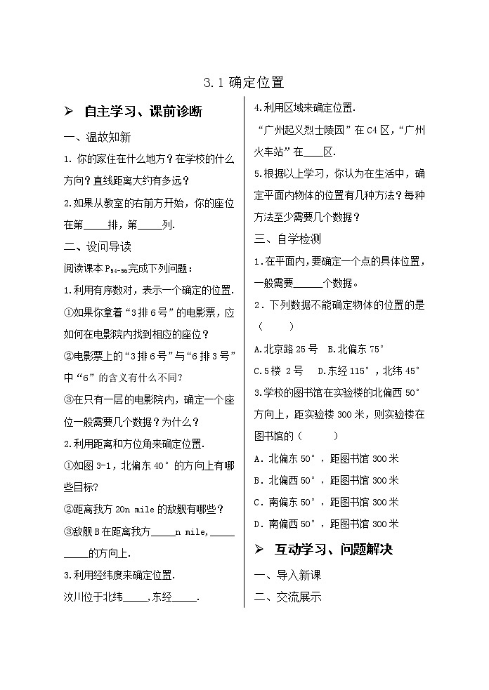
初中数学北师大版八年级上册1 确定位置学案及答案
展开自主学习、课前诊断
一、温故知新
1. 你的家住在什么地方?在学校的什么方向?直线距离大约有多远?
2.如果从教室的右前方开始,你的座位在第_____排,第_____列.
二、设问导读
阅读课本P54-56完成下列问题:
1.利用有序数对,表示一个确定的位置.
①如果你拿着“3排6号”的电影票,应如何在电影院内找到相应的座位?
②电影票上的“3排6号”与“6排3号”中“6”的含义有什么不同?
= 3 \* GB3 ③在只有一层的电影院内,确定一个座位一般需要几个数据?为什么?
2.利用距离和方位角来确定位置.
①如图3-1,北偏东40°的方向上有哪些目标?
②距离我方20n mile的敌舰有哪些?
③敌舰B在距离我方_____n mile,_____
_____的方向上.
3.利用经纬度来确定位置.
汶川位于北纬_____,东经_____.
4.利用区域来确定位置.
“广州起义烈士陵园”在C4区,“广州火车站”在____区.
5.根据以上学习,你认为在生活中,确定平面内物体的位置有几种方法?每种方法至少需要几个数据?
三、自学检测
1.在平面内,要确定一个点的具体位置,一般需要 个数据。
2.下列数据不能确定物体的位置的是( )
A.北京路25号 B.北偏东75°
C.5楼 2号 D.东经115°,北纬45°
3.学校的图书馆在实验楼的北偏西50°方向上,距实验楼300米,则实验楼在图书馆的( )
A.北偏东50°,距图书馆300米
B.北偏西50°,距图书馆300米
C.南偏东50°,距图书馆300米
D.南偏西50°,距图书馆300米
互动学习、问题解决
导入新课
二、交流展示
_
超市
_
学校
_
电视台
_
购物中心
_
火车站
_
市政府
_
公园
60
45
30
1000米
学用结合、提高能力
1.如图,是一台雷达探测器测的结果.图中显示,在A、B、C、D处有目标出现,请用适当方式分别表示每个目标的位置.
2.如图是深圳市南山区地图的一角,用刻度尺、量角器测量可知,深圳大学(A ) 大约在南山区政府(★)的什么方向上
A.南偏东80° B.南偏东10°
C.北偏西80° D.北偏西10°
二、当堂检测
如图是某城市市区的一部分示意图,对市政府来说:
= 1 \* GB3 ①北偏东60的方向有哪些单位?要想确定单位的位置,还需要哪些数据?
= 2 \* GB3 ②火车站与学校分别位于市政府的什么方向,怎样确定他们的位置?公园和超市呢?
三、拓展延伸
国际象棋中的“皇后”不仅能控制她所在的行与列中的每一个小方格,而且还能控制“斜”方向的两条直线上的每一个小方格.
在如图的小方格棋盘中有一“皇后Q”,她所在的位置可用“(2,3)”来表示,用这种表示法分别写出棋盘中不能被该“皇后Q”所控制的四个位置.
1
2
3
4
1
2
3
4
Q
1
2
3
4
1
2
3
4
丙
课堂小结、形成网络
________________________________________________________________________________________________________________________________________
(1,1),(3,1),(4,2),(4,4)
初中北师大版1 确定位置表格学案: 这是一份初中北师大版1 确定位置表格学案,共3页。
北师大版八年级上册1 确定位置学案及答案: 这是一份北师大版八年级上册1 确定位置学案及答案,共9页。学案主要包含了学习目标,要点梳理,典型例题等内容,欢迎下载使用。
数学八年级上册1 确定位置学案: 这是一份数学八年级上册1 确定位置学案,共3页。学案主要包含了学习目标,学习重难点,学习过程等内容,欢迎下载使用。

