


2020《导与练》高考人教版地理一轮复习讲义:第五章自然地理环境的整体性与差异性讲义
展开第五章 自然地理环境的整体性与差异性
(对应学生用书第80页)
考纲考点 | 考题考情 | 命题规律 |
1.自然地理环境的整体性 | 2018·海南卷,21(1) 2017·全国Ⅲ卷,1~2 2016·全国Ⅱ卷,6~7 | 多以区域图、景观图、文字材料等为载体,考查地理环境各要素相互影响和利用整体性原理解释一些地理现象。 |
2.自然地理环境的差异性 | 2018·天津卷,2 2017·全国Ⅰ卷,1~3 2017·全国Ⅰ卷,37 2017·北京卷,8 | 多结合坐标图、统计图、景观图等考查自然地理环境的差异性。 |
(对应学生用书第80~81页)
项目 | 知识札记 | 预习自测 |
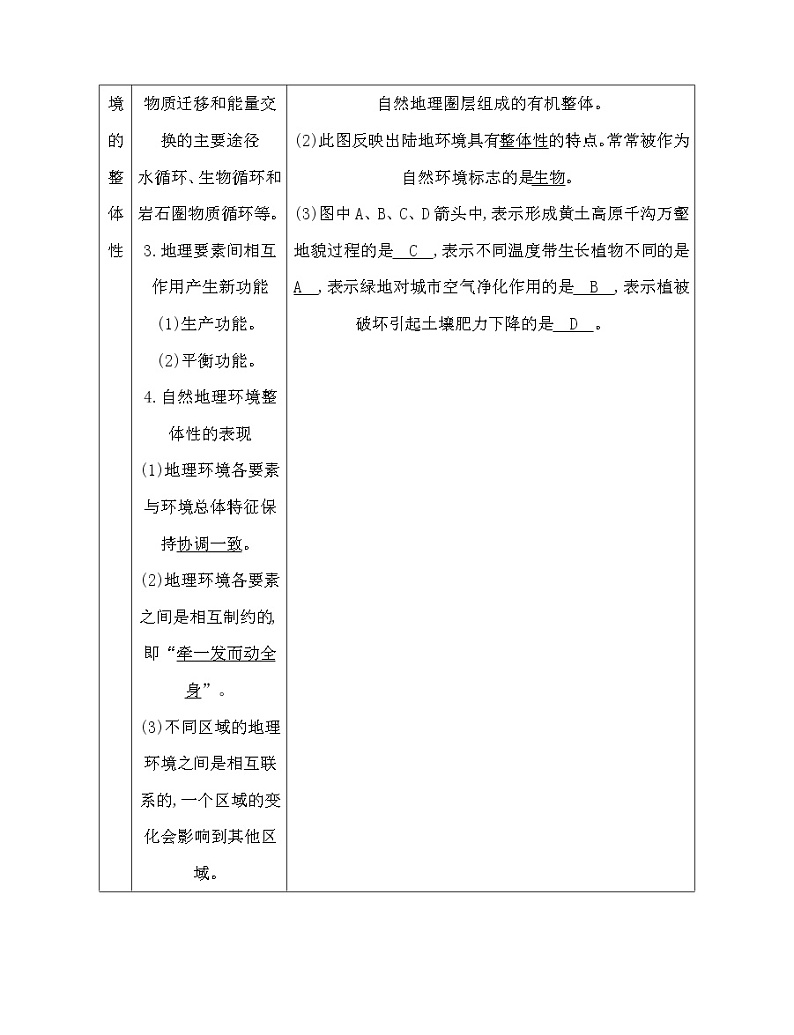
自 然 地 理 环 境 的 整 体 性 | 1.自然地理环境的组成要素 大气、水、岩石、生物、土壤、地形等。 2.地理要素间进行物质迁移和能量交换的主要途径 水循环、生物循环和岩石圈物质循环等。 3.地理要素间相互作用产生新功能 (1)生产功能。 (2)平衡功能。 4.自然地理环境整体性的表现 (1)地理环境各要素与环境总体特征保持协调一致。 (2)地理环境各要素之间是相互制约的,即“牵一发而动全身”。 (3)不同区域的地理环境之间是相互联系的,一个区域的变化会影响到其他区域。 | 1.读图,回答下列问题: (1)自然地理环境是由生物圈、大气圈、水圈、岩石圈等自然地理圈层组成的有机整体。 (2)此图反映出陆地环境具有整体性的特点。常常被作为自然环境标志的是生物。 (3)图中A、B、C、D箭头中,表示形成黄土高原千沟万壑地貌过程的是 C ,表示不同温度带生长植物不同的是 A ,表示绿地对城市空气净化作用的是 B ,表示植被破坏引起土壤肥力下降的是 D 。 |
项目 | 知识札记 | 预习自测 | ||||||||||||||||||||||||
自 然 地 理 环 境 的 差 异 性 | 1.北半球自然带与气候类型关系图 2.自然带的形成原因和特点 (1)原因 (2)特点:具有一定宽度、呈带状分布。 3.陆地环境的地域分异规律
| 2.填空,完成气候类型与自然带对应表格。
3.写出下图中字母代表的自然带名称。 A热带雨林带,B热带草原带, C热带荒漠带,D亚热带常绿硬叶林带, E高山植物区,F热带雨林带。其中属于非地带性的是E、F,影响因素是地形。 |
(对应学生用书第81~84页)
考点一 自然地理环境的整体性
[2017·天津卷,13(4)]读图文材料,回答问题:
2016年吉林省内水运交通逐月累计旅客发送量统计表
月份 | 1 | 2 | 3 | 4 | 5 | 6 | 7 | 8 | 9 | 10 | 11 | 12 |
发送量 (万人) | 0.0 | 0.0 | 0.0 | 0.0 | 15.6 | 42.5 | 72.8 | 110.8 | 135.1 | 156.3 | 156.3 | 156.3 |
图1所示地区生产的矿泉水远近闻名,销量较大。矿泉水生产企业若进一步扩大生产规模,可能对当地自然环境产生哪些不利影响?
思路点拨:人类活动对自然环境的影响一般从气候、地形、地质条件、水文、土壤、生物等方面进行分析。矿泉水属于地下水,矿泉水的过度开采直接导致矿泉水资源遭到破坏,地下水水位降低,使地表水体获得的地下水补给减少,从而导致地表径流减少、湿地面积萎缩;由于地下水水位下降,植被根系无法获得充足水分,加之地表径流减少、湿地面积萎缩,使得地表植被遭到破坏、生物多样性减少。
答案:矿泉水资源遭破坏;地下水位降低;地表径流减少;湿地面积减少;植被遭
破坏。
1.地理环境各要素间的相互作用
2.自然地理环境整体性的案例分析
一个区域地理环境的整体性是各自然要素共同作用的结果,在案例分析时不能截然分开。
整体性 的表现 | 举例说明 | 意义 |
自然地理环境具有统一的演化过程 | 自然地理环境具有统一的演化过程,保证了自然地理要素之间的协调 | |
地理要素的变化会“牵一发而动全身” | 遵循自然地理环境的整体性规律,并以此指导人们的生产和生活 | |
整体性 的表现 | 举例说明 | 意义 |
一个区域的变化不可避免地影响到其他区域 | 全球共同努力,保护人类共同的家园——地球 |
地理环境整体性的分析方法
(1)某地自然景观整体性的分析。
首先要根据地理位置确定该地的气候类型,再结合气候判断植被,最后结合气候、地形等判断水文特征。
(2)某一要素变化造成影响的分析。
首先要明确人类所牵的“一发”是哪一要素,进而分析这“一发”的变化所引起的其他要素发生的变化,最终导致“全身”呈现怎样的变化。
(3)一个区域的变化对其他区域的分析。
首先要分析某一区域的自然现象或过程,提取所描述的自然要素,然后分析与相关区域内在的关联性和演变运动的因果关系。
(2018·广东广州月考)自然地理环境是一个整体,一个自然地理要素的变化可能引起其他要素甚至整个自然地理环境面貌的变化。如图是北美洲的某河流水文站1990年和2012年观测到的河流流量和含沙量的变化曲线图。读图,回答(1)~
(2)题:
(1)二十多年来,有关该地区自然地理要素变化的叙述,正确的是( )
A.年降水量增加 B.河流流量增加
C.植被覆盖率上升 D.河流含沙量增加
(2)近几十年来,导致该地区河流水文特征发生变化的可能原因是( )
①耕地面积不断增加 ②水库面积增加 ③经济林面积增大 ④灌溉面积增加
A.①② B.②③ C.③④ D.①④
解析:(1)C (2)B 第(1)题,对比两幅图可知,降雨强度没有变化,年降水量变化较小,故A项错误;据流量曲线可知,河流的流量减小,故B项错误;据含沙量曲线变化知,含沙量减小,D项错误;综上分析该区域植被覆盖率上升,C项正确。第(2)题,该地区河流水文特征发生的变化有含沙量减少、流量季节变化减小。原因可能是水库面积增加,调节了河流的流量;经济林面积增大,水土流失减少,含沙量减少。故B项正确。
考点二 自然地理环境的差异性
(2018·天津卷,2)结合图1和图2中的信息,回答下题:
在图1所示地区,年降水量最多的地带应位于( )
A.终年积雪区 B.高山草甸带
C.云杉林带 D.山麓草原
思路点拨:图示区域位于中国西北地区,大部分地区降水稀少,只有水汽量大的地方才可能形成森林。天山北坡因位于大西洋、北冰洋湿润水汽的迎风坡,降水丰富,形成云杉林,据此选C。
答案:C
1.水平地域分异和垂直地域分异规律
分异 规律 | 图示 | 延伸 方向 | 更替 方向 | 成因 | 典型 地区 | |
水平地域分异 | 由赤道到两极的地域分异 | 沿东 西方 向延 伸 | 南北方 向更替 | 太阳辐射随纬度变化,导致热量由赤道向两极递减,即以热量为基础,水分条件也有重要影响 | 低纬和 高纬度 地区以 及中纬 度一定 的范围 | |
水平地域分异 | 从沿海向内陆的地域分异 | 沿平 行于 海岸 线方 向延 伸 | 垂直于 海岸线 方向 更替 | 受海洋水汽影响的程度不同,从沿海向内陆,干湿度差异很大,即主要以水分为基础 | 中纬度 地区 |
分异 规律 | 图示 | 延伸 方向 | 更替 方向 | 成因 | 典型 地区 |
垂直地 域分异 | 垂直 方向 | 随海拔 变化而 发生有 规律 更替 | 水分条件、热量状况及其组合的垂直变化 | 纬度较 低,海 拔较高 的山地 |
水平地域分异规律的判断方法
(1)在分析由赤道到两极的地域分异规律时可按以下思路进行:
(2)在分析从沿海向内陆的地域分异规律时可按以下思路进行:
2.非地带性现象及成因
实际分布 的自然带 | 形成原因 | 按理想状态的 地带性分布 |
南美洲大陆西岸3°S~32°S分布着狭长的热带荒漠带 | 安第斯山脉阻挡 | 热带雨林带(北)、热带草原带(中)、热带荒漠带(南) |
秘鲁寒流降温减湿 | ||
南美洲大陆南段东岸形成温带荒漠带(巴塔哥尼亚沙漠) | 安第斯山脉阻挡西风气流深入内陆 | 温带草原带(中)、温带落叶阔叶林带(东) |
赤道附近的东非高原呈现热带草原带 | 海拔高、气温低、降水少,不能形成热带雨林气候 | 热带雨林带 |
马达加斯加岛东部的热带雨林带 | 东部地处来自海洋的东南信风迎风坡 | 热带草原带 |
厄加勒斯暖流增温增湿 | ||
地处热带、纬度低、全年高温 | ||
巴西高原东南部的热带雨林带 | 成因类似于马达加斯加岛东部的热带雨林带 | 热带草原带 |
南半球缺少寒带苔原带和亚寒带针叶林带 | 南半球相应纬度带是海洋 | 寒带苔原带、亚寒带针叶林带 |
天山、昆仑山山麓的绿洲 | 高山冰雪融水使其地表水或地下水丰富 | 温带荒漠带 |
3.非地带性现象的判断方法
依据某现象所处的纬度位置、海陆位置及海拔,按地带性规律判断应该是什么自然带,然后将实际环境与理论上的自然带相比较,如果一致就是地带性规律,如果不一致就是非地带性现象。
非地带性现象可以总结成“缺失”“改变”“约束”“块状”等几个方面。
(1)“缺失”:如由于海陆分布差异,南半球缺失亚寒带针叶林带和苔原带。
(2)“改变”:如由于地形的影响,南美洲安第斯山脉南段东侧是温带荒漠带。
(3)“约束”:如南、北美洲西部沿海地区,自然带分布范围很狭长。
(4)“块状”:如我国新疆温带荒漠中的天山和昆仑山山麓的绿洲。
(2018·湖南十校联考)如图中甲、乙两地景观不同。读图,回答(1)~(2)题:
(1)甲地自然带的形成取决于( )
A.大气环流 B.地形地势
C.沿岸洋流 D.海陆分布
(2)乙地自然带的分布属于( )
A.纬度地带性 B.干湿度地带性
C.垂直地带性 D.非地带性
解析:(1)A (2)D 第(1)题,甲地属温带海洋性气候,自然带为温带落叶阔叶林带,暖湿的气候是该地自然带形成的主要条件,而该地气候的形成主要受大气环流影响。第(2)题,由于安第斯山脉阻挡西风,乙地地处西风背风坡,降水少,其自然带分布主要受地势起伏影响,属于非地带性。
(对应学生用书第84页)
山地垂直自然带谱示意图的判读及应用
一看:基带。基带即山体下部的起始带,反映了山麓地带的气候类型,可以根据其所处热量带大致推断其纬度位置,如
上图,基带为针阔混交林,针阔混交林是寒温带针叶林和夏绿阔叶林间的过渡类型,故该山地位于中偏高纬度范围内。
二看:带谱。对带谱的分析,关键是看其复杂程度。影响带谱复杂程度的因素主要有三点:(1)所处纬度——纬度越低越复杂,纬度越高越简单;(2)山体海拔——海拔越高越复杂(有极限),海拔越低越简单;(3)相对高度——相对高度大则复杂,相对高度小则简单。
三看:坡向。同一自然带在不同坡向的分布高度问题,一般是山地自然带考查的重点、难点。注意结合水热条件进行分析:
条件 | 同一自然带的分布高度 |
低纬度水分盈余区 | 水分为决定因素,迎风坡高于背风坡 |
高纬度热量非盈余区 | 水分充足,两坡热量差异明显,阳坡高于阴坡 |
水分短缺区 | 迎风坡高于背风坡 |
四看:雪线。以雪线高低推及地理环境,是高考考查的重点之一。影响雪线高度的因素如下:(1)纬度——纬度低,雪线海拔高;纬度高,雪线海拔低。(2)坡向——阳坡雪线海拔高,阴坡雪线海拔低;迎风坡降水多,雪线海拔低;背风坡降水少,雪线海拔高。(3)坡度——陡坡积雪易下滑,不利于积雪保存,雪线偏高;缓坡有利于积雪保存,雪线偏低。
【特别注意】 读图时要把握主导因素,如喜马拉雅山脉南坡纬度低,又是阳坡,但南坡是迎风坡,降水较多(使得积雪冰川在重力作用下下滑),因此南坡的雪线低。
(2018·湖南株洲一模)读“我国甲、乙两山地东南坡植被对比图”,回答(1)~
(2)题:
(1)从图中看出甲山海拔比乙山高,但植被类型比乙山植被类型少的主要原因是( )
A.甲山降水比乙山少 B.甲山纬度较乙山高
C.甲山坡度较乙山小 D.甲山太阳辐射比乙山强
(2)乙山可能位于( )
A.湖南 B.河南 C.安徽 D.台湾
解题思路:第(1)题,图示甲山与乙山相比,甲山缺少热带季雨林。依据基带反映当地气候类型可判断,可能是甲山位于亚热带地区,而乙山位于热带地区。甲山纬度高于乙山,故B项正确。第(2)题,乙山有热带季雨林,必然位于热带季风气候区,四个备选项中唯有台湾分布有热带季风气候,故乙山可能位于台湾。
答案:(1)B (2)D