2020《导与练》高考人教版地理一轮复习讲义:第四章第2讲 山地的形成讲义
展开第2讲 山地的形成
(对应学生用书第71页)
考纲考点 | 考题考情 | 命题规律 |
1.地质构造 | 2018·江苏卷5~6 2018·海南卷,14 2017·天津卷,3 2016·北京卷,4 2015·浙江卷,5~6 | 多结合地质剖面图、示意图考查褶皱、断层构造及其对地表形态的影响。 |
2.山地对交通运输的影响 | 2018·全国Ⅰ卷,9 2018·北京卷·36(1) 2018·海南卷,22 | 多结合等高线地形图考查交通路线选择,地形对交通运输的影响。 |
(对应学生用书第71页)
项目 | 知识札记 | 预习自测 | |||||||||||||||||||||||
地质构造 | 1.褶皱的基本单位是褶曲。有两种基本形态:背斜和向斜
2.断层的位移类型与表现
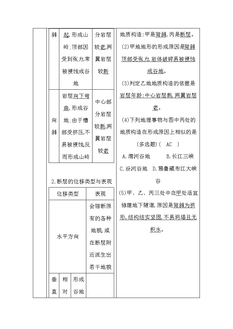
3.火山的成因与构造 火山是岩浆在巨大的压力作用下,沿着地壳的薄弱地带喷出而形成:包括火山口和火山锥两部分。 4.岩浆沿着地壳的线状裂隙流出,往往形成宽广的熔岩高原,如东非高原;岩浆沿着地壳的中央喷出口或管道喷出往往形成火山,如我国长白山的主峰。 | 1.读图,回答下列问题: (1)地形:甲是谷地,乙是山地。 地质构造:甲是背斜,丙是断层。 (2)甲地地形的形成原因是背斜顶部受张力,岩体破碎易被侵蚀成谷地。 (3)判定乙地地质构造的依据是岩层年龄:中心岩层新,两翼岩层老。 (4)下列地理事物与图中丙处的地质构造在形成原因上相似的是(多选题)( AC ) A.渭河谷地 B.长江三峡 C.汾河谷地 D.雅鲁藏布江大峡谷 (5)甲、乙、丙三处中在甲处适宜修建地下隧道,原因是背斜为拱形,结构结实坚固,不易坍塌且无积水。 | |||||||||||||||||||||||
山地对交通运输的影响 | 1.山地对交通运输的影响表现在影响交通运输方式的选择、延伸方向(或走向)、分布及密度等方面。 2.山区交通运输的特点 山区交通运输方式以公路为主,铁路为辅;主要分布在山间盆地和河谷地带;延伸方向为迂回前进;山区交通线密度小于平原地区。 | 2.山区发展交通,首选的交通运输方式是 ( A ) A.公路 B.铁路 C.航空 D.水运 3.山区公路多为盘山公路,其主要原因是 ( A ) A.降低线路坡度 B.地质条件稳定 C.降低施工难度 D.建设成本低 | |||||||||||||||||||||||
(对应学生用书第72~74页)
考点一 地质构造
(2018·江苏卷,5~6)如图为“某区域地质简图”。该区沉积地层有Q、P、C、D、S2、S1,其年代依次变老。读图,回答(1)~(2)题:
(1)从甲地到乙地的地形地质剖面示意图是( )
(2)为揭示深部地质状况,在丙处垂直钻探取芯,可能发现的地层是( )
A.志留系 B.石炭系 C.二叠系 D.第四系
思路点拨:第(1)题,根据等高线可判断从甲至乙,海拔先升高后降低,为凸地形,C、D错;从地层分布看,从甲至乙地层分别是C、P、C,其地层年代分布是老、新、老,属于向斜构造,岩层应该向下弯曲,A对、B错。第(2)题,据图可知,丙处位于背斜构造的东南翼,丙处地表岩层为D,因而从丙处向下垂直钻探取芯,可能发现的地层应该比D老,最可能是S1和S2地层,对照图例可知为志留系,A项正确。
答案:(1)A (2)A
1.褶皱与断层
地质构造 | 褶皱 | 断层 | |||||
背斜 | 向斜 | ||||||
判断方法 | 形态 | 岩层一般向上拱起 | 岩层一般向下弯曲 |
|
| 岩层受力断裂并沿断裂面有明显的相对位移
| |
岩层 的新老 关系 | 中心岩层较老,两翼岩层较新 | 中心岩层较新,两翼岩层较老 |
| ||||
图示 | |||||||
地质构造 | 褶皱 | 断层 | ||||
背斜 | 向斜 | |||||
构造地貌 | 侵蚀前 地貌 | 常形成山岭 | 常形成谷地 |
| 大断层常形成裂谷或陡崖,如东非大裂谷。断层一侧相对上升的岩体,常成为山岭或高地,如华山、庐山、泰山,另一侧相对下降的岩体,常形成谷地或低地,如渭河平原、汾河谷地,沿断层线常发育成沟谷,有时形成泉、湖泊 | |
侵蚀后 地貌 | 背斜顶部因受张力,常被侵蚀成谷地 | 向斜槽部受挤压,不易被侵蚀,反而形成山岭 | ||||
图示 | ||||||
地质构造和构造地貌的区别
地质构造是地壳运动导致的岩层变形变位,它是地壳运动的“足迹”,它主要有褶皱(向斜、背斜)、断层。构造地貌是由地质构造而形成的地表形态特征,它的主要类型有山地、谷地、平原、盆地、陡崖等。特别注意向斜山、背斜谷、断块山均为地貌类型。
2.地质构造的实践意义
地质构造在工程选址、找水、找矿等方面具有重要实践意义,可通过下图进行
理解。
(2018·福建厦门质检)如图示意某地地质剖面。读图,回答(1)~(2)题:
(1)甲、乙、丙三处的地质构造依次是( )
A.向斜、背斜、断层 B.断层、向斜、背斜
C.背斜、向斜、断层 D.背斜、断层、向斜
(2)丁处山岭的形成原因是( )
A.沿背斜顶部裂隙侵蚀而成
B.因向斜槽部坚实抗侵蚀而成
C.因背斜顶部坚实抗侵蚀而成
D.沿向斜槽部裂隙侵蚀而成
解析:(1)C (2)B 第(1)题,根据岩层的形态判断,甲处岩层向上拱起,是背斜构造;乙处岩层向下弯曲,是向斜构造;丙处岩层有明显错动和位移,是断层构造。第(2)题,丁处山岭是向斜构造,形成原因是向斜槽部坚实,抗侵蚀而成。图中向斜槽部无裂隙。
考点二 山地对交通运输的影响
(2018·海南卷,22)阅读图文资料,回答下列问题:
如图示意我国某地区主要交通线和城镇的分布。
从地表形态影响的角度,概括甲乙两地间主要交通线的分布特点并简析原因。
思路点拨:本题以某区域的交通和城镇分布图为背景,考查学生获取和解读信息的能力。解题时需注意题干中的限定范围,也是提示性信息——“从地表形态影响的角度”。结合图例可判断交通线南部为山地,北部为河流,因此图中主要交通线基本上沿山麓等高线分布,地处河谷平原与山地的过渡地带。地形对交通选线的影响主要体现在工程量的大小以及水文、地质灾害等方面。
答案:分布特点:(主要交通线)基本上沿山麓等高线(河谷平原与山地的过渡地带)分布。
原因:南部为山地,北部为河流。沿山麓等高线修建交通线,工程量较小;(沿河谷平原与山地的过渡地带,)既避洪水,又少地质灾害威胁。
地表形态对交通线路分布的影响分析
依据上面图示可以看出地表形态对交通的影响主要表现在运输方式、线路走向、线网密度、交通运输点的区位等方面,具体分析如表:
影响 | 原则 | 原因 |
运输 方式 | 山地、丘陵地区优先发展公路 | 山地、丘陵地区修建交通线路的成本高、难度大。公路对自然条件要求低、成本低 |
河网密集的平原地区优先发展水运 | 河网密集的地区,天然河道较多、开挖运河方便 | |
线路 走向 | 山区的线路一般选择地势相对和缓的山间盆地和河谷地带,且线路多呈“之”字形弯曲 | 山间盆地和河谷地带自然条件相对优越,呈“之”字形弯曲可以减小单位距离内的坡度 |
平原地区线路受限较小,但一般应避开沼泽,少占耕地,少过河;尽量经过村镇、小城市且离大中城市的距离较近 | 节约建设成本、保证运输安全、节约用地 | |
避开断层、滑坡、泥石流等地质灾害多发的地区 | 保证运输安全,减小自然灾害的影响 | |
线网 密度 | 山地、丘陵地区线网密度较小 | 自然条件不利,且人口密度较小;经济相对落后,对运输的需求量不大;修建线路成本高 |
平原地区线网密度较大 | 自然条件优越,且人口稠密;经济发达,需运输的客货量大;发展交通的自然障碍少 | |
交通 运输 点的 区位 | 飞机场应建在地势平坦开阔、稍有坡度的地方,地质条件要好 | 利于飞机的起降,且便于排水,地基较稳定 |
港口宜建在地势平坦且近岸海水较深的地区 | 便于筑港、建仓库、连接其他交通线,便于船舶的进出 |
山区交通线路选址技巧
(1)一般要沿等高线修建,可减少工程量,利于车辆行驶安全,而且不易造成水土流失。如图,在EF之间修建公路,应选择EHF。
(2)如果交通线要穿越等高线,要选择比较稀疏的地方,这里坡度较缓,利于建设和行车安全。
(3)选线时要避开陡崖、地质不稳定的地段。要尽可能少跨越河流,以减少工程投资和保证行驶安全。
(2018·四川资阳模拟)读“某地城市略图”,该市现在计划再修建甲、乙两条市外快速通道,结合地形和河流,回答(1)~(2)题:
(1)该城市布局最主要的区位因素是( )
A.矿产资源的分布状况
B.政治经济的发展
C.交通运输的需要
D.地形和河流的分布
(2)交通线路的选址建设要注意成本,甲、乙两条线路的交通造价相比较( )
A.乙线路造价低,是由于使用了林地和滩地
B.甲线路造价高,是由于地形因素的影响
C.乙线路造价高,是由于地形、河流的影响
D.甲线路造价高,是由于政治经济因素的影响
解析:(1)D (2)C 第(1)题,从图中可以看出该城市主要沿河流的谷地延伸,因而地形和河流的分布是影响其城市布局的主要区位因素。第(2)题,从图中可以看出乙线路多次穿过河流与山脉,修建时工程难度大,因而造价高。
(对应学生用书第74页)
地质构造(剖面)图的判读与应用
1.典型地质剖面图的判读要领
2.几种特殊地质剖面图的判读要领
颠倒、倾斜地层剖面图:地壳水平运动使岩层发生褶皱,地层颠倒是地壳运动剧烈,岩层发生强烈褶皱所致。 | |
部分缺失地层剖面图:缺失的原因可能有三:一是在缺失地层所代表的年代,发生了地壳隆起,使当地地势抬高,终止了沉积过程;二是当地开始沉积作用,地壳沉积后,原侵蚀物被剥蚀完毕;三是因为当时、当地气候变化,没有了侵蚀物来源。 | |
新覆岩层剖面图:由该地地壳下沉或相邻地区地壳上升造成的。 | |
被侵入岩层剖面图:地层中有侵入岩存在,说明围岩形成之后又发生了岩浆活动,岩浆活动晚于围岩形成年代。 |
【素能点津】 (1)出现大面积的成层岩石,说明地壳处于下沉运动。(2)上层岩石被侵蚀,说明地壳发生上升运动。(3)地质构造或岩层的顺序,后出现的破坏早出现的,后出现的完整,早出现的不完整。
(2015·浙江卷,5~6)下图为某地地质剖面图,图中①~⑧为岩层编号,其年代由老到新。读图,回答(1)~(2)题:
(1)图中甲、乙两地有关地质地貌的叙述,正确的是( )
A.甲—背斜岩层受到水平挤压成山
B.甲—向斜槽部岩层向下弯曲成谷
C.乙—背斜顶部受张力被侵蚀成谷
D.乙—向斜上覆岩层差别侵蚀成谷
(2)有人称丙处山峰为“飞来峰”,其岩石可能是( )
A.石灰岩 砂岩 B.花岗岩 流纹岩
C.大理岩 石英岩 D.安山岩 玄武岩
解题思路:第(1)题,本题考查地质构造。甲处岩层向下弯曲为向斜,A错;甲处向斜槽部坚硬不易被侵蚀,形成山岭,B错;乙处岩层向上拱起为背斜,顶部受张力被侵蚀成山谷,C对,D错。第(2)题,本题考查地质构造与地貌。该地①~⑧岩层均为沉积岩,丙处山峰必为沉积岩,四个选项中石灰岩和砂岩为沉积岩。
答案:(1)C (2)A

