年终活动
搜索
    上传资料 赚现金
    英语朗读宝

    2020版高考湘教地理一轮复习教师用书:模块二第一章人口与环境

    2020版高考湘教地理一轮复习教师用书:模块二第一章人口与环境第1页
    2020版高考湘教地理一轮复习教师用书:模块二第一章人口与环境第2页
    2020版高考湘教地理一轮复习教师用书:模块二第一章人口与环境第3页
    还剩39页未读, 继续阅读
    下载需要10学贝 1学贝=0.1元
    使用下载券免费下载
    加入资料篮
    立即下载

    2020版高考湘教地理一轮复习教师用书:模块二第一章人口与环境

    展开

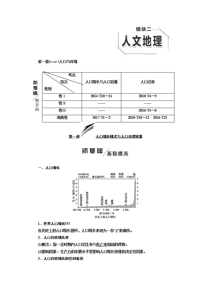
    第一章人口与环境             考点  频次卷别人口增长与人口容量人口迁移2014·T10112018·T45——————2016·T46海南卷2017·T122018·T1011 2016·T21第一讲人口增长模式与人口合理容量  一、人口增长1世界人口增长在历史上的人口增长图中,人口增长表现为一条J形曲线。2人口自然增长率(1)概念:指一定时期内人口出生率与死亡率相减的得数。(2)影响因素:生产力的发展水平是影响人口增长快慢的决定性因素。3人口自然增长的空间差异(1)发达国家:人口自然增长率保持在水平,人口增长缓慢。(2)发展中国家:因政治上的独立,民族经济的发展,医疗卫生事业的进步,人口死亡率下降,人口增长很快。二、人口增长模式1人口增长模式 模式模式模式原始人口增长传统人口增长基本特点高出生率、高死亡率、极低的自然增长率出生率、高死亡率、较低的自然增长率高出生率、低死亡率、自然增长率低出生率、低死亡率、自然增长率成因分析以采集、狩猎经济为主,生产力水平极为低下形成以手工劳动为基础的自然经济生产力水平提高,医疗卫生事业发展和粮食增产等现代科学知识普及,医疗卫生技术进步,生活水平和文化水平提升,生育观念和生育行为变化2人口增长模式的地区差异(1)发达国家:多为模式。(2)多数发展中国家:多为模式。(3)我国:基本实现了由模式向模式的转变。三、人口合理容量1环境的限制性产生的原因由于世界人口急剧增长,社会经济发展对资源的需求与日俱增;人们生活水平提高,各种资源的人均消耗量显著增加;自然资源的有限性资源问题的表现土地资源人均土地拥有量大幅度下降,使土地承受的压力越来越大;用于农业生产的土地面积显著减少矿产资源正在迅速减少,有的甚至趋于枯竭水资源需求量增大;不合理利用及水体污染,导致淡水资源短缺森林资源大面积毁坏森林导致水土流失加剧,土壤肥力下降,耕地沙化加快,大气污染加重,气候反常事件增多限制性要求人类与自然资源之间,应建立良性循环关系,以实现自然资源的持续利用2人口容量(1)概念:在一定的自然资源和经济社会条件下,一个国家或地区所能容纳的最高人口数量。(2)特点:临界性、相对性、警戒性。3人口合理容量在有效和持续地利用资源、环境并获得最大经济效益的情况下,一定地区所能容纳的人口数量。4环境承载力一定时期内,在维持相对稳定的前提下,环境、资源所能容纳的人口规模和经济规模的大小。【注】 (1)人口增长中的增长仅指人口数量的变化,而不一定是数量的增加,也可以是零增长或者负增长。(2)人口增长包括自然增长和机械增长(人口迁移)(3)人口净增长要考虑人口基数和自然增长率。【联1】 (1)人口自然增长率=出生率-死亡率=(当年出生人口-当年死亡人口)/当年总人口。(2)一个地区人口增长模式的转变,受生产力水平、国家政策、社会福利、文化观念、自然环境等因素的影响,其中生产力水平是决定性因素。(3)人口增长模式的转变是从死亡率下降开始的,至出生率下降到一定水平结束。【点】 模式中的人口死亡率并不都是较低的,在进入模式的一些国家或地区,由于老年人口比重大,而引起老年人的死亡率一般较高。【联2】 环境承载力、人口合理容量与环境人口容量的区别(1)环境承载力主要指从生态学资源或环境的角度看,一定时期内某一地域能够供养的最大人口数量。(2)人口合理容量是从经济或福利角度提出的,主要讨论的是区域最佳的人口规模或理想人口规模,即一个地区的人口数量保持在多少最适宜。(3)环境人口容量主要研究的是某一国家或地区可容纳的最大人口数量。 考点一 人口增长与人口容量 1分析影响人口增长的因素经济因素一般来说,经济发达或发展速度较快的地区,对人口具有吸引力和凝聚力,人口机械增长为正值;相反,经济落后或经济发展速度缓慢的地区,对人口会产生排斥力和离散力,人口机械增长一般为负值文化因素这一因素主要通过影响人们的生育观念来影响人口的自然增长医疗卫生因素医学的进步和医疗卫生事业的发展对人口出生率和死亡率有着直接影响政策因素一个国家或地区的生育政策和移民政策直接影响该国或该地区的人口增长率,如我国实施全面二孩政策后,会促进人口的自然增长 2列表比较三类人口增长模式的特点人口增长模式 模式 模式 模式特点高出生率、高死亡率、低自然增长率高出生率、低死亡率、高自然增长率低出生率、低死亡率、低自然增长率人口增长状况速度慢,波动较大快,表现为前期加速而后期降速慢,呈现出新的平衡状态数量相对静止或低速增长急剧增加达到人口高峰后,出现零增长或负增长原因生产力水平低下,医疗卫生条件差生产力水平提高,经济发展,医疗卫生水平提高受经济、文化等的影响,人们的社会观念和家庭生育观念发生变化 
    3.判断人口增长模式的方法(1)从时空分布规律判断根据所处历史发展阶段(时间)根据国家类型(空间)大多数发展中国家属于模式;个别发展中国家如中国、古巴等属于模式;发达国家则属于模式。(2)从人口增长特征判断 出生率死亡率自然增长率 模式(>2.5%)(>2.5%)(<1.0%)模式(>2.5%)(<1.5%)(>1.0%)模式(<2.0%)(<1.5%)(<1.0%)项目人口容量人口合理容量内涵最大人口数量最适宜人口数量参考角度自然资源的承载力自然资源的承载力,经济、社会发展,消费水平体现的意义生存发展人口数量共同点制约因素不确定,历史时期不同,制约因素发生变化,使人口容量具有不确定性,但在具体时期,制约因素相对不变的情况下,可以对人口容量进行相对定量估计,即具有相对确定性 [归纳整合]   [典题精研][典例] (2017·海南高考)据世界人口组织预测,2050年世界人口将由2000年的60亿增长到90亿。如图所示某国人口占世界人口的比重。据此完成(1)(2)题。(1)该国可能是(  )A.中国        B美国C.印度  D俄罗斯(2)根据预测,从2000年到2050年,该国(  )A.人口增长模式由原始型向传统型转变B.人口自然增长率与世界平均水平相当C.老龄人口数量逐渐减少D.人口数量比较稳定[解析] (1)题,读图可知,该国2000年和2050年占世界人口的比重都约为18%,中国人口在2000年占世界人口的比重已经超过20%,美国和俄罗斯人口数量相对较少,占世界人口比重远低于18%,所以可以判断该国最可能为印度。第(2)题,印度在2000年人口增长模式已经是传统型,故A项错误;结合上题结论可知印度2000年到2050年占世界人口比重保持稳定,说明该国人口自然增长率与世界平均水平相当,故B正确;根据题干提示,2050年世界人口将由60亿增长到90亿,则印度的人口数量也会同步增长,老龄人口数量逐渐增加,故CD项错误。[答案] (1)C (2)B  1(变题型) 该国人口由2000年到2050年,预测将增长____亿,人口自然增长率较高,人口增长模式为______型。解析:该国人口占世界人口比重的18%,2000年世界人口为60亿,2050年世界人口预测为90亿,故该国人口50年间将增长5.4亿,人口自然增长率较高,其增长模式为传统型。答案:5.4 传统2(变设问) 根据预测,从2000年到2050年,该国人口增长数量较大,但人口对环境产生的压力并不像预期那样严重,环境人口容量也在不断增大,其原因是(  )科技水平不断提高 对外开放程度提高 消费水平提高 资源利用率提高A①②③  B①②④C①③④  D②③④解析:B 消费水平提高会导致环境人口容量减小,不符合题意。[集训冲关](2019·日照调研)如图为某区域劳动人口增长率变化(含预测)图。读图完成13题。 11965年至2045年,该区域劳动人口数量由逐年增加到逐年减少的转折点是(  )A1965年        B1980C2015 D20452.根据劳动人口数量的变化,推测该区域目前的人口增长模式最可能为(  )A.原始型  B传统型C.过渡型  D现代型3.根据图示信息,推测该区域可能是(  )A.日本  B法国C.中国  D印度解析:1.C 2.D 3.C 第1题,2015年劳动人口增长率为0,从这之后人口增长率开始小于0,劳动人口数量开始下降,因此,2015年该区域劳动人口数量最多。第2题,劳动人口数量呈减少趋势,意味着人口老龄化不断加剧,所以人口增长模式最可能是现代型。第3题,该区域劳动人口数量在2015年之前一直在增长,而日本和法国作为发达国家,人口老龄化严重,在2015年之前劳动人口数量就在下降,因此AB错。印度作为发展中国家,人口增长快,劳动人口数量至今仍在增加,D错。中国是发展中国家,由于执行了严格的计划生育政策,人口增长率不高, 劳动人口数量减少,步入老龄化社会,C正确。(2019·鲁鄂部分重点中学联考)2017年世界总人口约为73亿,其中中国和印度分别约占世界总人口的19%18%。读2016年中国大陆和印度人口年龄结构图(EF各代表一个年龄段,M代表两个年龄段),完成45题。4.下列叙述正确的是(  )AM处凹陷是人口大量外迁所致B.印度人口老龄化现象更为明显CF人口高峰与E人口关系密切D.图中按10岁一个年龄段分组5.预计到2022年,印度人口将超过中国,成为世界上人口最多的国家,原因可能是(  )A.印度医疗卫生水平高B.印度大量人口迁入C.印度为传统型人口增长模式D.中国每年净增人口远超印度解析:4.C 5.C 第4题,M处可能为3034岁和3539岁两个年龄段,人口比重较低,与当时我国大陆刚实行计划生育政策、人口出生率大幅度下降有关;EF两年龄段相差约20岁,最有可能是E年龄段人口进入生育年龄后生育的子女又形成了人口高峰;我国大陆青少年人口比重比印度低、老年人口比重比印度高,则人口老龄化现象比印度明显。第5题,从图中可看出,印度青少年比重大于中国,说明其人口自然增长率高于中国,则总人口可能会超过中国。印度劳动力工资低,不可能吸引大量外来劳动力。目前,印度总人口与中国相差不多,但人口自然增长率远超中国,则每年净增人口多于中国。(2019·郴州调研)读消费水平与环境人口容量关系示意图,完成67题。6.图中,能大致说明消费水平与环境人口容量关系的曲线是(  )A  BC  D7.上海市消费水平高,而环境人口容量相对较大,其原因是(  )A.热量、水资源丰富B.位置优越,耕地面积广C.矿产资源丰富,劳动力水平高D.科技水平高,对外开放程度高解析:6.D 7.D 第6题,消费水平越高,每个人每天需要的资源量也就越多,对于一个地区而言,能供养的人口就越少,环境人口容量就越小。因此消费水平与环境人口容量呈负相关,曲线符合题意。第7题,影响环境人口容量的主要因素有资源、科技、消费水平和对外开放程度等。上海市自然资源相对贫乏,消费水平高,但环境人口容量较大,其主要原因在于科技水平高,对外开放程度高。对外开放程度高说明可以充分利用其他地区的资源,提高本地区的环境人口容量。考点二 人口问题 1.出现的原因:人口发展与经济发展、资源、环境不相协调时才会出现。2.严重的人口问题:人口数量、人口增长速度的不协调;人口年龄结构失调;人口性别结构失衡。   [主旨把握] ()人口结构与人口问题 人口结构主要包括人口年龄结构、人口性别结构、人口文化素质结构等,人口结构若出现不合理,则会引发人口问题。1人口的年龄结构与人口问题人口的年龄结构是指各年龄段人口占总人口的比重。就目前而言,世界人口年龄结构存在的问题主要表现为人口年轻化和人口老龄化。 人口年轻化人口老龄化人口年龄结构趋势少年儿童人口的比重不断上升,而老年人口的比重不断下降少年儿童人口的比重不断下降,而老年人口的比重不断上升人口问题人口年轻化可导致人口增长过快。人口持续增长,最终会超出环境的供应和自净能力,进而引发各种资源问题、环境问题和社会问题人口老龄化可造成劳动力短缺、国防兵源不足、社会上用于老年人的退休和养老等费用增加、老年人生活困难和孤单等问题2.人口的性别结构与人口问题人口的性别结构通常用性别比来衡量,即用100位女性对应的男性数来衡量。它用来反映某一地区或国家人口的性别结构是否合理或协调。性别比失衡会造成婚姻、家庭和社会的不稳定,不利于社会经济的发展。国家应加大思想宣传教育,严禁非医学鉴别胎儿性别。3人口文化素质结构与人口问题 ()不同国家或地区的人口问题及对策 ()我国的人口问题及对策我国人口问题比较特殊,既有发展中国家普遍存在的人口增长速度过快的问题,也有发达国家的人口老龄化问题。这是因为虽然我国的自然增长率较低,但是由于人口基数大,所以增长速度较快。除此之外,我国在人口上还存在着其他不合理问题,具体如下表所示:人口问题解决措施人口性别结构不合理(男性比重偏高)调整计划生育政策,转变人口生育观念人口素质较低大力发展科技教育,提高人口素质人口地区分布不平衡加强经济建设,提高和改善落后地区的社会经济条件人口流动规模大积极发展交通、经济,缩小地区发展差距,增加就地就业机会空巢老人、留守儿童、独生子女家庭增多发展社会保障事业,增加就地就业岗位和机会等[典题精研][典例] (2018·江苏高考)如图为某国2017年人口年龄结构金字塔图。读图回答(1)(2)题。(1)导致该国青壮年性别比严重失衡的因素是(  )A.政局动荡      B生育观念C.产业结构  D自然灾害(2)该国最可能位于(  )A.北美   B西亚   C.西欧    D.南美[解析] (1)题,读图可知,该国青壮年男性人口比重异常偏大,说明该国产业对男性劳动力需求大,从而导致男女性别比严重失衡。故选C。第(2)题,北美和西欧的老年人口比重大,南美洲青少年人口比重大,且三地的男女性别比较均衡;西亚地区石油资源丰富,资源的开发需要大量青壮年男性劳动力,从而导致青壮年性别比严重失衡。故选B[答案] (1)C (2)B  (变设问) 下列有关该国人口问题的叙述,正确的是(  )A.该国人口已进入老龄化阶段B.该国青壮年人口比例大有利于加快技术型产业的升级C.该国应实行计划生育政策,控制人口数量D.该国青壮年性别比失衡将增加社会的不稳定性解析:D 由图可知,该国60岁及以上人口所占比例较小,说明该国未进入老龄化阶段,A错误。该国青壮年男性人口比例大是由于大量男性劳动力迁入引起的,劳动力人口迁入对技术型产业升级产生的作用不大,B错误。大量劳动力人口迁入该国,说明该国人口数量不能满足经济发展需要,应鼓励生育,C错误。性别比失衡会造成婚姻、家庭和社会的不稳定性,D正确。[集训冲关](2019·郴州模拟)某国2016年新生人口约98.1万人,占总人口的0.78%,这意味着每34秒有一人出生,每23秒有一人死亡,65岁及以上人口约3 417万人,据此完成13题。1.该国最有可能是(  )A.尼日利亚  B美国C.日本  D印度2.有关该国人口状况的叙述正确的是(  )A.人口增长快,少儿人口比重在40%以上B.人口缓慢增长,老年人口比重可达14%C.人口增长较快,劳动力资源丰富D.人口负增长,老年人口比重达20%以上3.下列措施能缓解该国人口现象带来的问题的是(  )鼓励生育 产业升级 提高外来移民的准入门槛 加大对抚养儿童的支持力度 国际劳务输出A①②④  B②③④C①④⑤  D②④⑤解析:1.C 2.D 3.A 第1题,该国人口出生率0.78%,属于低出生率;34秒有一人出生,每23秒有一人死亡,说明死亡率高于出生率,人口出现负增长,为发达国家;则最有可能是日本。第2题,由新生人口约98.1万人,占总人口的0.78%,可计算出该国总人口;结合65岁及以上人口约3 417,可计算出老年人口比重达20%以上,由上题可知,人口出现负增长,故D正确。第3题,该国人口现象是人口负增长、人口老龄化严重。鼓励生育及加大对抚养儿童的支持力度,有利于提高出生率,从而增加新生人口,缓解人口负增长与老龄化现象。通过产业升级可减少对劳动力的需求,缓解人口现象带来的劳动力不足问题,故A正确。提高外来移民的准入门槛,不利于缓解劳动力不足问题;国际劳务输出,会加重本国的劳动力短缺。(2019·武汉调研)国际通用标准,当一个国家或地区60岁及以上老年人口占人口总数的10%,或65岁及以上老年人口占人口总数的7%,就意味着这个国家或地区的人口处于老龄化。下图示意19532015年安徽省老年人口变化情况。据此完成45题。4.安徽省步入老龄化社会的时间大致在(  )A1982 B1990C1998 D20105.应对安徽省人口老龄化问题的主要措施有(  )完善、繁荣养老市场 提升养老服务质量 发展医养结合型养老服务 推进城市化和人口流动A①②③  B②③④C①③④  D①②④解析:4.C 5.A 第4题,图示达到7%标准的时间是在19952005年之间,则C正确。第5题,应对老龄化,一方面要从加强养老服务方面入手,另一方面要从增加年轻人口方面入手;由选项可知①②③符合。推进城市化和人口流动不能增加年轻人口数量,也不能加强养老服务。 人口统计图是根据人口的相关地理数据绘制成的直观图形。在高考中,对于人口内容的考查,绝大部分以人口资料统计图为载体呈现。常见的人口统计图按照表述形式不同,大体可分为曲线图、平面正三角形坐标图、四边形人口统计图、人口金字塔图等类型。[常见图示] 1 曲线图2 平面正三角形坐标图3 四边形人口统计图4 人口金字塔图 [判读技巧] (一)曲线图的判读 1.看趋势曲线上升,表示数量增加,水平提高;曲线下降,表示数量减少,水平降低。例如上图,读某国家人口出生率变化曲线可知,从1800年到2008年,该国人口出生率波动下降。2看数值数值大,水平高;数值小,水平低。上图中该国人口死亡率在图示时间范围内大部分时段低于出生率,反映人口死亡率水平低;2008年死亡率与出生率接近,人口自然增长率接近于03看速度曲线越陡,反映变化速度越快;曲线越缓,反映变化速度越慢。上图中,1925年到1950年,出生率曲线最陡,反映人口出生率降速最快;而1875年到1900年,曲线平缓,反映人口出生率变化小。4看阶段根据转折点,可确定发展阶段。一个转折点,划分为两个阶段。如上图,以1825年为界,死亡率可划分为两个阶段:死亡率曲线在此与出生率曲线相交,则可认为1825年之前是人口增长的第一阶段,即高出生率、高死亡率、低自然增长率阶段;2008年前后,出生率和死亡率接近,在1%附近,可认为人口发展进入新的阶段,即低出生率、低死亡率、低自然增长率的三低阶段。(二)平面正三角形坐标图的判读三角形统计图是一个三轴坐标图,给出一个正三角形,在内部作若干条三条边平行线,并标注出三个坐标所代表的变量,通常用来表示三个变量的地理事物局部与整体的百分比结构。读三角形统计图时必须注意,图中数据只表示相对量,即比重比例,不表示绝对量;图中每个点都能够读取三个变量的坐标数值,各构成要素所占比重的总和必然是100%上图中“*”表示各年龄段的人口比重,如何准确读取其数据呢?可以采用平行线法,该法分三步:1.沿着三个坐标轴数值增大的方向画出三个箭头,如图中的箭头①②③2.过图中标出的点“*”,分别画出与上述三个箭头平行且延伸方向一致的三条斜线。注意:在图中平行斜线应取a,而不是取b(因为斜线b的延伸方向与箭头不一致)3.读出上述斜线与三个坐标轴的交点坐标,这就是待求点在三个坐标轴上的坐标。在图中待求点“*”的三个坐标是014岁为23%,1564岁为73%,65岁及以上为4%(三)四边形人口统计图的判读四边形人口统计图中有两边分别表示两个变量(一般是人口出生率和人口死亡率),另外两边表示一个变量(通常是人口自然增长率),如下图:对于人口出生率和人口死亡率,根据一般的直角坐标图的判断即可得出数据,而人口自然增长率的读取,我们一般以第三个变量作四边形的一条对角线,读数时沿对角线方向读取即可。如:图1中底边(横轴)表示的是人口死亡率,左边纵轴表示的是人口出生率,另外两边表示的是年平均人口自然增长率。对于图中四点年平均人口自然增长率的高低判断,是先作出一条对角线(2),沿对角线箭头方向读取(箭尾到箭头表示数据越来越大),由此得出年平均人口自然增长率由低到高依次是:。判断某点具体的数据时,可过此点作对角线的平行线,交于两边即可,如图2处的虚线。(的年平均人口自然增长率依次大约为081629)(四)人口金字塔图的判读1读构成可直接读出该地区不同年龄段人口占总人口的比重(如图)2定类型年轻型和成年型人口金字塔图对应传统型的人口增长模式,其中年轻型人口处于加速增长阶段,成年型人口处于增长减缓阶段;老年型人口金字塔图对应现代型的人口增长模式。3析变化(1)正常变化从年轻型到老年型的正常转变。其变化主要是随着生产力的发展,受人口自然增长的影响,人口增长模式由原始型传统型现代型转变。(2)特殊变化某年龄段人口比例突然变小(如图中A)。其原因主要有以下几种情况:一是计划生育政策实施等导致出生率突然降低,二是重大灾害等导致死亡率上升,三是人口的大量外迁。某年龄段人口比例突然增加(如图中B)。其原因可能是就业、升学等导致的人口大量迁入。男女比例的明显失调(如图中C)。可能是战争导致大量男性死亡,也可能是钢铁、纺织等对职工性别有一定要求的工厂建设导致的。[应用体验][典例] (2015·福建高考)如图示意我国不同生育率方案预测的2050年人口结构。读图完成(1)(2)题。(1)c方案与a方案的人口结构比较,差异最大的是(  )A.人口性别比      B老年人口比重C.青壮年人口比重  D少儿人口比重(2)从我国可持续发展的角度判断,三种生育率方案(  )Aa方案较合理  Bb方案较合理Cc方案较合理  D均不合理[审题析题] (____上填关键点)  [答案] (1)D (2)B   (2019·河北衡水中学调研)如图是杭州市六次人口普查人口数量及年龄构成统计图。读图,回答12题。 1.杭州市在2000年之后人口总数增长较快的直接原因是(  )A.出生率较高  B死亡率较低C.迁入率较高  D迁出率较低2.图中所示杭州市人口年龄结构的变化情况是(  )A1953年之后65岁及以上人口数量逐年减少B1964年之前1564岁人口比例不断减少C1990年之后014岁人口数量不断减少D1982年该市人口结构已进入老龄化阶段解析:1.C 2.B 第1题,根据图例,结合图中曲线形态判断,杭州市在2000年之后人口总数增长较快的直接原因是迁入率较高,C对。1964年后,该地014岁人口比例不断下降,说明出生率较低,A错。老龄人口比例上升,死亡率可能较高,B错。迁出率较低不是人口增长较快的直接原因,D错。第2题,根据图中曲线分析,图示杭州市人口年龄结构,1953年之后,65岁及以上人口比重逐年增加,且人口总数增加,故65岁及以上人口数量逐年增加,A错。根据曲线形态,1964年之前人口总数增长快,65岁及以上人口比重增长不明显,014岁人口比重增长快,说明1564岁人口比例不断减少,B对。1990年之后014岁人口比重不断减少,但人口总数增加,014岁人口数量是不断增加的,C错。1982年该市老龄人口约占5%6%,人口结构没有进入老龄化阶段,D错。如图中abc分别表示014岁、1564岁、65岁及以上三种年龄人口数所占总人口比重。读图,完成34题。3.图中甲、乙、丙、丁四个国家中,人口增长最快的是(  )A.甲  BC.丙  D4.图中丙国65岁及以上年龄人口所占总人口比重大小及应采取的相应正确措施是(  )A20% 鼓励生育  B50% 采取移民政策C50% 计划生育  D20% 鼓励人员出国解析:3.B 4.A 第3题,由材料可知,a轴代表014岁人口占总人口比重。根据三角坐标图的判读方法,四个国家中,乙国在a轴的数值最大,014岁人口占总人口的比重最大,人口增长最快,故B项正确。第4题,c轴代表65岁及以上人口占总人口比重。图中丙国65岁及以上年龄人口所占总人口比重为20%,人口老龄化严重,应该鼓励生育,故A项正确。读甲、乙、丙、丁四地的近年人口统计图,回答56题。5.自然增长率从低到高排列正确的是(  )A.甲、乙、丙、丁  B甲、丙、乙、丁C.丁、丙、乙、甲  D丁、乙、丙、甲6.下列叙述正确的是(  )A.甲地人口增长模式为原始型B.乙地为发达国家C.丙地人口数量最接近人口合理容量D.丁地经济发展水平可能很高解析:5.D 6.D 第5题,甲地人口金字塔底部较宽,新生人口较多,自然增长率最高;乙地人口自然增长率接近0;丙地65岁及以上人口少于7%,为年轻型,人口自然增长率较高;丁地人口自然增长率为负值。所以,D为正确选项。第6题,甲地人口增长快,增长模式属于传统型;乙地人口出生率和死亡率都约为4%,说明经济发展水平较低,属于发展中国家;丙地少年儿童人口比例为20%,65岁及以上人口占5%左右,图中信息与人口合理容量没有相关性;丁地人口出生率、死亡率均很低,且出现负增长,可能为发达国家。所以,D为正确选项。[课时跟踪检测]一、选择题读人类健康发展经历的三个阶段图,完成12题。1.从A阶段到C阶段的演变体现出(  )A.婴幼儿死亡率上升,健康水平提高B.青壮年死亡率降低,健康水平下降C.总人口死亡率上升,健康水平下降D.总人口死亡率降低,健康水平提高2.引起B阶段到C阶段老年人口死亡率变化的可能原因是(  )A.老龄人口比重增大,老年人口死亡率上升B.人类医疗水平提高,老年人口死亡率下降C.社会负担加重,老年人口死亡率上升D.流动人口增加,老年人口死亡率下降解析:1.D 2.B 第1题,从A阶段到C阶段人口的存活率上升,死亡率下降,说明健康水平在提高。第2题,从图中可以看出从B阶段到C阶段老年人口死亡率在下降,这与社会经济的发展、人类医疗水平的提高有关。国家统计局发布的人口数据显示,2014年末,中国大陆人口为13.678 2亿人,人口自然增长率为5.21。读近年来我国人口数量及自然增长率变化情况示意图,回答34题。3.下列关于目前我国人口增长特点的叙述,正确的是(  )A.人口出生率仍呈增长态势,人口总量仍在增大B.人口总数持续下降,老龄人口比重继续增大C.人口自然增长率逐年下降,人口总量逐年减小D.目前已基本实现了人口增长模式从传统型向现代型的转变4.促使我国人口增长模式转变的主要原因是(  )A.农业经济发展较快,劳动力需求量大B.工业化迅速发展,劳动力需求量大C.工业化带动城市化,城市生活方式普遍得到认可D.人口政策得到有效落实,人口出生率、死亡率、自然增长率降低解析:3.D 4.D 第3题,由图可知,目前我国基本实现了人口增长模式从传统型向现代型的转变;我国由于实行计划生育政策,人口出生率下降,自然增长率逐年下降,但由于人口基数大,目前人口总量仍在增大。第4题,20世纪70年代以来,我国大力实行计划生育政策,人口出生率、死亡率、自然增长率降低,促使人口增长模式从传统型向现代型转变。  如图为我国某省连续三年人口变化图,完成56题。5.图中信息反映了该省(  )养老保障压力较大 人口外迁现象明显 人口容量逐年下降 自然增长率持续下降A①②          B①③C②③  D②④6.实施全面二孩政策后,促使该省(  )A.城市等级提升  B逆城市化加剧C.相关产业发展  D环境承载力变小解析:5.A 6.C 第5题,从图中看人口自然增长率很低,说明人口老龄化严重;从人口总数的变化看,人口减少幅度大,说明人口外迁现象明显;看不出人口容量逐年下降,自然增长率先增加后下降,选择A。第6题,实施全面二孩政策后,新生人口增多,从事少年儿童工作的人数增加,带动相关产业发展,C对;与城市等级提升和逆城市化加剧无关,AB错;环境承载力的大小主要与资源和科技有关,D错。当把人口中的所有成员按年龄由小到大排序时,位于中间的年龄即为年龄中位数。它把人口分为两个数目相等的部分。读世界部分国家人口年龄中位数变化趋势图,完成79题。7.上图国家中人口年龄中位数变化最小的是(  )A.巴西  B瑞典C.俄罗斯  D中国8.人口年龄中位数主要反映(  )A.人口增长数量  B人口增长速度C.人口年龄结构  D人口老龄化程度9.应对中国人口年龄中位数变化趋势的对策不可行的是(  )A.鼓励农村人口增长,解决农村家庭养老问题B.引入市场机制,发展老龄产业C.完善城镇职工养老保险制度D.实施全面二孩政策解析:7.B 8.D 9.A 第7题,读图,根据各国家的人口年龄中位数比较,变化最小的是瑞典,变化幅度小于6岁,B对。巴西、俄罗斯、中国年龄中位数变化幅度都超过10岁,ACD错。第8题,年龄中位数把人口分为两个数目相等的部分,中位数越大,说明老龄人口数量越多。人口年龄中位数主要反映人口老龄化程度,D对。不能反映人口增长数量、人口增长速度,AB错。不能分年龄段显示人口年龄结构,C错。第9题,中国人口年龄中位数变化趋势是增大的很快,鼓励农村人口增长,解决农村家庭养老问题,会导致人口增长快,加剧人地矛盾,A不可行。引入市场机制,发展老龄产业,B可行。完善城镇职工养老保险制度,C可行。实施全面二孩政策,是计划生育,D可行。生态承载力是指一个国家或地区具有提供可再生资源和吸收二氧化碳能力的土地面积的总和。如图为一些国家或地区生态承载力的占比图。读图回答1011题。10.导致巴西、俄罗斯生态承载力差异的主要因素是(  )A.气候  B国土面积C.土壤肥力  D水资源数量11.下列不能有效提高生态承载力的措施是(  )A.提高废水、废气处理率,实现达标排放B.草地开垦C.保护野生动植物D.防治沙漠化和水土流失解析:10.A 11.B 第10题,读图分析可知,虽然巴西比俄罗斯的土地面积小,但生态承载力大,主要因为巴西地处热带,水热充足,生物生长范围广;俄罗斯以温带、亚寒带气候为主,寒带面积广,所以形成差异的主要因素是气候。第11题,草地开垦只是改变土地利用形式,不会提高生态承载力,同时开垦草地可能会导致生态环境恶化,降低生态承载力,故选B项。二、非选择题12(2019·福州质检)阅读图文资料,完成问题。根据联合国的标准,65岁及以上老年人口占总人口比重(P)7%以上为老龄型人口。P可分为以下几种阶段类型:当P<7%时为成长型(G);当7%P10%时为老年型初期(A1);当10%<P14%时为老年型中期(A2);当14%<P16%时为老年型后期(A3);当P>16%时为超老年型阶段(S)自然环境、社会、经济发展对老年人口的区域分布产生一定影响。截至2015年,江苏省65岁及以上老年人口占常住总人口的13.99%,居全国之首,已步入老年型中期阶段。但各地情况有所差异,全省老龄化水平最高的是南通市,其素来都有世界长寿之都的美誉。下图示意20002010年江苏省人口老龄化空间分布。(1)指出苏北老龄型人口类型的变化。(2)以南通为例,分析大气环境对苏中地区人口老龄化的影响。(3)分析苏南社会、经济发展对江苏老年人口空间分布产生的影响。(4)面对当前老龄化社会可能带来的养老问题,请你为此提出合理建议。解析:(1)题,直接结合图例与图示信息分析即可,注意要体现变化。第(2)题,图示苏中老龄化最严重,说明老年人口多,则要从大气环境角度分析老年人口多、比重大的原因。注意世界长寿之都的信息提示。第(3)题,首先明确苏南经济发展水平高于苏北、苏中,则必然省内存在人口迁移现象。再结合三地老龄化空间差异分析即可。第(4)题,可从经济、文化及社会保障体系角度分析。答案:(1)苏北地区G型和A1型在减少,其中A1型减幅显著;A2A3S型增加,增幅最大的为A2型;苏北老龄化以向老年型中期过渡为主。(或:苏北地区G型、A1型向A2A3S型转变;苏北老龄化以向老年型中期过渡为主。)(2)南通市地处亚热带,日照充足、气候温暖湿润,适合老年人居住生活;三面环水,江海交汇处,空气质量好,污染较轻,有益老年人健康长寿;老年人口数量多,比重大,易形成老龄型人口。(3)苏南经济的发展对苏北、苏中青壮年劳动力产生吸引力,大量苏中、苏北年轻劳动力涌入苏南大城市,造成苏北、苏中老年人口比例增加;同时苏南高等教育的集中与发展吸引了大量年轻人口,降低了当地老龄化水平;都市圈内部出现低龄化现象,形成低龄化中心。(4)促进当地经济发展;完善医疗卫生等社会保障体系;构建完善的养老体系;弘扬优秀的敬老文化。(任答2点即可)13.读材料,回答问题。城市人口容量应与城市的经济发展和资源总量相适应。有人根据上海经济发展水平和水资源总量,估算出2010年、2020年和2030年上海常住人口容量(见下表)。随着上海城市化进程的加速,2010年上海常住人口已达2 301.91万人,超过估算的人口容量。上海市人口容量估算表/万人 201020202030水资源限制的人口容量1 535.951 705.681 894.17经济发展限制的人口容量1 460.991 543.031 596.84综合常住人口容量1 788.51 8701 841.51 9351 894.52 000(1)读图甲,说明2010年上海的人口年龄构成,并判断上海面临的人口问题。(2)根据上海2010年人口年龄构成,说明上海劳动人口数量特点,并分析其对社会和经济发展的影响。(3)随着城市的发展,上海人口在地域分布上也有较大的变化。读图乙,描述1990年到2008年上海常住人口在不同区域的变化特征。(4)结合影响人口容量因素的知识,从水资源和经济发展两个方面,分析上海今后提升人口容量可以采取的措施。解析:(1)题,根据人口金字塔读出数据即可,从中可以看出老年人口比重较大,出现严重的人口老龄化问题。第(2)题,该时段劳动人口数量较大,劳动力资源丰富,但也带来就业、住房压力较大的问题。第(3)题,1990年至2005年中心城核心区人口减少,2005年至2008年中心城核心区人口又出现增加的趋势;近郊、远郊人口增多。第(4)题,从表格数据可以看出,水资源对人口容量的影响较大,因此上海应该开源、节流;同时要大力发展经济,提高人口容量。答案:(1)014岁人口所占比重约为8.5%(7.6%9.6%均可)1564岁人口所占比重约为81.5%(79.8%82.8%均可)65岁及以上人口所占比重约为10%(9.6%10.6%均可)。人口老龄化。(2)劳动人口数量特点:劳动人口比重偏大。影响:劳动力资源丰富,但住房、就业等压力大。(3)1990年至2005年,上海中心城核心区人口减少,近郊和远郊人口大幅增加。随着上海旧城改造和环境改善,2005年至2008年中心城核心区出现了人口增加的趋势。(4)自然资源是影响一个地区人口容量的首要因素,其中水资源的影响最为明显。上海应开发新的水源地,提高水资源的利用率,节约用水。科学技术水平越高,经济越发达,人口容量就越大。上海应大力发展科技,加速产业结构转型、升级,提高就业率和生产率。第二讲人口迁移__地域文化与人口一、人口迁移的概念与分类1人口变动的原因(1)人口自然增长,取决于人口的出生率与死亡率的数值大小。(2)人口机械增长,即迁入人口的增加值。2人口迁移(1)概念:是人口移动的一种形式,是指人们变更定居地的空间流动行为。(2)分类:国际迁移:包括永久性移民、外籍工人流动、国际难民定居等。国内迁移:由农村到城市的人口迁移是发达国家历史上和发展中国家当前的主要类型。二、引起人口迁移的因素1根本原因:不协调的人地关系2具体因素 推力(排斥力)拉力(吸引力)自然生态环境因素环境恶化、自然灾害自然环境优越和资源丰富经济因素经济发展水平经济发展水平高,就业机会和成功机遇多政治因素政策、战争优惠的移民政策社会文化因素宗教信仰、种族和民族之间存在的文化差异良好的文化教育、家庭和婚姻三、地域文化与人口1概念(1)文化:人类在社会历史发展过程中所创造的物质财富和精神财富的总和。(2)地域文化:一定地域长时期形成的特定文化现象2文化背景与人口(1)婚俗:包含着许多影响出生率的内容,如初婚年龄大小、婚姻稳定程度等。(2)宗教:一般不反对人口增殖,易形成较高的出生率。3中国文化与人口(1)影响:主要表现在生育、职业选择、人口流动等方面。(2)变化:从早婚早育到晚婚晚育;从学而优则仕全民皆商;从安土重迁到四海为家【记】 人口迁移是指一段时间内人的居住地在国际或本国范围内发生改变。一般具备三个条件:【注1 (1)19世纪以前,以集团性、大批的移民为主,在客观上开发了新大陆,传播了工业文明,也改变了人种的空间分布。(2)第二次世界大战后,人口从发展中国家流向发达国家,定居移民减少,短期流动的人口增多。【注2】 每年春节期间,我国大量的民工流不属于人口迁移。民工流虽然在地理空间上发生了位置变动,但绝大多数人的居住地并没有发生长期性或永久性改变。【注3】 在影响人口迁移的诸多因素中,经济因素往往起主导作用。在某种特定的时空条件下,任何一种因素都有可能成为人口迁移的决定性因素。 考点一 影响人口迁移的因素 [主旨把握]1主要因素:经济因素(表现在地区经济发展水平的差异)2其他因素(1)自然环境因素(气候、地形、水和矿产资源等),有时自然灾害也会起作用。(2)社会文化因素(文化教育、婚姻家庭、宗教信仰等)(3)政治因素(国家政策、政治变革、战争等)(4)个人动机和需求。3构建相关因素对人口迁移影响的关系   (一)影响人口迁移因素的变化1自然因素与社会经济因素自然环境曾经是影响人口迁移的最主要因素,随着生产力的发展和人类对自然适应、控制力的增强,自然环境对人口迁移的影响作用正在逐步减弱,社会经济因素成为影响人口迁移的主要因素,但是自然环境仍是影响人口迁移的基础因素。2产业结构调整产业结构调整对劳动力的数量和素质要求发生变化。高新技术的发展,促进高端技术人员的迁入,加快普通劳动力技能的提升;伴随着劳动力导向型产业的转移,劳动力迁移方向发生变化。(二)影响人口迁移因素的分析方法影响人口迁移的因素具有具体性和复杂性,因此在分析某具体案例时,要注意以下原则:1抓主要:影响某地人口迁移的因素不止一个,要抓住主要因素作重点分析。一般情况下,在现代社会中,经济因素是主要的经常起作用的因素,如下图所示:2重具体:人口迁移因素的分析没有固定模式来套用,看似相同的人口迁移现象,其原因可能是不一样的,因此一定要具体问题具体分析。比如,同样是老年人的迁移,美国老年人向阳光地带迁移,主要是气候因素的吸引作用。中国老年人则多出于家庭因素考虑而向成年儿女居住地迁移。(三)全面认识我国目前的民工流现象1产生原因农村经济体制改革,出现大量剩余劳动力;城乡地区之间巨大的收入差距;国家推出允许农民进城等一系列政策。2民工流的特点主要从山区流向平原,从农村流向城市,从贫困地区流向发达地区;季节性流动以成年民工为主,外籍工人以年轻人居多;流动不稳定;文化素质偏低。3民工流的变化一方面东部沿海招工难,出现民工荒,另一方面民工找工作难,纷纷返乡或向中西部转移,出现回流现象。原因主要是:近年来,东部地区产业升级,对劳动力素质要求提高,而民工素质偏低;劳动力密集型产业向中西部迁移,内地城镇化进程加快导致民工流动方向的改变。[典题精研][典例] (2018·全国卷)户籍人口是指依法在某地公安户籍管理机关登记了户口的人口。常住人口是指实际居住在某地一定时间(半年以上)的人口。如图示意近十年来我国某直辖市户籍人口与常住人口的数量变化。据此完成(1)(2)题。(1)根据图示资料推测,近十年来该直辖市(  )A.外来务工人口多于外出务工人口B.老年人口比例逐年下降C.劳动力需求数量增加D.人口自然增长率逐年增加(2)该直辖市是(  )A.北京市       B天津市C.上海市  D重庆市[解析] (1)题,该直辖市近十年来户籍人口数量多于常住人口数量,说明外来务工人口少于外出务工人口,A错。图中显示户籍人口和常住人口数量差额缩小,常住人口增长快于户籍人口,说明当地劳动力需求量增加,吸引了外来务工人口在本地就业,C对。根据图示信息,不能判断当地老年人口比例变化及人口自然增长率的变化情况,BD错误。第(2)题,由上题可知,该直辖市近十年来迁出人口数量多于迁入人口数量,因此应当位于我国西部经济落后地区,且该直辖市2016年的户籍人口大约是3 400万,可推断为重庆市,D对。北京市、天津市和上海市均位于我国东部经济发达地区,近十年来迁出人口数量少于迁入人口数量,且2016年三市的户籍人口均少于3 000万,ABC错。[答案] (1)C (2)D  1(变设问) 影响该直辖市人口数量变化的主要因素是(  )A.环境变化  B经济因素C.政策  D交通解析:B 重庆市人口总数多,经济发展水平较低,因此有大量人口外出务工,地区间经济发展水平的差距是影响其人口数量变化的主要因素。2(变题型) 图中显示随时间推移,该市户籍人口和常住人口之间的差距________,常住人口增长幅度____,说明外出务工人员相对________解析:由图可知,近十年该市户籍人口和常住人口数量都在增大,且差异逐渐减小,说明随着经济发展,外出务工人员相对减少。答案:减小 增大 减少[集训冲关](2016·全国卷)2014年相比,2015年上海市常住人口减少了10.41万人,外来常住人口更是减少了14.77万人,这是近20年首次出现的人口负增长。调查发现减少的外来常住人口主要流向上海周边的中小城市。上海市已制定十三五期间人口增长由数量型向质量型转变的策略。据此完成12题。1.导致2015年上海市外来常住人口减少的主要原因是近年来上海市(  )A.产业转型升级  B食品价格大增C.环境质量下降  D交通拥堵加重2.上海市减少的外来常住人口多流向周边中小城市,主要原因是这些中小城市(  )服务设施齐全 承接了上海市转移的产业 适宜就业机会多 生态环境较好A①③  B①④C②③  D②④解析:1.A 2.C 第1题,目前影响我国人口迁移的因素主要是经济因素。上海是我国最大的工业城市,经济发展水平高,就业机会多,吸引大量外来人口迁入,但2015年上海市外来常住人口减少,说明随着上海经济的发展,产业转型升级,劳动密集型产业外迁,对劳动力需求减少,A项正确;食品价格大增、环境质量下降、交通拥堵加重都不是影响外来人口迁入的主导因素,BCD项错误。第2题,与上海市相比,周边中小城市的服务设施较差,且生态环境目前不是影响人口迁移的主要因素,因此①④说法错误;周边中小城市承接了上海市转移的产业,就会有较多的就业机会,吸引人口的大量迁入,因此②③说法正确。故选C项。(2018·海南高考)常住人口是指居住在某地一定时间(半年以上)的人口。安徽省2017年常住人口达6 254.8万人,比上年增加59.3万人。20012017年安徽省常住人口年增长率如图所示,同期该省人口自然增长率保持在0.6%0.7%。据此完成34题。32005年和2010年该省常住人口大量减少,表明该省当年(  )A.外出求学人数剧增  B外出务工人员激增C.外出旅游人数剧增  D外来务工人员剧减42013年后该省(  )A.人口出生率大幅提高  B劳动力缺口逐渐缩小C.人口回流现象渐明显  D老龄化问题得到解决解析:3.B 4.C 第3题,安徽省地处我国中部经济地带,是外出务工人员供应大省,受务工目的地对劳动力需求变化的影响,安徽省外出务工人员数量出现增减实属正常,B选项合理,排除D选项。出省求学人员主要为大学生,但外省市在安徽省的招生人数正常情况下不会出现较大幅度的波动,而且在安徽的招生数量也不可能达到数十万(2005)甚至上百万(2010),排除A选项。外出旅游人员不属于常住人口范畴,排除C选项。第4题,2013年后安徽省常住人口增长率稳定在0.7%以上,但该省人口自然增长率保持在0.6%0.7%,需要省外人口的迁入来补足两者的差距,C选项正确,排除A选项。安徽省是否存在劳动力缺口(实际上不大可能)及老龄化问题,是无法从图文信息中得到依据的,排除BD选项。考点二 人口迁移的影响 1人口迁移对迁出()地的影响2人口迁移对城市化的影响大量农村人口迁入城市,为城市注入了活力,促进了城市经济发展。随着人口规模的扩大,城市的用地规模不断扩大,城市功能区也随之发生布局调整,郊区不断出现住宅小区,促进了郊区城市化的发展。3人口迁移对就业结构的影响伴随人口迁移,会不断出现新的职业。如学龄儿童迁移人口增多,则迁入地应增加或加强中小幼教师的师资力量。[归纳整合]人口迁移影响的分析角度辩证角度有利影响和不利影响区域角度对迁出地影响和对迁入地影响三大要素角度对生态环境、经济、社会三方面影响具体方面人口迁移对人口数量、性别比、职业构成、产业结构、交通、社会治安、城市化等都有重要影响   [典题精研][典例] (2013·全国卷)下图表示我国部分省级行政区域20052010年间迁移人口比重。迁移人口以青壮年为主。读下图并结合相关知识,完成(1)(2)题。(1)20052010(  )A.迁出人口数量贵州多于四川B.迁入人口数量上海多于广东C.人口增长率浙江高于江苏D.人口自然增长率安徽低于天津(2)20052010年,省级行政区域间的人口迁移(  )A.延缓了皖、赣、黔的老龄化进程B.延缓了沪、京、津的老龄化进程C.降低了皖、赣、黔的城市化水平D.降低了沪、京、津的城市化水平[解析] (1)题,图中显示贵州迁出人口比重略大于四川,但贵州人口总量远少于四川,故四川的迁出人口数量仍多于贵州;同理,上海的迁入人口数量少于广东;浙江迁入人口比重远高于江苏,故浙江人口增长率高于江苏;图中信息并不能反映人口自然增长状况。第(2)题,由图可知,皖、赣、黔等省迁出人口比重较大,而迁出人口以青壮年为主,这会加速人口老龄化进程;人口迁移延缓了迁入人口比重较大的沪、京、津等地区的老龄化进程;迁入到沪、京、津等地的人口多分布于城市,故提高了沪、京、津的城市化水平。[答案] (1)C (2)B[方法规律] 解答人口迁移类试题的思维流程[集训冲关]近年来,长江经济带东西部地区之间由移民就业移业就民(把产业转移到劳动力富余的地方)的新模式转换初见成效。据此完成12题。1.如图示意甲、乙、丙、丁四个工业部门投入要素对比。实行移业就民最有利的工业部门是(  )A.甲          BC.丙  D2.长江经济带移业就民带来的影响有(  )促进东部地区产业升级 加快中西部地区城市化进程增加东部地区就业   有利于中西部地区产业培育降低东部地区环境压力 增加长江经济带春运压力A①②③④  B①②④⑤C②④⑤⑥  D②③⑤⑥解析:1.C 2.B 第1题,从题干材料可知,移业就民是转移劳动密集型产业到劳动力富余的地方,丙为劳动力密集型工业,故为最适合移业就民的部门。第2题,移业就民使劳动密集型产业转出,东部地区就业率降低,但产业结构得到升级,环境压力也有所减轻;长江经济带劳动密集型产业转移到经济欠发达的中西部地区,西部民工不需要再到东部打工,从而降低了春运的压力,也促进了中西部地区工业化、城市化的发展。(2019·深圳一模)近年来,不少在城市积累了资金、习得专长的农民工,开始逆向流动、返乡创业。这类人,被媒体称为城归。据统计,近年来城归人数累计达到450万。随着党的十九大明确提出的乡村振兴战略的实施,将有更多的城归返乡创业,这将给乡村的社会经济发展带来不可估量的现实影响。据此完成35题。3城归返乡创业现象出现的主要原因是(  )A.城市产业已达饱和,经济效益不断下降B.城市生活成本过高,环境污染严重C.乡村土地无人耕种,大面积的撂荒D.国家优惠政策实施,乡村经济蓄势发展4城归给乡村带来的是人口红利升级,人口红利升级指的是城归人员(  )A.技能与素质的提升  B年龄构成的年轻化C.数量的大幅度提高  D性别结构的均衡化5城归现象给乡村最先带来的社会效益是(  )A.增加家庭收入,改善环境质量B.有效解决留守儿童和老龄化问题C.提高公共服务水平,完善基础设施D.促进农业规模化和专业化发展解析:3.D 4.A 5.B 第3题,乡村振兴战略的实施体现了政策因素的影响。第4题,注意材料中城归是指在城市积累了资金和技术的农民工;据此可判断答案。第5题,过去由于大量农民工进城务工,使得农村产生大量的留守儿童和老年人口。而随着城归现象的出现,首先可以有效解决留守儿童和老龄化问题;注意增加家庭收入和促进农业规模化属于带来的经济效益,不属于社会效益;提高公共服务水平及完善基础设施建设不是最先带来的效益。故B正确。如图为我国部分省区市20052010年人口净迁移率与人口自然增长率分布图。读图,完成67题。6.有关我国部分省区市20052010年人口变化状况的叙述,正确的是(  )江西省净迁入人口数增加 天津人口增长率大于四川广东自然增长人口数大于净迁入人口数 贵州人口净减少A①②  B③④C②③  D①④7.图中人口数量的变化(  )A.加剧了北京、上海、天津城市交通拥堵B.引起江西、贵州的人口合理容量增大C.主要增强了广东、浙江第一产业的活力D.使北京、上海人口老龄化问题更加严重解析:6.C 7.A 第6题,江西省净迁移率小于0,所以净迁入人口数减少;天津净迁移率和自然增长率都大于0,人口增长率数值大,而四川人口净迁移率小于0,自然增长率大于0,人口增长率数值比天津小;广东自然增长率大于净迁移率,所以广东自然增长人口数大于净迁入人口数;贵州人口自然增长率和净迁移率之和大于0,所以人口净增加,C正确。第7题,由图中可知,北京、天津人口增长迅速,而且净迁入率很大,说明外来人口很多,加剧了北京、天津等城市的人地矛盾,导致交通、住宅等压力增大,外来人口以青壮年为主,降低了北京、上海人口老龄化问题,故A正确、D错误;人口合理容量大小与人口迁移无关,故B错误;广东、浙江迁入人口主要从事第二、三产业,对第一产业影响不大,故C错误。[课时跟踪检测]一、选择题(2019·济宁模拟)榨菜、方便面、火腿肠是流动人口最为常见的消费品。如图为某上市公司生产的榨菜在两个地区销售份额占比的变化数据。据此回答12题。1.该销售份额占比的变化,能说明2011年后(  )A.西南地区人口迁出加快 B西南地区人口回流明显C.华南地区人口净迁入加快  D华南地区人口净迁出明显2.该数据反映出的人口流动的积极意义有(  )缓解西南地区土地压力 促进华南地区产业升级缓解华南地区劳动力不足 缓解西南地区人口老龄化A①②  B①③C②④  D③④解析:1.B 2.C 第1题,结合某上市公司生产的榨菜在两个地区销售份额占比的变化数据可知,2011年后西南地区人口回流明显,迁出变慢,故A项错误,B项正确;2011年后华南地区人口净迁入变慢,但仍以净迁入为主,故CD项错误。第2题,结合上题分析可知,西南地区迁出人口减少,人口回流明显,不利于缓解土地压力,错误;华南地区由于人口净迁入变慢,出现劳动力不足的情况,因此会加快产业升级,正确,错误;西南地区青壮年人口回流会减轻该地区的人口老龄化,正确。如图为百度地图发布的《2017年第三季度中国城市研究报告》中城市人口吸引力指数(是评估城市吸引力的重要指标)排名前十的城市分布图。读图回答34题。3.图示城市人口吸引力指数排名靠前的主要原因是(  )A.经济水平高  B生态环境好C.交通状况好  D人口素质高4.图示城市吸引大量人口迁入后,带来的不利影响是(  )A.人口素质下降,管理难度加大B.人口自然增长率下降,老龄化加剧C.加剧交通拥堵,增加住房压力D.就业岗位减少,失业率提高解析:3.A 4.C 第3题,我国城市人口吸引力指数排名前十名的城市主要分布在东部沿海地区,少数分布在中西部地区,这些城市经济发展水平高,就业机会多,A对。图示城市的生态环境因素不是吸引人口迁入的主要因素,B错。城市交通通达度高,但交通拥堵严重,C错。人口素质高对城市人口吸引力影响较小,D错。第4题,图示城市吸引大量人口迁入后,带来的不利影响是加剧交通拥堵,增加住房压力,C对。人口增加,不会导致人口素质下降,A错。劳动力人口迁入,老龄化减轻,B错。劳动力人口迁入,就业岗位不会减少,D错。改革开放以来,常住外来人口(指非本地户籍却居留于该地半年以上的外来省区市人口)已经成为上海、北京等一线城市从业人员主力军。下表为20112015年上海和北京常住外来人口增量(单位:万人)表。据此完成56题。年份20112012201320142015上海37.432.9734.7210.5314.77北京37.531.628.9163.9520112015年上海和北京常住外来人口增量总体呈下降趋势的主要原因是(  )A.房价上涨过快  B人口老龄化C.经济水平下降  D产业结构调整62014年、2015年上海常住外来人口增量较北京下降明显,是因为上海(  )A.经济的发展水平较北京低  B周边城市群发展较快C.房价上涨速度超越北京  D城市环境质量较北京差解析:5.D 6.B 第5题,结合所学知识可知,迁入人口以劳动人口为主,随着产业的升级改造,20112015年上海和北京常住外来人口增量总体呈下降趋势,所以造成两城市常住外来人口增量下降的主要原因不是房价上涨、经济水平下降,也不是人口老龄化,而是产业结构调整。第6题,2014年、2015年上海常住外来人口增量较北京下降明显,是因为上海周边城市群发展较快,吸引了大批人口的迁入,并不是房价、环境质量、经济发展水平等的差异造成的。(2019·豫西南示范性高中联考)如图为20002010年俄罗斯人口动态图。读图完成78题。注:自然增加数是出生数与死亡数的差;人口增加数是自然增加数与迁移数的和;社会增加数是迁入数与迁出数的差。720002010年,俄罗斯各联邦管区中人口增加数较大的是(  )A.中央联邦管区和南部联邦管区B.西北联邦管区和远东联邦管区C.乌拉尔联邦管区和南部联邦管区D.西伯利亚联邦管区和乌拉尔联邦管区8.据图判断俄罗斯远东联邦管区人口总体变化的主要原因是(  )A.人口自然增加数大  B人口净迁出C.人口净迁入  D人口出生率低解析:7.A 8.B 第7题,据图可知,中央联邦管区和南部联邦管区人口增加数为正值,人口数量在增加;其他地区人口增加数均为负值,人口数量在减少,故选A。第8题,从图中可以看出远东联邦管区,自然增加数为负值,A错;社会增加数为负值,说明人口迁出数大于人口迁入数,为净迁出,B对、C错。从图中无法得到人口总数的信息,故无法判断人口出生率,D错。(2019·长沙一模)如图为2014年我国住宅价格等级分布金字塔图。据此完成911题。9.平均每个行政区承载人口最多的是(  )A.极高房价区  B极高房价区C.低房价区  D中低房价区10.读图可知,现阶段我国城市人口迁移的方向是(  )A.极高房价区人口外迁B.极高房价区人口外迁C.低房价区人口大量迁入D.中低房价区人口迁往高房价区11.下列产业中,受极高房价影响最大的是(  )A.金融业  B种植业C.高新技术产业  D制造业解析:9.B 10.D 11.D 第9题,平均每个行政区承载人口应该用行政区承载的城镇人口规模除以该行政区的个数,故B正确。第10题,房价的高低主要受经济发达程度影响,经济发达地区一般房价较高,因此人口一般从低房价区迁往高房价区。第11题,制造业对劳动力的需求量大,极高房价会造成劳动力数量减少;金融业与高新技术产业对劳动力的需求量少于制造业,且劳动力工资报酬高,因此受极高房价影响不大;种植业主要分布于乡村。二、非选择题12.阅读下列材料,回答问题。材料一 我国第六次人口普查资料显示,全国流动人口达2.21亿人。如图为我国19822010年流动人口数量统计图。材料二 下表为八大经济板块吸收的流动人口占全国流动人口比重(单位/%) 20052010东北地区6.956.20北部沿海11.9713.22大西北地区3.134.13黄河中游地区7.9811.14大西南地区10.9813.53长江中下游地区9.7111.01东部沿海地区20.5819.85南部沿海地区28.7020.91(1)据材料一,分析我国流动人口的特点。(2)据材料二,分析吸收流动人口最多的地区是________,人口大量涌入给该地区带来哪些影响?(3)2005年到2010年,我国中西部地区吸收的流动人口不断________,原因主要有哪些?解析:(1)题,据材料一可以看出我国流动人口的规模和占全国人口比重的变化。第(2)题,南部沿海地区改革开放早,经济发展迅速,能提供更多的就业机会,对劳动力需求量大,吸收流动人口数量最多。人口大量涌入对南部沿海地区的有利影响主要表现在经济发展和城市化进程方面;不利影响主要表现在环境压力和社会治安管理等方面。第(3)题,从2005年到2010年,我国中西部地区吸收的流动人口不断增多。原因主要是国家西部大开发政策、中部崛起等政策支持;中西部地区经济发展加快;东南沿海劳动密集型产业和资源密集型产业向中西部转移等因素。答案:(1)数量大,规模持续增长,占全国人口比重不断增长。(2)南部沿海地区有利影响:增加劳动力;增强社会活力;促进经济发展;推动城市化进程。不利影响:对交通、城市以及社会秩序造成压力;带来社会治安管理等方面的问题。(3)增多 国家政策支持;中西部地区经济发展加快;东南沿海劳动密集型和资源密集型产业向中西部转移。13(2019·本溪四校联考)阅读下列材料,完成下列各题。材料一 在北京、上海、广州等特大城市,每年增加的常住人口数量达到四五十万人,相当于一个中小城市的规模。材料二 近年来逃离北上广已成为一个时髦概念,但淘宝迁徙数据显示,北京、上海、广州等大城市人口依旧呈正向流入趋势。与此同时,广东在众多省份中依然最具务工吸引力。材料三 随着城市人口快速增长,北上广等地的大城市病日益突出,城市承载力已经接近极限。(1)人口大量流入北上广可能给这些大城市带来哪些影响?(2)根据材料二分析广东省人口流动的特点,并分析广东在众多省份中依然最具务工吸引力的主要原因。(3)专家表示,特大城市人口膨胀根源在于产业和功能过度聚集,因此有必要对特大城市功能和产业进行疏解,主动舍弃一些产业,掉一些肉。试根据所学知识分析掉一些肉指的是哪些产业。解析:(1)题,人口流入对这些大城市影响可以从有利和不利两方面分析。第(2)题,广东省人口流动的特点可以根据图中信息,分别从人口流入和流出及流动人口年龄构成等方面分析;原因可以从劳动力的需求量及以往人口流动惯性等方面分析。第(3)题,从环境保护,人口数量控制及功能调整等方面分析即可。答案:(1)积极推动这些大城市的社会经济发展,增加社会活动;对城市环境造成巨大压力,可能影响城市交通以及社会秩序。(2)流入人口数量大于流出人口数量;劳动年龄人口占流动人口的绝大部分。原因:珠江三角洲轻工业发达,劳动力导向型工业比例较大;受以往人口流动惯性的影响等。(3)以扼制高污染、高耗水、高耗能为目标,加快清退劳动生产率不高的一般性产业;以控制人口数量为目标,疏解区域性物流基地和专业批发市场等流动人口聚集的产业;以功能调整优化为目标,解决优质公共服务资源配置不均衡的问题,启动部分行政机关及事业单位向外转移试点工作。 

    欢迎来到教习网
    • 900万优选资源,让备课更轻松
    • 600万优选试题,支持自由组卷
    • 高质量可编辑,日均更新2000+
    • 百万教师选择,专业更值得信赖
    微信扫码注册
    qrcode
    二维码已过期
    刷新

    微信扫码,快速注册

    手机号注册
    手机号码

    手机号格式错误

    手机验证码 获取验证码

    手机验证码已经成功发送,5分钟内有效

    设置密码

    6-20个字符,数字、字母或符号

    注册即视为同意教习网「注册协议」「隐私条款」
    QQ注册
    手机号注册
    微信注册

    注册成功

    返回
    顶部
    Baidu
    map