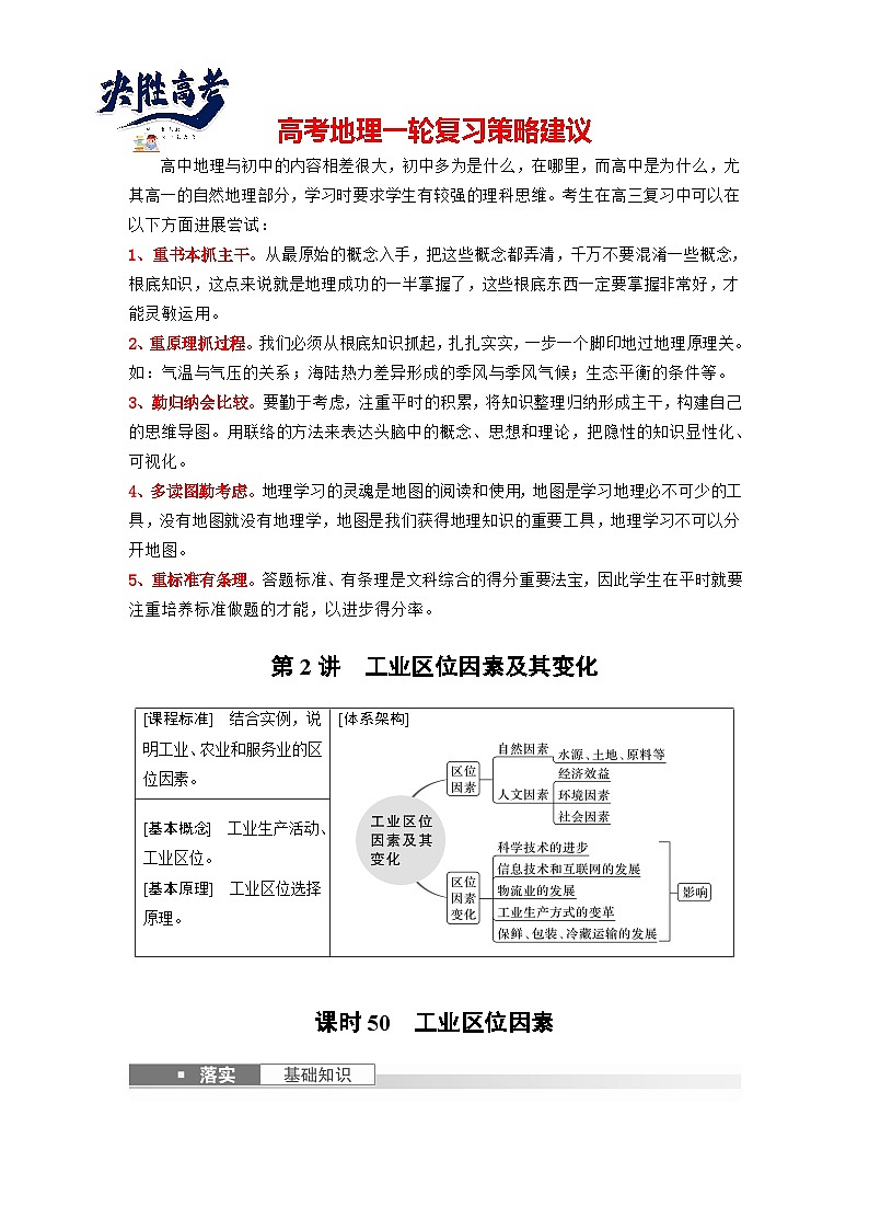
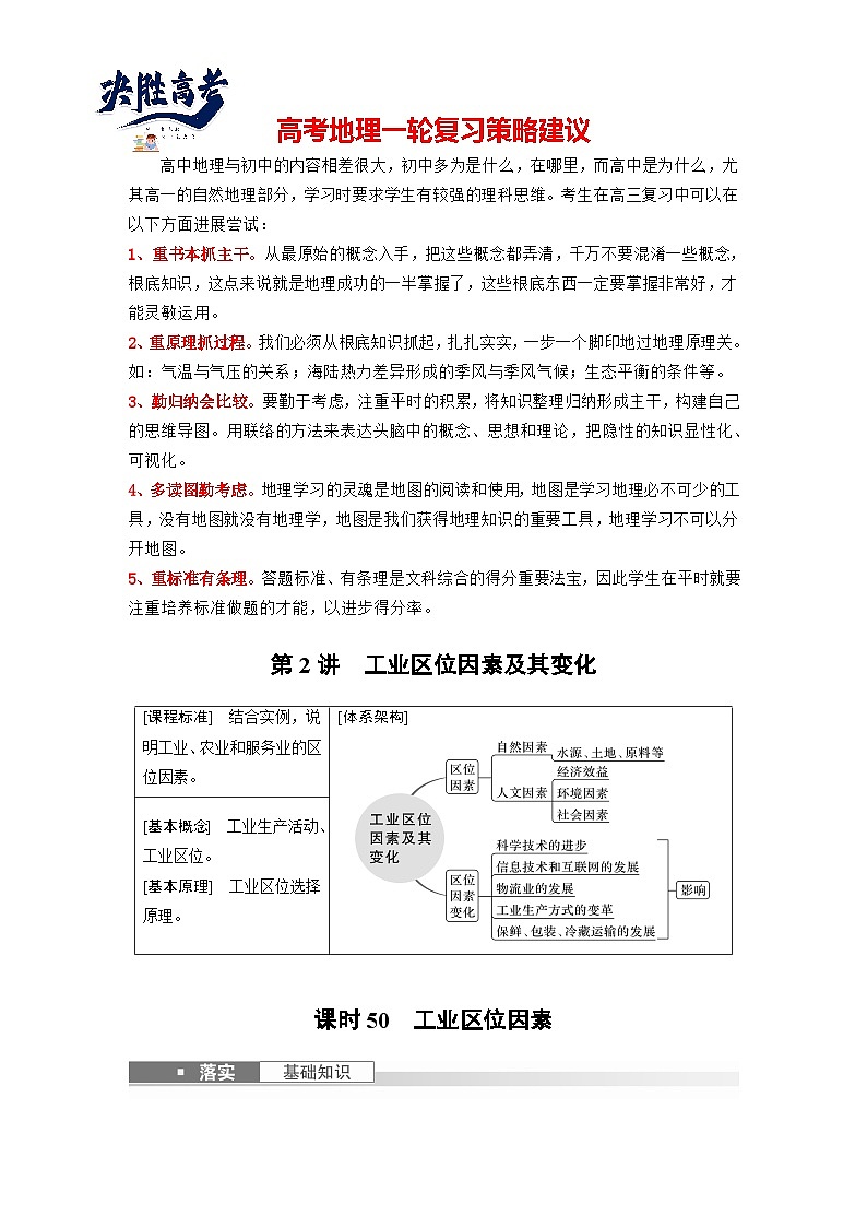
最新高考地理一轮复习(新人教版) 第2部分 第3章 第2讲 课时50 工业区位因素【课件+讲义+练习】
展开[基本概念]工业生产活动、工业区位
结合实例,说明工业、农业和服务业的区位因素。
[基本原理]工业区位选择原理
在工厂里,劳动力(工人、技术人员等)运用动力(燃料、电能等)和机械设备,将原料制成产品。
2、工业生产的一般过程
①从经济效益看,工厂应当选择在利润最高的地方;②但是在市场因素一定的情况下,把工厂建在总成本最低的地方。
包括:经济效益、环境因素、社会因素、其他因素。
(1)经济效益:运输成本、能源成本、劳动力成本
表现:靠近原料产地:主要是一些原料容易腐烂或原料运输成本很高的工业临近市场:产品容易变质或者产品运输成本较高的工业选择交通便捷处:一些需要大量运进原料的工业
表现:工业生产过程中需要消耗大量能源的工业
①技术要求低,需劳动力多→布局在有大量廉价劳动力的地区②技术要求高的企业→布局在高等教育和科技发达的地区
①对环境质量要求较高的工业→建在环境质量良好的地方②政府制定环境保护法规、环境质量标准等→影响工业区位选择
环境因素对工业区位的影响
建在空气洁净、远离污染的地区感光器材厂、电子厂、食品厂、饮料厂
可设在城区服装厂、玩具厂
城市边缘或近郊机械厂、仓储厂(仓库)
远离城市的郊区钢铁厂、水泥厂、化工厂
(1)有大气污染的工业部门的布局
(2)有水体污染的工业部门的布局,污水排放口要远离水源地及河流上游,如右图河流由A流向B,在选址时自来水厂宜布局在C处,化工厂宜布局在D处。
(3)地形影响:对大气污染比较严重的工业部门要布局在通风良好的地形区,避免布局在通风效果不理想的山谷与盆地中,以免废气大量聚集而危害人体健康。(4)与城区的距离:占地少、基本无污染的工业可以布局在城区内,如服装厂、玩具厂;有轻度污染的工业可以布局在城区边缘的近郊区,如机械厂、仓库;污染严重的工业必须布局在离城区较远的地区,如钢铁厂、水泥厂。
政策也是重要的工业区位因素,有时甚至会成为主导因素
文化、个人偏好、个人情感等因素
根据工业分布判断工业生产的主导因素
(1)普通家具厂因其产品不便于长途运输需接近市场,但影响伊春家具厂布局的主导因素则是原料。(2)北京、南京的石化工业属于靠近市场布局,而大庆、辽阳的石化工业则属于靠近原料产地布局。(3)新疆的棉纺织工业属于靠近原料产地布局,而上海的棉纺织工业则属于靠近市场布局。(4)呼和浩特乳品生产基地属于靠近原料产地布局,而北京、大庆液态奶基地的落成属于靠近市场布局。
“长虹”是我国电子电器工业的民族品牌。它的生产基地在四川绵阳, 深居内地,原来是军工企业。是50年代初与国防需要而建立的。
20世纪50年代,我国曾在并不生产棉花的鞍山、包头等重工业区布局一些棉纺织厂。
改革开放以来,东南沿海地区许多侨乡经济迅猛发展,得益于当地外籍华人、华侨投资的结果。
某些工厂由于搬迁费用太高、或政府的影响、或处于对当地经济的考虑,虽然明显区位不合理,但仍留在那里。
国家政策(平衡职工性别)
判读下列工业布局主要受什么因素影响?
(2022·全国文综甲)浙江S集团是一家研发和生产空调控制元件和零部件的企业,其生产的零部件占全球智能空调配件市场60%以上的份额。至2017年,S集团除国内工厂外,还在美国、墨西哥、波兰等国家建有工厂。其国内工厂生产的产品除供应国内市场外,还满足出口需求。2018年,在国内工厂产能饱和、订单不断增长的情况下,S集团入驻越南某工业园,在买地自建厂房的同时,租用厂房开展生产。据此完成1~3题。1.影响S集团在美国、墨西哥、波兰等国家建厂的主要区位因素是A.技术 B.市场C.原材料 D.劳动力
2.与国内建厂相比,S集团选择在越南建厂,可以A.降低生产成本 B.增加产品产量C.提高产品质量 D.方便原料供应3.推测入驻越南的S集团在自建厂房的同时租用厂房的主要目的是A.减少投资 B.提升企业形象C.支持园区建设 D.满足客户需求
答案 1.____ 2.____ 3.____
考向1 通过“工业区位因素”考查“区域认知”总部位于河北某县的我国某方便面企业在成立初期有多个加工厂,这些厂多分布于河北、河南、山东等地,并主要向这些省的农村地区供货。2004年,该企业与日本A集团合作,在制面、调味以及营养方面取得突破。2020年,该企业综合营收规模达290亿元,市场覆盖全国,但其主要加工厂位置仍保持不变。据此完成1~2题。1.该企业在成立初期,主要向农村地区供货是因为A.质量好 B.价格低C.产量大 D.种类多
总部位于河北某县的我国某方便面企业在成立初期有多个加工厂,这些厂多分布于河北、河南、山东等地,并主要向这些省的农村地区供货。2004年,该企业与日本A集团合作,在制面、调味以及营养方面取得突破。2020年,该企业综合营收规模达290亿元,市场覆盖全国,但其主要加工厂位置仍保持不变。据此完成1~2题。2.2020年该企业主要加工厂的位置仍保持不变,说明这些地区A.原料品质优 B.市场潜力大C.协作条件好 D.交通便利
考向2 通过“工业区位选择”考查“综合思维”(2023·黑龙江哈尔滨模拟)总部位于杭州的某包装饮用水企业近年来一直保持我国包装饮用水市场占有率第一。截至目前,该企业在国内布局了多个天然优质水源地(右图)。据此完成3~4题。3.该企业如此布局水源地的主要目的是A.降低运输成本 B.分散投资风险C.增加当地就业 D.利用廉价劳动力
(2023·黑龙江哈尔滨模拟)总部位于杭州的某包装饮用水企业近年来一直保持我国包装饮用水市场占有率第一。截至目前,该企业在国内布局了多个天然优质水源地(右图)。据此完成3~4题。4.该企业布局的水源地在青藏、西北地区分布较少的主要原因是这些地区A.缺乏优质水源 B.信息获取速度慢C.销售市场较小 D.基础设施不完善
铝是仅次于钢铁的第二大应用金属,广泛应用于建筑、交通、电力、包装等领域。通过铝土矿加工提纯,得到氧化铝;电解铝则以氧化铝作为原料溶质,通过电解得到产品铝。如图示意2020年我国氧化铝和电解铝产能主要分布。据此完成1~2题。1.新疆发展电解铝产业的优势是A.能源充足 B.铝土矿多C.产业基础好 D.运输成本低
铝是仅次于钢铁的第二大应用金属,广泛应用于建筑、交通、电力、包装等领域。通过铝土矿加工提纯,得到氧化铝;电解铝则以氧化铝作为原料溶质,通过电解得到产品铝。如图示意2020年我国氧化铝和电解铝产能主要分布。据此完成1~2题。2.山西、山东都是氧化铝产能大省,但山东省电解铝产能远超山西省位居全国第一,其主要原因可能是山东省A.电力较充足 B.环保要求低C.技术较先进 D.市场距离近
(2023·北京海淀区期末)艺尚小镇位于浙江省杭州市临平区,为浙江省首批特色小镇,主要发展以服装为主的时尚产业。2021年3月16日,中国服装科创研究院在艺尚小镇举行揭牌仪式。同时,该院与东华大学、浙江理工大学、北京服装学院等十所高校和科研机构签订合作协议,力争在2025年前建成少人或无人智能制造生产线车间试点,并以优秀服装企业为载体,抱团取暖,智慧分享,全面实现服装产业的数字化转型。据此完成3~5题。3.中国服装科创研究院落户艺尚小镇主要是因为该地A.技术力量较雄厚 B.内部交易成本低C.服装市场需求广 D.服装产业基础好
(2023·北京海淀区期末)艺尚小镇位于浙江省杭州市临平区,为浙江省首批特色小镇,主要发展以服装为主的时尚产业。2021年3月16日,中国服装科创研究院在艺尚小镇举行揭牌仪式。同时,该院与东华大学、浙江理工大学、北京服装学院等十所高校和科研机构签订合作协议,力争在2025年前建成少人或无人智能制造生产线车间试点,并以优秀服装企业为载体,抱团取暖,智慧分享,全面实现服装产业的数字化转型。据此完成3~5题。4.我国大力推进服装产业智能制造,旨在A.加快服装产业升级 B.促进服装产业集聚C.充分发挥人力优势 D.增加产品科技含量
(2023·北京海淀区期末)艺尚小镇位于浙江省杭州市临平区,为浙江省首批特色小镇,主要发展以服装为主的时尚产业。2021年3月16日,中国服装科创研究院在艺尚小镇举行揭牌仪式。同时,该院与东华大学、浙江理工大学、北京服装学院等十所高校和科研机构签订合作协议,力争在2025年前建成少人或无人智能制造生产线车间试点,并以优秀服装企业为载体,抱团取暖,智慧分享,全面实现服装产业的数字化转型。据此完成3~5题。5.全面实现服装产业数字化转型,会A.提高服装生产成本B.满足市场个性化需求C.削弱产业分工协作D.进一步延长研发周期
宁波市S集团成立于1990年,是中国最大的一体化针织服装代工企业之一,主要为国际知名品牌进行贴牌加工,产品销往国际市场。进入21世纪后,越来越多的宁波纺织服装企业开始创立自主品牌,但S集团坚持在具有传统优势的外贸行业做大做强。2005年,S集团在柬埔寨、越南等国设立了境外投资企业,主要从事纺织服装的生产加工和销售。2009~2017年,S集团新增188项专利,并将大部分利润投入到专利研发中。据此完成6~8题。6.进入21世纪后,越来越多的宁波纺织服装企业创立自主品牌,其目的是A.降低生产成本 B.抢占国际市场C.增加产品附加值 D.扩大生产范围
宁波市S集团成立于1990年,是中国最大的一体化针织服装代工企业之一,主要为国际知名品牌进行贴牌加工,产品销往国际市场。进入21世纪后,越来越多的宁波纺织服装企业开始创立自主品牌,但S集团坚持在具有传统优势的外贸行业做大做强。2005年,S集团在柬埔寨、越南等国设立了境外投资企业,主要从事纺织服装的生产加工和销售。2009~2017年,S集团新增188项专利,并将大部分利润投入到专利研发中。据此完成6~8题。7.2005年,S集团在东南亚部分国家设立境外投资企业的主要优势是A.基础设施完善 B.贸易壁垒较少C.海运交通便利 D.劳动力素质高
宁波市S集团成立于1990年,是中国最大的一体化针织服装代工企业之一,主要为国际知名品牌进行贴牌加工,产品销往国际市场。进入21世纪后,越来越多的宁波纺织服装企业开始创立自主品牌,但S集团坚持在具有传统优势的外贸行业做大做强。2005年,S集团在柬埔寨、越南等国设立了境外投资企业,主要从事纺织服装的生产加工和销售。2009~2017年,S集团新增188项专利,并将大部分利润投入到专利研发中。据此完成6~8题。8.S集团研发的专利多数属于①技术改造领域 ②设备研发领域 ③产品设计领域 ④品牌创意领域A.①② B.①③ C.②③ D.③④
9.(2023·山东烟台模拟)阅读图文材料,完成下列要求。(16分)纺织服装业按生产工艺分为纺纱工业、织布工业、针织工业、非织造工业、印
染工业、服装工业等。乌兹别克斯坦农牧业和采矿业发达,经济结构单一,出口产品以棉花、铜矿石等农矿产品为主。长期以来,该国纺织服装业以纺纱工业为主体,受地缘交通制约,产品出口时间成本和运输成本较高。2019年,该国制定政策,强调加大对纺织服装业的投资,凸显纺织服装业在经济改革中的重要地位。如图示意乌兹别克斯坦地理位置。
(1)简述该国发展纺织工业的资源优势。(6分)
答案 发展纺织工业的棉花、羊毛等原料充足;劳动力和土地成本低;能源丰富廉价。
(2)分析该国纺织服装业长期以纺纱工业为主的原因。(4分)
答案 该国社会经济发展水平不高,资金、技术条件有限,纺织服装业高素质人才相对缺乏;纺纱工业投资少,技术门槛低,且吸纳就业人员多,易获得政策支持。
最新高考地理一轮复习(新人教版) 第2部分 第3章 第1讲 课时48 农业区位因素【课件+讲义+练习】: 这是一份最新高考地理一轮复习(新人教版) 第2部分 第3章 第1讲 课时48 农业区位因素【课件+讲义+练习】,文件包含2024年高考地理一轮复习新人教版第2部分第3章第1讲课时48农业区位因素pptx、2024年高考地理一轮复习新人教版第2部分第3章第1讲课时48农业区位因素教师版docx、2024年高考地理一轮复习新人教版第2部分第3章第1讲课时48农业区位因素学生版docx、第二部分第三章第1讲训练48农业区位因素docx等4份课件配套教学资源,其中PPT共60页, 欢迎下载使用。
2025高考地理一轮总复习第2部分人文地理第10章产业区位因素第2讲工业区位因素及其变化课件: 这是一份2025高考地理一轮总复习第2部分人文地理第10章产业区位因素第2讲工业区位因素及其变化课件,共60页。PPT课件主要包含了研析课标·定目标,研清教材·固基础,劳动力,利润最高,廉价劳动力,2环境因素,3社会因素,科学技术,可替代原料,技术发展等内容,欢迎下载使用。
新高考适用2024版高考地理一轮总复习第2部分人文地理第3章产业区位因素第2讲工业区位因素及其变化考点2工业区位因素的变化课件: 这是一份新高考适用2024版高考地理一轮总复习第2部分人文地理第3章产业区位因素第2讲工业区位因素及其变化考点2工业区位因素的变化课件,共51页。PPT课件主要包含了研清教材·固基础,研析考题·明方向,深化整合·提素能,对点训练·促提升,课堂巩固·即时练,科学技术,可替代原料,技术发展,互联网,多维坐标图等内容,欢迎下载使用。

