所属成套资源:2020年华东师大版九年级数学上册学案()
华师大版九年级上册25.2 随机事件的概率综合与测试导学案
展开
这是一份华师大版九年级上册25.2 随机事件的概率综合与测试导学案,共4页。学案主要包含了运用树状图法求概率等内容,欢迎下载使用。
学习目标:学会可能出现的结果数较大时,可以采用列表法来列出各种可能的结果,以避免重复或漏计。
活动过程:
活动一 列举事件发生的所有可能
各同学思考下列问题,小组长组织交流
同时掷两枚质地均匀的硬币有几种可能的结果?
同时掷两枚质地均匀的骰子有几种可能的结果?
问题2与问题1相比,可能产生的结果数目增多了,列举时很容易造成重复或遗漏。怎样避免这个问题呢?带着这个问题阅读课本第135页分析与表25—2
活动二 运用列表法求概率
各同学自主完成例1的解题过程,小组交流、订正,并完成题后小结
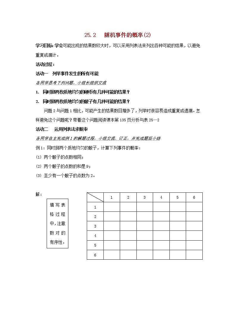
例1:同时掷两个质地均匀的骰子,计算下列事件的概率:
(1) 两个骰子的点数相同;
(2) 两个骰子的点数的和是9;
(3) 至少有一个骰子的点数为2。
解:
填写表格过程中,注意数对的有序性。
思考 :将题中的“同时掷两个骰子”改为“把一个骰子掷两次”,所得的结果有变化吗?(就本例的3个问题而言,“同时掷两个骰子”与“把一个骰子掷两次”可以取同样的试验的所有可能的结果,因此作此改动对所得结果没有影响。)
题后小结:当一个事件涉及两个因素且可能出现的结果数目较多时,通常采用 法。其步骤如下:①
②
③
活动三 运用树状图法求概率
问题:甲口袋中装有2个相同的小球,它们分别写有字母A和B; 乙口袋中装有3个相同的小球,它们分别写有字母C、D和E;从两个口袋中各随机地取出1个小球。用列表法写出所有可能的结果
如果还有丙口袋中装有2个相同的小球,它们分别写有字母H和I。从甲、乙、丙三个口袋中各随机地取出1个小球。你能写出所有可能的结果吗?与你的同伴交流一下。
当一次试验涉及两个因素时,且可能出现的结果较多时,为不重复不遗漏地列出所有可能的结果,通常用列表法。当一次试验涉及三个因素时,列表法就不方便了,那么为不重不漏地列出所有可能的结果,我们该怎么办呢?
活动四 牛刀小试
小组长组织交流,将解答过程展示于小黑板上
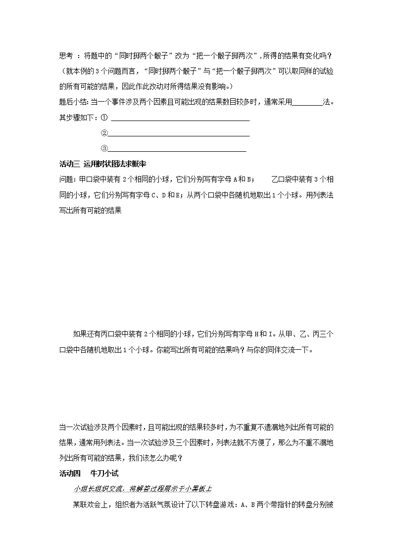
4
5
7
游戏转盘B
B
1
6
8
游戏转盘A
A
某联欢会上,组织者为活跃气氛设计了以下转盘游戏:A、B两个带指针的转盘分别被分成三个面积相等的扇形,转盘A上的数字分别是1,6,8,转盘B上是4,5,7(两个转盘除表面数字不同外,其他完全相同)。选择2名同学分别转动A、B两个转盘,停止后指针所指数字较大的一方为获胜者,另一方需表演节目(若箭头恰好停留在分界线上,则重转一次)。作为游戏者,你会选择哪个装置呢?并请说明理由。
活动五 再回首
本堂课你学到了哪些知识与方法?在运用时有哪些细节要向大家做个提醒呢?
课堂反馈:
1.在6张卡片上分别写有1~6的整数,随机的抽取一张后放回,再随机的抽取一张,那么,第一次取出的数字能够整除第2次取出的数字的概率是多少?
2.在一个口袋有4个完全相同的小球,把它们分别标号为1、2、3、4,随机摸取一个小球然后放回,再随机摸一个小球,求下列事件的概率:
(1)两次取的小球标号相同
(2)两次取的小球标号的和为4
3.一天晚上小伟帮助妈妈清洗两个只有颜色不同的有盖茶杯,此时突然停电了,小伟只好把杯盖和茶杯随即地搭配在一起,求颜色搭配正确和颜色搭配错误的概率各是多少?
课后反思:1
2
3
4
5
6
1
2
3
4
5
6
相关学案
这是一份人教版25.2 用列举法求概率导学案,共5页。学案主要包含了旧知回顾,新知梳理,试一试,拓展延伸等内容,欢迎下载使用。
这是一份初中数学25.2 用列举法求概率学案,共5页。学案主要包含了学习目标,学习重点,学习难点,学习方法,学时安排,课前复习,课前预习,自主学习等内容,欢迎下载使用。
这是一份华师大版九年级上册第25章 随机事件的概率25.2 随机事件的概率2.频率与概率学案,共7页。学案主要包含了即学即练,合作探究,探索思路,题后总结等内容,欢迎下载使用。

