


还剩16页未读,
继续阅读
所属成套资源:2021版高考地理(中图版)一轮复习教师用书精品教案
成套系列资料,整套一键下载
2021版高考地理(中图版)一轮复习教师用书:第17讲 城市化
展开
第17讲 城 市 化
一、城市化
1.城市化的概念:城市化是一个农业人口转化为非农业人口、农村地域转化为城市地域、农业活动转化为非农业活动的过程。
2.城市化的动力和表现
(1)城市化的动力
社会经济的发展是城市化的主要动力,如下图所示:
(2)城市化的表现
城市化表现
具体表现
人口的集中过程(乡村→城市)
城市人口总量及其占总人口的比重上升;城镇数量增加,城镇密度加大;城镇规模的扩大
地域的转换过程(乡村→城市新区;乡村→城市)
城市建设用地扩大,农业用地发展为城区;城市用地功能进一步分化;土地景观发生较大变化
经济结构的变化
产业结构由第一产业向第二、三产业转变,伴随经济结构变化,城市文明向农村地区扩散
3.城市化的进程和特点
(1)城市化进程加快。
(2)发达国家和发展中国家的城市化进程不同
①发达国家:城市化伴随工业化进行,城市人口比重高。
②发展中国家:城市化先于工业化,城市人口急剧膨胀。
(3)特大城市迅速发展:超大城市主要分布在发展中国家。
(4)出现了巨大的城市带。
二、城市化对地理环境的影响
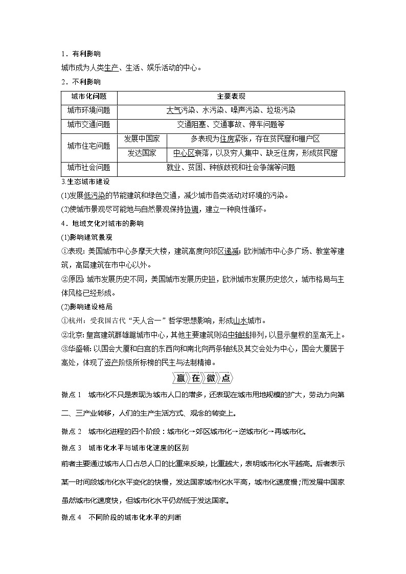
1.有利影响
城市成为人类生产、生活、娱乐活动的中心。
2.不利影响
城市化问题
主要表现
城市环境问题
大气污染、水污染、噪声污染、垃圾污染
城市交通问题
交通阻塞、交通事故、停车问题等
城市住宅问题
发展中国家
多表现为住房紧张,存在贫民窟和棚户区
发达国家
中心区衰落,以及穷人集中、缺乏住房,形成贫民窟
城市社会问题
就业、贫困、种族歧视和社会争端等问题
3.生态城市建设
(1)发展低污染的节能建筑和绿色交通,减少城市各类活动对环境的污染。
(2)使城市景观尽可能地与自然景观保持协调,建立一种良性循环。
4.地域文化对城市的影响
(1)影响建筑景观
①表现:美国城市中心多摩天大楼,建筑高度向郊区递减;欧洲城市中心多广场、教堂等建筑,高层建筑在市中心以外。
②原因:城市发展历史不同,美国城市发展历史短,欧洲城市发展历史悠久,城市格局与主体风格已经形成。
(2)影响建设格局
①杭州:受我国古代“天人合一”哲学思想影响,形成山水城市。
②北京:皇宫建筑群雄踞城市中心,其他主要建筑则沿中轴线排列,以显示皇权的至高无上。
③华盛顿:以国会大厦和白宫的东西向和南北向两条轴线及其交会处为中心,国会大厦居于高处,体现了资产阶级所标榜的民主与法制精神。
微点1 城市化不只是表现为城市人口的增多,还表现在城市用地规模的扩大,劳动力向第二、三产业转移,人们的生产生活方式、观念的转变上。
微点2 城市化进程的四个阶段:城市化→郊区城市化→逆城市化→再城市化。
微点3 城市化水平与城市化速度的区别
前者主要通过城市人口占总人口的比重来反映,比重越大,表明城市化水平越高。后者表示某一时间段城市化水平变化的快慢,发达国家城市化水平高,城市化速度慢;而发展中国家虽然城市化速度快,但城市化水平仍然低于发达国家。
微点4 不同阶段的城市化水平的判断
城市化发展的不同阶段,可以用城市人口占总人口的比重来说明不同的发展时期。一般认为城市化比重在30%以下为初期阶段,30%~70%为中期阶段,70%以上为后期阶段。我国大多数地区为中期阶段。另外还可以通过人口数量迁移方向和示意图来判读城市化进程阶段。
微点5 城市建设前后水循环各环节的变化
与城市建设前相比,城市建设后,蒸发减少,地表径流增加,下渗减少,地下径流减少。
微点6 图解“城市病”的表现及解决措施
城 市 化
(2019·高考全国卷Ⅱ)在城镇化进程中,城市人口、土地利用和产业需要协调发展。根据协调发展水平,将长江三角洲城市群的城市由高到低分为Ⅰ、Ⅱ、Ⅲ、Ⅳ四个等级类型,图1为2001年至2016年长江三角洲城市群的城市协调发展水平变化,图2示意长江三角洲城市群的范围及城市分布。据此回答1~3题。
1.2016年协调发展水平Ⅰ型中的多数城市( )
A.海港规模大 B.沿长江分布
C.集聚长江口 D.行政等级较高
2.以上海为核心,协调发展水平Ⅳ型的城市,在空间分布上呈现( )
A.均衡性 B.边缘性
C.集中性 D.对称性
3.与2001年相比,2016年协调发展水平上升的城市,多数与上海( )
A.空间位置邻近 B.发展模式相同
C.城市性质相似 D.产业部门接近
【图解思路】
【尝试解答】 1.D 2.B 3.A
1.世界城市化进程的时间差异
2.城市化、郊区城市化、逆城市化和再城市化的区别(以英国城市化进程为例)
城市化
郊区城市化
逆城市化
再城市化
时间
19-20世纪
20世纪50-70年代
20世纪70-80年代
20世纪80年代以后
表现
人口由乡村迁往城市,乡村地域转化为城市地域
人口由市区迁往郊区
人口迁往更远的农村和小城镇
人口迁回市区
成因
城市的拉力和乡村的推力
市区人口激增,地价上涨,交通拥挤;郊区基础设施的完善
为追求更好的生活环境
开发中心区,高科技产业、第三产业的发展
图解
(2020·济南评估)下图示意我国东部某城市不同发展阶段的产业结构。据此回答1~2题。
1.该城市发展历程可能是( )
A.Q—P—N B.N—P—Q
C.P—N—Q D.N—Q—P
2.下列关于该城市的说法,正确的是( )
A.P阶段城市化水平最高
B.Q阶段城市交通体系较完善
C.N阶段城郊农业最发达
D.Q阶段工业产值不断降低
解析:第1题,读图可知,N阶段第一产业比重约为50%,第二、三产业比重分别只有约35%和15%,为区域发展的初期阶段;P阶段第二产业比重约为50%,第一、三产业比重分别约为18%和32%,为区域发展的成长阶段;Q阶段第三产业比重约为65%,第一、二产业比重分别只有约5%和30%,为区域发展的后期阶段。第2题,结合上题分析可知,P阶段为区域发展的成长阶段,第二产业比重大,人口不断涌向城市,但城市化水平仍在不断提升,还没有达到最高,A错;N阶段为区域发展的初期阶段,虽然第一产业比重大,但生产力水平较低,城郊农业并不是最发达的,C错;Q阶段为区域发展的后期阶段,生产力水平最高,交通最发达,城市化水平最高,第二产业比重虽然比成长阶段有所减少,但工业仍然不断发展,产值继续上升,B对、D错。
答案:1.B 2.B
(2020·青岛质检)人口城镇化分为“城化”和“镇化”两部分,人口“城化”是指人口向各类城市的城区集中的自然历史过程,而人口“镇化”是指人口向小城镇的镇区集中的自然历史过程。为测定镇区人口集聚程度及其对人口城镇化发展的贡献,将镇区总人口占城镇总人口的比例称为“城镇人口镇化水平”,将某一时期内某区域的镇区人口增长量占城镇总人口增长量的比例称为“城镇人口镇化贡献率”。下图示意我国部分省级行政区2000-2005年和2010-2015年两个时段的城镇人口镇化贡献率柱状分布。据此回答3~5题。
3.推测M省级行政区最可能是( )
A.辽宁 B.上海
C.湖南 D.安徽
4.2000-2005年,吉林省的( )
A.镇区人口呈现负增长
B.城镇人口总数下降
C.城区人口呈现正增长
D.镇区人口总数上升
5.图示时期,关于重庆与陕西城化贡献率叙述正确的是( )
A.重庆一直高于陕西
B.陕西一直高于重庆
C.2000-2005年重庆城化贡献率高于陕西
D.2010-2015年重庆城化贡献率高于陕西
解析:第3题,图示两个时段,M省级行政区城镇人口镇化贡献率普遍较低。2000-2005年,M省城镇人口镇化贡献率为负值,说明该时期镇区人口减少,镇区人口向城市迁移明显,城化贡献率高;2010-2015年,由于大城市的辐射带动作用,镇区人口增多,镇化贡献率提高。综上分析,上海符合该特点。故B选项正确。第4题,2000-2005年吉林省城镇人口镇化贡献率为正值,说明镇区人口在增加,故A选项错误,D选项正确;随着经济的发展,城镇化水平提高,城镇人口总数应该增加,故B选项错误;该图反映的信息是吉林省镇化贡献率为正值,说明镇区人口增加,但不代表城区人口呈现正增长,故C选项错误。第5题,城化贡献率与镇化贡献率呈负相关,城化贡献率越高,镇化贡献率相对越低。读图可知2010-2015年重庆镇化贡献率低于陕西,说明重庆的城化贡献率高于陕西,故D选项正确,B选项错误。2000-2005年重庆镇化贡献率高于陕西,即城化贡献率低于陕西,故A、C选项错误。
答案:3.B 4.D 5.D
城市化对地理环境的影响
(2019·高考江苏卷)城市不透水面是指阻止水分下渗到土壤的城市人工地面。下图为某城市不同年份不透水面比例分布图。读图回答1~2题。
1.1989年到2015年间,该城市不透水面比例变化最大的区域距市中心( )
A.10~15 km B.15~20 km
C.20~25 km D.25~30 km
2.不透水面的增加可能导致该城市( )
①地下水位上升 ②地表气温升高
③生物多样性增加 ④地表径流增多
A.①② B.①③
C.②④ D.③④
【图解思路】
【尝试解答】 1.B 2.C
1.城市化对自然环境的不利影响
2.城市化对人文地理环境的影响
影响
成因
应对措施
资
源
短
缺
耕地面积减少
城市数量增加,规模扩大,占用大量耕地
节约用地,尽量少占耕地
水资源短缺
产业和人口大量集中,用水量增大
节约用水,提高利用率,治理水污染
生态破坏
过量开采地下水,导致地面沉降、海水入侵、水质恶化等
减少地下水开采,雨季回灌
环
境
污
染
大气污染
生活、工业、交通等燃烧煤、石油、天然气,排放大量烟尘、废气
合理布局对大气污染较重的企业;实行集体供暖;建立绿化隔离带
水污染
工业废水、生活污水等污染水源
建立污水处理厂,实行污水达标排放
固体垃圾污染
建设规模扩大、工业生产发展、居民消费水平提高,产生大量固体废物
实行分类回收、利用,采用填埋、燃烧、堆肥处理方法
噪声污染
交通运输、工业生产、建筑施工和社会活动产生噪声
噪声大的工厂远离城区布局,建立绿化隔离带
社
会
问
题
交通拥挤、
居住条件差
城市人口急剧膨胀,汽车数量不断增加
控制城市人口增长;合理布局城市道路;使用公共交通工具;加快住房建设
就业困难、
社会秩序混乱
乡村人口无序迁入,城市人口急剧增长
加快经济发展,增加就业岗位
3.城市化对地理环境的影响的分析思路
城市化进程表现为人口的转变、空间地域利用方式的转变、产业构成的转变,在转变过程中和转变完成后,对地理环境带来深刻影响,具体可从三方面分析。
(1)景观变化的影响
①不利影响
②有利影响:合理的城市化可以使城市景观与自然环境协调发展,形成最佳的人居环境。
(2)产业结构转变带来的影响
(3)城市化也会改变人们的地域联系方式和频率,以及文化和观念。
(2020·浙江省金丽衢十二校第三次联考)读深圳、厦门城市建成区面积年均扩展曲线图,回答1~2题。
1.深圳城市建成区扩展速度明显快于厦门,这主要得益于( )
A.国家改革开放的政策 B.其优越的经济地理区位
C.其深厚的历史文化底蕴 D.其便捷的水陆交通运输
2.据图推测,深圳、厦门城市建成区面积的变化可能导致( )
A.居民通勤距离增加 B.城市热岛效应减弱
C.大气降水下渗增加 D.地表径流减少
解析:第1题,厦门和深圳都是经济特区和沿海的重要港口城市,A、D不选;深圳邻近香港,受其影响经济发展迅速,B正确;深圳是移民城市,发展历史较短,C不选。第2题,深圳、厦门城市建成区面积增大,居民的居住地与工作地距离增加,通勤距离增加;城市建成区面积增加,城市热岛效应增强;地表硬化面积大,降水下渗减少,地表径流增多。选A。
答案:1.B 2.A
(2020·邯郸模拟)新疆维吾尔自治区的特克斯县城地处伊犁河上游的特克斯河谷地东段,是我国唯一的建筑完整而又正规的八卦城,也是世界上唯一的乌孙(游牧古国——乌孙国所在地)文化与易经文化交织的地方。读特克斯县城道路网及河流位置示意图,回答3~4题。
3.西汉时期,乌孙人在此地建城。在此地建城的突出优势是( )
A.北依山地,森林茂密
B.河谷平坦,利于筑城
C.沿河设城,水运便利
D.背山面河,风景优美
4.特克斯县城的马路上没有一盏红绿灯,但从来不会堵车,主要是由于该县城( )
A.地形平坦开阔,街道平直
B.河流远离,未穿城区
C.道路环形放射,街道相连
D.过境干道,绕城边缘
解析:第3题,图示该县城呈同心圆状,则建城的前提条件是地形平坦开阔。而河谷中地形狭窄,则该处能修建城镇的突出优势是地形平坦。第4题,图示八卦布局的形式使环形道路与放射状道路多处相连,可避免车流汇集导致堵车。
答案:3.B 4.C
选择题
(2020·辽宁朝阳抽测)日本都市圈建设大致分为四个阶段,即雏形阶段、加速阶段、调整阶段、成熟阶段。下图示意日本都市圈建设不同阶段的空间结构。据此回答1~3题。
1.日本都市圈建设的四个阶段中,人口集中程度最高的是( )
A.雏形阶段 B.加速阶段
C.调整阶段 D.成熟阶段
2.日本都市圈建设过程中,加速阶段可能出现的主要问题是( )
A.核心城市劳动力短缺 B.城市商业中心外移
C.都市圈圈层出现萎缩 D.基础设施建设滞后
3.日本都市圈建设过程中,成熟阶段( )
A.形成了多核心、多圈层空间结构
B.以核心城市的快速增长为主要特点
C.核心城市与外围地区间差距拉大
D.已实现了城市与乡村的协调发展
解析:第1题,从图中看,雏形阶段资源都流向中心城市,加速阶段和成熟阶段资源除流向中心城市外,还流向次级城市,因此人口集中程度最高的阶段是雏形阶段。第2题,加速阶段城市化速度较快,基础设施建设滞后问题突出;加速阶段有大量人口流入城市,不可能出现劳动力短缺和都市圈圈层萎缩问题,城市商业中心外移不属于城市化过程中出现的问题。第3题,由图可知成熟阶段形成了多核心、多圈层空间结构;以外围地区城市的快速增长为主要特点;核心城市与外围地区间差距缩小;是否实现了城市与乡村的协调发展从图中无法看出。
答案:1.A 2.D 3.A
(2020·河南六市联考)在我国快速城市化的背景下,局部地区出现了城市人口收缩现象,为此,有学者将城市划分为持续增长、转型增长、潜在收缩、显著收缩等类型。下表中,甲、乙、丙、丁是四个不同类型的城市,每框的三位数字依次代表城市的经济总量指数、人口数量指数和用地面积指数;各指数均采用1~5的等级,数字越大,在全国的相对地位越高。据此回答4~5题。
甲
乙
丙
丁
1980年
221
433
344
435
2016年
544
333
434
324
4.成功实现了产业结构升级的转型增长城市是( )
A.甲 B.乙
C.丙 D.丁
5.下列对四座城市的分析,正确的是( )
A.甲—以传统制造业为主体
B.乙—对外来人口的引力增大
C.丙—城市化水平显著下降
D.丁—厂矿资产闲置现象突出
解析:第4题,丙城市的经济总量指数增大,说明在全国的经济地位相对上升,但是人口规模在全国的相对地位下降,说明该城市可能经历了传统产业衰落、外来劳动力减少的过程,其后成功实现了产业结构的升级。第5题,甲城市从小城市发展为经济实力处于全国顶级位置的大城市,仅依靠传统制造业是很难达到的;乙城市在全国的经济地位相对下降,人口数量指数和用地面积指数基本稳定,这说明对外来人口的吸引力有所下降,属于潜在收缩型城市;丙城市的人口数量指数减小,但经济总量指数增加,在我国高速城市化的大背景下,城市化水平仍会有所提高;结合材料分析可知,丁城市的三个指数均降低,一般为资源枯竭型城市,厂矿倒闭或效益低下,形成大量的闲置土地、设备等。
答案:4.C 5.D
(2020·河南中原名校联盟联考)随着我国农业人口大量向非农业人口转移,乡村“空心化”现象日益突出。基于此,我国多地行政部门规划提出“合村并居”理念,即在适当的位置选地,建设高密度村居,采用增加绿地、广场以及完善基础设施等措施来降低高密度建筑的负面影响,以此来营造绿色、宜居的现代化宜居场所。据此回答6~7题。
6.“合村并居”的理念,限制了乡村的( )
A.服务种类 B.服务等级
C.用地规模 D.人口流动
7.“合村并居”的实施,可以( )
A.优化乡村用地结构 B.降低人口密度
C.提高乡村人口比重 D.促进乡村竞争
解析:第6题,由“建设高密度村居”,可判断合村后会大大减少住宅用地,则可限制用地规模。“合村并居”将几个邻近的乡村整合成一个乡村,所辖人口变多,加之基础设施的完善,新乡村的服务种类会增多、服务等级也会得到提升。第7题,“合村并居”通过高密度安置农户,会减少对农村周边耕地的占用,也能重新利用原来闲置的土地,则可优化乡村用地结构。合村是把几个小乡村合并,没有增加区域内的乡村人口,则人口密度、比重变化不大;合并后成为一个整体,也降低了乡村之间的竞争。
答案:6.C 7.A
(2020·福建龙岩模拟)城市化是一个复杂的过程,一般选取人口(非农业户籍人口)、经济(人均GDP)、土地(市辖区建成区面积)、社会(人均社会消费品零售总额)四个特征要素来研究城市化的发展情况。下图示意1985-2012年京津冀地区城市化整体年均增长率统计。读图回答8~10题。
8.此时期,京津冀地区城市( )
A.人均GDP波动下降
B.第三产业比重呈下降趋势
C.非农业户籍人口呈上升趋势
D.城市建成区面积2004年达到最大值
9.京津冀地区城市主要特征要素在某些时段发生突然快速增长的原因最可能是( )
A.基础设施完善 B.技术水平提高
C.生态环境改善 D.国家政策实施
10.根据四个特征要素的年均增长率差异判断,京津冀地区的城市( )
A.非农劳动力过剩 B.土地供应紧张
C.居民购买力停滞 D.交通快速发展
解析:第8题,读图可知,非农业户籍人口年均增长率虽然呈波动趋势,但都大于0,说明非农业户籍人口呈上升趋势,C对;经济(人均GDP)和土地(市辖区建成区面积)年均增长率都大于0,所以人均GDP、城市建成区面积也是逐年增长的,2012年达到最大值,A、D错;图中人均社会消费品零售总额只能反映商业的情况,不能反映第三产业比重的变化趋势,B错。第9题,本题解答的关键在于理解“突变”,即图示1993-1996年社会、经济的年均增长率和2001-2004年人口、土地的年均增长率突然大幅上升。基础设施完善、技术水平提高和生态环境改善等需要较长时期,不会引起人口、土地、经济和社会等的年均增长率突然增加,A、B、C错;国家政策的实施,会使市辖区建成区面积大幅增加,开发区进行大规模经济建设,能为劳动者提供更多的就业岗位,吸引人口大量迁入,引起人口、土地、经济和社会等的年均增长率突然增加,D对。第10题,图示土地年均增长率始终大于0,说明城市建成区面积扩大,用地量增多,但2001-2012年土地年均增长率下降最大,最可能是因为土地供应紧张,B对;图中经济年均增长率远大于人口年均增长率,说明经济发展为劳动者提供了更多的就业岗位,非农劳动力过剩说法错误,A错;图中社会年均增长率均在10%以上,说明居民购买力不断增加,C错;图中信息并不能直接反映交通发展状况,D错。
答案:8.C 9.D 10.B
(2020·成都一诊)下图是我国1998-2008年城镇人口增长折线图与住宅投资增长柱状图。据此回答11~12题。
11.图示期间我国( )
A.城镇住宅投资持续增加
B.城镇人口比重持续下降
C.农村住宅投资持续减少
D.城镇人口数量持续减少
12.图示期间城镇发展,使我国( )
A.城市等级提高,数量减少
B.步入逆城市化阶段
C.城市数量增加,分布均匀
D.城市化水平不断提高
解析:第11题,从图中信息看城镇住宅投资年平均增长率一直为正,所以说城镇住宅投资持续增加,A对;城镇人口增长率一直为正值,说明城镇人口比重持续上升,B错;图中看不出农村住宅投资持续减少,C错;城镇人口增长率一直为正值,说明城镇人口数量持续增加,D错。第12题,图示期间城镇人口增长率一直为正值,城镇人口比重持续上升,属于城市化阶段,使我国城市等级提高,数量增加,A错;城镇人口比重持续上升,仍然是城市化阶段,B错;城市数量增加,但并不代表分布均匀,C错;城镇人口比重持续上升,城市化水平不断提高,D对。
答案:11.A 12.D
(2020·北京西城区模拟)“城市绿心”指在城市中央或多个城市组团围合起来的绿色空间,通常兼顾有多种自然或人工绿地、水域、湿地等类型。从2013年至今,长江中游三大城市群一直致力打造“中国绿心”。据此回答13~14题。
13.长江中游三大城市群打造“中国绿心”的优势条件是( )
A.湘、鄂、皖之间,居全国中心位置
B.位于阶梯交界处,山林茂密
C.“一江、两湖”流域,水循环活跃
D.城市人口众多,工农业发达
14.图示“城市绿心”的生态效益表现在( )
A.通过发展旅游业和园艺业增加收入
B.促使城市人口向乡村流动
C.通过城乡间热力环流改善空气质量
D.增加周边居民的休憩场所
解析:第13题,根据图示,“中国绿心”位于湘、鄂、赣之间,A错;“中国绿心”位于第三级阶梯,并没有处于阶梯交界处;“中国绿心”主体由长江、洞庭湖、鄱阳湖组成,形成“一江、两湖”流域,水循环活跃;“中国绿心”所在区域的农村人口较多,城市化水平不高,城市人口应小于农村人口,工业不发达。据此分析选C。第14题,结合上题可知,该“城市绿心”主体由长江、洞庭湖、鄱阳湖组成,形成“一江、两湖”流域。该绿心主要是乡村、田园风光,周边是城市群,绿心是江、湖组成的湿地主体,建设绿心可以通过城乡间热力环流改善空气质量,缓解周边城市的热岛效应,提高城市环境质量,调节区域小气候,C对;通过发展旅游业和园艺业增加收入属于经济效益,A错;绿心的建设旨在让城乡协同发展,使城市生活质量提高,目前城市提供的服务、就业、收入等远好于乡村,故该现象不会促使城市人口向乡村流动,这也不是生态效益,B错;增加周边居民的休憩场所不属于生态效益,D错。据此分析选C。
答案:13.C 14.C
(2020·赣州模拟)下图表示四类资源型城镇的发展历程及其资源环境效应示意图。据此回答15~16题。
15.关于四类城镇发展现状的分析,正确的是( )
A.①—资源枯竭,迁入人口多
B.②—环境良好,就业压力小
C.③—产业结构的调整起步早
D.④—服务业发达,科技实力较强
16.目前③类城镇( )
A.环境污染严重 B.企业大多分散在小城镇
C.节能减耗成果显著 D.环境人口容量上升
解析:第15题,根据图示信息可知,①类城镇资源消耗、环境负效、发展水平均下降,说明该地资源枯竭,迁入人口减少;②类城镇资源消耗、环境负效升高,但发展水平也升高,说明该区域污染严重,但经济发展快,就业压力小;③类城镇产业结构的调整是在资源消耗、环境负效达到较严重程度的时候才开始进行的,起步并不早;④类城镇后期资源消耗、环境负效下降,但发展水平升高,说明其已经进入高效益的综合发展阶段,服务业发达,科技实力较强。第16题,根据图示可知,③类城镇的环境负效目前较低,资源消耗、经济发展水平较高,因此,目前的③类城镇环境污染不会严重;企业分布通过图示看不出;该地资源消耗依然很高,故节能减耗成果并不显著;目前该区域的经济发展水平较高,环境负效降低,故环境人口容量上升。
答案:15.D 16.D
(2020·“温州十五校联合体”联考)到2020年西安城镇人口预计达到1 100万人,并形成“一核五区十卫星城”的总体布局。下图为我国西安市“一核五区十卫星城”示意图,其中,新城区Ⅰ为1972-2004年规划城区,新城区Ⅱ为2004-2020年规划城区。据此回答17~18题。
17.推测西安市2020年将出现( )
A.“郊区城市化”现象 B.“虚假城市化”现象
C.“滞后城市化”现象 D.“逆城市化”现象
18.1972-2020年,西安市两次规划的新城区都向北迁移,其主要原因是( )
A.北部地势平坦,水源充足
B.北部科技先进
C.北部交通便利
D.北部工业发达,经济基础好
解析:第17题,根据材料,到2020年西安城镇人口预计达到1 100万人,并形成“一核五区十卫星城”的总体布局。新城区向城市外围扩散,最有可能出现“逆城市化”现象,选D。第18题,西安北部科技不先进,北部交通也欠发达,经济状况欠佳。根据图示信息,西安北部靠近渭河,西安市两次规划的新城区都向北迁移,其主要原因是北部土地资源丰富,地势平坦,地价低廉;北部有渭河从规划区域流过,为该区域提供了充足的水源。选A。
答案:17.D 18.A
一、城市化
1.城市化的概念:城市化是一个农业人口转化为非农业人口、农村地域转化为城市地域、农业活动转化为非农业活动的过程。
2.城市化的动力和表现
(1)城市化的动力
社会经济的发展是城市化的主要动力,如下图所示:
(2)城市化的表现
城市化表现
具体表现
人口的集中过程(乡村→城市)
城市人口总量及其占总人口的比重上升;城镇数量增加,城镇密度加大;城镇规模的扩大
地域的转换过程(乡村→城市新区;乡村→城市)
城市建设用地扩大,农业用地发展为城区;城市用地功能进一步分化;土地景观发生较大变化
经济结构的变化
产业结构由第一产业向第二、三产业转变,伴随经济结构变化,城市文明向农村地区扩散
3.城市化的进程和特点
(1)城市化进程加快。
(2)发达国家和发展中国家的城市化进程不同
①发达国家:城市化伴随工业化进行,城市人口比重高。
②发展中国家:城市化先于工业化,城市人口急剧膨胀。
(3)特大城市迅速发展:超大城市主要分布在发展中国家。
(4)出现了巨大的城市带。
二、城市化对地理环境的影响
1.有利影响
城市成为人类生产、生活、娱乐活动的中心。
2.不利影响
城市化问题
主要表现
城市环境问题
大气污染、水污染、噪声污染、垃圾污染
城市交通问题
交通阻塞、交通事故、停车问题等
城市住宅问题
发展中国家
多表现为住房紧张,存在贫民窟和棚户区
发达国家
中心区衰落,以及穷人集中、缺乏住房,形成贫民窟
城市社会问题
就业、贫困、种族歧视和社会争端等问题
3.生态城市建设
(1)发展低污染的节能建筑和绿色交通,减少城市各类活动对环境的污染。
(2)使城市景观尽可能地与自然景观保持协调,建立一种良性循环。
4.地域文化对城市的影响
(1)影响建筑景观
①表现:美国城市中心多摩天大楼,建筑高度向郊区递减;欧洲城市中心多广场、教堂等建筑,高层建筑在市中心以外。
②原因:城市发展历史不同,美国城市发展历史短,欧洲城市发展历史悠久,城市格局与主体风格已经形成。
(2)影响建设格局
①杭州:受我国古代“天人合一”哲学思想影响,形成山水城市。
②北京:皇宫建筑群雄踞城市中心,其他主要建筑则沿中轴线排列,以显示皇权的至高无上。
③华盛顿:以国会大厦和白宫的东西向和南北向两条轴线及其交会处为中心,国会大厦居于高处,体现了资产阶级所标榜的民主与法制精神。
微点1 城市化不只是表现为城市人口的增多,还表现在城市用地规模的扩大,劳动力向第二、三产业转移,人们的生产生活方式、观念的转变上。
微点2 城市化进程的四个阶段:城市化→郊区城市化→逆城市化→再城市化。
微点3 城市化水平与城市化速度的区别
前者主要通过城市人口占总人口的比重来反映,比重越大,表明城市化水平越高。后者表示某一时间段城市化水平变化的快慢,发达国家城市化水平高,城市化速度慢;而发展中国家虽然城市化速度快,但城市化水平仍然低于发达国家。
微点4 不同阶段的城市化水平的判断
城市化发展的不同阶段,可以用城市人口占总人口的比重来说明不同的发展时期。一般认为城市化比重在30%以下为初期阶段,30%~70%为中期阶段,70%以上为后期阶段。我国大多数地区为中期阶段。另外还可以通过人口数量迁移方向和示意图来判读城市化进程阶段。
微点5 城市建设前后水循环各环节的变化
与城市建设前相比,城市建设后,蒸发减少,地表径流增加,下渗减少,地下径流减少。
微点6 图解“城市病”的表现及解决措施
城 市 化
(2019·高考全国卷Ⅱ)在城镇化进程中,城市人口、土地利用和产业需要协调发展。根据协调发展水平,将长江三角洲城市群的城市由高到低分为Ⅰ、Ⅱ、Ⅲ、Ⅳ四个等级类型,图1为2001年至2016年长江三角洲城市群的城市协调发展水平变化,图2示意长江三角洲城市群的范围及城市分布。据此回答1~3题。
1.2016年协调发展水平Ⅰ型中的多数城市( )
A.海港规模大 B.沿长江分布
C.集聚长江口 D.行政等级较高
2.以上海为核心,协调发展水平Ⅳ型的城市,在空间分布上呈现( )
A.均衡性 B.边缘性
C.集中性 D.对称性
3.与2001年相比,2016年协调发展水平上升的城市,多数与上海( )
A.空间位置邻近 B.发展模式相同
C.城市性质相似 D.产业部门接近
【图解思路】
【尝试解答】 1.D 2.B 3.A
1.世界城市化进程的时间差异
2.城市化、郊区城市化、逆城市化和再城市化的区别(以英国城市化进程为例)
城市化
郊区城市化
逆城市化
再城市化
时间
19-20世纪
20世纪50-70年代
20世纪70-80年代
20世纪80年代以后
表现
人口由乡村迁往城市,乡村地域转化为城市地域
人口由市区迁往郊区
人口迁往更远的农村和小城镇
人口迁回市区
成因
城市的拉力和乡村的推力
市区人口激增,地价上涨,交通拥挤;郊区基础设施的完善
为追求更好的生活环境
开发中心区,高科技产业、第三产业的发展
图解
(2020·济南评估)下图示意我国东部某城市不同发展阶段的产业结构。据此回答1~2题。
1.该城市发展历程可能是( )
A.Q—P—N B.N—P—Q
C.P—N—Q D.N—Q—P
2.下列关于该城市的说法,正确的是( )
A.P阶段城市化水平最高
B.Q阶段城市交通体系较完善
C.N阶段城郊农业最发达
D.Q阶段工业产值不断降低
解析:第1题,读图可知,N阶段第一产业比重约为50%,第二、三产业比重分别只有约35%和15%,为区域发展的初期阶段;P阶段第二产业比重约为50%,第一、三产业比重分别约为18%和32%,为区域发展的成长阶段;Q阶段第三产业比重约为65%,第一、二产业比重分别只有约5%和30%,为区域发展的后期阶段。第2题,结合上题分析可知,P阶段为区域发展的成长阶段,第二产业比重大,人口不断涌向城市,但城市化水平仍在不断提升,还没有达到最高,A错;N阶段为区域发展的初期阶段,虽然第一产业比重大,但生产力水平较低,城郊农业并不是最发达的,C错;Q阶段为区域发展的后期阶段,生产力水平最高,交通最发达,城市化水平最高,第二产业比重虽然比成长阶段有所减少,但工业仍然不断发展,产值继续上升,B对、D错。
答案:1.B 2.B
(2020·青岛质检)人口城镇化分为“城化”和“镇化”两部分,人口“城化”是指人口向各类城市的城区集中的自然历史过程,而人口“镇化”是指人口向小城镇的镇区集中的自然历史过程。为测定镇区人口集聚程度及其对人口城镇化发展的贡献,将镇区总人口占城镇总人口的比例称为“城镇人口镇化水平”,将某一时期内某区域的镇区人口增长量占城镇总人口增长量的比例称为“城镇人口镇化贡献率”。下图示意我国部分省级行政区2000-2005年和2010-2015年两个时段的城镇人口镇化贡献率柱状分布。据此回答3~5题。
3.推测M省级行政区最可能是( )
A.辽宁 B.上海
C.湖南 D.安徽
4.2000-2005年,吉林省的( )
A.镇区人口呈现负增长
B.城镇人口总数下降
C.城区人口呈现正增长
D.镇区人口总数上升
5.图示时期,关于重庆与陕西城化贡献率叙述正确的是( )
A.重庆一直高于陕西
B.陕西一直高于重庆
C.2000-2005年重庆城化贡献率高于陕西
D.2010-2015年重庆城化贡献率高于陕西
解析:第3题,图示两个时段,M省级行政区城镇人口镇化贡献率普遍较低。2000-2005年,M省城镇人口镇化贡献率为负值,说明该时期镇区人口减少,镇区人口向城市迁移明显,城化贡献率高;2010-2015年,由于大城市的辐射带动作用,镇区人口增多,镇化贡献率提高。综上分析,上海符合该特点。故B选项正确。第4题,2000-2005年吉林省城镇人口镇化贡献率为正值,说明镇区人口在增加,故A选项错误,D选项正确;随着经济的发展,城镇化水平提高,城镇人口总数应该增加,故B选项错误;该图反映的信息是吉林省镇化贡献率为正值,说明镇区人口增加,但不代表城区人口呈现正增长,故C选项错误。第5题,城化贡献率与镇化贡献率呈负相关,城化贡献率越高,镇化贡献率相对越低。读图可知2010-2015年重庆镇化贡献率低于陕西,说明重庆的城化贡献率高于陕西,故D选项正确,B选项错误。2000-2005年重庆镇化贡献率高于陕西,即城化贡献率低于陕西,故A、C选项错误。
答案:3.B 4.D 5.D
城市化对地理环境的影响
(2019·高考江苏卷)城市不透水面是指阻止水分下渗到土壤的城市人工地面。下图为某城市不同年份不透水面比例分布图。读图回答1~2题。
1.1989年到2015年间,该城市不透水面比例变化最大的区域距市中心( )
A.10~15 km B.15~20 km
C.20~25 km D.25~30 km
2.不透水面的增加可能导致该城市( )
①地下水位上升 ②地表气温升高
③生物多样性增加 ④地表径流增多
A.①② B.①③
C.②④ D.③④
【图解思路】
【尝试解答】 1.B 2.C
1.城市化对自然环境的不利影响
2.城市化对人文地理环境的影响
影响
成因
应对措施
资
源
短
缺
耕地面积减少
城市数量增加,规模扩大,占用大量耕地
节约用地,尽量少占耕地
水资源短缺
产业和人口大量集中,用水量增大
节约用水,提高利用率,治理水污染
生态破坏
过量开采地下水,导致地面沉降、海水入侵、水质恶化等
减少地下水开采,雨季回灌
环
境
污
染
大气污染
生活、工业、交通等燃烧煤、石油、天然气,排放大量烟尘、废气
合理布局对大气污染较重的企业;实行集体供暖;建立绿化隔离带
水污染
工业废水、生活污水等污染水源
建立污水处理厂,实行污水达标排放
固体垃圾污染
建设规模扩大、工业生产发展、居民消费水平提高,产生大量固体废物
实行分类回收、利用,采用填埋、燃烧、堆肥处理方法
噪声污染
交通运输、工业生产、建筑施工和社会活动产生噪声
噪声大的工厂远离城区布局,建立绿化隔离带
社
会
问
题
交通拥挤、
居住条件差
城市人口急剧膨胀,汽车数量不断增加
控制城市人口增长;合理布局城市道路;使用公共交通工具;加快住房建设
就业困难、
社会秩序混乱
乡村人口无序迁入,城市人口急剧增长
加快经济发展,增加就业岗位
3.城市化对地理环境的影响的分析思路
城市化进程表现为人口的转变、空间地域利用方式的转变、产业构成的转变,在转变过程中和转变完成后,对地理环境带来深刻影响,具体可从三方面分析。
(1)景观变化的影响
①不利影响
②有利影响:合理的城市化可以使城市景观与自然环境协调发展,形成最佳的人居环境。
(2)产业结构转变带来的影响
(3)城市化也会改变人们的地域联系方式和频率,以及文化和观念。
(2020·浙江省金丽衢十二校第三次联考)读深圳、厦门城市建成区面积年均扩展曲线图,回答1~2题。
1.深圳城市建成区扩展速度明显快于厦门,这主要得益于( )
A.国家改革开放的政策 B.其优越的经济地理区位
C.其深厚的历史文化底蕴 D.其便捷的水陆交通运输
2.据图推测,深圳、厦门城市建成区面积的变化可能导致( )
A.居民通勤距离增加 B.城市热岛效应减弱
C.大气降水下渗增加 D.地表径流减少
解析:第1题,厦门和深圳都是经济特区和沿海的重要港口城市,A、D不选;深圳邻近香港,受其影响经济发展迅速,B正确;深圳是移民城市,发展历史较短,C不选。第2题,深圳、厦门城市建成区面积增大,居民的居住地与工作地距离增加,通勤距离增加;城市建成区面积增加,城市热岛效应增强;地表硬化面积大,降水下渗减少,地表径流增多。选A。
答案:1.B 2.A
(2020·邯郸模拟)新疆维吾尔自治区的特克斯县城地处伊犁河上游的特克斯河谷地东段,是我国唯一的建筑完整而又正规的八卦城,也是世界上唯一的乌孙(游牧古国——乌孙国所在地)文化与易经文化交织的地方。读特克斯县城道路网及河流位置示意图,回答3~4题。
3.西汉时期,乌孙人在此地建城。在此地建城的突出优势是( )
A.北依山地,森林茂密
B.河谷平坦,利于筑城
C.沿河设城,水运便利
D.背山面河,风景优美
4.特克斯县城的马路上没有一盏红绿灯,但从来不会堵车,主要是由于该县城( )
A.地形平坦开阔,街道平直
B.河流远离,未穿城区
C.道路环形放射,街道相连
D.过境干道,绕城边缘
解析:第3题,图示该县城呈同心圆状,则建城的前提条件是地形平坦开阔。而河谷中地形狭窄,则该处能修建城镇的突出优势是地形平坦。第4题,图示八卦布局的形式使环形道路与放射状道路多处相连,可避免车流汇集导致堵车。
答案:3.B 4.C
选择题
(2020·辽宁朝阳抽测)日本都市圈建设大致分为四个阶段,即雏形阶段、加速阶段、调整阶段、成熟阶段。下图示意日本都市圈建设不同阶段的空间结构。据此回答1~3题。
1.日本都市圈建设的四个阶段中,人口集中程度最高的是( )
A.雏形阶段 B.加速阶段
C.调整阶段 D.成熟阶段
2.日本都市圈建设过程中,加速阶段可能出现的主要问题是( )
A.核心城市劳动力短缺 B.城市商业中心外移
C.都市圈圈层出现萎缩 D.基础设施建设滞后
3.日本都市圈建设过程中,成熟阶段( )
A.形成了多核心、多圈层空间结构
B.以核心城市的快速增长为主要特点
C.核心城市与外围地区间差距拉大
D.已实现了城市与乡村的协调发展
解析:第1题,从图中看,雏形阶段资源都流向中心城市,加速阶段和成熟阶段资源除流向中心城市外,还流向次级城市,因此人口集中程度最高的阶段是雏形阶段。第2题,加速阶段城市化速度较快,基础设施建设滞后问题突出;加速阶段有大量人口流入城市,不可能出现劳动力短缺和都市圈圈层萎缩问题,城市商业中心外移不属于城市化过程中出现的问题。第3题,由图可知成熟阶段形成了多核心、多圈层空间结构;以外围地区城市的快速增长为主要特点;核心城市与外围地区间差距缩小;是否实现了城市与乡村的协调发展从图中无法看出。
答案:1.A 2.D 3.A
(2020·河南六市联考)在我国快速城市化的背景下,局部地区出现了城市人口收缩现象,为此,有学者将城市划分为持续增长、转型增长、潜在收缩、显著收缩等类型。下表中,甲、乙、丙、丁是四个不同类型的城市,每框的三位数字依次代表城市的经济总量指数、人口数量指数和用地面积指数;各指数均采用1~5的等级,数字越大,在全国的相对地位越高。据此回答4~5题。
甲
乙
丙
丁
1980年
221
433
344
435
2016年
544
333
434
324
4.成功实现了产业结构升级的转型增长城市是( )
A.甲 B.乙
C.丙 D.丁
5.下列对四座城市的分析,正确的是( )
A.甲—以传统制造业为主体
B.乙—对外来人口的引力增大
C.丙—城市化水平显著下降
D.丁—厂矿资产闲置现象突出
解析:第4题,丙城市的经济总量指数增大,说明在全国的经济地位相对上升,但是人口规模在全国的相对地位下降,说明该城市可能经历了传统产业衰落、外来劳动力减少的过程,其后成功实现了产业结构的升级。第5题,甲城市从小城市发展为经济实力处于全国顶级位置的大城市,仅依靠传统制造业是很难达到的;乙城市在全国的经济地位相对下降,人口数量指数和用地面积指数基本稳定,这说明对外来人口的吸引力有所下降,属于潜在收缩型城市;丙城市的人口数量指数减小,但经济总量指数增加,在我国高速城市化的大背景下,城市化水平仍会有所提高;结合材料分析可知,丁城市的三个指数均降低,一般为资源枯竭型城市,厂矿倒闭或效益低下,形成大量的闲置土地、设备等。
答案:4.C 5.D
(2020·河南中原名校联盟联考)随着我国农业人口大量向非农业人口转移,乡村“空心化”现象日益突出。基于此,我国多地行政部门规划提出“合村并居”理念,即在适当的位置选地,建设高密度村居,采用增加绿地、广场以及完善基础设施等措施来降低高密度建筑的负面影响,以此来营造绿色、宜居的现代化宜居场所。据此回答6~7题。
6.“合村并居”的理念,限制了乡村的( )
A.服务种类 B.服务等级
C.用地规模 D.人口流动
7.“合村并居”的实施,可以( )
A.优化乡村用地结构 B.降低人口密度
C.提高乡村人口比重 D.促进乡村竞争
解析:第6题,由“建设高密度村居”,可判断合村后会大大减少住宅用地,则可限制用地规模。“合村并居”将几个邻近的乡村整合成一个乡村,所辖人口变多,加之基础设施的完善,新乡村的服务种类会增多、服务等级也会得到提升。第7题,“合村并居”通过高密度安置农户,会减少对农村周边耕地的占用,也能重新利用原来闲置的土地,则可优化乡村用地结构。合村是把几个小乡村合并,没有增加区域内的乡村人口,则人口密度、比重变化不大;合并后成为一个整体,也降低了乡村之间的竞争。
答案:6.C 7.A
(2020·福建龙岩模拟)城市化是一个复杂的过程,一般选取人口(非农业户籍人口)、经济(人均GDP)、土地(市辖区建成区面积)、社会(人均社会消费品零售总额)四个特征要素来研究城市化的发展情况。下图示意1985-2012年京津冀地区城市化整体年均增长率统计。读图回答8~10题。
8.此时期,京津冀地区城市( )
A.人均GDP波动下降
B.第三产业比重呈下降趋势
C.非农业户籍人口呈上升趋势
D.城市建成区面积2004年达到最大值
9.京津冀地区城市主要特征要素在某些时段发生突然快速增长的原因最可能是( )
A.基础设施完善 B.技术水平提高
C.生态环境改善 D.国家政策实施
10.根据四个特征要素的年均增长率差异判断,京津冀地区的城市( )
A.非农劳动力过剩 B.土地供应紧张
C.居民购买力停滞 D.交通快速发展
解析:第8题,读图可知,非农业户籍人口年均增长率虽然呈波动趋势,但都大于0,说明非农业户籍人口呈上升趋势,C对;经济(人均GDP)和土地(市辖区建成区面积)年均增长率都大于0,所以人均GDP、城市建成区面积也是逐年增长的,2012年达到最大值,A、D错;图中人均社会消费品零售总额只能反映商业的情况,不能反映第三产业比重的变化趋势,B错。第9题,本题解答的关键在于理解“突变”,即图示1993-1996年社会、经济的年均增长率和2001-2004年人口、土地的年均增长率突然大幅上升。基础设施完善、技术水平提高和生态环境改善等需要较长时期,不会引起人口、土地、经济和社会等的年均增长率突然增加,A、B、C错;国家政策的实施,会使市辖区建成区面积大幅增加,开发区进行大规模经济建设,能为劳动者提供更多的就业岗位,吸引人口大量迁入,引起人口、土地、经济和社会等的年均增长率突然增加,D对。第10题,图示土地年均增长率始终大于0,说明城市建成区面积扩大,用地量增多,但2001-2012年土地年均增长率下降最大,最可能是因为土地供应紧张,B对;图中经济年均增长率远大于人口年均增长率,说明经济发展为劳动者提供了更多的就业岗位,非农劳动力过剩说法错误,A错;图中社会年均增长率均在10%以上,说明居民购买力不断增加,C错;图中信息并不能直接反映交通发展状况,D错。
答案:8.C 9.D 10.B
(2020·成都一诊)下图是我国1998-2008年城镇人口增长折线图与住宅投资增长柱状图。据此回答11~12题。
11.图示期间我国( )
A.城镇住宅投资持续增加
B.城镇人口比重持续下降
C.农村住宅投资持续减少
D.城镇人口数量持续减少
12.图示期间城镇发展,使我国( )
A.城市等级提高,数量减少
B.步入逆城市化阶段
C.城市数量增加,分布均匀
D.城市化水平不断提高
解析:第11题,从图中信息看城镇住宅投资年平均增长率一直为正,所以说城镇住宅投资持续增加,A对;城镇人口增长率一直为正值,说明城镇人口比重持续上升,B错;图中看不出农村住宅投资持续减少,C错;城镇人口增长率一直为正值,说明城镇人口数量持续增加,D错。第12题,图示期间城镇人口增长率一直为正值,城镇人口比重持续上升,属于城市化阶段,使我国城市等级提高,数量增加,A错;城镇人口比重持续上升,仍然是城市化阶段,B错;城市数量增加,但并不代表分布均匀,C错;城镇人口比重持续上升,城市化水平不断提高,D对。
答案:11.A 12.D
(2020·北京西城区模拟)“城市绿心”指在城市中央或多个城市组团围合起来的绿色空间,通常兼顾有多种自然或人工绿地、水域、湿地等类型。从2013年至今,长江中游三大城市群一直致力打造“中国绿心”。据此回答13~14题。
13.长江中游三大城市群打造“中国绿心”的优势条件是( )
A.湘、鄂、皖之间,居全国中心位置
B.位于阶梯交界处,山林茂密
C.“一江、两湖”流域,水循环活跃
D.城市人口众多,工农业发达
14.图示“城市绿心”的生态效益表现在( )
A.通过发展旅游业和园艺业增加收入
B.促使城市人口向乡村流动
C.通过城乡间热力环流改善空气质量
D.增加周边居民的休憩场所
解析:第13题,根据图示,“中国绿心”位于湘、鄂、赣之间,A错;“中国绿心”位于第三级阶梯,并没有处于阶梯交界处;“中国绿心”主体由长江、洞庭湖、鄱阳湖组成,形成“一江、两湖”流域,水循环活跃;“中国绿心”所在区域的农村人口较多,城市化水平不高,城市人口应小于农村人口,工业不发达。据此分析选C。第14题,结合上题可知,该“城市绿心”主体由长江、洞庭湖、鄱阳湖组成,形成“一江、两湖”流域。该绿心主要是乡村、田园风光,周边是城市群,绿心是江、湖组成的湿地主体,建设绿心可以通过城乡间热力环流改善空气质量,缓解周边城市的热岛效应,提高城市环境质量,调节区域小气候,C对;通过发展旅游业和园艺业增加收入属于经济效益,A错;绿心的建设旨在让城乡协同发展,使城市生活质量提高,目前城市提供的服务、就业、收入等远好于乡村,故该现象不会促使城市人口向乡村流动,这也不是生态效益,B错;增加周边居民的休憩场所不属于生态效益,D错。据此分析选C。
答案:13.C 14.C
(2020·赣州模拟)下图表示四类资源型城镇的发展历程及其资源环境效应示意图。据此回答15~16题。
15.关于四类城镇发展现状的分析,正确的是( )
A.①—资源枯竭,迁入人口多
B.②—环境良好,就业压力小
C.③—产业结构的调整起步早
D.④—服务业发达,科技实力较强
16.目前③类城镇( )
A.环境污染严重 B.企业大多分散在小城镇
C.节能减耗成果显著 D.环境人口容量上升
解析:第15题,根据图示信息可知,①类城镇资源消耗、环境负效、发展水平均下降,说明该地资源枯竭,迁入人口减少;②类城镇资源消耗、环境负效升高,但发展水平也升高,说明该区域污染严重,但经济发展快,就业压力小;③类城镇产业结构的调整是在资源消耗、环境负效达到较严重程度的时候才开始进行的,起步并不早;④类城镇后期资源消耗、环境负效下降,但发展水平升高,说明其已经进入高效益的综合发展阶段,服务业发达,科技实力较强。第16题,根据图示可知,③类城镇的环境负效目前较低,资源消耗、经济发展水平较高,因此,目前的③类城镇环境污染不会严重;企业分布通过图示看不出;该地资源消耗依然很高,故节能减耗成果并不显著;目前该区域的经济发展水平较高,环境负效降低,故环境人口容量上升。
答案:15.D 16.D
(2020·“温州十五校联合体”联考)到2020年西安城镇人口预计达到1 100万人,并形成“一核五区十卫星城”的总体布局。下图为我国西安市“一核五区十卫星城”示意图,其中,新城区Ⅰ为1972-2004年规划城区,新城区Ⅱ为2004-2020年规划城区。据此回答17~18题。
17.推测西安市2020年将出现( )
A.“郊区城市化”现象 B.“虚假城市化”现象
C.“滞后城市化”现象 D.“逆城市化”现象
18.1972-2020年,西安市两次规划的新城区都向北迁移,其主要原因是( )
A.北部地势平坦,水源充足
B.北部科技先进
C.北部交通便利
D.北部工业发达,经济基础好
解析:第17题,根据材料,到2020年西安城镇人口预计达到1 100万人,并形成“一核五区十卫星城”的总体布局。新城区向城市外围扩散,最有可能出现“逆城市化”现象,选D。第18题,西安北部科技不先进,北部交通也欠发达,经济状况欠佳。根据图示信息,西安北部靠近渭河,西安市两次规划的新城区都向北迁移,其主要原因是北部土地资源丰富,地势平坦,地价低廉;北部有渭河从规划区域流过,为该区域提供了充足的水源。选A。
答案:17.D 18.A
相关资料
更多