


所属成套资源:2021版新高考地区选考地理(鲁教版)一轮复习教师用书精品教案
2021版新高考地区选考地理(鲁教版)一轮复习教师用书:第18讲 地理环境的差异性
展开
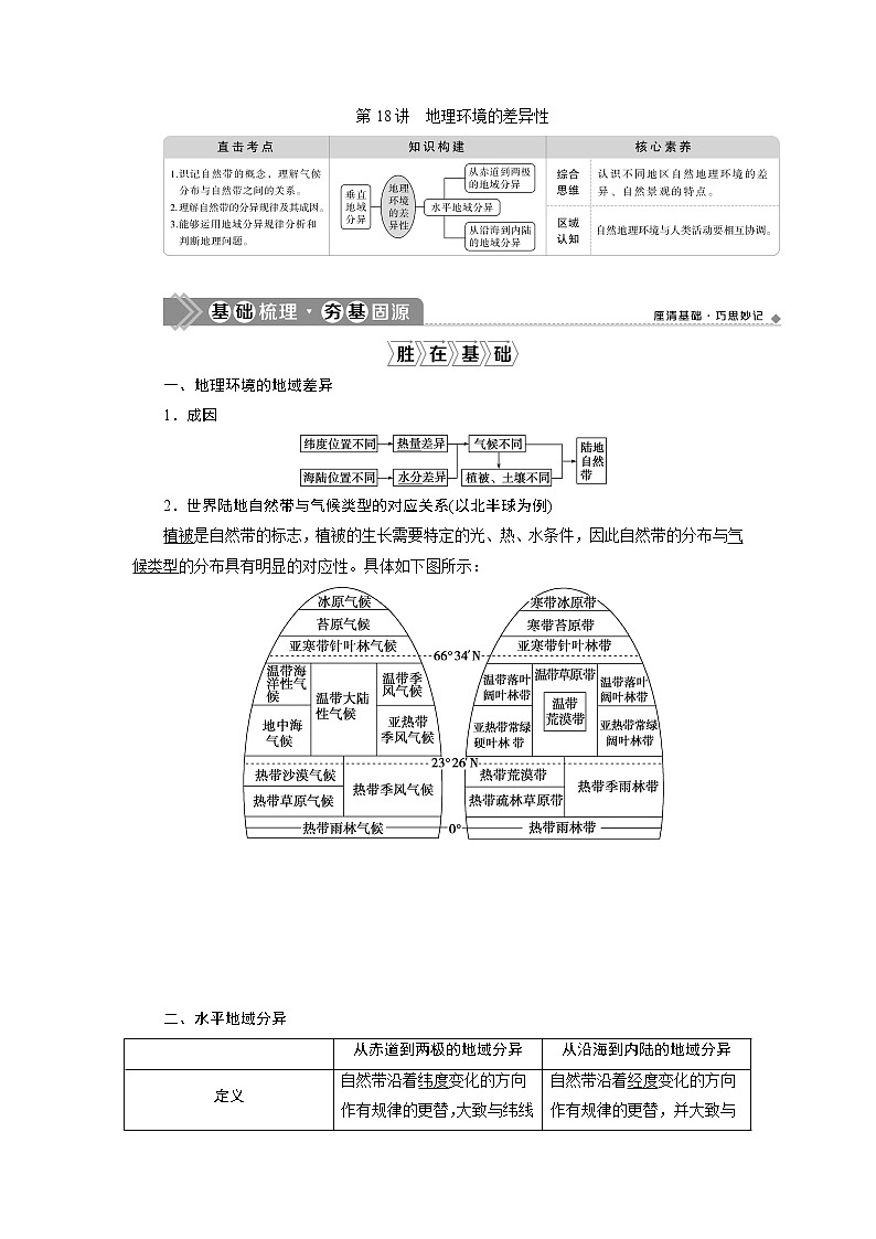
第18讲 地理环境的差异性
一、地理环境的地域差异
1.成因
2.世界陆地自然带与气候类型的对应关系(以北半球为例)
植被是自然带的标志,植被的生长需要特定的光、热、水条件,因此自然带的分布与气候类型的分布具有明显的对应性。具体如下图所示:
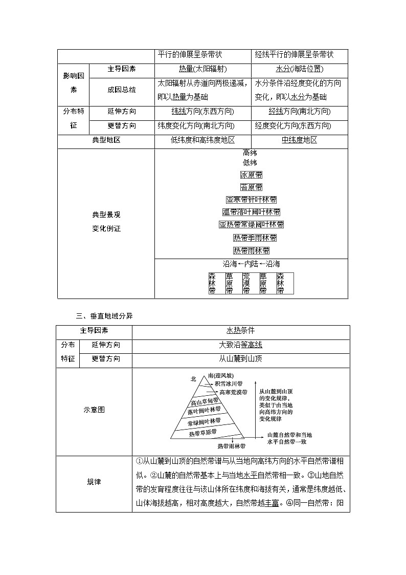
二、水平地域分异
从赤道到两极的地域分异
从沿海到内陆的地域分异
定义
自然带沿着纬度变化的方向作有规律的更替,大致与纬线平行的伸展呈条带状
自然带沿着经度变化的方向作有规律的更替,并大致与经线平行的伸展呈条带状
影响因素
主导因素
热量(太阳辐射)
水分(海陆位置)
成因总结
太阳辐射从赤道向两极递减,即以热量为基础
水分条件沿经度变化的方向变化,即以水分为基础
分布特征
延伸方向
纬线方向(东西方向)
经线方向(南北方向)
更替方向
纬度变化方向(南北方向)
经度变化方向(东西方向)
典型地区
低纬度和高纬度地区
中纬度地区
典型景观
变化例证
沿海←内陆←沿海
三、垂直地域分异
主导因素
水热条件
分布
特征
延伸方向
大致沿等高线
更替方向
从山麓到山顶
示意图
规律
①从山麓到山顶的自然带谱与从当地向高纬方向的水平自然带谱相似。②山麓的自然带基本上与当地水平自然带相一致。③山地自然带的发育程度往往与该山体所在纬度和海拔有关,通常是纬度越低、山体海拔越高,相对高度越大,自然带越丰富。④同一自然带:阳坡高于阴坡;随纬度的增加,其分布的海拔降低
四、非地带性现象
某些地区因受海陆分布、地形起伏、洋流等因素的影响,出现了一些非地带性地理景观和自然现象。
微点1 (1)相同的自然带对应的气候类型不唯一,如温带落叶阔叶林带对应温带海洋性气候和温带季风气候。
(2)相同的气候类型对应的自然带不唯一,如温带大陆性气候对应的自然带主要为温带草原带和温带荒漠带。
(3)热带沙漠气候对应的自然带不是热带沙漠带,而是热带荒漠带。
微点2 水平地域分异的判断方法
(1)从赤道到两极的地域分异的判断
①看更替方向:南北方向。
②看延伸方向:多东西方向(受地形影响,南北美洲西海岸南北延伸)。
③看自然带变化:常绿阔叶林→落叶阔叶林→针叶林→苔原→冰原。
④看主导因素:热量。
(2)从沿海到内陆的地域分异的判断
①看更替方向:东西方向。
②看延伸方向:多南北方向。
③看自然带变化:森林→草原→荒漠。
④看主导因素:水分。
微点3 雪线与林线
(1)雪线是永久积雪带的下限(雪线以上气温在0 ℃以下),影响雪线高度的主要因素有气温、降水、地形坡度等。
(2)林线是森林带的上限海拔。林线高度受热量和水分的共同影响。气温高、降水多,则林线高;气温低、降水少,则林线低。
微点4 非地带性现象的判断方法
依据该现象所处的纬度位置、海陆位置和海拔,按地带性规律判断应该是什么自然带,然后将实际环境与理论上的自然带相比较,如果一致就是地带性现象,不一致就是非地带性现象。
水平地域分异
(2017·高考全国卷Ⅰ)下图为我国东部地区某城市街道机动车道与两侧非机动车道绿化隔离带的景观对比照片,拍摄于2017年3月25日。数年前,两侧的绿化隔离带按同一标准栽种了常绿灌木;而如今,一侧灌木修剪齐整(左图),另一侧则杂树丛生,灌木零乱(右图)。拍摄当日,这些杂树隐有绿色,新叶呼之欲出。据此回答1~2题。
1.当地的自然植被属于 ( )
A.常绿阔叶林 B.落叶阔叶林
C.常绿硬叶林 D.针叶林
2.图示常绿灌木成为我国很多城市的景观植物,制约其栽种范围的主要自然因素是 ( )
A.气温 B.降水
C.光照 D.土壤
【图解思路】
【尝试解答】 1.B 2.A
水平地域分异的判读
水平地域分异主要包括从赤道到两极的地域分异和从沿海到内陆的地域分异。
(1)在分析从赤道到两极的地域分异时可按以下思路进行,特别要关注纬度位置的差异。
(2)在分析从沿海到内陆的地域分异时可按以下思路进行,特别要关注海陆位置的差异。
下表中序号①至⑥为我国六座城市。据此回答1~3题。
序号
①
②
③
④
⑤
⑥
1月均温(℃)
-0.3
4.7
13.3
-2.9
2.1
15.8
7月均温(℃)
27.3
29.3
28.4
26.6
28.3
28.8
年均温(℃)
14.2
17.2
21.8
12.7
15.7
22.9
1.⑥→⑤→④城市1月均温的变化体现了 ( )
A.从赤道到两极的地域分异
B.从沿海向内陆的地域分异
C.山地的垂直地域分异
D.非地带性现象
2.①②③均为我国东部地区的城市,影响它们年均温差异的主要因素是 ( )
A.地形 B.海陆位置
C.太阳辐射 D.人类活动
3.与④⑤⑥相对应的城市最有可能是 ( )
A.成都、武汉、杭州
B.石家庄、合肥、香港
C.郑州、西安、兰州
D.长沙、郑州、广州
解析:第1题,我国1月份平均气温南北差异大,等温线大致与纬线平行,城市⑥→⑤→④1月均温由高到低的变化说明随着纬度升高,气温降低,体现了从赤道到两极的地域分异,A对;从沿海向内陆的地域分异以水分为基础,而⑥→⑤→④的变化是以热量(气温)为基础的,B错;山地的垂直分异反映的是由山麓到山顶的变化情况,⑥→⑤→④反映的是水平方向上的变化情况,C错;⑥→⑤→④由南向北气温递减,符合纬度地带性,D错。故选A。第2题,①②③三个城市夏季温度相差较小,说明地形不是年均温差异的主要原因,A错;三城市都位于我国东部地区,海陆位置对其影响小,B错;三地冬季气温相差较大,应与纬度相关,即太阳辐射成为其主要的影响因素,C对;人类活动对年均温的影响较小,D错。故选C。第3题,④⑤⑥三城市1月均温由低到高,说明三城市的纬度变化是由高到低;且⑥地1月均温高于15 ℃,应位于热带地区,④地1月均温低于0 ℃,应位于温带地区,⑤地1月均温在0~15 ℃之间,应位于亚热带地区;与④⑤⑥相对应的城市最有可能是石家庄、合肥、香港,B对;成都、武汉、杭州纬度相似且都位于亚热带地区,A错;郑州、西安、兰州纬度相似且都位于温带地区,C错;长沙比郑州纬度低,D错。故选B。
答案:1.A 2.C 3.B
(2020·衡水冀州中学模拟)习近平主席提出共建“丝绸之路经济带”和“21世纪海上丝绸之路”(简称“一带一路”)的重大倡议,得到国际社会高度关注。读下图,回答4~5 题。
4.沿图中“丝绸之路经济带”一线,自然景观的变化主要体现了 ( )
A.从赤道到两极的地域分异
B.从沿海到内陆的地域分异
C.垂直地域分异
D.非地带性现象
5.“21世纪海上丝绸之路”运输线途经亚洲东部,沿岸地区的自然景观依次是 ( )
A.落叶阔叶林→常绿阔叶林→热带雨林
B.常绿阔叶林→热带雨林→落叶阔叶林
C.落叶阔叶林→常绿阔叶林→热带草原
D.热带草原→热带荒漠→常绿硬叶林
解析:第4题,图中“丝绸之路经济带”大体为东西走向,自然景观的变化主要体现了从沿海到内陆的地域分异,B正确。第5题,图中亚洲东部沿岸地区自然景观依次是我国北方的温带落叶阔叶林、我国南方的亚热带常绿阔叶林、东南亚的热带雨林,A正确。
答案:4.B 5.A
垂直地域分异
(2018·高考江苏卷)下图为我国西部某山地北坡垂直带谱示意图。据该山地海拔2 500~3 400 m间的一小流域水量平衡实验资料,流域多年平均降水量为460 mm,水量支出中蒸发占28%,下渗占2%,不产生地表径流。据此回答1~2题。
1.该小流域内水量支出占比最大的是 ( )
A.地表蒸发
B.植物截留和蒸腾
C.地下径流
D.转化为固态水
2.甲表示的自然带是 ( )
A.山地落叶阔叶林带
B.山地草原带
C.山地常绿阔叶林带
D.荒漠带
【图解思路】
【尝试解答】 1.B 2.B
(高考全国卷Ⅰ)磷是土壤有机质的重要组成元素,也是植物生长的营养元素。土壤水分增加有利于磷累积,气温升高和流水侵蚀会减少土壤中磷累积量。下图示意我国四川西部某山地东坡土壤中磷累积量的垂直变化。据此回答3~4题。
3.磷高累积区是 ( )
A.高山草甸带
B.高山冰雪带
C.山地针阔叶混交林带
D.常绿阔叶林带
4.与磷高累积区相比,该山坡2 000~3 000 m处 ( )
A.大气温度较低
B.生物生产量较低
C.土壤含水量较低
D.地表径流量较小
【图解思路】
【尝试解答】 3.A 4.C
1.垂直地域分异的分析方法
在分析垂直地域分异时可按以下思路进行,要特别关注海拔的差异。
2.影响山地垂直自然带谱复杂程度的因素
所在纬度
相同海拔的山体,纬度越低自然带谱越复杂
海拔
纬度相当的山体,海拔越高自然带谱越复杂
相对高度
相对高度越大,自然带谱越复杂
3.图解影响雪线分布高度的因素
(2020·山东省实验中学二诊)下图为我国东部某山地海拔200~3 100 m植被分布图。据此回答1~3题。
1.该山地呈 ( )
A.东北-西南走向 B.东南-西北走向
C.东西走向 D.南北走向
2.与乙地比较,甲地 ( )
A.年日照时数较少 B.年均气温较高
C.年降水量较小 D.积温较低
3.农田里可能大面积种植 ( )
A.春小麦 B.大豆
C.青稞 D.水稻
解析:第1题,根据同一自然带的延伸方向及指向标可知,该山地的走向为东北-西南走向。第2题,甲地位于山地的西北部,乙地位于山地的东南部,该山地位于我国东部,因此甲地位于夏季风的背风坡,乙地位于夏季风的迎风坡,甲地年降水量小于乙地。甲地降水少,晴天多,年日照时数多;我国绝大部分地区山地北坡是阴坡,南坡是阳坡,甲地年均气温可能较低;影响积温的因素有地势、纬度、气温、降水量、云层厚度等,因此甲地积温不一定比乙地低。第3题,该山地山麓植被为亚热带常绿阔叶林,因此该地应位于秦岭-淮河以南地区,农田里可能大面积种植水稻;春小麦和大豆主要分布于我国北方地区,青稞主要分布于青藏高原。
答案:1.A 2.C 3.D
读欧洲阿尔卑斯山、北美洲麦金利山垂直带谱示意图,回答4~5题。
4.甲、乙两山相比较 ( )
A.甲山纬度较乙山高
B.甲山海拔较乙山高
C.乙山相对高度较甲山大
D.乙山带谱较甲山复杂
5.甲山北坡和乙山南坡雪线较低的共同原因是 ( )
A.为迎风坡,降水量较多
B.为阴坡,气温较低
C.坡度陡,高处积雪难以存留
D.海拔高,气温低
解析:第4题,甲山有落叶阔叶林带,乙山山麓为针叶林带,所以甲山纬度较低,故A项错误;读图可知,甲山海拔较乙山低,故B项错误;乙山相对高度大于甲山,故C项正确;甲山带谱更复杂,故D项错误。第5题,阿尔卑斯山北坡、麦金利山南坡都为迎风坡,降水量较多是雪线偏低的共同原因,故A项正确;乙山南坡为阳坡,故B项错误;坡度越陡,雪线越高,故C项错误;雪线高低与海拔关系较小,故D项错误。
答案:4.C 5.A
非地带性现象
(高考上海卷)海南岛西部某些地方呈现热带稀树草原的自然景观,这一现象引起地理工作者的思考。读图文材料,回答下列问题。
材料一 海南岛地处热带季风气候,一年分为旱、雨两季。专家研究认为,海南岛西部某些地方旱季比岛内其他地区更干旱,是那里形成热带稀树草原景观的关键因素。
材料二 海南岛旱季以偏东风为主。
材料三 海南岛西部一些地方沉积岩透水性强,地表水易于渗漏。
海南岛东部(海口、琼海)和西部(东方)旱季降水量、平均风速、日照时数(1971-2000年)表
月份
降水量(mm)
平均风速(m/s)
日照时数(h)
东方
海口
琼海
东方
海口
琼海
东方
海口
琼海
11
26.5
81.3
159.6
4.6
2.6
2.7
202.2
144.8
121.1
12
13.9
34.9
68.2
4.5
2.4
2.5
187.0
131.3
112.2
1
7.6
19.5
31.4
4.2
2.5
2.4
179.2
109.1
116.3
2
14.2
35.0
43.5
4.1
2.6
2.6
147.6
98.7
101.6
3
17.4
50.6
47.5
3.9
2.8
2.9
185.3
137.3
150.3
4
30.0
100.2
125.4
4.1
2.7
2.9
213.9
167.9
181.4
(1)海南岛西部的热带稀树草原景观反映了什么地域分异现象?说明判断理由。
(2)海南岛西部“旱季更显干旱”的一个主要因素是降水量少。从风向、地形角度分析降水量少的原因,并概括造成这里“旱季更显干旱”的其他因素及其作用。
【图解思路】
【尝试解答】 (1)现象:非地带性地域分异现象。
理由:海南岛地处热带季风气候区,应该出现的是热带季雨林景观,海南岛西部却呈现热带稀树草原景观,因此其反映的是非地带性地域分异现象。
(2)原因:海南岛旱季以偏东风为主,水汽受到中部山脉阻挡与拦截,西部为雨影区,降水明显减少。
其他因素及其作用:风速大,日照长,导致蒸发量大;岩石和土壤持水性差,旱季土壤含水量更小。因此,这里旱季更旱,不利于热带季雨林的生长。
非地带性现象
受海陆分布、地形起伏、洋流、水分等非地带性因素的影响,陆地环境出现了一些非地带性地理景观和自然带现象。如下表:
地区
地带性分布(理想状态)
非地带性分布(现实状况)
形成原因
南美大陆西岸3°S~30°S
自北向南依次为热带雨林带、热带草原带和热带荒漠带
热带荒漠带呈狭长带状分布
安第斯山脉限制荒漠向内陆延伸(东西窄);秘鲁寒流降温减湿(南北长)
南美大陆南部安第斯山以东巴塔哥尼亚高原
温带草原带、温带落叶阔叶林带
温带草原、荒漠带
安第斯山脉阻挡西风深入,东岸为离岸风,处于背风坡
赤道附近的东非高原
热带雨林带
热带草原带
地势高,气温低,对流弱,降水少
马达加斯加岛东部、巴西东南部、澳大利亚东北部
热带草原带
热带雨林带
纬度较低;来自海洋的信风的迎风坡;沿岸有暖流流经
南半球中高纬度
苔原带和亚寒带针叶林带
缺失
南半球相应纬度几乎全为海洋
天山、昆仑山山麓地带
温带荒漠带
绿洲
高山冰雪融水使其地表水或地下水丰富
(2020·济南调研)地理环境特征既有整体性,也有差异性;自然景观的分布既有地带性,也有非地带性。读图回答下列问题。
(1)指出从甲地→丙地→丁地所反映的自然带地域分异规律及其形成的主导因素。
(2)写出甲地分布自然带的名称并说明其未横穿大陆的原因。
(3)写出丙地所对应的气候类型名称并分析其形成原因。
(4)乙地虽然远离赤道,但自然带类型却与甲地的相同,简析其原因。
答案:(1)规律:纬度地带性(或由赤道到两极的地域分异)。
主导因素:热量。
(2)热带雨林带。
原因:东部为东非高原,地势高,气温低。
(3)热带沙漠气候
原因:丙地常年受副热带高气压带下沉气流及来自内陆的信风影响,再加上沿岸寒流的降温减湿作用,气候极其干旱。
(4)乙地处于迎风坡,终年受东南信风带来的海洋水汽影响;沿岸有马达加斯加暖流影响,增温增湿。
山地垂直自然带分布图的判读
山地垂直自然带谱图反映了该山地的垂直地域分异,它多以山地的垂直自然带分布示意图呈现,也以某自然带分布高度等值线图呈现,它们都反映了随着高度不同,水热状况不同,从而导致自然景观的差异。
获取信息
解读信息
看基带,定位置
基带是指高山山麓的自然带,位于垂直自然带的最低层,基带与当地水平自然带一致。如图1中南坡基带为雨林季雨林带,由此可知此山体位于热带季风气候区
看带谱,析成因
垂直自然带谱是指从山麓到山顶的山地自然带的分布与变化,影响山地垂直自然带谱复杂程度的因素主要有山体所在纬度、山体海拔和山顶与山麓间的相对高度。如图1中喜马拉雅山脉南坡相对高度大、纬度低,自然带谱比北坡更复杂、完整
析高度,辨阴阳坡向,辨南北半球
同一自然带在不同地区分布高度不同,其分布高度随纬度和坡向而变化。
(1)山体所在纬度——同类自然带的分布,在低纬的山地海拔高,在高纬的山地海拔低。
(2)坡向——一般情况下,自然带分布海拔高的为阳坡,自然带分布海拔低的为阴坡
读雪线高低,析形成原因
(1)山体所在纬度——纬度低,雪线海拔高;纬度高,雪线海拔低。
(2)坡向——阳坡雪线海拔高,阴坡雪线海拔低;迎风坡雪线海拔低,背风坡雪线海拔高。
(3)季节:夏季气温较高,雪线上升;冬季气温较低,雪线下降。
(4)降水:降水量越大,雪线越低;降水量越少,雪线越高。一般降水多的山地或坡向雪线低。
(5)多因素综合作用:喜马拉雅山脉南坡,既是阳坡,又是迎风坡,但水分条件的影响超过了热量条件的影响,因此雪线高度南坡比北坡低。
(6)人类活动:全球变暖、臭氧层破坏,以及矿物能源燃烧产生的粉尘污染雪面,都会使雪线上升
下图为某山地的垂直带谱示意图。读图,回答(1)~(2)题。
(1)图中所示山地 ( )
A.各自然带的界线随季节变化而移动
B.北坡热量条件差,林带上界比南坡低
C.南坡冰雪带下界因降水量大而较低
D.南北坡山麓水平距离造成基带差异大
(2)该山地位于 ( )
A.喜马拉雅山脉 B.天山山脉
C.祁连山脉 D.昆仑山脉
【判读流程】
1.读图名,析图例
仔细观察图中图例代表的自然带。
2.析高度,辨阴阳坡、南北半球,定位置
【尝试解答】 (1)C (2)A
(2020·安阳模拟)下图示意我国某山地不同坡向垂直带谱分布。读图回答1~2题。
1.该山地可能位于 ( )
A.横断山区 B.太行山
C.喜马拉雅山 D.天山山脉
2.该山地 ( )
A.a坡、b坡垂直自然带谱的差异主要是山麓气候所致
B.生态群落丰富程度①带小于②带
C.③带可能是草甸草原带
D.b坡④带下限海拔较低,主要是因为地处阴坡
解析:第1题,喜马拉雅山北坡基带海拔约为4 000 m,与图示不符,可排除;图示基带为暖温带荒漠带,应位于干旱区、暖温带,可能是天山(南部塔里木盆地为暖温带、沙漠景观)。第2题,①带下部为暖温带荒漠带、②带上部为亚高山草甸带,则②带水分条件好于①带,①带为山地草原,②带为草甸草原,生态群落丰富程度②带大于①带,故B正确。山体的a坡、b坡垂直自然带谱的差异,主要体现在b坡半山腰有③带,此差异不是山麓气候所致,故A错误;图中③带上下分别为草甸带、草甸草原带,且位于半山腰,则此处为森林带,故C错误;④是冰雪带,在b坡下限(雪线)海拔较低,主要是因为地处迎风坡,降水较多,故D错误。
答案:1.D 2.B
一、选择题
读世界某区域图,完成1~2题。
1.甲地所在大陆的东部沿海,自然带大致呈现东西延伸、南北更替的特点。其中,东西延伸距离最短的自然带是 ( )
A.亚热带常绿阔叶林带
B.温带落叶阔叶林带
C.亚寒带针叶林带
D.温带草原带
2.从乙地→丙地→丁地,自然景观变化的正确排序是 ( )
A.温带荒漠—热带荒漠—常绿硬叶林
B.温带荒漠—常绿阔叶林—热带荒漠
C.落叶阔叶林—温带荒漠—热带荒漠
D.温带荒漠—常绿硬叶林—热带荒漠
解析:第1题,亚欧大陆东部沿海由南向北依次分布着热带雨林和季雨林带、亚热带常绿阔叶林带、温带落叶阔叶林带、亚寒带针叶林带和寒带苔原带,其中,位于中纬度的温带落叶阔叶林带,由于从沿海向内陆年降水量递减较快,东西延伸距离较短。温带草原带主要分布在内陆地区,并不分布在东部沿海。第2题,乙地位于亚欧大陆腹地,受海洋气流影响小,为温带荒漠;丙地位于地中海沿岸,受副热带高气压带和西风带交替控制,形成了亚热带常绿硬叶林;丁地常年受副热带高气压带控制,盛行下沉气流,形成了热带荒漠。
答案:1.B 2.D
下图为世界某区域自然带分布图。据此回答3~4题。
3.图中甲、乙两地的自然带分别为 ( )
A.亚热带荒漠草原带、温带落叶阔叶林带
B.热带荒漠带、亚热带常绿硬叶林带
C.热带草原带、温带落叶阔叶林带
D.亚热带常绿阔叶林带、温带落叶阔叶林带
4.丙河沿岸形成“绿色走廊”体现了 ( )
A.由赤道到两极的地域分异规律
B.从沿海向内陆的地域分异规律
C.山地的垂直地域分异规律
D.非地带性现象
解析:第3题,读图可知,该区域位于地中海沿岸,自然带为亚热带常绿硬叶林带。甲地位于亚热带常绿硬叶林带与热带荒漠带之间,自然带应为亚热带荒漠草原带;乙地位于亚热带常绿硬叶林带以北地区,自然带应为温带落叶阔叶林带。第4题,丙河为尼罗河,主要处于热带沙漠气候区,受其影响,沿岸形成“绿色走廊”,属于非地带性现象。
答案:3.A 4.D
(2020·安徽皖南八校模拟)下图为我国某山地不同海拔动物构成种类比重变化统计图。据此回答5~7题。
5.该山地最可能位于 ( )
A.秦岭山脉 B.横断山脉
C.喜马拉雅山脉 D.南岭山脉
6.该山麓广泛分布的植被类型是 ( )
A.热带季雨林 B.温带落叶阔叶林
C.亚热带常绿阔叶林 D.亚寒带针叶林
7.该山地 ( )
A.北方类型数量最多出现在5 000 m
B.南方类型数量最多出现在500 m
C.山麓因人类活动干扰北方类型少
D.南北方类型数量均受食物限制
解析:第5题,该山地海拔约5 000 m,山麓海拔约500 m,且山麓地带南方类型动物占主导,表明该山地位于秦岭-淮河以南的地区,因此该山地最可能位于横断山脉。第6题,由上题可知该山地位于横断山脉,因而该山山麓最广泛分布的植被类型应该为亚热带常绿阔叶林。第7题,动物数量多少不能只看不同高度的动物构成比例;山麓地带是人类活动相对强烈的地区,这不仅影响北方动物,同样影响南方动物;不同高度南北方动物构成比例不同,但存在的数量均受该高度上食物的丰富程度制约。
答案:5.B 6.C 7.D
(2020·天津五校联考)读图,完成8~9题。
8.图中岛屿两侧①②两种自然带的差异体现了 ( )
A.从沿海到内陆的地域分异
B.从赤道到两极的地域分异
C.垂直地域分异
D.非地带性现象
9.下列地理现象的成因与①自然带成因相同的是 ( )
A.撒哈拉沙漠直逼非洲西海岸
B.赤道附近东非高原的热带草原带
C.巴西高原东南部的热带雨林带
D.南半球缺失苔原带和亚寒带针叶林带
解析:第8题,从图中可知,该岛为马达加斯加岛,①自然带位于东南信风迎风坡,加上沿岸有暖流经过,降水多,为热带雨林带;②自然带位于背风坡,为热带草原带,两者体现了非地带性现象。第9题,四个选项都属于非地带性现象。撒哈拉沙漠直逼非洲西海岸,主要是受寒流的影响;赤道附近东非高原由于海拔高、气温低、降水少形成热带草原带;南半球50°~60°附近为海洋,不具备发育亚寒带针叶林的陆地环境;马达加斯加岛东部和巴西高原东南部虽然距赤道较远,但都位于东南信风迎风坡,且沿岸有暖流经过,都形成热带雨林带。
答案:8.D 9.C
(2020·郴州模拟)读某山地自然带分布示意图,完成10~11题。
10.该山可能位于 ( )
A.亚洲中部 B.非洲中部
C.南美洲西部 D.欧洲南部
11.影响该山地基带形成的主导因素是 ( )
A.纬度 B.海陆位置
C.洋流 D.地形
解析:第10题,根据所学知识可知,针叶林带一般分布在北半球的中高纬度地区。读图可知,该山地海拔较高,基带是荒漠带,且荒漠带的分布范围较广,因此该山地最有可能分布在亚洲中部地区,故选A。第11题,该山地海拔高,深居大陆内部,距海远,受山脉阻隔,海洋水汽难以到达,降水少,气候干旱,荒漠带分布十分广泛,故选B。
答案:10.A 11.B
二、非选择题
12.(2020·静安模拟)阅读非洲气候分布图及乞力马扎罗山自然带垂直分布图,回答问题。
材料一 非洲气候分布图。
材料二 乞力马扎罗山自然带垂直分布图。
(1)简述非洲自然带的分布特点。
(2)A、B两地纬度相差很大,但属于同一自然带,分析其原因。
(3)乞力马扎罗山垂直自然带分布完整,其森林带和草原带南坡高于北坡,而雪线高度却是南坡低于北坡,结合所学知识分析其原因。
解析:(1)由非洲气候分布图中可明显看出气候呈对称性分布,则自然带也必然对称分布。(2)A地受大气环流影响形成热带雨林带;B地热带雨林的形成是“地形雨+洋流”作用的结果。(3)注意本题实际上是三个问题:自然带完整、森林带和草原带南北坡高度差异、雪线高度南北坡差异等三个现象的原因,运用相关知识不难回答。
答案:(1)非洲自然带以热带雨林带为对称轴,呈南北对称分布。
(2)A、B两地同属于热带雨林带。原因:A地受赤道低气压影响,终年高温多雨;B地位于东南信风的迎风坡,多地形雨,沿岸有暖流经过,增温增湿。
(3)乞力马扎罗山所处的纬度低(赤道附近);海拔高,相对高度大。乞力马扎罗山南坡位于东南信风迎风坡,水分条件要优于北坡,因此乞力马扎罗山的森林带和草原带分布的海拔上限南坡高于北坡;降水量和气温是影响雪线的重要因素,南坡位于迎风坡,降水量较大,因此雪线高度低于北坡。
13.(2020·咸阳模拟)阅读图文资料,完成下列要求。
我国东南部典型的丹霞地貌具有“顶平、身陡、麓缓”的特征,山块之间常形成被陡崖围合的沟谷。典型丹霞地貌海拔大多在300~400米,相对高度不超过200米,难以达到通常意义上产生垂直分异的高差,却形成了特殊的植被分异现象(如下图所示)。
(1)根据自然带分异规律,指出我国东南丹霞地貌区的地带性植被类型及气候特点。
(2)实际上,丹霞地貌区山顶植被类型发生了变异,请说明原因。
(3)在流水作用下,丹霞地貌区山顶和沟谷植被出现垂直分异,试分析原因。
解析:(1)我国东南丹霞地貌区的气候类型是亚热带季风气候,对应的地带性植被是亚热带常绿阔叶林,气候特点是夏季高温多雨,冬季温和少雨。(2)依据图示信息可知,丹霞地貌山顶植被类型由常绿阔叶林变为常绿硬叶矮林或灌丛,说明山顶水分条件差,原因是山顶面积小,保存水分条件差;土层较薄,保水能力差;风力较大,阳光充足,蒸发量大,导致山顶较干旱,发育耐旱的硬叶植被。(3)丹霞地貌区山顶以流水侵蚀作用为主,沟谷以流水堆积作用为主,不同的流水作用形成了不同的水土条件,从而引起植被类型的垂直分异。
答案:(1)植被类型:亚热带常绿阔叶林。
气候特点:夏季高温多雨,冬季温和少雨。
(2)山顶面积小,保存水分条件差;土层较薄,保水能力差;风力较大,阳光充足,蒸发量大,导致山顶较干旱,发育耐旱的硬叶植被。
(3)在丹霞地貌的发育过程中,顶部受流水侵蚀,水土流失;沟谷流水沉积,土层堆积,水土汇集,从而引起水土垂直分异,导致植被类型的垂直分异。