还剩16页未读,
继续阅读
成套系列资料,整套一键下载
2021版新高考地区选考地理(鲁教版)一轮复习教师用书:第13讲 气候类型
展开
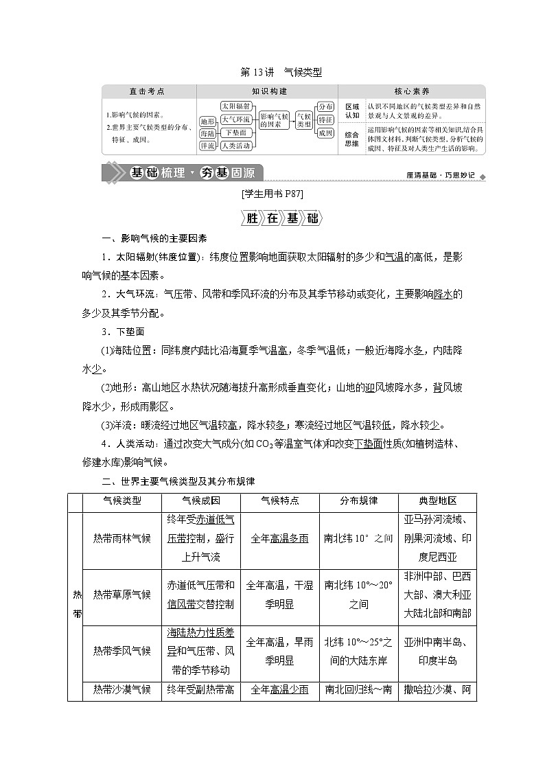
第13讲 气候类型
[学生用书P87]
一、影响气候的主要因素
1.太阳辐射(纬度位置):纬度位置影响地面获取太阳辐射的多少和气温的高低,是影响气候的基本因素。
2.大气环流:气压带、风带和季风环流的分布及其季节移动或变化,主要影响降水的多少及其季节分配。
3.下垫面
(1)海陆位置:同纬度内陆比沿海夏季气温高,冬季气温低;一般近海降水多,内陆降水少。
(2)地形:高山地区水热状况随海拔升高形成垂直变化;山地的迎风坡降水多,背风坡降水少,形成雨影区。
(3)洋流:暖流经过地区气温较高,降水较多;寒流经过地区气温较低,降水较少。
4.人类活动:通过改变大气成分(如CO2等温室气体)和改变下垫面性质(如植树造林、修建水库)影响气候。
二、世界主要气候类型及其分布规律
气候类型
气候成因
气候特点
分布规律
典型地区
热带
热带雨林气候
终年受赤道低气压带控制,盛行上升气流
全年高温多雨
南北纬10°之间
亚马孙河流域、刚果河流域、印度尼西亚
热带草原气候
赤道低气压带和信风带交替控制
全年高温,干湿季明显
南北纬10°~20°之间
非洲中部、巴西大部、澳大利亚大陆北部和南部
热带季风气候
海陆热力性质差异和气压带、风带的季节移动
全年高温,旱雨季明显
北纬10°~25°之间的大陆东岸
亚洲中南半岛、印度半岛
热带沙漠气候
终年受副热带高气压带或信风带控制
全年高温少雨
南北回归线~南北纬30°之间的大陆内部和西岸
撒哈拉沙漠、阿拉伯半岛、澳大利亚中西部
续 表
气候类型
气候成因
气候特点
分布规律
典型地区
亚热带
亚热带季风和季风性湿润气候
海陆热力性质差异
冬季温和少雨,夏季高温多雨
南北纬25°~35°之间的大陆东岸
我国秦岭—淮河以南地区
地中海气候
副热带高气压带和西风带交替控制
冬季温和多雨,夏季炎热干燥
南北纬30°~40°之间的大陆西岸
地中海沿岸
温带
温带季风气候
海陆热力性质差异
冬季寒冷干燥,夏季高温多雨
北纬35°~50°之间的大陆东岸
我国华北大部、东北,日本和朝鲜半岛大部
温带大陆性气候
终年受大陆气团控制
冬寒夏热,干旱少雨
南北纬30°~60°之间的大陆内部
亚欧大陆和北美大陆的内陆地区
温带海洋性气候
终年受西风带控制
全年温和多雨
南北纬40°~60°之间的大陆西岸
欧洲西部
亚寒带
亚寒带针叶林气候
全年受极地气团控制
冬长严寒,夏短温暖,降水少
北纬50°~70°之间的大陆
亚欧大陆和北美大陆的北部
寒带
苔原气候
纬度高,太阳辐射弱,受极地气团或冰洋气团控制
全年严寒,降水稀少
北半球极地附近的沿海
亚欧大陆和北美大陆的北冰洋沿岸
冰原气候
纬度最高,太阳辐射弱,受冰洋气团控制
全年酷寒,降水稀少
南北半球极地附近内陆
南极大陆、格陵兰岛
高山气候
地势高,地形起伏大
气候垂直变化明显,气温随高度增加而降低
高大的山地、高原
青藏高原、安第斯山脉
三、特殊地区气候的分布及成因
1.远离赤道的热带雨林气候——来自海洋的信风+地形迎风坡+沿岸暖流,如非洲马达加斯加岛东部、澳大利亚东北部、巴西高原东南部和中美洲东北部。
2.赤道地区的热带草原气候——地势高,如东非高原地势较高,上升气流弱,形成热带草原气候。
3.西风带内的温带大陆性气候——虽位于西风带内但地处山脉的背风坡,如南美洲巴塔哥尼亚高原位于安第斯山脉东侧,受山地阻挡而降水稀少,因此形成了干燥少雨的温带大陆性气候。
4.受地形影响的气候分布:如南美洲西海岸的气候区南北延伸、东西狭窄是受安第斯山脉的影响。
微点1 热带气候类型的区别
(1)从年降水总量上来看:热带雨林气候>热带季风气候>热带草原气候>热带沙漠气候。
(2)热带季风气候和热带草原气候可从最多降水月的降水量区分,热带季风气候最多降水月超过600 mm,热带草原气候最多降水月不足400 mm。
微点2 亚热带两种气候的判断方法
(1)从雨热组合状况判断:亚热带季风气候雨热同期;地中海气候雨热不同期。
(2)从地理位置判断:亚热带季风气候分布在大陆东岸;地中海气候分布在大陆西岸。
微点3 区分温带气候的方法
(1)7、8月降水多的为温带季风气候。
(2)各月降水均匀(50 mm左右),最冷月均温大于0 ℃的为温带海洋性气候。
(3)温带大陆性气候降水较少、气温年较差大。
微点4 影响气温差异的主要因素的判断方法
(1)如果是相距较远的南北两地,则年均温大小差异的主要因素一般考虑纬度位置。
(2)如果是相距较远的东西两地,则年(日)温差大小的主要因素一般考虑海陆位置(距海远近)因素;如果某地冬温明显偏高,则可能有地形对冬季风起阻挡作用,常考虑地形因素;如果夏温明显偏低,则可能位于海拔较高的山地或高原。
(3)如果是位于大陆同纬度东西两岸的两地,则气温大小差异一般要考虑洋流因素。
(4)如果是距离较近的两地,气温大小有明显差异,则一般考虑地形因素。
微点5 影响两地降水差异的主要因素的判断方法
(1)首先根据经纬度、海陆位置等判断两地所处的气压带、风带位置,即大气环流的不同。
(2)如果是相距较近的两地,降水有明显差异,一般考虑地形(迎、背风坡)的影响。
(3)如果是大陆东西两岸的两地,除考虑大气环流因素外,一般还要考虑洋流因素的影响。
影响气候的主要因素[学生用书P89]
(2018·高考全国卷Ⅰ)小明同学7月从重庆出发到贵州毕节旅游,收集到的相关高速公路信息如图所示。避暑是小明此次旅游的目的之一。导致7月毕节气温较重庆低的主导因素是( )
A.地形 B.纬度位置
C.海陆位置 D.大气环流
【图解思路】
【尝试解答】 A
影响气候的主要因素
形成因子
对气候影响的表现
太阳辐射(纬度位置)
气温从低纬向高纬递减
大气环流
气压带、风带
低气压带控制多雨,高气压带控制干燥;西风带控制多雨,信风带和极地东风带控制干燥;海风(向岸风)控制多雨,陆风(离岸风)控制少雨;风从低纬吹向高纬增温,反之降温
季风
夏季风控制高温多雨,冬季风控制低温少雨
下垫面
海陆分布
沿海地区一般气温年较差小,降水较多;内陆地区一般气温年较差大,降水少
地形
山地较同纬度平原气温低,气温日较差大、年较差小;山地迎风坡比背风坡降水多
洋流
暖流使沿岸气温升高,降水增多;寒流使沿岸气温降低,降水减少
(2020·安徽江淮十校联考)下表为欧洲西部某地(50°N,5°E)和南美洲西部某地(45°S,72°W)的气候资料统计表。据此回答1~3题。
1月
4月
7月
10月
全年
甲地均温(℃)
13.2
11.3
6.3
8.1
10.2
甲地降水量(mm)
161
339
509
232
3 860
乙地均温(℃)
4.8
9.2
16.1
12.2
11.1
乙地降水量(mm)
164
84
95
140
1 260
1.甲地年降水量远比乙地丰富的主要原因是 ( )
A.西风带来丰富水汽 B.靠近海洋水汽充足
C.沿岸暖流增温增湿 D.山地阻挡多地形雨
2.乙地7月均温高于甲地1月均温的主要原因是( )
A.甲地正午太阳高度大
B.甲地白昼时间长
C.乙地沿岸有暖流流经
D.乙地受东南信风影响
3.乙地冬季降水量较夏季丰富的原因主要是 ( )
A.气压带、风带的移动 B.暖流影响
C.地形阻挡 D.冬季西风更为强劲
解析:第1题,根据表格可知,甲地7月均温最低,乙地1月均温最低,可以判断甲位于南半球,乙位于北半球;根据甲、乙两地的经纬度位置可以判断两地均位于西风带,甲地位于南美洲西海岸,受安第斯山脉阻挡,处于西风的迎风坡,降水量较大;乙地位于欧洲西部,地势起伏小,所以甲地降水比乙地丰富,故D正确。甲、乙两地都位于西风带,都靠近海洋,故A、B错误;甲地沿海没有暖流流经,C错误。第2题,根据上题可知,甲地位于南半球,乙地位于北半球,乙地7月和甲地1月都为当地夏季,两地纬度相差不大,正午太阳高度、昼夜长短相当,故A、B错误;乙地纬度为50°N,不受东南信风影响,故D错误;乙地西部沿海有北大西洋暖流流经,增温增湿,甲地西部沿海有秘鲁寒流流经,降温减湿,故乙地7月均温高于甲地1月均温,选C。第3题,乙地全年受盛行西风影响,其降水量与气压带、风带的移动无关,故A错;地形阻挡对各季节降水量的作用是相同的,故C错;冬季中纬度南北温差比夏季大,水平气压梯度力大,故西风强盛,水汽更多,所以乙地冬季降水量大于夏季,D对;乙地暖流强弱受盛行西风影响,不是乙地冬季降水量较夏季多的主要原因,B错。
答案:1.D 2.C 3.D
(2020·宁德模拟)下图示意我国某县年降水量及水系分布。读图回答4~5题。
4.影响该县年降水量空间分布的主要因素是( )
A.河流 B.海陆位置
C.季风 D.地形
5.据图推断,年平均气温( )
A.N地>M地 B.P地>N地
C.Q地>P地 D.Q地>M地
解析:第4题,依据山峰及河流,可判断图中有一东西向的山脉分布,且等降水量线在山峰附近密集,说明主要影响因素是地形。第5题,四个地点中,P和N在同一河流附近,且P在下游,海拔低而气温高。
答案:4.D 5.B
世界主要气候类型及判读[学生用书P90]
(高考浙江卷)一地的自然景观主要取决于其水热条件。下图为北纬30°附近甲、乙两地的自然景观图。读图回答1~2题。
甲 乙
1.下图为北纬30°附近①②③④四地的气候统计图。与甲、乙两地相对应的是( )
① ②
③ ④
A.甲—①,乙—②
B.甲—②,乙—④
C.甲—③,乙—①
D.甲—④,乙—③
2.甲、乙两地自然景观迥异的主要影响因素是( )
A.太阳辐射 B.距海远近
C.洋流性质 D.海拔
【图解思路】
【尝试解答】 1.D 2.D
1.几种易混气候类型的比较
相似点
不同点
热带季风气候
气温:终年高温(>15 ℃)
降水:有明显的旱(干)季和雨(湿)季
降水量较多(7月份降水突破600 mm)
热带草原气候
降水量相对较少
亚热带季风气候
夏季高温多雨,雨热同期
最冷月均温(关键)>0 ℃,雨季较长
温带季风气候
最冷月均温(关键)<0 ℃,雨季较短
温带海洋性气候
降水总量有时相当
最冷月均温(关键)>0 ℃,各月降水分配较均匀
温带大陆性气候
最冷月均温(关键)<0 ℃,降水集中在夏季
温带季风气候
气温冬冷夏热,降水状况都是夏季相对较多
均温低于0 ℃的月份少,有明显的雨季,年降水量相对较多
温带大陆性气候
均温低于0 ℃的月份多,一般无明显的雨季,年降水量少
2.气候类型判读四依据
(1)根据分布规律判读气候类型
先根据纬度位置确定已知地点是位于南半球还是北半球(热带季风气候、温带季风气候、亚寒带针叶林气候及苔原气候只分布在北半球),属于哪个温度带;然后看其海陆位置是位于大陆西岸[热带沙漠气候、地中海气候、温带海洋性气候(除大洋洲的分布在大陆东岸外)只分布在大陆西岸]还是大陆东岸(季风气候分布在大陆东岸),最后将已知地点落实到气候类型图和气候分布模式图上确定其气候类型。(见下图,以北半球为例)
(2)根据气候特征判读气候类型
依据
因素变化
结论
以形定位
气温变化
6、7、8月气温高(气温曲线呈波峰线)
北半球
12、1、2月气温高(气温曲线呈波谷线)
南半球
以温定带
最冷(热) 月均温
最冷月平均气温>15 ℃
热带气候
最冷月平均气温0~15 ℃之间
亚热带气候、温带海洋性气候
最冷月平均气温-15~0 ℃之间
温带气候
最热月平均气温<15 ℃
寒带气候
以水定型
降水的季节分配(降水类型)
年雨型(季节分配均匀)
年降水量>2 000 mm
热带雨林气候
年降水量700~1 000 mm
温带海洋性气候
夏雨型(夏季多雨,冬季少雨)
年降水量1 500~2 000 mm
热带季风气候
年降水量750~1 000 mm
热带草原气候
年降水量800~1 500 mm
亚热带季风气候
年降水量400~800 mm
温带季风气候
冬雨型(冬季多雨,夏季干旱)
年降水量300~1 000 mm
地中海气候
少雨型(终年少雨)
年降水量<250 mm
热带沙漠气候、极地气候
(3)依据景观图及文字描述判读气候类型
不同的气候区有不同的生物和土壤类型,因此在掌握气候的形成和分布时,还应该掌握该地的自然景观特征,仔细分析文字描述或景观图特征,进而判断气候类型。如下图为热带草原景观的典型植被和动物。
(4)根据气候的成因判断气候类型
影响因素
气候类型及成因
受单一气压带或风带影响
热带雨林气候——赤道低气压带
热带沙漠气候——副热带高气压带或信风带
极地气候——极地高气压带
温带海洋性气候——西风带
受气压带和风带交替控制
受季风影响
读我国M、N两地气候资料统计表,回答1~3题。
地点
经纬度
年平均气温(℃)
1月平均气温(℃)
7月平均气温(℃)
年平均降水量(mm)
年日照时数(小时)
无霜期(天)
M
34.22°N,107.09°E
12
-2.1
25.4
626.8
2 139
214
N
33.07°N,107.02°E
14
6.8
29.7
986.8
1 417
235
1.M、N两地的气候类型( )
A.分别为温带季风气候、亚热带季风气候
B.分别为亚热带季风气候、温带季风气候
C.均为亚热带季风气候
D.均为温带季风气候
2.N地年日照时数较少的主要原因是( )
A.纬度低 B.海拔高
C.降水多 D.气温高
3.造成M、N两地1月份气温差异较大的主导因素是( )
A.纬度位置 B.海陆位置
C.地形 D.洋流
解析:第1题,根据两地的气候资料可以判断,M地为温带季风气候、N地为亚热带季风气候。故选A。第2题,N地降水丰富,多阴雨天气,导致年日照时数偏少。故选C。第3题,根据经纬度可以判断出,M地位于秦岭北侧,冬季受冬季风影响较大;N地位于秦岭的南侧,冬季受冬季风影响较小,导致两地1月份气温差异较大。故选C。
答案:1.A 2.C 3.C
[学生用书P92]
气候特征类
角度一 气候特征的描述
角度二 气候特征的原因分析
角度三 气候特征的比较
描述角度
语言表达
气温特征
最冷月、最热月
最冷(热)月出现在××月
气温高低
终年高温;夏季高温;全年温和;冬季寒冷等
温差
气温年较差大(小);日较差大(小)
降水特征
降水总量
降水量多少
季节分配
季节分配均匀(不均);夏季多雨;冬季多雨;全年多雨;全年少雨等
年际变化
年际变化大(小)
光照特征
日照时数长(短);日照强(弱);光照充足(不足)
气候特征
气温、降水及(冬季、夏季、全年)气温和降水的协调关系
全年高温多雨;冬季温和多雨;夏季炎热干燥;冬季寒冷;夏季炎热;全年降水稀少;气温年较差大等
注:高温——月均温>20 ℃;温和——月均温0~20 ℃;寒冷——月均温<0 ℃。
降水稀少——月降水量<10 mm;少雨——月降水量10~50 mm;多雨——月降水量50~100 mm;丰富——月降水量>100 mm。
气温年较差大,大陆性较强——气温年较差>15 ℃;气温年较差小,海洋性显著——气温年较差<10 ℃
阅读图文材料,回答下题。
黄麻适合在湿热的气候环境中生长。收获的黄麻在水中浸沤后,才能进行初加工以获取制作麻袋、麻布、纸张等的原料。图Ⅰ中甲城市为世界最大的麻纺织工业中心,也是该地区联系河运和海运的重要港口。图Ⅱ为甲城市的气候资料。
简述图示黄麻产区的气候特征。
【套用模板】
模板答题要点
要点获取依据及生成
气温特征
甲城市的气候资料图
各月均温在20 ℃以上,即全年高温
降水特征
年降水量在1 600 mm以上,全年降水量大;5-10月降水较多,11月至次年4月降水较少,分旱雨两季
气候特征
全年高温,分旱雨两季
【尝试解答】 全年高温(各月均温都高于20 ℃);全年降水量大(达1 600 mm以上),5-10月(6-9月)降水较多(为雨季),11月至次年4月(10月至次年5月)降水较少(为旱季)。
下图示意欧洲西部温带海洋性气候的分布及卑尔根和巴黎气候资料。据此回答下列问题。
(1)指出巴黎和卑尔根两地气候特征的差异性。
(2)说出上述两地气候特征差异产生的原因。
(3)以北海为界,概括温带海洋性气候在欧洲大陆南北的分布特征并分析其形成原因。
解析:(1)结合图中信息回答,注意气候特征在图中主要表现为气温与降水两个要素。(2)影响气候的因素有纬度、海陆位置、大气环流、地形与洋流等。(3)分布特征可从面积大小及形状角度分析,地形是影响西欧温带海洋性气候面积大小的主要因素。
答案:(1)巴黎年均温较高,卑尔根年降水量远大于巴黎。
(2)巴黎的纬度位置较低,年均温较高(或卑尔根纬度位置较高,年均温较低)。卑尔根地处西风迎风坡,且有暖流流经,年降水量多。
(3)特征:北部面积狭小且成带状,南部面积广大。
原因:南部地势平坦广阔,利于西风气流深入内陆;北部近南北向的高大山脉阻挡西风暖湿气流。
[学生用书P343(单独成册)]
一、选择题
(2020·成都六校统考)下图为某地降水量和气温年变化示意图。读图回答1~2题。
1.该地的气候类型为( )
A.地中海气候
B.亚热带季风和季风性湿润气候
C.温带季风气候
D.温带大陆性气候
2.下列哪个城市的气候类型与该图符合( )
A.开罗 B.上海
C.开普敦 D.悉尼
解析:第1题,由图可知,该地雨热不同期,7月份气温最低时,降水量最大,且最冷月气温在0 ℃以上,应是南半球的地中海气候。第2题,开罗为北半球的地中海气候;上海为亚热带季风气候;开普敦为南半球的地中海气候;悉尼为亚热带季风和季风性湿润气候。
答案:1.A 2.C
下面甲图为回归线附近某岛屿地形剖面图(其上部是该区域相关气象要素沿剖面变化图),乙图为该岛地形示意图。读图回答3~4题。
3.甲图中曲线①②③所代表的气象要素分别是( )
A.气温、光照、降水
B.降水、光照、气温
C.光照、降水、气温
D.降水、气温、光照
4.导致②气象要素东坡数值明显低于西坡的主要原因是( )
A.东坡地势高 B.东坡受暖流影响
C.东坡受海洋影响大 D.东坡多阴雨天气
解析:第3题,台湾岛中部为山脉,海拔较两侧高,气温较两侧低,故③曲线表示气温;该岛屿东部受东南季风及东北信风影响,受地形抬升作用,形成地形雨,降水较西部丰富,故①曲线表示降水;台湾岛西部降水少,多晴朗天气,光照强,东部降水多,多阴雨天气,光照弱,故②曲线表示光照。第4题,据上题分析可知,②气象要素为光照。光照的强弱与当地的天气状况关系密切,若多晴朗天气,则光照强烈,若多阴雨天气,则光照较弱。
答案:3.B 4.D
(2020·太原模拟)气候相似原理是指将植物从一个地区移植到另一个地区,需严格按照地区的气候条件相似性来进行的原理。根据引种的气候相似性原理,选取美国1961-1990年的气象资料,分析美国与上海的气候差异,划分美国植物引入上海的引种适宜度,将引入上海的美国园林植物种源地划分为适宜区、次适宜区、不适宜区(如图)。读图,回答5~7题。
5.与上海市气候特征相似度最高的美国城市是( )
A.华盛顿 B.路易斯维尔
C.迈阿密 D.洛杉矶
6.上海不适宜引种西雅图的园林植物,是由于上海( )
A.降水量的季节变化大
B.冬季气温低
C.冬半年降水量较少
D.冬季年日照时数少
7.气候相似原理的应用有利于( )
A.增加全球的生物多样性
B.充分利用气候资源
C.解决局部地区的粮食危机
D.维护生态系统的稳定
解析:第5题,依据材料中的定义,可知图示适宜区为气候相似区,华盛顿位于适宜区。第6题,西雅图属于温带海洋性气候,终年温和湿润;上海为亚热带季风气候,冬半年降水较少,不利于源于西雅图的园林植物在此生长。第7题,利用气候相似原理,可在气候类似地区种植相同植物,使各地气候资源得到充分利用;但并没有增加生物种类,也不影响原有生态系统的稳定。
答案:5.A 6.C 7.B
(2020·成都模拟)下图为某地1月、7月等温线分布图(单位:℃,等温距为4 ℃)。据此完成8~9题。
8.图中①地1月、7月的温差可能为( )
A.8 ℃ B.12 ℃
C.16 ℃ D.20 ℃
9.导致图中②地7月等温线弯曲的因素是( )
A.洋流 B.海陆热力性质
C.地形 D.冬季风的影响
解析:第8题,根据经纬度和海陆位置可知,该地位于南美洲。①地位于1月闭合等温线内部,在①地北侧(纬度低的区域)应该有一条28 ℃等温线,根据“大于大的,小于小的”规律可以推断①地1月温度的范围是20~24 ℃;再根据图中7月等温线的分布可推知①地7月温度的范围是8~12 ℃。由此可以计算出①地1月、7月的温差范围是8~16 ℃,结合选项可知可能为12 ℃。第9题,由图中河流分布可知,②地位于河谷地区,由于河谷地势低,冬季气温高于同纬度两侧地区,等温线向温度低的南部凸出。
答案:8.B 9.C
(2020·苏锡常镇四市模拟)下图Ⅰ为澳大利亚某地理事象的分布示意图,图Ⅱ为该区域内三地月降水量分布图和月最高气温统计图。读图回答10~11题。
10.该地理事象可能是( )
A.风力 B.年降水量
C.陆地自然带 D.≥10 ℃积温
11.甲地月降水量与月最高气温,正确的组合是( )
A.②③ B.①④
C.②⑤ D.④⑥
解析:第10题,澳大利亚的东部有南北纵贯的大分水岭,所以在大分水岭的东侧,受东南信风的影响较大,风力较大;广大内陆地区位于回归线附近,受副热带高气压带控制,风力相对较小;南部沿海地区受西风带或者西风带和副高交替控制;西北方受西北季风的影响,风力也较大,所以澳大利亚沿海地区的风能资源较为丰富,而广大中部内陆地区较为贫乏,所以图中地理现象应当为风力。而年降水量和陆地自然带,应基本呈半环状分布,与图示地理事物分布不符,B、C错。≥10 ℃的积温应当从北向南逐渐减少,基本与纬线平行,与图中地理事物分布规律不相符,D错,故选A。第11题,读图可知,甲地位于澳大利亚西南部,受副热带高气压带和西风带交替控制,形成地中海气候,降水最多月在当地的冬季,对应图中的降水柱状①。而从气温来看,该地纬度较高,且受沿岸寒流的影响,气温较低,且最冷月均温在0 ℃以上,气温的年较差较小,对应图中的④,故选B。
答案:10.A 11.B
二、非选择题
12.读甲、乙两国局部地区图,回答下列问题。
(1)请指出图中甲国阴影部分的气候类型并解释其成因。
(2)乙国冬季西部沿海降水多,夏季东部沿海降水多,请解释其原因。
(3)请指出当乙国盛行西北风时,甲国北部的盛行风向,并解释其成因。
(4)全球气候变暖会对上述两国国土产生什么影响?遏制全球气候变暖可采取哪些措施?
解析:(1)甲国东北部阴影地区受大气环流、地形和洋流影响,形成热带雨林气候。(2)受冬、夏季风和地形影响,日本西海岸和东海岸降水形成明显的季节差异。(3)日本盛行西北风时为北半球冬季,此时气压带和风带南移,北半球东北信风越过赤道,受南半球地转偏向力影响在澳大利亚北部形成西北风。(4)全球气候变暖的影响和治理措施结合所学知识回答即可。
答案:(1)气候类型:热带雨林气候。
成因:处于大分水岭的东南信风迎风坡,多地形雨;沿岸暖流增温增湿。
(2)冬季西北风经过日本海增温增湿,受地形抬升,西部沿海降水多;夏季来自太平洋的东南季风受地形抬升,东部沿海降水多。
(3)风向:西北风。
成因:气压带和风带的季节移动,北半球东北信风越过赤道,偏转成西北风。
(4)影响:海平面上升,淹没沿海低地。
措施:减少二氧化碳等温室气体的排放;植树种草,提高植被覆盖率;提高能源利用技术和能源利用率;采用新能源,加强国际合作。
13.(2020·福建八县联考)阅读材料,回答下列问题。
温哥华位于太平洋东岸,气候温和湿润,四季宜人,是全加拿大冬季最暖和的城市,1月平均气温为3 ℃,7月平均气温为17 ℃。温哥华局部山地年降水量在2 000 mm 左右,降水40%以上集中在冬季。本区夏季常吹西北风,而冬季多刮西南风。如图为温哥华所在区域简图。
(1)描述7月等温线的特征,并分析其形成原因。
(2)指出温哥华的气候类型,并分析该地降水集中在冬季的原因。
(3)结合大气环流知识,说明本区冬、夏季主导风向的成因。
(4)分析温哥华冬季气温比同纬度地区高的主要自然原因。
解析:(1)据图描述7月等温线的特征,其弯曲的原因主要是受海陆分布、地形等影响。(2)气候类型根据所处纬度和海陆位置判断,大陆西岸40°~60°之间为温带海洋性气候,降水集中在冬季的原因是受洋流、地形及盛行风影响。(3)结合大气环流的特征,冬、夏季高低压中心位置的变化,再加上地转偏向力的影响,形成不同的主导风向。(4)温哥华冬季气温比同纬度地区高的主要自然原因是暖流增温增湿、山地阻挡寒冷气流。
答案:(1)特征:向北凸(弯曲)。
原因:西侧海洋7月温度较低;东侧为高大的山脉,海拔高,温度低;海拔较低的温哥华温度较东西两侧高,所以等温线向北凸。
(2)温带海洋性气候。
原因:该地区西侧受北太平洋暖流影响,增温增湿;冬季,西南风从海洋上带来丰富的暖湿气流;位于迎风坡,受地形抬升影响,降水丰富。
(3)冬季时高压中心位于本区的南方,受其影响风自南向北吹,并在地转偏向力(右偏)的作用下偏转成西南风;夏季时高压中心北移至本区西侧,而陆地上形成低压,风从海洋吹向陆地,同时受地转偏向力影响偏转为西北风。
(4)北太平洋暖流增温增湿;东部西北—东南走向的山脉阻挡了从美洲大陆内部吹来的寒冷干燥气流。
[学生用书P87]
一、影响气候的主要因素
1.太阳辐射(纬度位置):纬度位置影响地面获取太阳辐射的多少和气温的高低,是影响气候的基本因素。
2.大气环流:气压带、风带和季风环流的分布及其季节移动或变化,主要影响降水的多少及其季节分配。
3.下垫面
(1)海陆位置:同纬度内陆比沿海夏季气温高,冬季气温低;一般近海降水多,内陆降水少。
(2)地形:高山地区水热状况随海拔升高形成垂直变化;山地的迎风坡降水多,背风坡降水少,形成雨影区。
(3)洋流:暖流经过地区气温较高,降水较多;寒流经过地区气温较低,降水较少。
4.人类活动:通过改变大气成分(如CO2等温室气体)和改变下垫面性质(如植树造林、修建水库)影响气候。
二、世界主要气候类型及其分布规律
气候类型
气候成因
气候特点
分布规律
典型地区
热带
热带雨林气候
终年受赤道低气压带控制,盛行上升气流
全年高温多雨
南北纬10°之间
亚马孙河流域、刚果河流域、印度尼西亚
热带草原气候
赤道低气压带和信风带交替控制
全年高温,干湿季明显
南北纬10°~20°之间
非洲中部、巴西大部、澳大利亚大陆北部和南部
热带季风气候
海陆热力性质差异和气压带、风带的季节移动
全年高温,旱雨季明显
北纬10°~25°之间的大陆东岸
亚洲中南半岛、印度半岛
热带沙漠气候
终年受副热带高气压带或信风带控制
全年高温少雨
南北回归线~南北纬30°之间的大陆内部和西岸
撒哈拉沙漠、阿拉伯半岛、澳大利亚中西部
续 表
气候类型
气候成因
气候特点
分布规律
典型地区
亚热带
亚热带季风和季风性湿润气候
海陆热力性质差异
冬季温和少雨,夏季高温多雨
南北纬25°~35°之间的大陆东岸
我国秦岭—淮河以南地区
地中海气候
副热带高气压带和西风带交替控制
冬季温和多雨,夏季炎热干燥
南北纬30°~40°之间的大陆西岸
地中海沿岸
温带
温带季风气候
海陆热力性质差异
冬季寒冷干燥,夏季高温多雨
北纬35°~50°之间的大陆东岸
我国华北大部、东北,日本和朝鲜半岛大部
温带大陆性气候
终年受大陆气团控制
冬寒夏热,干旱少雨
南北纬30°~60°之间的大陆内部
亚欧大陆和北美大陆的内陆地区
温带海洋性气候
终年受西风带控制
全年温和多雨
南北纬40°~60°之间的大陆西岸
欧洲西部
亚寒带
亚寒带针叶林气候
全年受极地气团控制
冬长严寒,夏短温暖,降水少
北纬50°~70°之间的大陆
亚欧大陆和北美大陆的北部
寒带
苔原气候
纬度高,太阳辐射弱,受极地气团或冰洋气团控制
全年严寒,降水稀少
北半球极地附近的沿海
亚欧大陆和北美大陆的北冰洋沿岸
冰原气候
纬度最高,太阳辐射弱,受冰洋气团控制
全年酷寒,降水稀少
南北半球极地附近内陆
南极大陆、格陵兰岛
高山气候
地势高,地形起伏大
气候垂直变化明显,气温随高度增加而降低
高大的山地、高原
青藏高原、安第斯山脉
三、特殊地区气候的分布及成因
1.远离赤道的热带雨林气候——来自海洋的信风+地形迎风坡+沿岸暖流,如非洲马达加斯加岛东部、澳大利亚东北部、巴西高原东南部和中美洲东北部。
2.赤道地区的热带草原气候——地势高,如东非高原地势较高,上升气流弱,形成热带草原气候。
3.西风带内的温带大陆性气候——虽位于西风带内但地处山脉的背风坡,如南美洲巴塔哥尼亚高原位于安第斯山脉东侧,受山地阻挡而降水稀少,因此形成了干燥少雨的温带大陆性气候。
4.受地形影响的气候分布:如南美洲西海岸的气候区南北延伸、东西狭窄是受安第斯山脉的影响。
微点1 热带气候类型的区别
(1)从年降水总量上来看:热带雨林气候>热带季风气候>热带草原气候>热带沙漠气候。
(2)热带季风气候和热带草原气候可从最多降水月的降水量区分,热带季风气候最多降水月超过600 mm,热带草原气候最多降水月不足400 mm。
微点2 亚热带两种气候的判断方法
(1)从雨热组合状况判断:亚热带季风气候雨热同期;地中海气候雨热不同期。
(2)从地理位置判断:亚热带季风气候分布在大陆东岸;地中海气候分布在大陆西岸。
微点3 区分温带气候的方法
(1)7、8月降水多的为温带季风气候。
(2)各月降水均匀(50 mm左右),最冷月均温大于0 ℃的为温带海洋性气候。
(3)温带大陆性气候降水较少、气温年较差大。
微点4 影响气温差异的主要因素的判断方法
(1)如果是相距较远的南北两地,则年均温大小差异的主要因素一般考虑纬度位置。
(2)如果是相距较远的东西两地,则年(日)温差大小的主要因素一般考虑海陆位置(距海远近)因素;如果某地冬温明显偏高,则可能有地形对冬季风起阻挡作用,常考虑地形因素;如果夏温明显偏低,则可能位于海拔较高的山地或高原。
(3)如果是位于大陆同纬度东西两岸的两地,则气温大小差异一般要考虑洋流因素。
(4)如果是距离较近的两地,气温大小有明显差异,则一般考虑地形因素。
微点5 影响两地降水差异的主要因素的判断方法
(1)首先根据经纬度、海陆位置等判断两地所处的气压带、风带位置,即大气环流的不同。
(2)如果是相距较近的两地,降水有明显差异,一般考虑地形(迎、背风坡)的影响。
(3)如果是大陆东西两岸的两地,除考虑大气环流因素外,一般还要考虑洋流因素的影响。
影响气候的主要因素[学生用书P89]
(2018·高考全国卷Ⅰ)小明同学7月从重庆出发到贵州毕节旅游,收集到的相关高速公路信息如图所示。避暑是小明此次旅游的目的之一。导致7月毕节气温较重庆低的主导因素是( )
A.地形 B.纬度位置
C.海陆位置 D.大气环流
【图解思路】
【尝试解答】 A
影响气候的主要因素
形成因子
对气候影响的表现
太阳辐射(纬度位置)
气温从低纬向高纬递减
大气环流
气压带、风带
低气压带控制多雨,高气压带控制干燥;西风带控制多雨,信风带和极地东风带控制干燥;海风(向岸风)控制多雨,陆风(离岸风)控制少雨;风从低纬吹向高纬增温,反之降温
季风
夏季风控制高温多雨,冬季风控制低温少雨
下垫面
海陆分布
沿海地区一般气温年较差小,降水较多;内陆地区一般气温年较差大,降水少
地形
山地较同纬度平原气温低,气温日较差大、年较差小;山地迎风坡比背风坡降水多
洋流
暖流使沿岸气温升高,降水增多;寒流使沿岸气温降低,降水减少
(2020·安徽江淮十校联考)下表为欧洲西部某地(50°N,5°E)和南美洲西部某地(45°S,72°W)的气候资料统计表。据此回答1~3题。
1月
4月
7月
10月
全年
甲地均温(℃)
13.2
11.3
6.3
8.1
10.2
甲地降水量(mm)
161
339
509
232
3 860
乙地均温(℃)
4.8
9.2
16.1
12.2
11.1
乙地降水量(mm)
164
84
95
140
1 260
1.甲地年降水量远比乙地丰富的主要原因是 ( )
A.西风带来丰富水汽 B.靠近海洋水汽充足
C.沿岸暖流增温增湿 D.山地阻挡多地形雨
2.乙地7月均温高于甲地1月均温的主要原因是( )
A.甲地正午太阳高度大
B.甲地白昼时间长
C.乙地沿岸有暖流流经
D.乙地受东南信风影响
3.乙地冬季降水量较夏季丰富的原因主要是 ( )
A.气压带、风带的移动 B.暖流影响
C.地形阻挡 D.冬季西风更为强劲
解析:第1题,根据表格可知,甲地7月均温最低,乙地1月均温最低,可以判断甲位于南半球,乙位于北半球;根据甲、乙两地的经纬度位置可以判断两地均位于西风带,甲地位于南美洲西海岸,受安第斯山脉阻挡,处于西风的迎风坡,降水量较大;乙地位于欧洲西部,地势起伏小,所以甲地降水比乙地丰富,故D正确。甲、乙两地都位于西风带,都靠近海洋,故A、B错误;甲地沿海没有暖流流经,C错误。第2题,根据上题可知,甲地位于南半球,乙地位于北半球,乙地7月和甲地1月都为当地夏季,两地纬度相差不大,正午太阳高度、昼夜长短相当,故A、B错误;乙地纬度为50°N,不受东南信风影响,故D错误;乙地西部沿海有北大西洋暖流流经,增温增湿,甲地西部沿海有秘鲁寒流流经,降温减湿,故乙地7月均温高于甲地1月均温,选C。第3题,乙地全年受盛行西风影响,其降水量与气压带、风带的移动无关,故A错;地形阻挡对各季节降水量的作用是相同的,故C错;冬季中纬度南北温差比夏季大,水平气压梯度力大,故西风强盛,水汽更多,所以乙地冬季降水量大于夏季,D对;乙地暖流强弱受盛行西风影响,不是乙地冬季降水量较夏季多的主要原因,B错。
答案:1.D 2.C 3.D
(2020·宁德模拟)下图示意我国某县年降水量及水系分布。读图回答4~5题。
4.影响该县年降水量空间分布的主要因素是( )
A.河流 B.海陆位置
C.季风 D.地形
5.据图推断,年平均气温( )
A.N地>M地 B.P地>N地
C.Q地>P地 D.Q地>M地
解析:第4题,依据山峰及河流,可判断图中有一东西向的山脉分布,且等降水量线在山峰附近密集,说明主要影响因素是地形。第5题,四个地点中,P和N在同一河流附近,且P在下游,海拔低而气温高。
答案:4.D 5.B
世界主要气候类型及判读[学生用书P90]
(高考浙江卷)一地的自然景观主要取决于其水热条件。下图为北纬30°附近甲、乙两地的自然景观图。读图回答1~2题。
甲 乙
1.下图为北纬30°附近①②③④四地的气候统计图。与甲、乙两地相对应的是( )
① ②
③ ④
A.甲—①,乙—②
B.甲—②,乙—④
C.甲—③,乙—①
D.甲—④,乙—③
2.甲、乙两地自然景观迥异的主要影响因素是( )
A.太阳辐射 B.距海远近
C.洋流性质 D.海拔
【图解思路】
【尝试解答】 1.D 2.D
1.几种易混气候类型的比较
相似点
不同点
热带季风气候
气温:终年高温(>15 ℃)
降水:有明显的旱(干)季和雨(湿)季
降水量较多(7月份降水突破600 mm)
热带草原气候
降水量相对较少
亚热带季风气候
夏季高温多雨,雨热同期
最冷月均温(关键)>0 ℃,雨季较长
温带季风气候
最冷月均温(关键)<0 ℃,雨季较短
温带海洋性气候
降水总量有时相当
最冷月均温(关键)>0 ℃,各月降水分配较均匀
温带大陆性气候
最冷月均温(关键)<0 ℃,降水集中在夏季
温带季风气候
气温冬冷夏热,降水状况都是夏季相对较多
均温低于0 ℃的月份少,有明显的雨季,年降水量相对较多
温带大陆性气候
均温低于0 ℃的月份多,一般无明显的雨季,年降水量少
2.气候类型判读四依据
(1)根据分布规律判读气候类型
先根据纬度位置确定已知地点是位于南半球还是北半球(热带季风气候、温带季风气候、亚寒带针叶林气候及苔原气候只分布在北半球),属于哪个温度带;然后看其海陆位置是位于大陆西岸[热带沙漠气候、地中海气候、温带海洋性气候(除大洋洲的分布在大陆东岸外)只分布在大陆西岸]还是大陆东岸(季风气候分布在大陆东岸),最后将已知地点落实到气候类型图和气候分布模式图上确定其气候类型。(见下图,以北半球为例)
(2)根据气候特征判读气候类型
依据
因素变化
结论
以形定位
气温变化
6、7、8月气温高(气温曲线呈波峰线)
北半球
12、1、2月气温高(气温曲线呈波谷线)
南半球
以温定带
最冷(热) 月均温
最冷月平均气温>15 ℃
热带气候
最冷月平均气温0~15 ℃之间
亚热带气候、温带海洋性气候
最冷月平均气温-15~0 ℃之间
温带气候
最热月平均气温<15 ℃
寒带气候
以水定型
降水的季节分配(降水类型)
年雨型(季节分配均匀)
年降水量>2 000 mm
热带雨林气候
年降水量700~1 000 mm
温带海洋性气候
夏雨型(夏季多雨,冬季少雨)
年降水量1 500~2 000 mm
热带季风气候
年降水量750~1 000 mm
热带草原气候
年降水量800~1 500 mm
亚热带季风气候
年降水量400~800 mm
温带季风气候
冬雨型(冬季多雨,夏季干旱)
年降水量300~1 000 mm
地中海气候
少雨型(终年少雨)
年降水量<250 mm
热带沙漠气候、极地气候
(3)依据景观图及文字描述判读气候类型
不同的气候区有不同的生物和土壤类型,因此在掌握气候的形成和分布时,还应该掌握该地的自然景观特征,仔细分析文字描述或景观图特征,进而判断气候类型。如下图为热带草原景观的典型植被和动物。
(4)根据气候的成因判断气候类型
影响因素
气候类型及成因
受单一气压带或风带影响
热带雨林气候——赤道低气压带
热带沙漠气候——副热带高气压带或信风带
极地气候——极地高气压带
温带海洋性气候——西风带
受气压带和风带交替控制
受季风影响
读我国M、N两地气候资料统计表,回答1~3题。
地点
经纬度
年平均气温(℃)
1月平均气温(℃)
7月平均气温(℃)
年平均降水量(mm)
年日照时数(小时)
无霜期(天)
M
34.22°N,107.09°E
12
-2.1
25.4
626.8
2 139
214
N
33.07°N,107.02°E
14
6.8
29.7
986.8
1 417
235
1.M、N两地的气候类型( )
A.分别为温带季风气候、亚热带季风气候
B.分别为亚热带季风气候、温带季风气候
C.均为亚热带季风气候
D.均为温带季风气候
2.N地年日照时数较少的主要原因是( )
A.纬度低 B.海拔高
C.降水多 D.气温高
3.造成M、N两地1月份气温差异较大的主导因素是( )
A.纬度位置 B.海陆位置
C.地形 D.洋流
解析:第1题,根据两地的气候资料可以判断,M地为温带季风气候、N地为亚热带季风气候。故选A。第2题,N地降水丰富,多阴雨天气,导致年日照时数偏少。故选C。第3题,根据经纬度可以判断出,M地位于秦岭北侧,冬季受冬季风影响较大;N地位于秦岭的南侧,冬季受冬季风影响较小,导致两地1月份气温差异较大。故选C。
答案:1.A 2.C 3.C
[学生用书P92]
气候特征类
角度一 气候特征的描述
角度二 气候特征的原因分析
角度三 气候特征的比较
描述角度
语言表达
气温特征
最冷月、最热月
最冷(热)月出现在××月
气温高低
终年高温;夏季高温;全年温和;冬季寒冷等
温差
气温年较差大(小);日较差大(小)
降水特征
降水总量
降水量多少
季节分配
季节分配均匀(不均);夏季多雨;冬季多雨;全年多雨;全年少雨等
年际变化
年际变化大(小)
光照特征
日照时数长(短);日照强(弱);光照充足(不足)
气候特征
气温、降水及(冬季、夏季、全年)气温和降水的协调关系
全年高温多雨;冬季温和多雨;夏季炎热干燥;冬季寒冷;夏季炎热;全年降水稀少;气温年较差大等
注:高温——月均温>20 ℃;温和——月均温0~20 ℃;寒冷——月均温<0 ℃。
降水稀少——月降水量<10 mm;少雨——月降水量10~50 mm;多雨——月降水量50~100 mm;丰富——月降水量>100 mm。
气温年较差大,大陆性较强——气温年较差>15 ℃;气温年较差小,海洋性显著——气温年较差<10 ℃
阅读图文材料,回答下题。
黄麻适合在湿热的气候环境中生长。收获的黄麻在水中浸沤后,才能进行初加工以获取制作麻袋、麻布、纸张等的原料。图Ⅰ中甲城市为世界最大的麻纺织工业中心,也是该地区联系河运和海运的重要港口。图Ⅱ为甲城市的气候资料。
简述图示黄麻产区的气候特征。
【套用模板】
模板答题要点
要点获取依据及生成
气温特征
甲城市的气候资料图
各月均温在20 ℃以上,即全年高温
降水特征
年降水量在1 600 mm以上,全年降水量大;5-10月降水较多,11月至次年4月降水较少,分旱雨两季
气候特征
全年高温,分旱雨两季
【尝试解答】 全年高温(各月均温都高于20 ℃);全年降水量大(达1 600 mm以上),5-10月(6-9月)降水较多(为雨季),11月至次年4月(10月至次年5月)降水较少(为旱季)。
下图示意欧洲西部温带海洋性气候的分布及卑尔根和巴黎气候资料。据此回答下列问题。
(1)指出巴黎和卑尔根两地气候特征的差异性。
(2)说出上述两地气候特征差异产生的原因。
(3)以北海为界,概括温带海洋性气候在欧洲大陆南北的分布特征并分析其形成原因。
解析:(1)结合图中信息回答,注意气候特征在图中主要表现为气温与降水两个要素。(2)影响气候的因素有纬度、海陆位置、大气环流、地形与洋流等。(3)分布特征可从面积大小及形状角度分析,地形是影响西欧温带海洋性气候面积大小的主要因素。
答案:(1)巴黎年均温较高,卑尔根年降水量远大于巴黎。
(2)巴黎的纬度位置较低,年均温较高(或卑尔根纬度位置较高,年均温较低)。卑尔根地处西风迎风坡,且有暖流流经,年降水量多。
(3)特征:北部面积狭小且成带状,南部面积广大。
原因:南部地势平坦广阔,利于西风气流深入内陆;北部近南北向的高大山脉阻挡西风暖湿气流。
[学生用书P343(单独成册)]
一、选择题
(2020·成都六校统考)下图为某地降水量和气温年变化示意图。读图回答1~2题。
1.该地的气候类型为( )
A.地中海气候
B.亚热带季风和季风性湿润气候
C.温带季风气候
D.温带大陆性气候
2.下列哪个城市的气候类型与该图符合( )
A.开罗 B.上海
C.开普敦 D.悉尼
解析:第1题,由图可知,该地雨热不同期,7月份气温最低时,降水量最大,且最冷月气温在0 ℃以上,应是南半球的地中海气候。第2题,开罗为北半球的地中海气候;上海为亚热带季风气候;开普敦为南半球的地中海气候;悉尼为亚热带季风和季风性湿润气候。
答案:1.A 2.C
下面甲图为回归线附近某岛屿地形剖面图(其上部是该区域相关气象要素沿剖面变化图),乙图为该岛地形示意图。读图回答3~4题。
3.甲图中曲线①②③所代表的气象要素分别是( )
A.气温、光照、降水
B.降水、光照、气温
C.光照、降水、气温
D.降水、气温、光照
4.导致②气象要素东坡数值明显低于西坡的主要原因是( )
A.东坡地势高 B.东坡受暖流影响
C.东坡受海洋影响大 D.东坡多阴雨天气
解析:第3题,台湾岛中部为山脉,海拔较两侧高,气温较两侧低,故③曲线表示气温;该岛屿东部受东南季风及东北信风影响,受地形抬升作用,形成地形雨,降水较西部丰富,故①曲线表示降水;台湾岛西部降水少,多晴朗天气,光照强,东部降水多,多阴雨天气,光照弱,故②曲线表示光照。第4题,据上题分析可知,②气象要素为光照。光照的强弱与当地的天气状况关系密切,若多晴朗天气,则光照强烈,若多阴雨天气,则光照较弱。
答案:3.B 4.D
(2020·太原模拟)气候相似原理是指将植物从一个地区移植到另一个地区,需严格按照地区的气候条件相似性来进行的原理。根据引种的气候相似性原理,选取美国1961-1990年的气象资料,分析美国与上海的气候差异,划分美国植物引入上海的引种适宜度,将引入上海的美国园林植物种源地划分为适宜区、次适宜区、不适宜区(如图)。读图,回答5~7题。
5.与上海市气候特征相似度最高的美国城市是( )
A.华盛顿 B.路易斯维尔
C.迈阿密 D.洛杉矶
6.上海不适宜引种西雅图的园林植物,是由于上海( )
A.降水量的季节变化大
B.冬季气温低
C.冬半年降水量较少
D.冬季年日照时数少
7.气候相似原理的应用有利于( )
A.增加全球的生物多样性
B.充分利用气候资源
C.解决局部地区的粮食危机
D.维护生态系统的稳定
解析:第5题,依据材料中的定义,可知图示适宜区为气候相似区,华盛顿位于适宜区。第6题,西雅图属于温带海洋性气候,终年温和湿润;上海为亚热带季风气候,冬半年降水较少,不利于源于西雅图的园林植物在此生长。第7题,利用气候相似原理,可在气候类似地区种植相同植物,使各地气候资源得到充分利用;但并没有增加生物种类,也不影响原有生态系统的稳定。
答案:5.A 6.C 7.B
(2020·成都模拟)下图为某地1月、7月等温线分布图(单位:℃,等温距为4 ℃)。据此完成8~9题。
8.图中①地1月、7月的温差可能为( )
A.8 ℃ B.12 ℃
C.16 ℃ D.20 ℃
9.导致图中②地7月等温线弯曲的因素是( )
A.洋流 B.海陆热力性质
C.地形 D.冬季风的影响
解析:第8题,根据经纬度和海陆位置可知,该地位于南美洲。①地位于1月闭合等温线内部,在①地北侧(纬度低的区域)应该有一条28 ℃等温线,根据“大于大的,小于小的”规律可以推断①地1月温度的范围是20~24 ℃;再根据图中7月等温线的分布可推知①地7月温度的范围是8~12 ℃。由此可以计算出①地1月、7月的温差范围是8~16 ℃,结合选项可知可能为12 ℃。第9题,由图中河流分布可知,②地位于河谷地区,由于河谷地势低,冬季气温高于同纬度两侧地区,等温线向温度低的南部凸出。
答案:8.B 9.C
(2020·苏锡常镇四市模拟)下图Ⅰ为澳大利亚某地理事象的分布示意图,图Ⅱ为该区域内三地月降水量分布图和月最高气温统计图。读图回答10~11题。
10.该地理事象可能是( )
A.风力 B.年降水量
C.陆地自然带 D.≥10 ℃积温
11.甲地月降水量与月最高气温,正确的组合是( )
A.②③ B.①④
C.②⑤ D.④⑥
解析:第10题,澳大利亚的东部有南北纵贯的大分水岭,所以在大分水岭的东侧,受东南信风的影响较大,风力较大;广大内陆地区位于回归线附近,受副热带高气压带控制,风力相对较小;南部沿海地区受西风带或者西风带和副高交替控制;西北方受西北季风的影响,风力也较大,所以澳大利亚沿海地区的风能资源较为丰富,而广大中部内陆地区较为贫乏,所以图中地理现象应当为风力。而年降水量和陆地自然带,应基本呈半环状分布,与图示地理事物分布不符,B、C错。≥10 ℃的积温应当从北向南逐渐减少,基本与纬线平行,与图中地理事物分布规律不相符,D错,故选A。第11题,读图可知,甲地位于澳大利亚西南部,受副热带高气压带和西风带交替控制,形成地中海气候,降水最多月在当地的冬季,对应图中的降水柱状①。而从气温来看,该地纬度较高,且受沿岸寒流的影响,气温较低,且最冷月均温在0 ℃以上,气温的年较差较小,对应图中的④,故选B。
答案:10.A 11.B
二、非选择题
12.读甲、乙两国局部地区图,回答下列问题。
(1)请指出图中甲国阴影部分的气候类型并解释其成因。
(2)乙国冬季西部沿海降水多,夏季东部沿海降水多,请解释其原因。
(3)请指出当乙国盛行西北风时,甲国北部的盛行风向,并解释其成因。
(4)全球气候变暖会对上述两国国土产生什么影响?遏制全球气候变暖可采取哪些措施?
解析:(1)甲国东北部阴影地区受大气环流、地形和洋流影响,形成热带雨林气候。(2)受冬、夏季风和地形影响,日本西海岸和东海岸降水形成明显的季节差异。(3)日本盛行西北风时为北半球冬季,此时气压带和风带南移,北半球东北信风越过赤道,受南半球地转偏向力影响在澳大利亚北部形成西北风。(4)全球气候变暖的影响和治理措施结合所学知识回答即可。
答案:(1)气候类型:热带雨林气候。
成因:处于大分水岭的东南信风迎风坡,多地形雨;沿岸暖流增温增湿。
(2)冬季西北风经过日本海增温增湿,受地形抬升,西部沿海降水多;夏季来自太平洋的东南季风受地形抬升,东部沿海降水多。
(3)风向:西北风。
成因:气压带和风带的季节移动,北半球东北信风越过赤道,偏转成西北风。
(4)影响:海平面上升,淹没沿海低地。
措施:减少二氧化碳等温室气体的排放;植树种草,提高植被覆盖率;提高能源利用技术和能源利用率;采用新能源,加强国际合作。
13.(2020·福建八县联考)阅读材料,回答下列问题。
温哥华位于太平洋东岸,气候温和湿润,四季宜人,是全加拿大冬季最暖和的城市,1月平均气温为3 ℃,7月平均气温为17 ℃。温哥华局部山地年降水量在2 000 mm 左右,降水40%以上集中在冬季。本区夏季常吹西北风,而冬季多刮西南风。如图为温哥华所在区域简图。
(1)描述7月等温线的特征,并分析其形成原因。
(2)指出温哥华的气候类型,并分析该地降水集中在冬季的原因。
(3)结合大气环流知识,说明本区冬、夏季主导风向的成因。
(4)分析温哥华冬季气温比同纬度地区高的主要自然原因。
解析:(1)据图描述7月等温线的特征,其弯曲的原因主要是受海陆分布、地形等影响。(2)气候类型根据所处纬度和海陆位置判断,大陆西岸40°~60°之间为温带海洋性气候,降水集中在冬季的原因是受洋流、地形及盛行风影响。(3)结合大气环流的特征,冬、夏季高低压中心位置的变化,再加上地转偏向力的影响,形成不同的主导风向。(4)温哥华冬季气温比同纬度地区高的主要自然原因是暖流增温增湿、山地阻挡寒冷气流。
答案:(1)特征:向北凸(弯曲)。
原因:西侧海洋7月温度较低;东侧为高大的山脉,海拔高,温度低;海拔较低的温哥华温度较东西两侧高,所以等温线向北凸。
(2)温带海洋性气候。
原因:该地区西侧受北太平洋暖流影响,增温增湿;冬季,西南风从海洋上带来丰富的暖湿气流;位于迎风坡,受地形抬升影响,降水丰富。
(3)冬季时高压中心位于本区的南方,受其影响风自南向北吹,并在地转偏向力(右偏)的作用下偏转成西南风;夏季时高压中心北移至本区西侧,而陆地上形成低压,风从海洋吹向陆地,同时受地转偏向力影响偏转为西北风。
(4)北太平洋暖流增温增湿;东部西北—东南走向的山脉阻挡了从美洲大陆内部吹来的寒冷干燥气流。
相关资料
更多

