所属成套资源:2019届《新动力高考突破》高三地理人教版一轮复习教师用书
- 2019届《新动力高考突破》高三地理人教版一轮复习教师用书:第6章第2节城市化过程与特点及其对地理环境的影响 教案 0 次下载
- 2019届《新动力高考突破》高三地理人教版一轮复习教师用书:第9章第1节区域的基本含义和区域发展阶段 教案 0 次下载
- 2019届《新动力高考突破》高三地理人教版一轮复习教师用书:第8章第2节可持续发展的基本内涵及协调人地关系的主要途径 教案 0 次下载
- 2019届《新动力高考突破》高三地理人教版一轮复习教师用书:第5章第2节人口迁移地域文化与人口 教案 0 次下载
- 2019届《新动力高考突破》高三地理人教版一轮复习教师用书:第4章第1节地形对聚落及交通线路分布的影响 教案 0 次下载
2019届《新动力高考突破》高三地理人教版一轮复习教师用书:第10章第1节荒漠化的危害与治理——以我国西北地区为例
展开
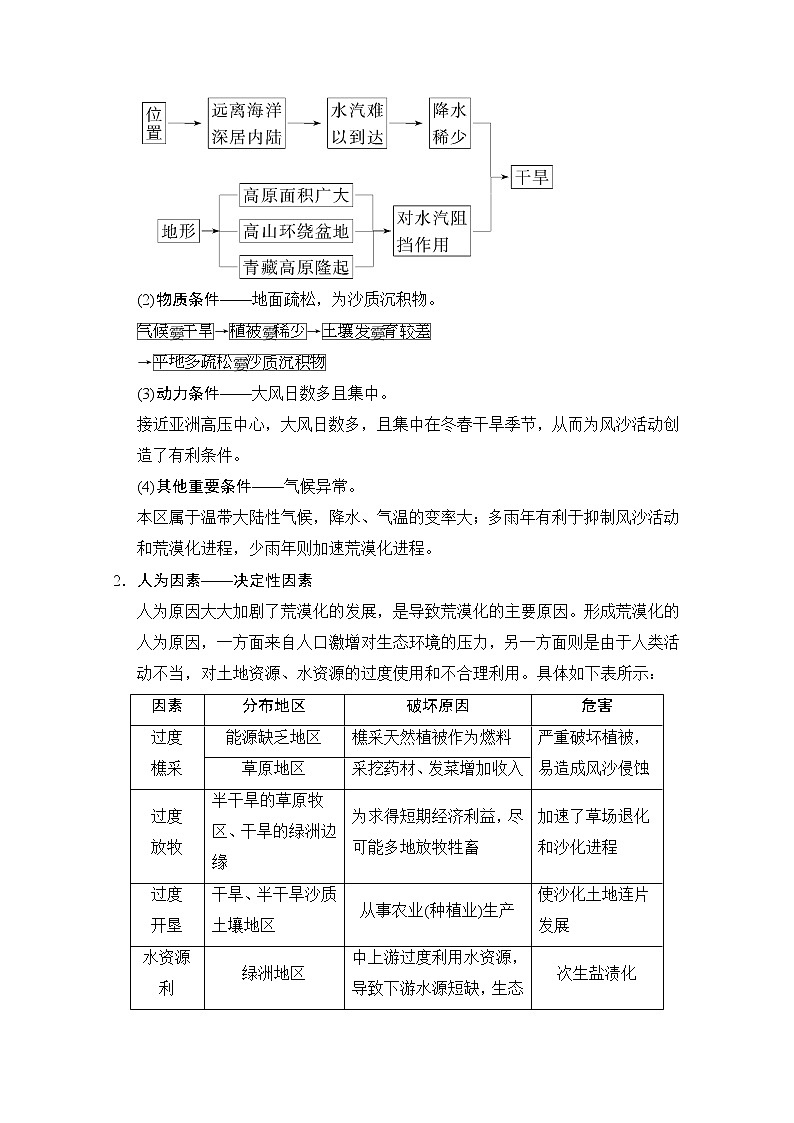
第十章 区域可持续发展第1节 荒漠化的危害与治理——以我国西北地区为例本节复习脉络:考点一| 荒漠化的成因(对应学生用书第169页)[识记—基础梳理]1.含义 由于气候变化和人类活动等因素所造成的土地退化。2.我国西北地区的荒漠化因素 (1)自然因素 (2)人为因素:过度放牧、乱砍滥伐、盲目开垦等不合理的生产活动。荒漠化不等同于沙漠化。荒漠化有多种类型和形成途径,而土地沙漠化只是荒漠化的主要形式之一,另外,次生盐渍化和石质荒漠化也是荒漠化的表现形式。[理解—要点突破]我国西北地区荒漠化是自然因素和人为因素共同作用形成的。其成因具体分析如下:1.自然因素——为荒漠化创造条件 (1)基本条件——气候干旱。 西北地区是全球相同纬度降水量最少、干旱程度最严重的地带。干旱是本区域所处的地理位置和地形因素共同作用的结果。如下图所示: (2)物质条件——地面疏松,为沙质沉积物。 →→ → (3)动力条件——大风日数多且集中。 接近亚洲高压中心,大风日数多,且集中在冬春干旱季节,从而为风沙活动创造了有利条件。 (4)其他重要条件——气候异常。 本区属于温带大陆性气候,降水、气温的变率大;多雨年有利于抑制风沙活动和荒漠化进程,少雨年则加速荒漠化进程。 2.人为因素——决定性因素 人为原因大大加剧了荒漠化的发展,是导致荒漠化的主要原因。形成荒漠化的人为原因,一方面来自人口激增对生态环境的压力,另一方面则是由于人类活动不当,对土地资源、水资源的过度使用和不合理利用。具体如下表所示:因素分布地区破坏原因危害过度樵采能源缺乏地区樵采天然植被作为燃料严重破坏植被,易造成风沙侵蚀草原地区采挖药材、发菜增加收入过度放牧半干旱的草原牧区、干旱的绿洲边缘为求得短期经济利益,尽可能多地放牧牲畜加速了草场退化和沙化进程过度开垦干旱、半干旱沙质土壤地区从事农业(种植业)生产使沙化土地连片发展水资源利用不当 绿洲地区中上游过度利用水资源,导致下游水源短缺,生态恶化次生盐渍化灌溉农业区大水漫灌 [运用—考向通关]1.阅读图文资料,完成下列要求。 下图所示区域海拔在4 500 m以上,冬春季盛行西风,年平均大风(≥8级)日数157天,且多集中在10月至次年4月。青藏铁路在桑曲和巴索曲之间的路段风沙灾害较为严重,且主要为就地起沙。风沙流主要集中在近地面20~30 cm高度范围内。 (1)分析错那湖东北部沿岸地区冬春季风沙活动的沙源。 (2)说明上述沙源冬春季易起沙的原因。 [答案] (1)多条河流在此注入错那湖,泥沙沉积,河口三角洲面积较大。冬春季河流水位低,河滩泥沙裸露;错那湖水位低,(因河口外湖区水深较浅)出露的湖滩泥沙面积较大。 (2)冬春季气候干燥(降水少),地表缺乏植被(草)的保护;大风多,湖面较宽阔,西风经湖面无阻挡,沙源东部为河谷,风力强劲。科尔沁地区位于内蒙古东部的西辽河中下游通辽市附近,历史上曾经为水草丰美的疏林草原景观,但现在已是中国最大的沙地。下图为科尔沁沙地重心变迁图。读图,回答下题。 【导学号:92040117】2.科尔沁沙地重心移动的主要原因是( ) A.过度樵采破坏固定沙丘的植被 B.过度垦殖导致沙地向草原腹地推进 C.严重超载放牧导致草场退化 D.水资源利用不当,浪费严重 B [由于科尔沁草原位于农牧交错带,过度垦殖导致沙化土地连片发展,重心总体向西北移动。]判断一个地区主要生态环境问题为荒漠化的方法一看位置,经纬度位置在四个沙漠带中。二看年降水量,年降水小于400 mm的地区易发生荒漠化。三看土地覆被和利用类型,土地覆被类型以沙地为主的地区,土地利用中草地减少,耕地增多等可引起荒漠化。四看地形,地形崎岖,若植被破坏,易造成水土流失,形成“石漠化”。考点二| 荒漠化的危害及防治措施(对应学生用书第170页)[识记—基础梳理]1.荒漠化的危害 (1)许多村庄、铁路、公路、水库等受到风沙的威胁。 (2)表土裸露为沙尘暴的形成提供了充足的沙源。 (3)导致植被和地表形态的破坏,使生物的生产力持续下降。 (4)使粮食和牧草减产甚至绝收,继而引发饥荒。2.荒漠化的防治 (1)防治方针 “预防为主,防治结合,综合治理”。 (2)防治措施 封沙禁牧、禁樵禁采、合理用水、生态移民等。 (3)我国西北地区荒漠化的防治措施 建设“三北防护林”体系。[理解—要点突破]荒漠化的治理措施(1)合理利用水资源地区措施农作区改善耕作和灌溉技术,推广节水农业,避免土壤盐碱化牧区草原减少水井的数量,以免牲畜的大量无序增长干旱的内陆地区合理分配河流上、中、下游水资源,既要考虑上、中游的开发,又要顾及下游生态环境的保护 (2)利用生物措施和工程措施构筑防护体系 (3)调节农、林、牧用地之间的关系 (4)采取综合措施,多途径解决农牧区的能源问题 (5)控制人口增长 [运用—考向通关]1.阅读图文资料,完成下列要求。 下图所示区域海拔在4 500米以上,冬春季盛行西风,年平均大风(≥8级)日数157天,且多集中在10月至次年4月。青藏铁路在桑曲和巴索曲之间的路段风沙灾害较为严重,且主要为就地起沙。风沙流主要集中在近地面20~30厘米高度范围内。 (1)简述风沙对该路段铁路及运行列车的危害。 (2)针对该路段的风沙灾害,请提出防治措施。 [解析] 第(1)题,可从对铁路基础设施和列车运行安全等方面分析风沙对该路段铁路及运行列车的危害。强劲的风沙活动会掩埋铁路、吹翻列车,破坏铁路沿线的基础设施。第(2)题,迁移运用腾格里沙漠区采用草方格沙障固沙保护包兰铁路的措施;还可以建设铁路防护墙,阻断自然灾害与受灾体接触。 [答案] (1)(铁路路基较高)风沙堆积,填埋路基和轨道;侵蚀路基(和路肩);损害机车车辆和通信、信号设备等,加大钢轨、车轮等设备的磨损;影响运行列车安全。(2)(阻沙措施)在铁路两侧设立阻沙墙(高立式沙障)。(固沙措施)在沙地上用碎石等覆盖沙面,设置石(草)方格沙障。2.绿洲与荒漠的交错带生态环境脆弱,在其附近的绿洲区过量开采地下水会使交错带生态环境退化,形成“生态裂谷”。下图为“生态裂谷”分布示意图。完成(1)~(2)题。 (1)“生态裂谷”形成过程中,附近的交错带( ) A.自然植被改善 B.风力侵蚀减弱 C.地下水流向绿洲区 D.流动沙丘转为固定沙丘 (2)“生态裂谷”出现后,为了绿洲区的可持续发展,应该( ) A.在荒漠区植树造林 B.在交错带发展灌溉农业 C.在绿洲区禁止开采地下水 D.在流域内合理分配水资源 (1)C (2)D [第(1)题,绿洲与荒漠的交错带是生态脆弱区,在绿洲区附近过量开采地下水,易造成绿洲区水位下降,其他地区的地下水流向绿洲区,故C项正确。交错带生态环境恶化会造成自然植被生存条件恶化,植被减少,从而导致风力侵蚀增强,固定沙丘转变为流动沙丘。第(2)题,要保持绿洲区的可持续发展,就要合理分配河流上中下游的水资源,因地制宜发展农业生产,采取工程措施与非工程措施相结合的办法,防风固沙,使其恢复自然植被,故选项D正确。荒漠地区不适合植树造林;在交错带发展灌溉农业,会造成水资源过度使用;禁止开采地下水不现实,应该合理开采地下水。]分析荒漠化问题成因及防治的一般思路(1)生态环境问题可建立如下的思维模式问题表现—危害—产生原因—治理措施—产生效益(2)结合荒漠化的形成原因分析其治理措施考点三| 水土流失的成因及治理(对应学生用书第171页)[理解—要点突破]1.影响水土流失的自然因素 对水土流失产生的影响气候与降水的多少和强度有关。降水越多越集中,强度越大且越多暴雨,侵蚀作用就越强,水土流失也越严重地形与坡度和坡面组成物质有关。地形坡度越大,坡面物质越不稳定,越容易产生水土流失现象植被与覆盖程度有关。植被覆盖率越低,削减降雨和径流的能力就越低,水土流失越严重土壤与土质的疏密程度关系密切。土质越疏松,水土流失越强 2.黄土高原水土流失的原因 (1)自然原因 地处多种地理要素的过渡地带,各种地理要素相互交错,生态环境比较脆弱;黄土土质疏松,容易被侵蚀;降水集中夏季且多暴雨;滑坡、泥石流、塌陷等地质灾害频繁。 (2)人为原因 人类活动产生的影响过度开垦为解决粮食问题而陡坡开荒,使地表变得疏松,增加水土流失的物源过度放牧破坏草场资源,使地表失去保护,易遭侵蚀过度樵采破坏植被,使地表缺少植被的保护露天开矿开矿时,破坏了植被,使矿区土壤抗蚀能力成倍下降,并形成水土流失的新的物源和触发机制战争和营造宫殿大量植被被烧毁或砍伐作为建筑材料滥用土地轮荒使地表失去自然植被或农作物的保护,滥挖窑洞形成水土流失的新物源3.危害 不仅造成了当地生态环境的恶化,而且影响了区域社会经济的发展。 主要表现:①使耕地土层变薄,土壤养分流失,耕地质量下降,导致农作物单位面积产量降低。②使大量泥沙汇入黄河,黄河泥沙含量剧增。大量泥沙淤积在下游河床,使上游河床抬升,成为“地上悬河”,严重威胁着两岸地区人民的生命财产安全。③造成当地生态环境恶化,直接或间接地诱发和加剧自然灾害。4.水土流失的治理措施 (1)工程措施:保塬、固沟、护坡。 ①在沟谷修建淤地坝、小水库和营造防护林等——“固沟工程”;②在缓坡地段,实施封坡育林育草和修筑水平梯田相结合——“护坡工程”;③在塬面上,坚持平整土地,大力营造护林网,合理利用水土——“保塬工程”。 (2)农业技术措施:在耕作区,因地制宜地开展平整土地、栽培种植、田间管理、增施肥料,以及轮耕套种等农耕作业。同时,配合精心选育良种、发展地膜及喷灌和滴灌技术、科学施肥等,以达到提高肥力、保持水土和发展生产的目的。 (3)生物措施:提高植被覆盖率是治理水土流失的根本措施之一。 不同地段综合治理措施图解如下:[运用—考向通关]考向1 水土流失的成因地理兴趣小组对某流域进行水土流失的调查。据此回答1~3题。 【导学号:92040118】1.在调查之前,该组同学需要优先收集调查区的地形图和( ) A.气温分布图 B.降水量分布图 C.工业分布图 D.旅游景点分布图2.流域产沙量(一定时间内流域内产出的泥沙总量)是水土流失调查中的一项重要指标。同学们提出了四种获得流域年产沙量的方法,可行的是( ) A.测定一年内每次暴雨的土壤流失量做累加 B.测定一年内每次暴雨的土壤流失量做平均 C.在流域源头设置收集池,年终称取泥沙总量 D.在流域出口处设置收集池,年终称取泥沙总量3.如图是几位同学根据调查结果绘制的坡度与单位面积产沙量关系曲线图,其中符合水土流失一般规律的是( ) A.① B.② C.③ D.④ 1.B 2.D 3.A [建立影响水土流失因素的结构图是解答本题组的关键,从黄土高原水土流失的典例中可以知道,影响水土流失的自然因素主要包括地形坡度、植被状况、土壤性状和降水强度等。第1题,由上面的总结可知,地形和降水量是影响水土流失的重要因素,故正确答案选B项。第2题,需要获取和正确解读题干中的重要信息——流域产沙量。流域产沙量是一定时间内流域内产出的泥沙总量,这句话分别从时空两个角度,提出了测量流域产沙量的两个限定因素:一是时间规定“一定时间内”,二是空间规定“流域内”。本题中涉及的是年产沙量,因此时间限定是“一年”。“一年”为期限的水土流失状况绝不是“每次暴雨的土壤流失量”所能反映的,而应是全年降水的土壤流失量状况,因此排除A、B两项。最能反映“流域内”水土流失状况的是流域出口而不是流域源头,因为河流往往是“泥沙俱下”,因此判断D项是正确的。第3题,地形的坡度与水土流失呈正相关,但当坡度达到一定程度时,坡面径流量会有所减少,从而导致水土流失面积有所减少,进而导致单位面积产沙量有所减少。图中符合这一变化规律的是①曲线,故正确答案选A项。]读图甲“黄河中游局部地区图”及图乙该地区“土壤侵蚀研究统计图”,回答第4题。4.据图分析( ) A.人口密度越高,侵蚀强度越大 B.侵蚀强度仅与人口、植被有关 C.生态恶化使区内人口大规模外迁 D.阔叶林带环境人口容量较大 D [本题考查读图分析能力及水土流失的影响因素分析。图乙显示侵蚀强度并未随人口密度的增加而持续增大,A错;图乙给出了侵蚀强度与人口、植被的相关性,并非指侵蚀强度与其他因素无关,比如降水,B错;由题目给出的信息无法判断是否出现区内人口大规模外迁,通过中国地理的学习也可判断C选项错误;阔叶林带人口密度最大,说明阔叶林带自然条件更优越,比如降水更丰富,土壤更肥沃,环境人口容量更大,D正确。]考向2 水土流失的危害及治理5.黄土地貌是一种独特的地貌形态,它对当地人们的生产、生活方式有着巨大的影响。读图文资料,回答问题。 材料一 黄土峁、黄土梁和黄土塬是黄土高原的基本地貌形态。 材料二 随着时间的推移,黄土高原的地表越来越破碎,对农业生产的不利影响越来越严重,为减少这种影响,需要采取一系列针对性的措施。 (1)分别写出甲、乙、丙图所示黄土地貌的名称。从自然地理的角度阐述黄土高原基本地貌形态的演变过程。 (2)简述黄土地貌的演变对农业生产的不利影响。 (3)为减缓黄土地貌演变对农业生产的不利影响,人们动用了推土机等大型机械,实施土地平整工程。简要分析这一措施的有利作用及产生的不利影响。 [解析] 第(1)题,图甲为黄土塬,顶面平坦宽阔或微有起伏。黄土堆积厚度较大,是黄土高原地区最重要的耕地集中分布区。图乙为黄土梁,是平行于沟谷的长条状高地,梁长一般可达上千米,几千米或几十千米。图丙是黄土峁,是呈孤立的黄土丘,浑圆状形如馒头,大多数黄土峁是由黄土梁进一步侵蚀切割形成的。从流水侵蚀作用入手分析黄土塬到黄土梁再到黄土峁的黄土地貌形成过程。第(2)题,可以通过水土流失、土壤肥力、耕地面积、地表破碎增加耕作难度等角度分析对农业生产的不利影响。第(3)题,有利可以从对黄土地貌的改善分析,不利可以从对土质的影响分析。 [答案] (1)名称:甲为黄土塬、乙为黄土梁、丙为黄土峁。 演变过程:由于黄土结构疏松,加之黄土高原地处东部季风区,降雨主要集中在7、8月,多暴雨,易于形成冲沟,原始地表被破坏,形成黄土塬;黄土塬在持久的流水作用下,原有的及新形成的冲沟进一步发展、深切、变宽,顶部面积减小,变为长条形的黄土梁;黄土梁被后来形成的沟壑横向切割,逐渐破碎,演变为黄土峁。 (2)不利影响:黄土地貌塬、梁、峁的演变过程,实际上是黄土地貌的碎片化过程,即先前的地貌顶部面积逐渐减小的过程。这一过程导致可耕地面积不断缩减;耕种条件越来越差;土壤逐渐贫瘠化;水土流失加剧。(后三点任答一点即可) (3)有利作用:平整土地可以使黄土高原地表不易形成径流,或减少地表径流的形成,从而减少冲沟和沟壑的形成,有利于减少和阻止地表形态破碎。有利于耕地面积扩大;有利于机械化耕作;有利农田灌溉。(任答一点即可) 不利影响:可能导致平整后的土地更加疏松,加剧了水土流失,破坏了原有的耕作层。(任答一点即可)读下图,回答6~7题。6.图示堤坝的主要作用是( ) A.拦沙蓄水 B.发电灌溉 C.防洪抗旱 D.调节气候7.在区域整治的过程中,下列各地形部位采取的措施,不正确的是( ) A.甲——平整土地,建设基本农田 B.乙——封坡育林育草,涵蓄径流 C.丙——修建梯田,发展林果基地 D.丁——疏浚河道,排沙泄洪 6.A 7.D [根据经纬度、海拔判断,图示地区位于黄土高原。第6题,图示堤坝修建在沟谷地区,主要作用是拦沙蓄水。第7题,甲处是塬地,要平整土地;乙处是陡坡,要封坡育林育草;丙处是缓坡,可修筑梯田;丁处是沟谷,要打坝建库。]

