

地理必修二第三节 城市空间结构教案及反思
展开第三节城市空间结构
教学过程
(一)预习检查、总结疑惑
检查落实了学生的预习情况并了解了学生的疑惑,使教学具有了针对性。
(二)情景导入、展示目标。
读教材图2-3-1“北京城市功能区”讨论四个区域的功能,说出四个地区土地利用的方式的差异。
通过讨论:中关村、王府井、首钢、方庄四地区的主要功能。
教师总结:城市用地的类型不同,并且相对集中,就形成了城市功能区,其中住宅区、工业区和商业区是城市最主要的功能区。
(三)合作探究、精讲点拨。
一、城市功能区
[教师提问]想一想:城市功能区是怎么形成的呢?
[总结]
1.城市功能区的形成:由于城市土地面积相对有限,各个地块的交通通达性和地价不同,各项经济活动之间必然要发生竞争,导致同类活动在空间上高度集中,形成了城市功能区。展示几个城市的旅游的图,找到各城市主要的住宅区、工业区和商业区。 讨论:“各类功能区在城市中的分布有何特点? 学生回答。。。
[总结]
2.城市功能区的特点:
住宅区是城市中最广泛的功能区。
工业区现在一般分布外围,沿交通干线分布。
商业区大多成团状和条状,并且分布于交通便捷的地区。
[思考并探究]
繁华的商业街附近有住宅和工厂分布吗?住宅区内有小商店吗?学生回答。。。
[总结]
城市功能区之间并没有明显的界线,往往你中有我,我中有你。在大城市中,还会形成文化区、行政区等。
3.中心商务区
[思考]
阅读知识窗:“中心商务区” 为什么叫中心商务区,而不叫中心商业区?
提示:中心商务区兼有商业职能和服务职能。
[思考并探究]
(1)为何中心商务区位于市中心?它有哪些商业活动和机构?等级任何?反映中心商务区哪些特点?
(2)当地城镇的大型商场、高级酒店等分别在什么地方?为什么?
[点播]
(1)和(2)城市中心往往是大部分交通干线的会合处,公交线路交叉最多,交通便捷度最好,可带来大量消费人口,具备市级商业中心的条件,无论从中心地等级还是所出售的商品等级或服务等级都是全市最高的,服务范围遍及全市。中心商务区的商业活动机构有:大型商场、购物中心、专业化高级豪华旅馆和饭店、娱乐和文化设施等。由此可看出,中心商务区是城市经济最繁忙之地。
二、城市功能分区的成因
1.历史因素是基础。早期的土地利用对日后的功能分区有深远的影响,如北京市中心城区由于历史原因形成了行政区。再者城市功能分区是动态的可变化的。如上海现代化中心商务区的形成;昔日的土地利用,到现在也可能完全改变。
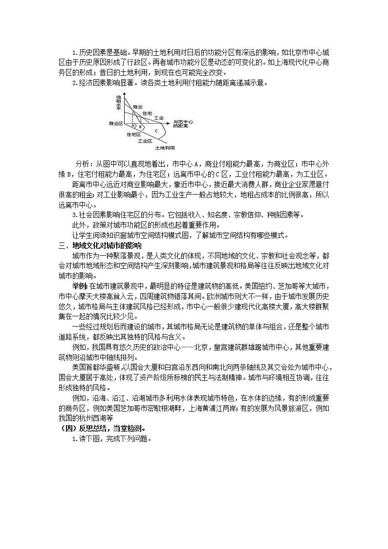
2.经济因素影响显著。读各类土地利用付租能力随距离递减示意。
分析:从图中可以直观地看出,市中心A,商业付租能力最高,为商业区;市中心外缘B,住宅付租能力最高,为住宅区;远离市中心的C区,工业付租能力最高,为工业区。
距离市中心远近对商业影响最大,靠近市中心,接近最大消费人群,商业企业家愿意付很高的租金;对工业影响最小,因为工业生产一般占地较大,地租占成本的比例很高,所以远离市中心。
3.社会因素影响住宅区的分布。它包括收入、知名度、宗教信仰、种族因素等。
此外,政策对城市功能区的形成也起着重要作用。
让学生阅读知识窗城市空间结构模式图,了解城市空间结构有哪些模式。
三、地域文化对城市的影响
城市作为一种聚落景观,是人类文化的体现,不同地域的文化、宗教和社会观念等,都会对城市地域形态和空间结构产生深刻影响,城市建筑景观和格局等往往反映出地域文化对城市的影响。
举例:在城市建筑景观中,最明显的特征是建筑物的高低。美国纽约、芝加哥等大城市,市中心摩天大楼高耸入云,四周建筑物错落其间。欧洲城市则大不一样,由于城市发展历史悠久,城市格局与主体建筑风格已经形成,市中心一般很少建现代化高楼大厦,高大楼群聚集在一起的情况比较少见。
一些经过规划后而建设的城市,其城市格局无论是建筑物的单体与组合,还是整个城市道路系统,都反映出其独特的风格与含义。
例如,我国具有悠久历史的政治中心——北京,皇宫建筑群雄踞城市中心,其他重要建筑物则沿城市中轴线排列。
美国首都华盛顿,以国会大厦和白宫沿东西向和南北向两条轴线及其交会处为城市中心,国会大厦居于高处,体现了资产阶级所标榜的民主与法制精神。城市与环境相互协调,往往形成独特的风格。
例如,沿海、沿江、沿湖城市多利用水体表现城市特色,在水体的边缘,有的形成重要的商务区,例如美国芝加哥市密歇根湖畔,上海黄浦江两岸;有的发展为风景旅游区,例如我国的杭州西湖等
(四)反思总结,当堂检测。
1.读下图,完成下列问题。
(1)图中D区是科学教育园区。将图中其他代号填入下表适当空格内。
小区职能 | 代号 |
出口加工区 |
|
基本无污染工业区 |
|
商贸、金融、和对外服务区 |
|
城郊农业区 |
|
港区和保税仓库区 |
|
(2)超高层商贸大厦宜布局在____小区,石油化工厂宜布局在____小区。
2.读市内地租立体分布示意图,回答(1)~(2)题。
(1)图中图例代表商业用地的是
A.①② B.②③ C.③④ D. ①④
(2)图中英文字母ABCD分别代表不同地块的地租,它们从高到低排列正确的一组是
A.BDCA B.ACDB C.ABCD D.DCBA
3.读某城市地域结构示意图,该城市地域功能分区有:中心商务区、批发区与轻工业区、低级住宅区、中级住宅区、高级住宅区。
上图中各个功能区大都是沿什么向外发展 ( )
A、山坡 B、交通干线 C、风向 D、南北方向
4.城市建筑景观和格局往往可反映出地域文化对城市的影响。下列城市格局或建筑特点能反映中国的地域文化对城市的影响的是:
A.市中心有市民集中广场,大教堂等 B.市中心区一般少有现代化高楼大厦
C.城中有墙,园中有墙,宅中有墙 D.宫殿式建筑有喷泉,雕塑等
5.佛教对中国建筑影响颇深,其中在装饰点缀方面表现最为突出的是( )
A.石狮子 B.莲花纹 C.宫廷式建筑 D. 塔
答案:1.(1)B E C F A (2)C A 2.⑴A ⑵C 3.B 4.C 5.D
(五)发导学案、布置预习。
今天这节课,我们已经学习城市空间结构,在下一节课我们一起来学习地理信息系统与城市管理。这节课后大家可以先预习这一部分,对这节课有一个感性认识。并完成本节的课后练习。
设计意图:布置下节课的预习作业,并对本节课巩固提高。
九、板书设计
一、城市功能区
1.城市功能区的形成
2.城市功能区的特点
3.中心商务区
二、城市功能分区的成因
1.历史因素是基础
2.经济因素影响显著
3.社会因素影响住宅区的分布
三、地域文化对城市的影响
十、教学反思
本课的设计采用了课前下发预习学案,学生预习本节内容,找出自己迷惑的地方。课堂上师生主要解决重点、难点、疑点、考点、探究点以及学生学习过程中易忘、易混点等,最后进行当堂检测,课后进行延伸拓展,以达到提高课堂效率的目的。
在后面的教学过程中会继续研究本节课,争取设计的更科学,更有利于学生的学习,也希望大家提出宝贵意见,共同完善,共同进步!
高中地理鲁教版必修二第二节 工业生产与地理环境教学设计: 这是一份高中地理鲁教版必修二第二节 工业生产与地理环境教学设计,共7页。
鲁教版必修二第一节 城市发展与城市化教案: 这是一份鲁教版必修二第一节 城市发展与城市化教案,共3页。
高中地理鲁教版必修二第二节 人口迁移与人口流动教案: 这是一份高中地理鲁教版必修二第二节 人口迁移与人口流动教案,共6页。