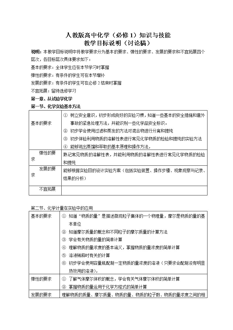
人教版高中化学(必修12)知识与技能
展开人教版高中化学(必修1)知识与技能
教学目标说明(讨论稿)
说明:本教学目标说明中将教学要求分为基本的要求、弹性的要求、发展的要求和不宜拓展四个层次,各目标层次具体要求如下:
基本的要求:全体学生应在本节学习时掌握
弹性的要求:有条件的学生可在本节增补
发展的要求:有条件的学生可在必修2结束时掌握
不宜拓展:留待选修学习
第一章、从试验学化学
第一节、化学实验基本方法
基本的要求 | ① 树立安全意识,初步形成良好的实验习惯,知道一些基本的安全措施和意外事故的紧急处理方法,并能识别一些化学品安全标识。 ② 初步学会使用过滤和蒸发的方法对混合物进行分离和提纯 ③ 初步体验利用物质的溶解性表进行常见化学物质的检验和提纯的实验方法 ④ 能够说出蒸馏和萃取的基本原理和操作方法, |
弹性的要求 | 熟记常见物质的溶解性表,并能利用物质的溶解性表进行常见化学物质的检验和提纯 |
发展的要求
| 能够根据实验目的设计实验方案(包括实验装置、操作步骤、现象观察与记录、结果的分析) |
不宜拓展 |
|
第二节、化学计量在实验中的应用
基本的要求 | ① 知道“物质的量”是描述微观粒子集体的一个物理量,摩尔是物质的量的基本单位 ② 知道摩尔质量的概念和不同粒子的摩尔质量的计算方法 ③ 学会有关物质的量的简单计算 ④ 理解物质的量浓度的基本涵义,掌握物质的量浓度的简单计算 ⑤ 溶液稀释时有关的计算 ⑥ 初步学会使用容量瓶配制一定物质的量浓度的溶液(只要求会配制没有明显热效用的溶液), |
弹性的要求 | ① 了解气体摩尔体积的概念,学会有关气体摩尔体积的简单计算 ② 掌握物质的量运用于化学方程式的简单计算 |
发展的要求 | 理解物质的质量、摩尔质量、物质的量、物质的粒子数、物质的量浓度之间的相互关系及有关计算 |
不宜拓展 | ① 阿伏加德罗定律的推论 ② 气体的相对分子质量 |
第二章、化学物质及其变化
第一节、 物质的分类
基本的要求 | ① 能根据物质的组成和性质对物质进行分类 ② 知道根据分散质粒子的大小,把分散系分为溶液 、胶体和浊液 ③ 知道用丁达尔效应区分溶液和胶体 |
弹性的要求 | ① 胶体的渗析 ② 胶体的吸附作用 |
发展的要求 |
|
不宜拓展 | ① 胶体的凝聚的方法 ② 胶体布朗运动 ③ 用盐类水解的知识解释Fe(OH)3胶体的形成原理 |
第二节、离子反应
| 教学要求 |
基本的要求
| ①会写:能够正确书写强酸、强碱和可溶性盐的电离方程式; ②会看:看到离子方程式知道代表的是某一类的反应,并能举例。如看到H++OH-=H2O知道代表的是强酸、强碱之间的反应; ③会判断:能够根据溶液中存在的离子判断是否发生复分解反应,从而判断溶液中离子能否大量共存; ④会检验:Cl-、SO42-、CO32-的检验方法。 |
弹性的要求
| ①涉及强酸、强碱、盐(包括难溶盐)离子方程式的书写(限于初中学过的方程式); ②离子的物质的量浓度。 |
发展的要求
| 涉及醋酸、氨水等弱电解质以及碳酸氢根离子等酸式盐的较为复杂的离子方程式 |
不宜拓展
| ①弱电解质的电离及相关知识; ②涉及量的关系的离子反应,如过量、不足量等。 |
第三节、氧化还原反应
基本的要求 | ① 根据实验事实了解氧化还原反应的本质是电子的转移 ② 举例说明生产、生活中常见的氧化还原反应 ③ 熟记常见物质的化合价,并能通过化合价的升降,判断氧化还原反应 ④ 通过具体实例识别氧化剂和还原剂 |
弹性的要求 | ① 理解氧化、还原、氧化剂、还原剂的概念 ② 学会用电子转移的观点判断氧化还原反应,并能用箭头标出电子转移的方向和数目 |
发展的要求 | 简单的氧化还原反应方程式的配平 |
不宜拓展 | 氧化还原反应的实质——电子守恒原理及其运用 |
第三章、金属及其化合物
第一节、金属的化学性质
基本的要求 | ① 了解钠、铝、铁、铜与氧气、水、盐酸、氢氧化钠溶液的反应情况,了解共性,掌握个性。 (或了解钠与氧气、水的反应;了解铝与氧气、盐酸、氢氧化钠溶液的反应;了解铁与氧气、水、盐酸的反应。) ② 初步学会根据铁与水蒸汽反应的原理设计实验装置 ③ 运用氧化还原反应知识,分析金属单质在各种反应中所表现的氧化还原性 ④ 了解钠的物理性质,金属钠的保存 |
弹性的要求 | 过氧化钠与水、二氧化碳的反应 |
发展的要求 |
|
不宜拓展 |
|
第二节、几种重要的金属化合物
基本的要求 | (1)氧化物的性质:氧化钠、氧化钙、氧化铝、氧化铁、氧化铜等金属氧化物与水、酸、碱溶液反应 (2)氢氧化物的性质: ① 氢氧化铝、氢氧化铁、氢氧化亚铁的制备方法 ② 理解氢氧化铝的两性 ③ 了解氢氧化铝、氢氧化铁等难溶性氢氧化物受热分解 (3)盐的性质 ①比较碳酸钠、碳酸氢钠在水中的溶解性、水溶液的碱性、热稳定性,掌握鉴别它们的方法 ②碳酸钠、碳酸氢钠与盐酸的反应 ③理解Fe3+的氧化性,Fe2+和Fe3+之间的相互转化(局限与Fe3+与Fe、Cu反应,Fe2+与Cl2反应) ④了解Fe3+的检验 ⑤了解铝盐和铁盐的净水作用 ⑥了解钠、钾的焰色反应 |
弹性的要求 | 氧化铜与氧化亚铜的转化 |
发展的要求 | ①掌握钠及其化合物之间的转化关系(包括碳酸钠溶液与碳酸氢钠溶液的相互转化) ②掌握铝及其重要化合物之间的转化关系 ③掌握铁及其重要化合物之间的转化关系 |
不宜拓展 | ①CO32-、HCO3-的水解 ②铝热反应 ③Fe3+与H2S、HI的反应 ④Fe2+与HNO3、KMnO4反应 ⑤NaAlO2的性质 |
第三节、用途广泛的金属材料
基本的要求 | ①知道合金的一般特性 ②能列举铜合金、钢等合金材料的重要应用 ③能说出青铜的主要成分,钢的主要成分 |
弹性的要求 |
|
发展的要求 |
|
不宜拓展 | 各种合金材料的具体组成比例 |
第四章、非金属及其化合物
基本的要求 | ① 了解硅在自然界的存在形式 ② 知道晶体硅是良好的半导体材料,能说出它的主要用途 ③ 知道二氧化硅的物理性质 ④ 了解二氧化硅与氢氟酸、碱性氧化物、强碱反应 ⑤ 能列举二氧化硅制品的主要用途 ⑥ 了解硅酸的性质(弱酸性、水溶性、硅胶的吸水性)及制备方法 ⑦ 了解硅酸钠(Na2SiO3)的性质、用途,知道常用的水玻璃、陶瓷、水泥、玻璃是硅酸盐制品 |
弹性的要求 | 普通玻璃、水泥的组成 |
发展的要求 |
|
不宜拓展 | ①几种硅酸盐制品的制备方法 ②SiO2的网状结构 |
第一节、无机非金属材料的主角——硅
第二节、富集在海水中的元素……氯
基本的要求 | ① 了解氯气的物理性质(通常情况下的颜色、气味、溶解性、毒性) ② 能从氧化还原反应的角度分析氯气与氢气、钠、铁、铜、水、氢氧化钠溶液、某些盐(Fe2+、I-)的反应,并能写出相关的离子方程式 ③ 理解漂白粉的生产原理,漂白粉的漂白原理 ④ 了解氯水的消毒和漂白作用 ⑤ 学会Cl-检验的方法 |
弹性的要求 | ① 实验室制取氯气的反应原理 ② 含碘盐的成分及用途 |
发展的要求 | ①卤素的相互置换 ②在氯气基础上,以对比的方式学习氟、溴、碘等元素的单质和化合物的性质 |
不宜拓展 | 实验室制取氯气的装置及操作 |
第三节、硫和氮的氧化物
基本的要求 | ① 了解二氧化硫的物理性质(通常情况下的颜色、气味、溶解性、毒性) ② 了解二氧化硫与水、氧气反应,能用化学方程式说明工业上用二氧化硫生产硫酸的基本原理 ③ 了解亚硫酸的酸性和不稳定性 ④ 了解二氧化硫的漂白作用与次氯酸的漂白作用的区别 ⑤ 了解氮气、一氧化氮、二氧化氮的物理性质,并能用氧化还原反应的知识分析它们之间的相互转化 ⑥ 了解二氧化氮、二氧化硫对大气的污染及防治 |
弹性的要求 |
|
发展的要求 |
|
不宜拓展 | 二氧化硫的实验室制法及装置 一氧化氮、二氧化氮相互转化过程中的定量关系 |
第四节、硫酸、硝酸和氨
基本的要求 | ① 能运用氧化还原反应知识理解浓硫酸的氧化性(与Cu、C的反应) ② 能运用氧化还原反应知识理解硝酸的氧化性(浓硝酸、稀硝酸与Cu、C、常见金属的反应) ③ 学会SO42-的检验 ④知道氨气的物理性质(通常情况下的颜色、气味、溶解性),知道氨水呈弱碱性 ⑤学会氨气的实验室制取、收集、检验的方法 ⑥铵盐的性质(易溶于水、受热易分解、与碱共热、与酸反应) ⑦知道冷的浓硫酸、浓硝酸与铁、铝的钝化作用 ⑧知道硝酸的保存方法 ⑨能化学方程式列举出工业上用生产硝酸的基本原理 |
弹性的要求 | ①解释氨水呈弱碱性的原因 ②知道氯化铵的受热分解的实验现象 ③学会NH4+的检验方法 |
发展的要求 | 掌握硫及其重要化合物之间的转化关系(不涉及H2S的相关反应) 掌握氮及其重要化合物之间的转化关系 |
不宜拓展 |
|
人教版高中化学(必修2)知识与技能
教学目标说明(讨论稿)
第一章 物质结构 元素周期律
第一节元素周期表
基本的要求 | ①能描述元素周期表的结构(周期、族),知道元素在周期表中的位置。 ②了解1—18号元素原子核外电子的排布。 ③以ⅠA和ⅦA族为例,掌握同一主族内元素性质递变规律与原子结构的关系。 ④了解核素、同位素的概念,知道C、H、O常见的同位素及其应用。 |
弹性的要求 | ①核外电子排布规律 ②了解元素的金属性强弱的比较方法 |
发展的要求 |
|
不宜拓展 |
|
第二节 元素周期律
基本的要求 | ①掌握元素周期律的涵义和实质。 ②以第3周期为例,掌握同一周期内元素性质的递变规律与原子结构的关系。 ③知道元素化合价与元素在周期表中的位置的关系。 ④知道元素周期律和元素周期表对其他与化学相关的科学技术具有指导作用。 |
弹性的要求 | ①原子半径与原子结构的关系。 ②了解元素的非金属性强弱的比较方法。 |
发展的要求 | 掌握元素的位、构、性之间的关系 |
不宜拓展 |
|
第三节 化学键
基本的要求 | ①知道离子键、共价键的概念以及极性共价键和非极性共价键的概念,能够说出各种化学键的形成。 ②知道离子化合物、共价化合物的概念,能够判断常见化合物的类别。 ③掌握电子式的表示方法,能够用电子式表示物质的形成过程。 ④知道化学键的概念,能够从化学键的变化的角度解释化学反应的实质 |
弹性的要求 |
|
发展的要求 |
|
不宜拓展 | ①共价键的键角、键能等概念。 ②极性分子和非极性分子 |
第二章 化学反应与能量
第一节 化学能与热能
基本的要求 | ①知道化学键的断裂和形成是化学反应中能量变化的主要原因——化学键的断裂要吸收能量,化学键的形成要放出能量。 ②知道化学反应过程中质量守恒,能量也守恒。 ③通过生产、生活实例了解化学能与热能的相互转化 ④知道吸热反应和放热反应的概念 |
弹性的要求 |
|
发展的要求 |
|
不宜拓展 | 热化学方程式的书写 |
第二节 化学能与电能
基本的要求 | ①举例说明化学能与电能的转化关系及其应用 ②初步认识原电池概念、原理、组成及应用 ③电极反应方程式的书写 |
弹性的要求 |
|
发展的要求 |
|
不宜拓展 |
|
第三节 化学反应的速率和限度
基本的要求 | ①通过试验认识化学反应速率的概念,知道温度、浓度、反应物状态、催化剂等因素对一个化学反应速率的影响。 ②通过试验认识到任何化学反应的进程都有一定的限度,可以通过改变反应条件控制化学反应的限度 ③了解控制反应条件在生产和科学研究中的作用 |
弹性的要求 |
|
发展的要求 |
|
不宜拓展 | 化学平衡的概念,化学平衡状态的判断、化学平衡的移动 |
第三章 有机化合物
第一节 最简单的有机化合物——甲烷
基本的要求 | 1.会写甲烷的分子式、结构式、电子式,知道甲烷的结构特点。 2.知道甲烷能发生氧化反应和取代反应,会写化学方程式。 3.知道取代反应的概念和甲烷发生取代反应时的断键和成键情况。 4.了解烷烃的组成、结构和通式,类推烷烃的主要性质(物理性质和化学性质)。 5.知道同系物、同分异构体的概念,能根据结构式或结构简式判断它们是否为同分异构体和同系物。 |
弹性的要求 | 1.能根据一些具体的烷烃的化学式推出烷烃的通式。 2.知道碳原子和碳原子之间形成的共价键的个数及碳链的形状可能有哪些。 3.了解有机物种类繁多的原因。 |
发展的要求 | 1.掌握烷烃同分异构体的书写(碳原子数在5个以内)。 2.烷烃燃烧的通式。根据燃烧产物确定烷烃的分子式 |
暂不宜拓展 | 烷烃的系统命名。 |
第二节 来自石油和煤的两种基本化工原料
基本的要求 | 1.会写乙烯的分子式、结构式、结构简式、电子式,知道乙烯的结构特点,了解烯烃的概念。 2.知道乙烯能够发生氧化反应(燃烧及与酸性高锰酸钾溶液)和加成反应。 3.知道乙烯发生加成反应时的断键和成键情况,会写乙烯与H2、HCl、Cl2、H2O发生加成化学方程式。 4.会写苯的分子式、结构式、结构简式。知道苯分子中的碳碳键是一种介于单键与双键之间的独特的键; 5.知道苯能够发生氧化反应、加成反应、取代反应。并会写相应的化学方程式。 |
弹性的要求 | 不饱和度的概念。 |
发展的要求 | 石油的炼制;煤的干馏、综合利用(下一章将学习);居室中苯污染。 |
暂不宜拓展 | 1.烯烃、苯的同系物的命名以及同分异构体的书写。 2.烯烃的通式、苯的同系物的通式。 |
第三节 生活中两种常见的有机物
基本要求 | 1.会写乙醇和乙酸的分子式、结构式、结构简式;知道官能团的概念,知道乙醇的官能团是—OH,乙酸的官能团是—COOH。知道乙醇是由—CH3和—OH组成;乙酸是由—CH3和—COOH组成。 2.知道乙醇中的—OH上的氢可以被金属置换,会写化学方程式。 3.知道乙醇催化氧化生成乙醛以及反应中的断键和成键情况,会写相关反应的化学方程式。 4.知道乙酸具有酸的通性:能使紫色石蕊试液变红,能与活泼的金属、与碱性氧化物、与碱、与某些盐发生反应,并知道乙酸的酸性比碳酸强。会写乙酸与Na、NaOH、Na2CO3、NaHCO3反应的化学方程式。 5.了解酯化反应的概念,会写乙酸与乙醇发生酯化反应的化学方程式。 6.知道乙酸与乙醇发生酯化反应时是乙酸脱去—OH、乙醇脱去—OH上的H而结合成水,其余部分结合成乙酸乙酯。 7.知道酯化反应这一实验中试剂的加入顺序,加热及浓硫酸的作用,饱和碳酸钠溶液的作用。 |
弹性要求 | 1.知道官能团对有机物的性质具有重要影响。 2.知道官能团—OH、—COOH具有哪些性质。 3.知道乙醛的官能团是醛基。 |
发展要求 | 学会通过比较反应物和产物的结构,推断有机反应的断键和成键情况。 |
暂不宜拓展 | 1.用同位素示踪法表示酯化反应的断键和成键情况。 2.以乙酸和乙醇的酯化反应为例,写出其它羧酸与其它醇发生酯化反应的方程式。 |
基本的要求:全体学生应在本节学习时掌握的。
弹性的要求:对有条件的学生可在本节增补的。
发展的要求:对有条件的学生可在必修课程结束时掌握。
暂不宜拓展:留待选修时学习。
人教版 (2019)第三节 乙醇与乙酸教案及反思: 这是一份人教版 (2019)第三节 乙醇与乙酸教案及反思,文件包含人教版2019高中化学必修二73乙醇与乙酸第一课时教案docx、人教版2019高中化学必修二73乙醇与乙酸第二课时教案docx等2份教案配套教学资源,其中教案共11页, 欢迎下载使用。
人教版新高中化学必修一(教案+习题+答案): 这是一份人教版 (2019)必修 第一册全册综合教案,共78页。教案主要包含了物质的量的单位——摩尔,气体摩尔体积,物质的量在化学实验中的应用等内容,欢迎下载使用。
人教版 (2019)必修 第二册第四节 基本营养物质教案: 这是一份人教版 (2019)必修 第二册第四节 基本营养物质教案

