化学必修1第三节 硫和氮的氧化物优质教学设计及反思
展开化学1必修 第四章 非金属及其化合物
第三节 硫和氮的气化物
第一课时 硫的氧化物
教学目标:
知识与技能:
1. 了解二氧化硫的物理性质和用途,掌握二氧化硫的化学性质。
2. 了解可逆反应概念,知道SO2的漂白原理。
过程与方法:
1. 培养学生用新概念重新理解旧知识的能力(可逆反应的概念)
2. 组织学生分组讨论,动手参与,培养学生设计实验,动手实验,观察现象的能力,并根据实验现象得出物质的化学性质。
情感态度价值观:
1. 结合二氧化硫的组成,结构和性质关系的教学过程,通过学生动手实验,使他们获得新知,从而培养学生对科学研究的态度。
2. 激发学生通过过透过现象看探究本质的兴趣,尊重科学以发展的眼光看待科学。
教学重点:
二氧化硫与水的反应
教学难点:
可逆反应
教学方法:
讲授法、讨论法、实验法
课时安排: 共2课时,第一课时
教学过程:
化学1必修 §4. 3硫和氮的氧化物 第一课时
当你收看电视节目时,经常可以获得有关空气质量的信息。看一份资料:
空气质量日报 首要污染物 太原 二氧化硫,再看 大气中SO2、NOx溶于水后形成酸性溶液,随雨水降下,就可能形成酸雨,
如何防治这些污染?酸雨有什么危害?它们除了对环境有污染外,对我们有益的方面有哪些?学习完本章的内容后,你对这些问题就会有一定的了解。
这一节,我们主要学习SO2 SO3
下面我们看视频:二氧化硫大面积泄露致空气污染
一、 主要来源: 工业尾气,火山爆发
初中学过S+O2
空气中:微弱的淡蓝色的火焰
纯氧中:明亮的蓝紫色火焰
硫磺:黄色晶体,不溶于水。
二.化学性质
探究:(小组讨论)
1. 从二氧化硫所属的类别分析,二氧化硫有什么化学性质?
2. 二氧化碳气体中混有二氧化硫气体,能不能直接用澄清石灰水检验二氧化碳的存在?若不能,为什么?
3. 从元素化合价角度分析,二氧化硫有什么化学性质?
4. 如果将二氧化硫气体通入品红溶液中,再将残留液加热,你会得出二氧化硫的什么性质?
探究:(小结)
1. 二氧化硫具有酸性氧化物的通性,与水、碱性氧化物、碱反应
2. 二氧化碳气体中有二氧化硫气体,不能直接用澄清石灰水检验二氧化碳的存在,因为二氧化硫也能使澄清石灰水变浑浊。
3. 从元素化合价角度分析,二氧化硫中的硫元素是中间价态,既有氧化性,又有还原性。
4. 如果将二氧化硫气体通入品红溶液中,再将残留液加热,得出二氧化硫有暂时的漂白性。
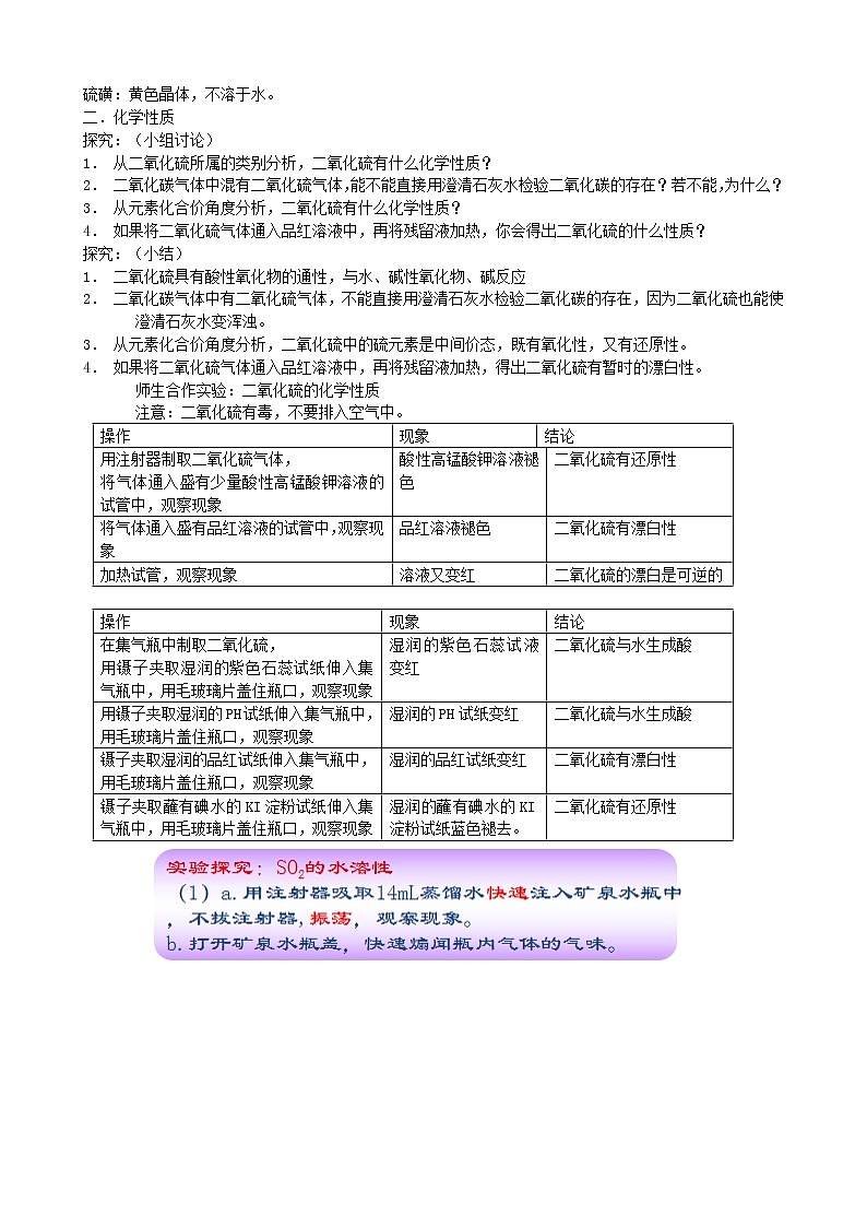
师生合作实验:二氧化硫的化学性质
注意:二氧化硫有毒,不要排入空气中。
操作 | 现象 | 结论 | |
用注射器制取二氧化硫气体, 将气体通入盛有少量酸性高锰酸钾溶液的试管中,观察现象 | 酸性高锰酸钾溶液褪色 | 二氧化硫有还原性 | |
将气体通入盛有品红溶液的试管中,观察现象 | 品红溶液褪色 | 二氧化硫有漂白性 | |
加热试管,观察现象 | 溶液又变红 | 二氧化硫的漂白是可逆的 | |
操作 | 现象 | 结论 |
在集气瓶中制取二氧化硫, 用镊子夹取湿润的紫色石蕊试纸伸入集气瓶中,用毛玻璃片盖住瓶口,观察现象 | 湿润的紫色石蕊试液变红 | 二氧化硫与水生成酸 |
用镊子夹取湿润的PH试纸伸入集气瓶中,用毛玻璃片盖住瓶口,观察现象 | 湿润的PH试纸变红 | 二氧化硫与水生成酸 |
镊子夹取湿润的品红试纸伸入集气瓶中,用毛玻璃片盖住瓶口,观察现象 | 湿润的品红试纸变红 | 二氧化硫有漂白性 |
镊子夹取蘸有碘水的KI淀粉试纸伸入集气瓶中,用毛玻璃片盖住瓶口,观察现象 | 湿润的蘸有碘水的KI淀粉试纸蓝色褪去。 | 二氧化硫有还原性 |
师生共同分析:二氧化硫与水的反应
SO2+H2O= H2SO3(亚硫酸)
亚硫酸很不稳定,容易分解:H2SO3=SO2+H2O
可逆反应:在相同条件下,既能向正反应方向进行,又能向逆反应方向进行的化学反应。
SO2+H2O H2SO3
特点:同条件,同时
问题讨论:氢气在氧气中燃烧生成水,水通电生成氢气和氧气,是可逆反应吗?不是
反应条件不同,不是可逆反应
2H2+O2===2H2O,2H2O===2H2+O2
二.化学性质:
1.具有酸性氧化物的通性-从物质分类的角度
(1)与水反应
SO2+H2O H2SO3(亚硫酸)可逆反应
(2)与碱性氧化物反应
SO2+CaO===CaSO3 石灰法脱硫
(3)与碱反应
SO2+2NaOH= Na2SO3+H2O
SO2+Ca(OH)2= CaSO3↓+H2O
使澄清石灰水变浑浊的气体除了二氧化碳外,还可能是二氧化硫。
二氧化硫中硫的化合价
2.既有氧化性,又有还原性-从元素化合价的角度
S S S(SO2) S
氧化性
还原性
SO2+H2O+Cl2===H2SO4+2HCl
2SO2+5KMnO4+2H2O===K2SO4+2MnSO4+2H2SO4
(SO2可使紫红色酸性KMnO4溶液褪色。)此反应可用来吸收二氧化硫
3、漂白性 ——从特性角度
特点: 暂时性 局限性
用途: 检验SO2
工业上用于漂白纸浆、毛、丝、草帽等。
比较SO2、HClO、木炭的漂白性
物质 | SO2 | HClO(O3,H2O2) | 木炭 |
原理 | SO2与有色物质生成不稳定的无色物质 | HClO将有色物质氧化成无色物质 | 将有色物质的分子吸附在其表面 |
实质 | 非氧化还原反应 化合反应 | 氧化还原反应 | 物理吸附(物理变化) |
程度 | 永久性(可逆) | 暂时性(不可逆) | 暂时性 |
范围 | 可漂白某些有色物质,漂白范围窄,不能使石蕊试液褪色 | 可漂白大多数有色物质,漂白范围宽,能使石蕊试液褪色 | 可吸附某些有色物质的分子 |
三.物理性质
讲:气体的物理性质可以从哪几方面分析?(颜色、气味、状态、密度、毒性、溶解性等)
1.无色,有刺激性气味,气体
2.易液化(沸点-10)
3. 密度大于空气
4.有毒 SO2是污染空气的主要有害物质之一
5.易溶于水
探究:SO2的溶解能力
探究过程:
1. 收 集满SO2的试管用大拇子堵住试管口中,倒置于盛有水的水槽(滴加数滴石蕊溶液)中,在水下松开拇指,观察现象
2. 待水平面高度不再变化,在水下用拇指堵住试管口,取出放入试管架上。
实验现象:试管中的水面升得较高 实验结论:SO2易溶于水
四、SO2的用途:
1、制硫酸
2、漂白
3、杀菌消毒
作业:
P96 5、8
2.上网查一下你所居住的城市的当天空气质量日报,看以哪一种污染物为主
高中化学必修一 专题3.1.2 铁的氧化物和氢氧化物: 这是一份高中化学必修一 专题3.1.2 铁的氧化物和氢氧化物,共11页。
化学选修4 化学反应原理第三节 盐类的水解教案设计: 这是一份化学选修4 化学反应原理第三节 盐类的水解教案设计,共11页。
高中化学人教版 (新课标)选修4 化学反应原理第三节 盐类的水解教案及反思: 这是一份高中化学人教版 (新课标)选修4 化学反应原理第三节 盐类的水解教案及反思,共8页。

