- 数学好玩2《看图找关系》学案 学案 3 次下载
- 数学好玩3《比赛场次》学案 学案 3 次下载
- 7.1《百分数的应用(一)》学案 学案 3 次下载
- 7.2《百分数的应用(二)》学案 学案 3 次下载
- 7.3《百分数的应用(三)》学案 学案 3 次下载
数学六年级上册4 百分数的应用(四)学案
展开参考答案
1.略
2.(1)本金 利息 利率 年 本金 时间 (2)本金 2.25% 1 6.75
3.(1)本金 利息 利率 (2)本金 利息 本金 时间
4.略
5. 2000×6×2.52%×1=302.4(元)
6. 500+500×2.79%×2=527.9(元)
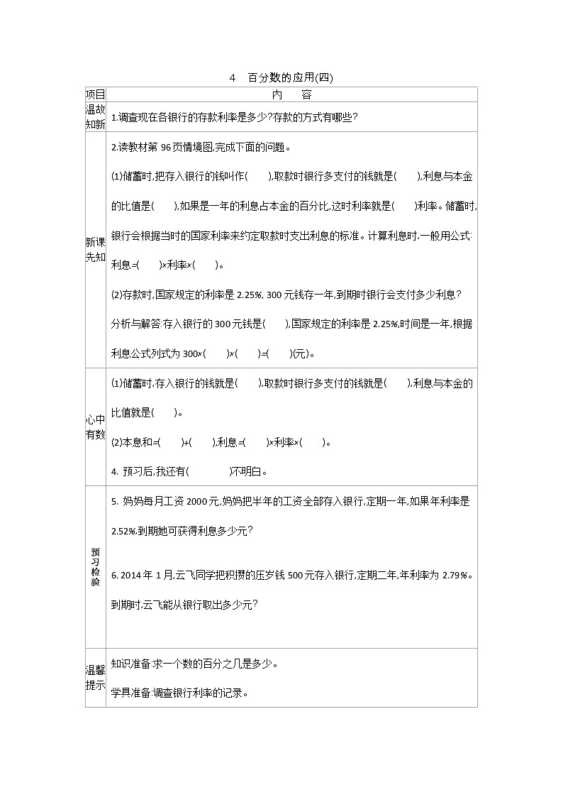
项目
内 容
温故知新
1.调查现在各银行的存款利率是多少?存款的方式有哪些?
新课先知
2.读教材第96页情境图,完成下面的问题。
(1)储蓄时,把存入银行的钱叫作( ),取款时银行多支付的钱就是( ),利息与本金的比值是( ),如果是一年的利息占本金的百分比,这时利率就是( )利率。储蓄时,银行会根据当时的国家利率来约定取款时支出利息的标准。计算利息时,一般用公式:利息=( )×利率×( )。
(2)存款时,国家规定的利率是2.25%, 300元钱存一年,到期时银行会支付多少利息?
分析与解答:存入银行的300元钱是( ),国家规定的利率是2.25%,时间是一年,根据利息公式列式为300×( )×( )=( )(元)。
心中有数
(1)储蓄时,存入银行的钱就是( ),取款时银行多支付的钱就是( ),利息与本金的比值就是( )。
(2)本息和=( )+( ),利息=( )×利率×( )。
4. 预习后,我还有( )不明白。
5. 妈妈每月工资2000元,妈妈把半年的工资全部存入银行,定期一年,如果年利率是2.52%,到期她可获得利息多少元?
6. 2014年1月,云飞同学把积攒的压岁钱500元存入银行,定期二年,年利率为2.79%。到期时,云飞能从银行取出多少元?
温馨
提示
知识准备:求一个数的百分之几是多少。
学具准备:调查银行利率的记录。
小学数学北师大版六年级上册4 百分数的应用(四)学案: 这是一份小学数学北师大版六年级上册4 百分数的应用(四)学案,共3页。学案主要包含了师生交流,探讨新知,巩固练习,课后总结,布置作业等内容,欢迎下载使用。
北师大版六年级上册4 百分数的应用(四)导学案: 这是一份北师大版六年级上册4 百分数的应用(四)导学案,共4页。学案主要包含了自主学习目标及范围,自主学习检测等内容,欢迎下载使用。
北师大版三年级上册七 年、月、日3 时间表学案设计: 这是一份北师大版三年级上册七 年、月、日3 时间表学案设计,共2页。

