小学数学西师大版五年级上册第三单元 小数除法综合与测试教学设计
展开
这是一份小学数学西师大版五年级上册第三单元 小数除法综合与测试教学设计,共7页。
教学内容
教材第66-68页“小数除法的整理与复习”及练习十六的相关练习。
教材提示
本节是对第三单元所学知识的总结和提升。教材从两个方面进行设计:
 第一:通过对小数除法的学习过程的回忆与复习整理来复习知识。
 第二:通过相关的练习来巩固所学的知识。
 在教学中,教材先通过两个问题情境来引导学生总结和应用所学的知识来解决生活中的实际问题。第一部分是在教师的引导下,学生回忆我们是如何做小数除法的,在实际生活中对近似数的取舍问题等,以问题引领学生回顾和总结本单元知识。接着,再通过一个计算题来练习小数除法。一个实际生活题来练习取近似值的问题。第二部分是加强练习。整理与复习后的练习十六以10道题作为整理与复习的补充练习和巩固提高题。使学生的练习更加全面和深入。在练习中,要引导学生在做题时联系前面学习的相关知识,达到学为练的目的。
教学目标
知识与技能:
 全面总结本单元所学知识,建立知识之间的相互联系,加深学生对本单元知识的理解和掌握。 
 过程与方法:
 以问题引导学生回顾和交流,进行总结和归纳全单元知识。
 情感、态度和价值观:
使学生掌握一些整理知识的方法,养成自觉整理知识的好习惯。
重点、难点
 重点
 总结本单元所学知识,建立知识之间的相互联系。
 难点
 掌握一些整理知识的方法。
教学准备
 教师准备:课件。
 学生准备:草稿本。
教学过程
新课导入:
1.回顾本单元内容。
 问:在本单元我们都学习了哪些内容?
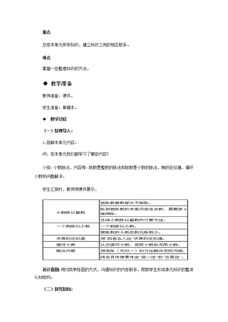
小结:小数除法,内容有:除数是整数的除法和除数是小数的除法,商的近似值,循环小数和问题解决。
学生汇报时,教师用课件展示。 
 
设计意图:用归类表格图的方式,沟通知识的内在联系,帮助学生形成单元知识的整体认知结构。
(二)探究新知:
1.复习小数除法的计算方法
引导:我们首先来看除数是整数的除法和除数是小数的除法这两部分内容。
 (1)出示教材第66页第1题。
先让学生读题目要求。
提问:我们在计算小数除法时,要注意哪几个问题。
学生先小组交流,再集体汇报。
 (2)出示教材第66页第1题。
 要求学生用掌握的小数除法的计算方法完成练习。
 (3)出示教材练习十六第3题。
先让学生完成填表,然后想一想你从中发现了什么?
汇报交流。
 (4)出示练习十六第1题。
 先让学生同位合作,再分组比赛,看谁最先夺得红旗。
教师评判:一是速度上哪一个组最快,然后把重点放在做题的质量上。提醒学生完成的要求是又对又快。
 (5)出示练习十六第4题。
让学生先计算,再说一说在计算时要注意什么?
学生汇报,集体订正。
设计意图:教学中按计算方法进行分类整理,让学生更好地掌握各种计算方法;在进行分类整理的同时,也关注这些计算方法的联系,加深学生对计算方法的理解,同时也为学生合理地选择计算进行方法计算打好基础。
2.复习循环小数与商的近似值
提出问题,让学生对照问题,集体交流,最后汇报总结:
 (1)在计算时,出现除不尽,但小数部分会依次不断重复出现1个或几个数字的情况,这种数在数学叫什么数呢?
 (2)循环小数有哪些特点呢?
 (3)循环小数和以前我们学习的小数有什么不同?
 (4)小数位数是无限的小数叫做什么?
 (5)小数位数有限的呢?
 (6)循环小数的小数部分是无限循环的,那我们怎样表示它们呢?有几种方法?
(7)在我们的生活中,有时候需要取近似值,又该怎么办呢?比如:0.5678保留三位小数怎么取值?
学生分工合作,小组交流,最后集体汇报。
巩固练习:
(1)出示第66页第2题。我们怎样解决人民币兑换的问题。
 ①应该保留几位小数?
 ②出示练习十六第2题,它们分别错在哪?
出示练习十六第9题。
 提醒:注意结合具体的情况取得数的近似值。
设计意图:对于商的近似值和循环小数的复习,首先从定义来复习。再结合实例练习来巩固和理解。还有取近似值要让学生理解取近似值的方法不是单一的一种。要活学活用。灵活运用的道理。
(三)巩固新知:
 1.完成练习十六的第6题。
 学生先独立完成表格的填写,再小组内对照交流。
 学生汇报,集体订正。
 2.完成练习十六的第8题。
 问:怎样保留近似数?保留一位小数是什么意义?
 学生汇报小结保留近似数的方法后,独立进行计算。
 提醒:由于数字比较大,所以可以用计算器来辅助计算。
 3.完成练习十六的第10题。
 问(1):1英寸=2.54厘米是什么意思?把厘米换算成英寸做什么运算?
 学生汇报:做除法,用53.34÷2.54=21英寸。
 问(2):把厘米换算成英寸做什么运算?
 学生汇报:做乘法,用42×2.54=106.68厘米。 
(四)达标反馈
习题;1.列竖式计算,取商的近似值。
 2.5÷3.6(得数保留一位小数) 13÷2.4 (得数保留两位小数) 
 2.一辆匀速行驶的汽车,4.5小时行驶472.5千米,当这辆汽车行驶了252千米时,用了多少个小时?
 
 3.食堂张叔叔在菜场买了4.5千克豆角,交给售货员10元钱后,找回1.9元。每千克豆角多少钱?
 4.8辆汽车14天共节约汽油360.64千克,平均每辆汽车一天节约汽油多少千克?
答案:1. 0.7 5.42
 2. 252÷(472.5÷4.5)=2.4小时
 3. (10-1.9)÷4.5=1.8元
 4. 360.64÷14÷8=3.22千克
(五)课堂小结
问:通过本节课的复习和练习,我们有什么新的收获?
小结:复习了小数除法的计算方法。还复习了循环小数及怎样求近似值。最重要的是我们知道在生活中要采用数学知识必须结合具体生活实际。
设计意图:总结是为了更好地回忆,同时也是为了提升学习效果。提升学生的知识和总结能力。
 (六)布置作业
 1.完成练习十六第5、7题。
2.列竖式计算,取商的近似值.
 22÷1.6(得数保留一位小数)
 38.8÷28(得数保留两位小数)
 答案:1. 第5题:39÷15=2.6 第7题:70÷2.8=25条
 2. 13.8 1.39
板书设计
 
6、整理与复习
相关教案
这是一份小学数学北师大版一年级下册整理与复习第3课时教案设计,共4页。教案主要包含了创设情境,探究体验,达标检测,课堂小结,教学板书,教学反思等内容,欢迎下载使用。
这是一份小学数学冀教版五年级上册整理与复习教案,共4页。教案主要包含了回顾整理,重点复习,提高技能,巩固知新,达标反馈,课堂小结,布置作业等内容,欢迎下载使用。
这是一份人教版 五年级上册 小数除法的整理与复习 教学设计,共5页。教案主要包含了学情分析,教学重点,课前准备,教学过程,复习引入,全面展开,具体复习,突破重点等内容,欢迎下载使用。

