【生物】陕西省西安市一中2019-2020学年高二下学期期中考试试题
展开
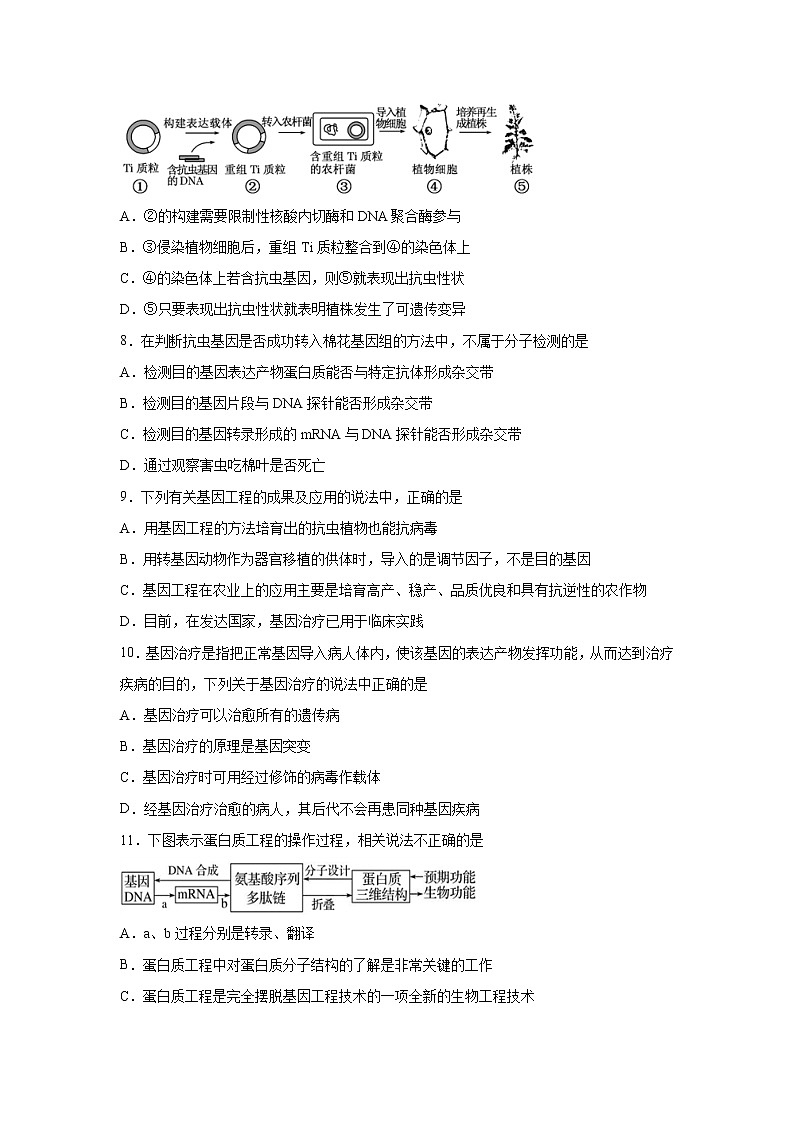
陕西省西安市一中2019-2020学年高二下学期期中考试试题一、单项选择题(每题只有一个正确答案, 每题1.5分, 40小题 ,共60分)1.基因工程技术也称为DNA重组技术,下列有关基因工程的说法错误的是A.基因工程的基本原理是基因重组B.基因工程常用的工具酶有限制酶、DNA连接酶和运载体C.基因工程可以定向改造生物的性状D.基因工程常用的运载体有质粒、噬菌体和动植物病毒2.图1为某种质粒简图,图2表示某外源DNA上的目的基因,小箭头所指分别为限制性核酸内切酶EcoRⅠ、BamHⅠ、HindⅢ的酶切位点。下列有关叙述错误的是A.在基因工程中若只用一种限制酶完成对质粒和外源DNA的切割,则可选EcoRⅠB.如果将一个外源DNA分子和一个质粒分别用EcoRⅠ酶切后,再用DNA连接酶连接,形成一个含有目的基因的重组DNA,此重组DNA中EcoRⅠ酶切点有1个C.为了防止质粒和含目的基因的外源DNA片段自身环化,酶切时可使用BamHⅠ和HindⅢ两种限制酶同时处理D.一个图1所示的质粒分子经EcoRⅠ切割后,含有2个游离的磷酸基团3.作为基因工程的运输工具——运载体,必须具备的条件及理由是A.能够在宿主细胞中稳定保存并大量复制,以便提供大量的目的基因B.具有多个限制酶切位点,以便于目的基因的表达C.具有某些标记基因,以使目的基因能够准确定位与其结合D.宿主细胞对其无伤害,以使目的基因在宿主细胞中复制并稳定保存4.以下为形成 cDNA 过程和 PCR 扩增过程示意图。据图分析,下列说法正确的是A.催化①过程的酶是 RNA 聚合酶B.④过程发生的变化是引物与单链 DNA 结合C.催化②⑤过程的酶都是 DNA 聚合酶,都能耐高温D.对同一目的基因,通过 cDNA 过程获得和 PCR 过程获得的目的基因结构完全相同5.下图甲、乙、丙分别是目的基因、质粒载体、重组DNA(重组质粒)的三个示意图,限制酶有BglⅡ、EcoRⅠ和Sau3AⅠ。要获得理想的可表达目的基因的重组DNA,最佳的限制酶组合方式是A.用EcoRⅠ切割目的基因和质粒载体B.用BglⅡ和EcoRⅠ切割目的基因和质粒载体C.用BglⅡ和Sau3AⅠ切割目的基因和质粒载体D.用EcoRⅠ和Sau3AⅠ切割目的基因和质粒载体6.用基因工程技术生产羧酸酯酶(CarE)制剂的流程如图所示,下列叙述正确的是 A.过程①需使用Taq聚合酶B.过程②需使用解旋酶和PCR获取目的基因C.过程③可将重组表达质粒导入所有的大肠杆菌D.过程④可利用DNA分子杂交鉴定目的基因是否己导入受体细胞7.下图是利用基因工程培育抗虫植物的示意图。以下相关叙述,正确的是A.②的构建需要限制性核酸内切酶和DNA聚合酶参与B.③侵染植物细胞后,重组Ti质粒整合到④的染色体上C.④的染色体上若含抗虫基因,则⑤就表现出抗虫性状D.⑤只要表现出抗虫性状就表明植株发生了可遗传变异8.在判断抗虫基因是否成功转入棉花基因组的方法中,不属于分子检测的是A.检测目的基因表达产物蛋白质能否与特定抗体形成杂交带B.检测目的基因片段与DNA探针能否形成杂交带C.检测目的基因转录形成的mRNA与DNA探针能否形成杂交带D.通过观察害虫吃棉叶是否死亡9.下列有关基因工程的成果及应用的说法中,正确的是 A.用基因工程的方法培育出的抗虫植物也能抗病毒B.用转基因动物作为器官移植的供体时,导入的是调节因子,不是目的基因C.基因工程在农业上的应用主要是培育高产、稳产、品质优良和具有抗逆性的农作物D.目前,在发达国家,基因治疗已用于临床实践10.基因治疗是指把正常基因导入病人体内,使该基因的表达产物发挥功能,从而达到治疗疾病的目的,下列关于基因治疗的说法中正确的是 A.基因治疗可以治愈所有的遗传病B.基因治疗的原理是基因突变C.基因治疗时可用经过修饰的病毒作载体D.经基因治疗治愈的病人,其后代不会再患同种基因疾病11.下图表示蛋白质工程的操作过程,相关说法不正确的是A.a、b过程分别是转录、翻译B.蛋白质工程中对蛋白质分子结构的了解是非常关键的工作C.蛋白质工程是完全摆脱基因工程技术的一项全新的生物工程技术D.蛋白质工程中可能构建出一种全新的基因12.植物组织培养依据的原理、培养过程的顺序以及诱导的植物激素分别是①体细胞全能性 ②离体植物器官、组织或细胞 ③根、芽 ④生长素和细胞分裂素 ⑤生长素和乙烯 ⑥愈伤组织 ⑦再分化 ⑧脱分化 ⑨植物体A.①、②⑧⑥⑦③⑨、④ B.①、②⑦⑥⑧③⑨、⑤C.①、⑥②⑨⑧③⑦、⑤ D.①、②⑨⑧⑤⑥③、④13.下面的简式表示植物组织培养的大致过程,据此判断不正确的是①②③④A.若①是来自不同植物体细胞融合的杂种细胞,则④可能出现不同植物的遗传特性B.若①是二倍体植物的花粉,则④是单倍体植株,经染色体加倍得到稳定遗传的品种C.若①是人参细胞,对②进行扩大培养可提高细胞产物人参皂甙的产量D.若①是具有杂种优势的农作物细胞,则用③进行快速繁殖会发生性状分离14.下图为培育甘蔗脱毒苗的两条途径,研究发现经②过程获得的幼苗脱毒效果更好。下列叙述正确的是A.带叶原基的芽与植物体其他成熟组织中的病毒含量相同B.可推测②过程的温度处理有利于组织中的病毒失去活性C.过程③、④均属于再分化,所以培养基A和B各成分含量相同D.图中获得的脱毒苗与原甘蔗苗相比细胞核遗传物质发生了改变15.在植物组织培养过程中,容易获得突变体的主要原因是A.培养基营养丰富,易于植物生长 B.培养的细胞一直处于不断的分裂状态C.纺锤丝的形成容易受抑制 D.DNA复制容易受抑制16.下列有关植物组织培养的叙述,正确的是A.愈伤组织是一团有特定结构和功能的薄壁细胞B.二倍体植株的花粉经脱分化与再分化后得到稳定遗传的植株C.用人工薄膜将胚状体、愈伤组织等分别包装可制成人工种子D.植物耐盐突变体可通过添加适量NaCl的培养基培养筛选而获得17.如图是通过植物细胞工程技术获得紫杉醇的途径,下列叙述不正确的是 A.该途径体现了植物细胞的全能性 B.需在无菌和人工控制的条件下进行C.经过程①细胞的形态和结构发生了变化 D.外植体是离体的器官、组织或细胞18.动物细胞体外培养时,通常要在培养基中补充一定浓度的某些物质。如图是血清对正常细胞和癌细胞培养影响的实验结果。据图分析可知: A.补充血清后,正常细胞与癌细胞的增殖速率相同B.动物细胞培养过程中,是否添加血清均可C.培养基中补充血清对正常细胞的促进作用更明显D.培养基中是否补充血清对正常细胞培养影响不大19.某研究小组为测定药物对体外培养细胞的毒性,准备对某种动物的肝肿瘤细胞(甲)和正常肝细胞(乙)进行细胞培养。下列说法正确的是A.在利用两种肝组织块制备肝细胞悬液时,也可用胃蛋白酶处理B.细胞培养应在含5%CO2的恒温培养箱中进行,CO2的作用是刺激细胞呼吸C.甲、乙细胞在持续的培养过程中,乙会出现停止增殖的现象D.仅用培养肝细胞的培养液也能用来培养乙肝病毒20.下列对动物核移植技术的描述中,错误的是A.哺乳动物核移植包括胚胎细胞核移植和体细胞核移植B.体细胞核移植的过程中可通过显微操作去除卵母细胞中的核C.体细胞核移植过程中通常采用MⅡ后期卵母细胞作为受体细胞D.通过体细胞核移植方法生产的克隆动物不是对供核动物进行了100%的复制21.关于动物细胞融合的说法错误的是A.动物细胞融合后形成的具有原来两个或多个动物细胞遗传信息的多核细胞称为杂交细胞B.动物细胞融合己成为研究细胞遗传、细胞免疫、肿瘤和生物新品种培育的重要手段C.常用于诱导动物细胞融合手段有聚乙二醇、灭活的病毒、电激等D.细胞融合技术突破了有性杂交方法的局限,使远缘杂交成为可能22.如图,核苷酸合成有两个途径,物质A可以阻断其中的全合成途径。正常细胞内含有补救合成途径所必需的转化酶和激酶。制备单克隆抗体时选用的骨髓瘤细胞缺乏转化酶。现用加入H、A、T三种物质的“HAT培养基”来筛选特定的杂交瘤细胞。关于筛选原理的叙述正确的是A.免疫的B细胞及其相互融合细胞因全合成途径被A阻断,在HAT培养基上不能增殖B.骨髓瘤细胞及其相互融合细胞因无法进行上述两个途径,而在HAT培养基上不能增殖C.杂交瘤细胞因为可进行上述两个途径,能在HAT培养基上大量增殖D.HAT培养基上筛选出的所有杂交瘤细胞,既能大量增殖又能产生较高纯度的目标抗体23.某实验室做了如图所示的实验研究,下列与实验相关的叙述正确的是A.在超净台上操作可满足细胞培养所需的无毒、无菌条件B.过程①导入的诱导基因使成纤维母细胞发生基因突变C.过程②属于动物细胞培养过程中的原代培养D.丙细胞既能持续分裂,又能分泌单一的抗体24.下图是一种“生物导弹”的作用原理示意图,没有与肿瘤细胞结合的“生物导弹”一段时间后被机体清除。阿霉素是一种抗肿瘤药,可抑制DNA和RNA的合成,对正常细胞也有一定毒性。下列说法不正确的是A.单克隆抗体是由杂交瘤细胞合成和分泌的B.活化阿霉素能抑制细胞中的DNA复制和转录过程C.在治疗中,应先注射非活化磷酸阿霉素再注射生物导弹D.单克隆抗体特异性强,能减轻阿霉素对正常细胞的伤害25.分析下面图解,判断以下哪一项不是精子、卵细胞发生的区别→A.初级精母细胞、初级卵母细胞的形成时间 B.MⅠ和MⅡ的时间连续性C.成熟生殖细胞是否经过变形 D.成熟生殖细胞中染色体的数目26.在哺乳动物的受精卵形成过程中 ,能发生的是 ①精子必须发生顶体反应,释放顶体酶 ②顶体酶可使精子穿过放射冠、透明带、卵细胞膜 ③卵细胞恢复并很快完成了第一次成熟分裂 ④精子和卵细胞的细胞核分别形成雄原核和雌原核 ⑤透明带反应防止了多精入卵受精的发生A.①②⑤ B.②③④ C.①④⑤ D.②④⑤27.下列关于生殖细胞的发生和受精过程的叙述错误的是A.卵子是从动物的初情期开始,经过减数分裂形成的B.雄原核形成的同时,卵子完成减数第二次分裂C.透明带反应是防止多精入卵的第一道屏障D.获能的精子能够刺激卵细胞膜发生变化,阻止其他精子进入卵内28.下列关于小鼠体外受精及胚胎发育的叙述,错误的是A.精子在获能液中于37 ℃、5%CO2条件下培养的目的是使精子获能B.小鼠在特定光控周期条件下饲养,注射相关激素有促进超数排卵的作用C.分割的胚胎细胞有相同的遗传物质,因此发育成的个体没有形态学差异D.注射到囊胚腔中的胚胎干细胞可以参与个体器官的发育29.下列关于卵母细胞采集、精子获取的叙述,不正确的是A.对于大家畜或大型动物,可以直接从活体动物的卵巢中吸取卵母细胞B.从输卵管中冲取的卵子,可以直接与获能的精子在体外受精C.活体采卵对充分发挥优良母畜的繁殖潜力具有重要意义D.野生或经济动物收集精子的方法多采用手握法30.下列关于牛体外受精、胚胎工厂化生产的叙述中,正确的是A.精子和卵子受精形成受精卵后即可移入母牛子宫B.采集的卵母细胞应立即与精子共同放入培养液形成受精卵C.成熟的卵子与处理的精子相遇形成的受精卵需培养到一定阶段才可移植D.体外受精胚胎的工厂化生产是指胚胎发育和受精过程都在体外进行31.下面是畜牧业生产上培育某种优良种牛的两种方法,说法正确的是A.方法Ⅰ、Ⅱ均用到的生物技术只有胚胎移植B.方法Ⅰ、Ⅱ处理B牛和G牛所用的激素均为雌激素C.E和F的产生过程不同,前者经历了体外受精过程,后者经历了核移植过程D.生产上要求A、B、C、D都是遗传性能和生产性能优良的个体32.下列有关哺乳动物胚胎发育和胚胎工程的叙述,错误的是A.囊胚期内细胞团和滋养层细胞差异是转录水平上的差异引起的B.胚胎干细胞具有细胞核大、核仁小和蛋白质合成旺盛等特点C.对桑椹胚或囊胚进行分割处理,可培育基因型相同的两个新个体D.卵裂期的胚胎中细胞数目不断增加,但胚胎的总体积并不增加或略有缩小33.下列有关胚胎工程叙述正确的是A.早期的胚胎发育中,卵裂球细胞的体积随分裂次数的增加而不断增大B.胚胎移植中,对供体要做超数排卵处理,对供、受体都要做同期发情处理C.通过体细胞核移植方法生产的克隆动物是对体细胞动物进行了100%的复制D.如对囊胚期的胚胎进行分割,应注意将滋养层细胞均等分割34.下图为利用胚胎干细胞培育转基因小鼠的基本流程示意图。下列叙述正确的是A.过程①选择囊胚的任何细胞作受体细胞是因为其具有发育全能性B.过程②中可通过基因探针筛选含有目的基因的受体细胞C.过程③中导入囊胚的细胞数不同,子代小鼠的性状一定不同D.过程④中为提高成功率,需对代孕母鼠进行超数排卵处理35.转基因食品存在“是否安全”的争议,有人认为转基因食品是有害的。比如抗“草甘膦(除草剂)”转基因农作物的种植,使喷洒除草剂的人患癌症。请用已学知识判断以下说法正确的是A.自古就有“吃啥补啥”的说法,所以吃了转基因食品,则其中的基因会整合到人的基因组中B.严格管理好目的基因和控制好目的基因的表达部位,有助于保障转基因食品的安全性C.若食用转基因大米,就一定会对人的健康造成危害D.抗除草剂植物生产的食品一定会导致人患癌症36.生物技术的安全性和伦理问题是社会关注的焦点,下列叙述正确的是A.当今社会的普遍观点是反对一切生殖性克隆和治疗性克隆B.反对设计试管婴儿的原因是用现有技术很难筛选出优良胚胎C.基因身份证包含人的全部基因信息,其负面影响是会泄露个人隐私D.转基因植物的花粉可能传播到杂草中,产生难以去除的“超级杂草”37.下列关于生物武器的说法,错误的是A.我们对待生物武器的态度应明确而坚定,坚决禁止研制生物武器B.生物武器是利用致病菌、病毒或毒剂等形成杀伤力C.为了国家安全,可以进行必要的小范围的生物武器研究D.生物武器不只对敌方人员有伤害38.在进行林业工程建设时,一方面要号召农民种树,另一方面要考虑贫困地区农民的生活问题,如粮食、烧柴以及收入等问题。以上做法依据的生态工程原理是A.系统整体性原理 B.整体性原理C.系统结构决定功能原理 D.以上都不是39.“1+1>2”体现生态工程的哪一基本原理: A.物种多样性原理 B.整体性原理C.协调平衡原理 D.系统学和工程学原理40.下图是一个农业生态系统模式图,关于该系统的叙述,错误的是A.微生物也能利用农作物通过光合作用储存的能量B.沼气池中的微生物也是该生态系统的分解者C.沼渣、沼液作为肥料还田,可以提高农作物对土壤中有机肥料的吸收效率D.多途径利用农作物可提高该系统的能量利用效率二、非选题(每空1分,共40分)41.(8分)干扰素是用于治疗病毒感染和癌症的免疫活性蛋白质,若人的干扰素基因在大肠杆菌内表达,产生的抗病毒性较低且保存困难,若将第17位的半胱氨酸改造为丝氨酸,则生产出的干扰素的抗病毒性是原来的100倍,且可在70℃条件下保存半年,下图是构建干扰素工程菌的过程示意图。回答下列问题。(1)③过程将B导入大肠杆菌,需用_________对大肠杆菌进行处理,使其处于_______态。(2)要检测B是否导入大肠杆菌,将③过程后的大肠杆菌先接种于含_________的培养基上,然后将在该培养基上生长的大肠杆菌接种在含_______的培养基上,在前者培养基上能生长而在后者培养基上不能生长的是导入B的工程菌。(3)基因工程自20世纪70年代兴起之后,在短短40年间得到了飞速发展,目前成为生物科学核心技术,在农牧业、工业、环境、能源和医药卫生等方面展示出美好的前景,据相关资料回答下列有关问题:上面是转基因抗冻番茄培育过程的部分示意图(ampr为抗氨苄青霉素基因),甲、乙表示相关结构或细胞。PstI酶和SmaI酶切割基因后将产生不同的黏性末端。图中甲代表的是____________,可用____________和____________提取鱼的抗冻蛋白基因以避免目的基因末端发生任意连接,用此二酶切割质粒产生的DNA片段有____________种。42.(8分)通过细胞工程技术,利用甲、乙两种植物的各自优势(甲耐盐、乙高产),培育高产耐盐的杂种植株。请完善下列实验流程并回答问题:(1)A是_____________酶,B是______________。(2)由C形成植株的过程利用了______________技术,形成愈伤组织需要经过________过程,愈伤组织在分化形成幼苗,整个培养过程要在________的条件下进行。(3)植物体细胞融合成功的标志是______________。这项新技术在克服______________障碍等方面取得的重大突破还是震撼人心的。(4)已知甲、乙植物分别为四倍体、二倍体,则“甲—乙植株”属于_______倍体植株。43.(8分)单克隆抗体的制备过程如下图所示:(1)植物体细胞杂交和单克隆抗体制备,都应用了细胞融合技术,电激和聚乙二醇都可以诱导相应的细胞融合,在诱导动物细胞融合时,还可以用 。细胞融合的原理是 。(2)融合后的细胞,仅由2个细胞互相融合的细胞类型有 种,其中符合要求的细胞是 , 其特点为 。(3)向动物体内反复注射某种抗原,并从动物血清中分离出抗体,这种抗体与单克隆抗体相比,存在的缺点是 (至少答2个)。由单克隆抗体技术研制成的“生物导弹”由两部分构成,其中一部分被称为“瞄准装置”,它作用的原理是 ,其特点为 。44.(8分)如图为纯种荷斯坦奶牛的繁殖过程,据图回答下列问题。(1)克隆动物培养过程与图示繁殖过程相比特有的技术手段是_____技术,这两种繁殖动物的方式相比,实质性的区别为后者是_____生殖(填“无性生殖”或“有性生殖”)。(2)一般用_____激素对供体母牛做超数排卵处理。用孕激素处理受体牛以利于胚胎移植。一般用_____法对牛的精子进行获能处理。(3)受精卵体外培养所需的培养液成分一般比较复杂,除一些无机盐和有机盐类外,还需要添加维生素、激素、氨基酸、核苷酸以及_____等物质。(4)纯种荷斯坦奶牛繁殖成功原因之一是纯种荷斯坦奶牛胚胎可与受体黄牛的子宫建立_____,但移入受体的供体胚胎的_____在孕育过程中不受任何影响。(5)某研究所决定培养转基因荷斯坦奶牛,科研人员先构建含药用蛋白基因的表达载体;再将其导入受精卵中;然后还要采用DNA分子杂交技术检测_____。45.(8分)下图为某综合发展生态工程示意图。请据图回答:(1)生态工程所遵循的基本原理有整体性原理、协调与平衡原理、物质循环再生原理、物种多样性、系统学和工程学原理等原理。该工程主要运用了________、________和整体性原理。(2)蓝绿萍在生态系统中的地位是__________。(3)一般来说,生态工程的主要任务是对____________进行修复,对造成环境污染和破坏的生产方式进行改善,并提高生态系统的生产力。(4)在进行林业工程建设时,一方面要号召农民种树,另一方面要考虑贫困地区农民的生活问题,如粮食、烧柴以及收入等问题。以上做法依据的生态工程原理是__________。单一的人工林比天然混合林的稳定性低,容易遭受害虫危害,这体现了生态工程的__________原理。(5)生态工程建设的目的就是遵循自然界______的规律,充分发挥资源的生产潜力,防止环境污染,达到经济效益和生态效益的同步发展。与传统工程相比较,生态工程是一类______________的工程体系。
参考答案一、单项选择题(每题1.5分,40题,共60分)1. B;2.B;3.A;4.B; 5.D;6.D;7.D;8.D;9.C;10.C;11.C;12.A;13.D;14.B;15.B;16.D;17.A;18.C;19.C;20.C;21.A;22.B;23.D;24.C;25.D;26.C;27.A;28.C;29.D;30.C;31.C;32.B;33.B;34.B;35.B;36.D;37.C;38.B;39.D;40.C;二、填空题(每空1分,40空,共40分)41.(8分)(1)Ca2+ 感受 (2)氨苄青霉素 四环素 (3)重组质粒 PstI酶 SmaI酶 2 42.(8分)(1)纤维素酶和果胶 融合的原生质体(杂种细胞) (2) 植物组织培养 脱分化 无菌 (3)再生出新的细胞壁 远缘杂交不亲和 (4)六 43.(8分)(1)用灭活的病毒诱导 细胞膜的流动性(2)3 杂交瘤细胞 既能无限增殖,又能产生特异性抗体(3)产量低、纯度低、特异性差 抗原与抗体杂交 特异性强44.(8分)(1)核移植 有性生殖 (2)促性腺 化学诱导法 (3)血清 (4)正常的生理和组织联系 遗传特性 (5)转基因荷斯坦奶牛的染色体DNA上是否插入了药用蛋白基因 45.(8分)(1)物质循环再生原理 物种多样性原理 (2)生产者 (3)已被破坏的生态环境(或受损的生态环境) (4)整体性原理 物种多样性 (5)物质循环 少消耗、多效益、可持续

