【化学】广东省汕头市达濠华侨中学东厦中学2018-2019学年高一上学期第一次月考质检试题
展开广东省汕头市达濠华侨中学东厦中学2018-2019学年高一上学期第一次月考质检试题
本试卷分两部分,共6页,满分100分。考试用时70分钟。
注意事项:
1.答卷前,考生务必用黑色字迹的钢笔或签字笔将自己的班级、姓名、座位号、试室号、考生号分别填写在答题卡上,用2B铅笔将考生号填涂在答题卡上。
2.第一部分单项选择题每小题选出答案后,用2B铅笔把答题卡上对应题目的答案标号涂黑,如需改动,用橡皮擦干净后,再选涂其他答案,答案不能答在试卷上。
3.第二部分必须用黑色字迹的钢笔或签字笔作答,答卷前必须先填好答题纸的密封线内各项内容。答案必须写在答题纸上各题目指定区域内相应位置上;如需改动,先划掉原来的答案,然后再写上新的答案;不准使用铅笔和涂改液。不按以上要求作答的答案无效。
第Ⅰ卷(选择题 共50分)
可能用到的相对原子质量:H-1 C-12 N-14 O-16 Na-23 S-32 Cu-64
Mg-24 Cl-35.5
一、选择题(本题有20小题,每小题只有一个选项符合题意,每小题2.5分,共50分。)
1.习近平同志在党的十九大报告中提出“绿水青山就是金山银山”,“生态文明建设”要求加大环境保护力度。下列做法不符合这一主题的是( )
A.工业废水处理后再排放 B.大量使用农药提高农作物产量
C.开发利用各种清洁能源 D.使用共享自行车代替汽车出行
2.下列图示正确的是( )
A.①②③ B.②③④ C.①④ D.①②③④
3.进行化学实验必须注意安全,下列实验操作的描述正确的是( )
A.点燃氢气前要检验氢气的纯度,以免发生爆炸 B.酒精灯不慎碰倒起火时可用水扑灭
C.从试剂瓶中取出的任何药品,若有剩余一定不能放回原试剂瓶
D.若浓硫酸不慎沾到皮肤上,应立刻用NaOH溶液冲洗
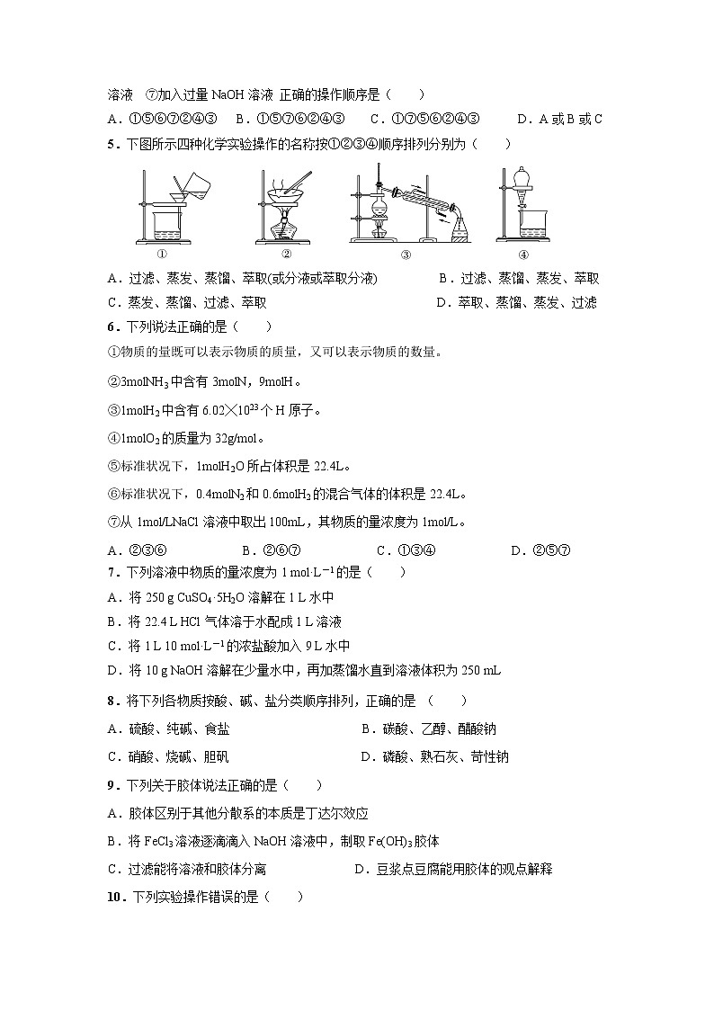
4.已知粗盐中含有泥沙、MgCl2、CaCl2、Na2SO4等杂质,除去杂质得到精盐用到下列操作:①溶解 ②过滤 ③蒸发 ④加入适量HCl溶液 ⑤加入过量BaCl2溶液 ⑥加入过量Na2CO3溶液 ⑦加入过量NaOH溶液 正确的操作顺序是( )
A.①⑤⑥⑦②④③ B.①⑤⑦⑥②④③ C.①⑦⑤⑥②④③ D.A或B或C
5.下图所示四种化学实验操作的名称按①②③④顺序排列分别为( )
A.过滤、蒸发、蒸馏、萃取(或分液或萃取分液) B.过滤、蒸馏、蒸发、萃取
C.蒸发、蒸馏、过滤、萃取 D.萃取、蒸馏、蒸发、过滤
6.下列说法正确的是( )
①物质的量既可以表示物质的质量,又可以表示物质的数量。
②3molNH3中含有3molN,9molH。
③1molH2中含有6.02╳1023个H原子。
④1molO2的质量为32g/mol。
⑤标准状况下,1molH2O所占体积是22.4L。
⑥标准状况下,0.4molN2和0.6molH2的混合气体的体积是22.4L。
⑦从1mol/LNaCl溶液中取出100mL,其物质的量浓度为1mol/L。
A.②③⑥ B.②⑥⑦ C.①③④ D.②⑤⑦
7.下列溶液中物质的量浓度为1 mol·L-1的是( )
A.将250 g CuSO4·5H2O溶解在1 L水中
B.将22.4 L HCl气体溶于水配成1 L溶液
C.将1 L 10 mol·L-1的浓盐酸加入9 L水中
D.将10 g NaOH溶解在少量水中,再加蒸馏水直到溶液体积为250 mL
8.将下列各物质按酸、碱、盐分类顺序排列,正确的是 ( )
A.硫酸、纯碱、食盐 B.碳酸、乙醇、醋酸钠
C.硝酸、烧碱、胆矾 D.磷酸、熟石灰、苛性钠
9.下列关于胶体说法正确的是( )
A.胶体区别于其他分散系的本质是丁达尔效应
B.将FeCl3溶液逐滴滴入NaOH溶液中,制取Fe(OH)3胶体
C.过滤能将溶液和胶体分离 D.豆浆点豆腐能用胶体的观点解释
10.下列实验操作错误的是( )
A.用药匙取用少量Na2SO4固体 B.用胶头滴管滴加少量NaCl溶液
C.加热盛有体积K2SO4溶液的试管 D.用10mL量筒量取8.0mL 1.0 mol•L—1溶液
11.设NA为阿伏加德罗常数的值,下列叙述中不正确的是( )
A.46 g NO2气体中含有原子数为3NA B.标准状况下,22.4 L H2中含电子数为2NA
C.1 L 1 mol/L盐酸溶液中分子总数为NA D.24 g Mg变成Mg2+失去2NA个电子
12.化学概念在逻辑上存在如下关系:
对下列概念间的关系说法正确的是( )
A.纯净物与混合物属于包含关系 B.单质与化合物属于交叉关系
C.氧化反应与化合反应属于并列关系 D.化合物与氧化物属于包含关系
13.如图四种操作,其中有两处错误的是( )
14.等物质的量的CH4和NH3,以下说法正确的是( )
A.其质量比为17∶16 B.分子个数比为1∶1
C.原子个数比为1∶1 D.氢原子个数比为3∶4
15.下列各组混合物的分离或提纯方法不正确的是( )
A.用分液的方法分离煤油和NaCl溶液的混合物
B.用结晶法提纯NaCl和KNO3混合物中的KNO3
C.用蒸馏法分离乙醇和水的混合物
D.用加热法分离碘和氯化铵的混合物
16.某无色溶液中加入BaCl2溶液,生成不溶于稀硝酸的白色沉淀,则该溶液中含有离子( )
A.一定含有SO42- B.一定含有CO32-
C.一定含有Ag+ D.可能是SO42-,也可能是Ag+
17.将5mol/L的Mg(NO3)2溶液a mL稀释至b mL,稀释后溶液NO3-的物质的量浓度为( )
A.5a/b mol/L B.10a/b mol/L C.b/5a mol/L D.a/b mol/L
18.下列叙述正确的是( )
A.同温同压下,相同体积的物质,其物质的量一定相等
B.任何条件下,等物质的量的甲烷和一氧化碳所含的分子数一定相等
C.1L一氧化碳气体一定比1L氧气的质量小
D.相同条件下的一氧化碳气体和氨气,若体积相等,则原子数一定相等
19.雾霾天气对环境造成了严重影响,部分城市开展PM2.5和臭氧(O3)的监测。
下列有关说法正确的是( )
A.臭氧的摩尔质量是48 g
B.1mol臭氧的体积是22.4L
C.16 g臭氧中含有6.02×1023个氧原子
D.已知每个氧原子内有8个质子,那么1 mol臭氧中含有3mol质子。
20.《本草衍义》中对精制芒硝过程有如下叙述:“朴硝以水淋汁,澄清,再经熬炼减半,倾木盆中,经宿,遂结芒有廉棱者。”文中未涉及的操作方法是( )
A. 溶解 B. 蒸发 C. 蒸馏 D. 结晶
第Ⅱ卷(非选择题 共50分)
二、填空题(本题有1小题,共14分。)
21(14分).按要求填空:
(1)0.5 mol Cu的质量为 。
(2)0.01 mol某物质的质量是1.08克,此物质的摩尔质量为 。
(3)标况下,44.8 L N2的物质的量是 ,所含N2分子数是 。
(4)500 mL 0.2 mol/L的Al2(SO4)3溶液中,c(Al3+)为 ,c(SO42-)为 。
(5)9.03×1023个CH4与 molNH3含有相同数目的氢原子。
三、实验题(本题有2小题,共36分。)
22(16分).
实验室配制0.5 mol/L的NaOH溶液500 mL,有以下仪器:烧杯 、玻璃棒、胶头滴管、托盘天平
(1)配制时,还缺少的仪器是______。
(2)实验两次用到玻璃棒,其作用分别是:_____________、_____________。
(3)在容量瓶的使用方法中,下列操作不正确的是____________。
A.使用容量瓶前检验是否漏水
B.容量瓶用水洗净后,不经干燥直接配制溶液
C.配制溶液时,如果试样是固体,把称好的固体用纸条小心倒入容量瓶中,缓慢加水至接近刻度线1~2cm处,用胶头滴管加蒸馏水至刻度线。
D.配制溶液时,若试样是液体,用量筒取样后用玻璃棒引流倒入容量瓶中,缓慢加水至刻度线1~2cm处,用胶头滴管加蒸馏水至刻度线。
E.盖好瓶塞,用食指顶住瓶塞,另一只手托住瓶底,把容量瓶反复倒转多次,摇匀。
(4)根据计算用托盘天平称取的质量为______g。
(5)在实验中其他操作均正确,若定容时俯视刻度线,则所得溶液浓度_____。
(填“偏高”、“偏低”、“无影响”,下同)。
若加蒸馏水时不慎超过了刻度线,则所得溶液浓度_____________ ,应该___________。
23(20分).
海洋植物如海带、海藻中含有丰富的碘元素,主要以碘化物形式存在。有一化学课外小组用海带为原料制取少量碘单质,他们将海带灼烧成灰,用水浸泡一段时间(以让碘化物充分溶解在水中),得到海带灰悬浊液,然后按以下实验流程提取单质碘:
(1)灼烧海带时,除需要三脚架、泥三角、坩埚外,还需要用到的实验仪器是___________。 A.烧杯 B.表面皿 C.分液漏斗 D.酒精灯
(2)指出提取碘的过程中有关的实验操作名称:①___________,③___________。
(3)操作①的要点可概括为“一 、二 、三 ”。
(4)操作③中所用的有机试剂是CCl4,简述选择其理由_________________________。
最后碘的有机溶液是通过___________获得(填“漏斗上口”或“漏斗下口”)。
(5)请设计一种检验提取碘后的水溶液中是否还含有单质碘的简单方法:________________________________________________________________。
(6)从含碘的有机溶液中提取碘和回收有机溶液,
还需要经过蒸馏,观察下图所示实验装置,
指出其所有错误之处_____________。(任写2点)
(7)进行上述蒸馏操作时,使用水浴的优点是___________________________________,
最后晶态碘在__________里聚集。
【参考答案】
题号 | 1 | 2 | 3 | 4 | 5 | 6 | 7 | 8 | 9 | 10 |
选项 | B | C | A | D | A | B | D | C | D | C |
题号 | 11 | 12 | 13 | 14 | 15 | 16 | 17 | 18 | 19 | 20 |
选项 | C | D | B | B | D | D | B | B | C | C |
21(14分).按要求填空:
(1)32g。
(2)108g/mol。
(3)2mol,2NA(1.204×1024)。
(4)0.4mol/L,0.6mol/L。
(5) 2 。 <评分细则:每空2分,欠单位或单位错误扣1分。>
22(16分).
(1)500mL容量瓶。<缺500mL扣1分>
(2)搅拌、引流。
(3)CD。<每个选项1分,多写扣1分,例如“BCD”得1分,“BD”无分。>
(4)10.0。<有效数字扣1分,例如“10”得1分>
(5)偏高,偏低,重新配制溶液。
<评分细则:除特殊说明外,每空2分;错别字全扣。>
23(20分).
(1)D 。
(2)过滤,萃取 。
(3)贴、低、靠 < 共2分,3个全对才能2分>。
(4)与碘水不互溶<1分>,且碘在CCl4中的溶解度较大<1分>, 漏斗下口 。
(5)取少量提取碘后的水溶液于试管中,加入淀粉溶液,若不变蓝,说明没有I2剩余。
<“试剂”得1分,“现象”得1分>
(6)没有用石棉网;温度计的水银球插入溶液中;冷却水方向接反。
<任写2点,每点1分>
(7)受热均匀且容易控制温度 <“受热均匀”得1分,“容易控制温度”得1分>,
蒸馏烧瓶。<评分细则:除特殊说明外,每空2分。>

