【化学】广东省汕头市达濠华侨中学、东厦中学2018-2019学年高一上学期阶段测试(二)试题
展开广东省汕头市达濠华侨中学、东厦中学2018-2019学年高一上学期阶段测试(二)试题
本试卷分两部分,共6页,满分100分。考试用时90分钟。
注意事项:
1.答卷前,考生务必用黑色字迹的钢笔或签字笔将自己的班级、姓名、座位号、试室号、考生号分别填写在答题卡上,用2B铅笔将考生号填涂在答题卡上。
2.第一部分单项选择题每小题选出答案后,用2B铅笔把答题卡上对应题目的答案标号涂黑,如需改动,用橡皮擦干净后,再选涂其他答案,答案不能答在试卷上。
3.第二部分必须用黑色字迹的钢笔或签字笔作答,答卷前必须先填好答题纸的密封线内各项内容。答案必须写在答题纸上各题目指定区域内相应位置上;如需改动,先划掉原来的答案,然后再写上新的答案;不准使用铅笔和涂改液。不按以上要求作答的答案无效。
第Ⅰ卷(选择题 共50分)
可能用到的相对原子质量:H-1 C-12 N-14 O-16 Na-23 Mn-55 Mg-24
Cl-35.5 Cu-64
一、选择题(本题有25小题,每小题只有一个选项符合题意,每小题2分,共50分。)
1.朱自清先生在《荷塘月色》中写道:“薄薄的青雾浮起在荷塘里…月光是隔了树照过来的,高处丛生的灌木,落下参差的斑驳的黑影…”月光穿过薄雾所形成的种种美景的本质原因是( )
A. 雾是一种胶体 B. 光是一种胶体
C. 空气中的小水滴颗粒大小约为10﹣9m~10﹣7m D. 发生丁达尔效应
2.下列物质中,不能与金属钠反应的是( )
A. 氯气 B. 水 C. 盐酸 D. 煤油
3.下列说法正确的是( )
A. 液态HCl、固态AgCl均不导电,所以HCl、AgCl是非电解质
B. NH3、CO2的水溶液均能导电,所以NH3、CO2均是电解质
C. 蔗糖、酒精在液态和水溶液里均不导电,所以它们是非电解质
D. 铜、石墨均导电,所以它们是电解质
4.下列说法正确的是( )
A. 切开的金属Na暴露在空气中,光亮表面逐渐变暗:2Na+O2═Na2O2
B. 钠与盐酸反应的离子方程式:2Na+2H+═2Na++H2↑
C. Na2O2能用于制作呼吸面具是因为Na2O2能直接与人体接触,不会造成伤害
D. Na的金属活动性比Mg强,故可用Na与MgCl2溶液反应制Mg
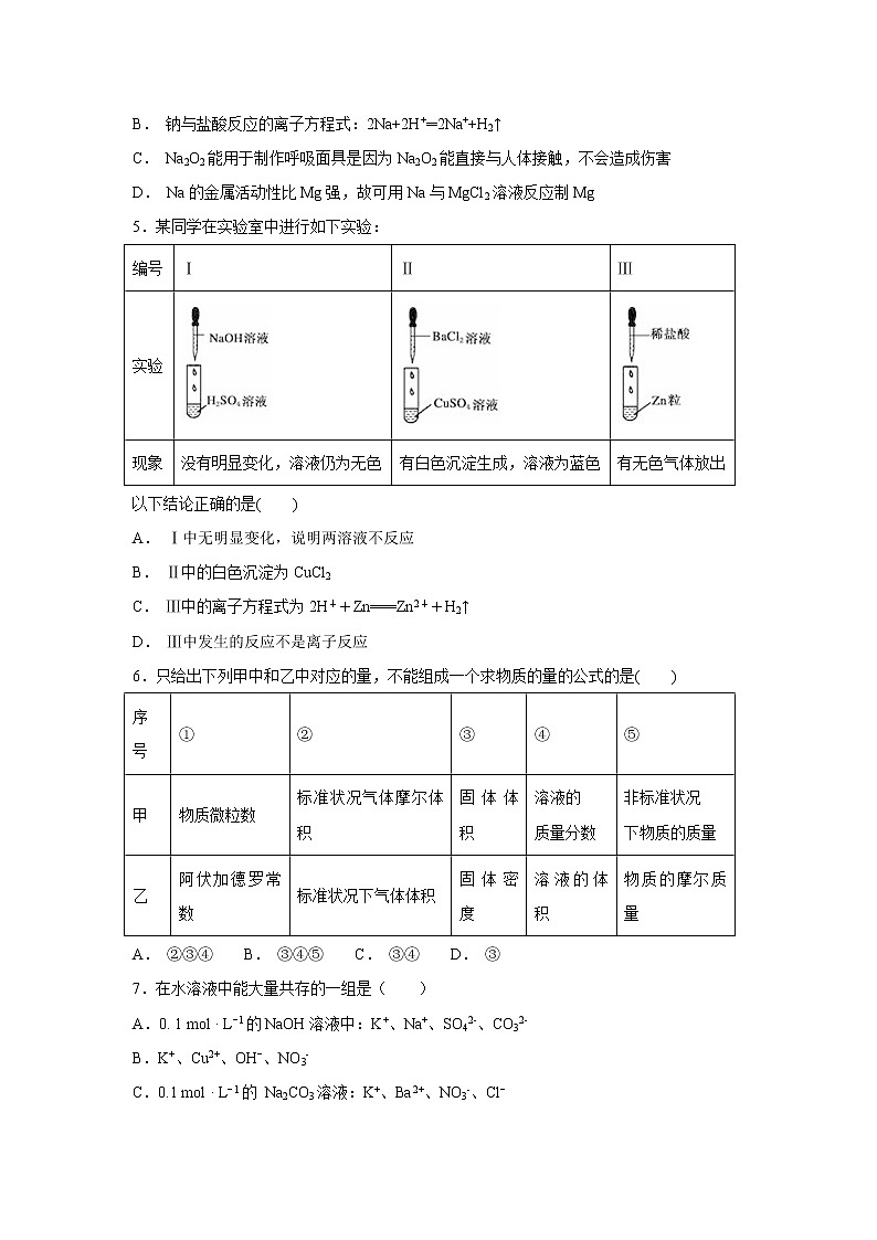
5.某同学在实验室中进行如下实验:
编号 | Ⅰ | Ⅱ | Ⅲ |
实验 | |||
现象 | 没有明显变化,溶液仍为无色 | 有白色沉淀生成,溶液为蓝色 | 有无色气体放出 |
以下结论正确的是( )
A. Ⅰ中无明显变化,说明两溶液不反应
B. Ⅱ中的白色沉淀为CuCl2
C. Ⅲ中的离子方程式为2H++Zn===Zn2++H2↑
D. Ⅲ中发生的反应不是离子反应
6.只给出下列甲中和乙中对应的量,不能组成一个求物质的量的公式的是( )
序号 | ① | ② | ③ | ④ | ⑤ |
甲 | 物质微粒数 | 标准状况气体摩尔体积 | 固体体积 | 溶液的 质量分数 | 非标准状况 下物质的质量 |
乙 | 阿伏加德罗常数 | 标准状况下气体体积 | 固体密度 | 溶液的体积 | 物质的摩尔质量 |
A. ②③④ B. ③④⑤ C. ③④ D. ③
7.在水溶液中能大量共存的一组是( )
A.0. 1 mol · L−1的NaOH溶液中:K+、Na+、SO42-、CO32-
B.K+、Cu2+、OH−、NO3-
C.0.1 mol · L−1的 Na2CO3溶液:K+、Ba2+、NO3-、Cl−
D.K+、Mg2+、SO42-、OH−
8.下列反应中属于氧化还原反应,但水既不作氧化剂又不作还原剂的是( )
A.SO3+H2O===H2SO4 B.2Na2O2+2H2O===4NaOH+O2↑
C.2F2+2H2O===4HF+O2 D.2Na+2H2O===2NaOH+H2↑
9.已知I-、Fe2+、SO2和H2O2均有还原性,它们在酸性溶液中还原性的强弱顺序为Fe2+<H2O2<I-<SO2,则下列反应不能发生的是( )
A. 2Fe3++SO2+2H2O===2Fe2++SO42-+4H+ B. H2O2+H2SO4===SO2↑+O2↑+2H2O
C. I2+SO2+2H2O===H2SO4+2HI D. 2Fe3++H2O2===2Fe2++O2↑+2H+
10.下列叙述中正确的是( )
A.凡是盐在离子方程式中都要以离子的形式来表示
B.离子反应一定使溶液中所有离子的浓度都发生变化
C.复分解反应必须具备离子反应的某个条件
D.酸碱中和反应都能用离子方程式:H++OH-===H2O表示
11.用NA表示阿伏伽德罗常数的值。下列判断正确的是( )
A. 84gNaHCO3溶于水之后可得到3NA个离子
B. 24g Mg变为Mg2+时失去的电子数目为NA
C. 1mol/L CaCl2溶液中含有的Cl-离子数目为2NA
D. 若lmolFeCl3在沸水中完全转化为氢氧化铁胶体,其中胶粒的数目小于NA个
12.下列各组的两种物质在溶液中的反应,可用同一离子方程式表示的是( )
A. 氢氧化钠与盐酸;氢氧化钠与碳酸
B. BaCl2溶液与Na2SO4溶液;Ba(OH)2溶液与H2SO4溶液
C. Na2CO3溶液与硝酸溶液;CaCO3溶液与硝酸溶液
D. 石灰石与硝酸反应;石灰石与盐酸
13.某100 mL溶液中含H2SO4 0.50 mol,加入下列物质,溶液导电性增强的是( )
A. 0.50 mol 0.50 mol Na2SO4(固体) B. 100 mL水
C. 0.50 mol 酒精 D.Ba(OH)2(固体)
14.下列离子方程式正确的是( )
A.稀盐酸滴在铁片上:Fe+2H+ = Fe3++H2↑
B.硫酸铜溶液与氢氧化钡溶液反应:SO42-+Ba2+ = BaSO4↓
C.足量盐酸滴在石灰石上:CaCO3+2H+ = Ca2++CO2↑+H2O
D.氢氧化铜与稀硫酸混合:H++OH− = H2O
15.用容量瓶配制一定物质的量浓度的Na2CO3溶液时,下列各项中,可能导致其实际浓度偏低的是( )
A. 在用天平称量时,托盘里的部分Na2CO3吸收了水分,形成了少量结晶水合物
B. Na2CO3溶解时放出热量,未冷却立即配制溶液
C. 用蒸馏水洗涤溶解过Na2CO3固体的烧杯,并将洗涤后的溶液注入容量瓶
D. 定容时俯视瓶颈刻度线
16.一化学兴趣小组在家中进行化学实验,按照图甲连接好线路发现灯泡不亮,按照图乙连接好线路发现灯泡亮,由此得出的结论正确的是( )
A. NaCl是非电解质
B. NaCl溶液是电解质
C. NaCl在溶液中电离出了可以自由移动的离子
D. NaCl溶液中的水电离出大量的离子
17.3mol SO32-恰好将2mol XO4-还原(已知SO32-的氧化产物为SO42-),则X元素在还原产物中的化合价是( )
A. +1 B. +2 C. +3 D. +4
18.下列有关氢氧化铁胶体说法正确的是( )
A. 将外加直流电源通过该胶体,阴极处颜色变深,则说明该胶体带正电荷
B. 鉴别FeCl3溶液和Fe(OH)3胶体,可用丁达尔效应或观察能否导电两种方法
C. 采用过滤,可将Fe(OH)3胶体中的FeCl3杂质除去
D. 向Fe(OH)3胶体中加入NaCl固体,可引起胶体聚沉
19.下列变化中,加入还原剂才能实现的是( )
A. Na2O→NaOH B. H2SO4→H2 C. CuO→CuSO4 D. SO2→SO3
20.下列实验操作中正确的是 ( )
A. 蒸发操作时,应使混合物中的水分完全蒸干后才能停止加热
B. 蒸馏操作时,应使温度计水银球靠近蒸馏烧瓶支管口处
C. 分液操作时,分液漏斗中下层液体从下口放出后,上层液体从下口放出到另一烧杯
D. 萃取操作时,应选择有机萃取剂,且萃取剂的密度必须比水大
21.如表是某矿物质饮用水的部分标签,则说明该饮用水中还可能较大量存在的是( )
A. OH- B. Ag+ C. Na+ D. Ca2+
22.在反应3NO2+H2O===2HNO3+NO中,发生还原反应和发生氧化反应的物质质量之比为( )
A.3∶1 B.1∶3 C.1∶2 D.2∶1
23.周杰伦在歌曲《青花瓷》中唱到“帘外芭蕉惹骤雨,门环惹铜绿”,其中的“铜绿”即是铜锈,它的化学成分是Cu2(OH)2CO3(碱式碳酸铜)。铜在潮湿的空气中生锈的化学反应为:2Cu+O2+CO2+H2O===Cu2(OH)2CO3。下列有关该反应的说法正确的是( )
A. 该反应不是氧化还原反应
B. 该反应中氧元素和碳元素化合价发生变化,所以是氧化还原反应
C. 该反应中1mol铜参加反应失去2mol电子,同时消耗1mol O2
D. 该反应是氧化还原反应,变价的只有两种元素
24.氧化还原反应与四种基本反应类型的关系如下图所示,则下列化学反应中属于阴影3区域的是( )
A.Cl2+2NaI===2NaCl+I2
B.NH4HCO3NH3↑+H2O+CO2↑
C.4Fe(OH)2+O2+2H2O===4Fe(OH)3
D.Fe2O3+3CO2Fe+3CO2
25.①2K2CrO4+H2SO4=K2Cr2O7+K2SO4+H2O,
②K2Cr2O7+6FeSO4+7H2SO4=3Fe2(SO4)3+Cr2(SO4)3+K2SO4+7H2O,
③Fe2(SO4)3+2HI=2FeSO4+I2+H2SO4。
下列结论正确的是( )
A. ①②③均是氧化还原反应
B. 氧化性强弱顺序是K2Cr2O7>Fe2(SO4)3>I2
C. 反应②中氧化剂与还原剂的物质的量之比为6:1
D. 反应③中0.1mol还原剂共失去电子数为6.02×1023
第Ⅱ卷(非选择题 共50分)
二、填空题(本题有3小题,共42分。)
26.(1)有以下物质:①石墨;②铝;③酒精;④氨水;⑤二氧化碳;⑥碳酸氢钠固体;⑦氢氧化钡溶液;⑧纯醋酸;⑨氧化钠固体;⑩氯化氢气体。
①能导电的是____________;属于电解质的是______________;属于非电解质的是________________。
②写出物质⑥溶于水的电离方程式:_______________________________。
(2)书写下列反应的离子方程式
①NaOH溶液和H2SO4溶液:___________________________;
②NaCl溶液和AgNO3溶液:___________________________;
③Ba(OH)2溶液和H2SO4溶液:_________________________;
27.(1)写出下列反应的化学方程式,用双线桥法标明电子转移的方向和数目,并注明“被氧化”、“被还原”。
①Fe2O3与CO在高温下的反应:___________________________________。
②KClO3与MnO2在共热条件下反应:________________________________。
(2)写出下列反应的离子方程式,并用单线桥法标明电子转移的方向和数目。
①Cu和AgNO3溶液反应:________________________________________。
②实验室制Cl2的反应为:MnO2+4HCl(浓)MnCl2+Cl2↑+2H2O:
。
28.(1)根据反应8NH3+3Cl26NH4Cl+N2,回答下列问题:
①该反应中氧化剂是 ,氧化产物是 。
②该反应中被氧化的物质与被还原的物质物质的量之比为 。
(2)某一反应体系中存在下列6种物质:NO、FeSO4、Fe(NO3)3、HNO3、Fe2(SO4)3和H2O。已知存在下列转化关系:HNO3→NO,请完成下列各题:
①该反应的氧化剂是 ,还原剂是 。
②该反应中1 mol氧化剂 (填“得到”或“失去”) mol电子。
③当有0.1 mol HNO3被还原,此时生成标准状况下NO的体积是 L。
三、计算题(本题共8分。)
29.实验室中所用的氯气是用下列方法制取的:MnO2+4HCl(浓)MnCl2+Cl2↑+2H2O
一次实验中,用过量的浓盐酸(其密度为1.19g/mLHCl的质量分数为36.5%)跟一定量的二氧化锰反应,二氧化锰完全溶解,产生了5.6L(标准状况下)的氯气。试计算:
(1)浓盐酸的物质的量浓度;
(2)被氧化HCl的的物质的量;
(3)二氧化锰的质量。
【参考答案】
题号 | 1 | 2 | 3 | 4 | 5 | 6 | 7 | 8 | 9 | 10 | 11 | 12 | 13 |
选项 | C | D | C | B | C | C | A | B | B | C | D | D | A |
题号 | 14 | 15 | 16 | 17 | 18 | 19 | 20 | 21 | 22 | 23 | 24 | 25 |
|
选项 | C | A | C | D | D | B | B | C | C | D | D | B |
|
26.(14分).
(1)①:①②④⑦;⑥⑧⑨⑩;③⑤ ②NaHCO3=Na++HCO3-
(2)①H++OH-=H2O;
②Ag++Cl-=AgCl↓;③Ba2++2OH-+2H++SO42-=BaSO4↓+2H2O(每空2分)
27.(12分).
(1)①②
(方程式1分,化合价1分,电子转移方向及数目1分,反应类型1分,每题4分)
(2)①②
(方程式1分,电子转移方向及数目1分,每题2分)
28.(16分).
(1)①Cl2,N2;②2:3
(2)①HNO3;FeSO4; ②得到;3 ③2.24 (每空2分)
29.(8分).
(1)根据物质的量浓度和质量分数之间的换算公式,计算浓盐酸的物质的量浓度是:
c(HCl)== =11.9 mol·L-1。
(公式1分,代值过程1分,结果1分)
(2) 由实验室中制取氯气的化学方程式可知,氯气是氧化产物,若有1 mol氯气生成,则有2 mol的HCl被氧化。被氧化的HCl的物质的量为:×2=0.5 mol。
(被氧化HCl的量的确定1分,代值1分,结果1分)
(3)由化学方程式可知,MnO2的物质的量等于氯气的物质的量,MnO2的质量为: ×87 g·mol-1=21.75 g。(代值1分,结果1分)

