


【化学】四川省阆中中学2019-2020学年高二上学期期中考试试题(解析版)
展开四川省阆中中学2019-2020学年高二上学期期中考试试题
1.化学与生产、生活等息息相关,下列说法中错误的是( )
A. “华为P30 pro”手机中麒麟芯片的主要成分是单质硅
B. 港珠澳大桥采用的超高分子量聚乙烯纤维吊绳,是有机高分子化合物
C. “地沟油”是一种质量极差、极不卫生的非食用油,可制肥皂、生物柴油等
D. 人体中没有水解纤维素的酶,所以纤维素在人体中没有任何作用
【答案】D
【解析】
【详解】A. “华为P30 pro”手机中麒麟芯片的主要成分是单质硅,A正确;
B. 港珠澳大桥采用的超高分子量聚乙烯纤维吊绳,是有机高分子化合物,B正确;
C. “地沟油”是一种质量极差、极不卫生的非食用油,可制肥皂、生物柴油等,C正确;
D. 虽然人体中没有水解纤维素酶,但纤维素在人体中可增强大肠蠕动并有通便功能,D错误;
答案为D。
2.关于资源开发利用不正确的是( )
A. 绿色化学的核心是利用化学原理从源头上减少和消除工业生产对环境的污染
B. 电解氯化钠溶液制金属钠
C. 煤的综合利用主要是指煤的干馏、煤的气化和液化
D. 海水淡化的方法主要有蒸馏法、电渗析法、离子交换法
【答案】B
【解析】
【详解】A. 绿色化学的核心是利用化学原理从源头上减少和消除工业生产对环境的污染,A正确;
B. 电解氯化钠溶液不能制金属钠,因为即便生成钠,也会与水反应生成氢氧化钠,B错误;
C. 煤的综合利用主要是指煤的干馏、煤的气化和液化,C正确;
D. 海水淡化的方法主要有蒸馏法、电渗析法、离子交换法,D正确;
答案为B。
3.下列关于有机物的说法正确的是( )
A. 汽油和菜油的主要成分都是碳氢化合物
B. 2-甲基丙烷也称为异丁烷
C. 苯和甲苯化学性质完全不同
D. 淀粉和纤维素互为同分异构体
【答案】B
【解析】
【详解】A. 汽油的主要成分都是碳氢化合物,菜油的主要成分为油脂,A错误;
B. 2甲基丙烷也称为异丁烷,B正确;
C. 苯和甲苯互为同系物,二者具有相似的的化学性质,C错误;
D. 淀粉和纤维素虽然化学式相同,但聚合度不同,二者不互为同分异构体,D错误;
答案为B。
4.下列说法错误的是( )
A. 与电源正极相连的是电解槽的阳极
B. 黄铜(铜锌合金)制作的铜锣不易产生铜绿
C. 在铁上镀铜,用纯铜作阳极,铁作阴极,电镀液中铜离子的浓度保持不变
D. 钢铁发生电化学腐蚀的负极反应式:Fe - 3e- = Fe3+
【答案】D
【解析】
【详解】A. 与电源正极相连的是电解槽的阳极,A正确;
B. 黄铜(铜锌合金)制作的铜锣不易产生铜绿,因为锌比铜活泼,形成原电池后,Zn作负极,能阻止铜失电子,从而保护了铜,B正确;
C. 在铁上镀铜,用纯铜作阳极,铁作阴极,电镀液中铜离子的浓度保持不变,符合电镀的条件,C正确;
D. 钢铁发生电化学腐蚀的负极反应式:Fe - 2e- = Fe2+,D错误;
答案为D。
5.下列实验操作和现象与结论的关系不相符的是( )
| 操作和现象 | 结论 |
A | 将一小块钠分别投入两个盛有水和乙醇小烧杯中,钠与乙醇反应要平缓得多 | 乙醇羟基中的氢原子不如水分子中的氢原子活泼 |
B | 在催化剂存在的条件下,石蜡油加强热生成的气体通入溴的四氯化碳溶液中,溶液褪色 | 石蜡油的分解产物中含有烯烃 |
C | 用惰性电极电解氯化铜溶液,在阳极产生刺激性气体,该气体使湿润的碘化钾淀粉试纸变蓝 | 氯气的氧化性比碘单质强 |
D | 向蔗糖溶液中加入稀硫酸,水浴加热一段时间,再加入新制Cu(OH)2悬浊液,用酒精灯加热,未见砖红色沉淀 | 蔗糖未水解 |
【答案】D
【解析】
【详解】A.将一小块钠分别投入两个盛有水和乙醇的小烧杯中,钠与乙醇反应要平缓得多。由此可知,乙醇羟基中的氢原子不如水分子中的氢原子活泼,A正确;
B.在催化剂存在的条件下,石蜡油加强热生成的气体通入溴的四氯化碳溶液中,溶液褪色,由此可知,石蜡油的分解产物中含有烯烃,B正确;
C.用惰性电极电解氯化铜溶液,在阳极产生刺激性气体,该气体为氯气,能使湿润的碘化钾淀粉试纸变蓝,由此可知,氯气的氧化性比碘单质强,C正确;
D.向蔗糖溶液中加入稀硫酸,水浴加热一段时间,再加入新制Cu(OH)2悬浊液,用酒精灯加热,未见砖红色沉淀。由此不能得出“蔗糖未水解”的结论,因为实验时未加碱中和作为催化剂的硫酸,D错误;
答案为D。
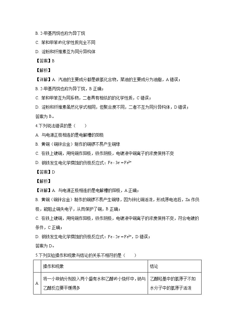
6. 关于如图所示装置的叙述正确的是()
A. 甲乙装置中的锌片都作负极
B. 甲乙装置中的溶液内的H+在铜片上被还原
C. 甲乙装置中锌片上发生的反应都是还原反应
D. 甲装置中铜片上有气泡生成,乙装置中的铜片质量减小
【答案】D
【解析】试题分析:A.乙电解池装置,Zn为阴极,故A错误;B.乙为电解池装置,Cu为阳极,Cu被氧化,故B错误;C.甲为原电池,Zn为负极,发生氧化反应,故C错误;D.甲装置中Cu为正极,氢离子在铜片上得到点被还原生成氢气,乙装置中Cu为阳极,发生氧化反应,铜片质量减小,故D正确;故选D。
7.用NA表示阿伏加德罗常数的数值,下列说法不正确的是( )
A. 1mol分子式为C2H6O的物质,含O—H数一定是NA
B. 标准状况下,22.4 L CH2=CH2中含C—H数为4 NA
C. 1 mol甲基(—CH3)中含有的电子数为9 NA
D. 0.1 mol由乙烯与乙醇组成的混合物完全燃烧所消耗的氧气分子数为0.3 NA
【答案】A
【解析】
【详解】A. 1mol分子式为C2H6O的物质,若为乙醇含O—H数是NA,若为甲醚不含有O—H键,A错误;
B. 标准状况下,22.4 L CH2=CH2中即1mol乙烯中含C—H数为4 NA,B正确;
C. 1个甲基中含有9个电子,则1 mol甲基(—CH3)中含有的电子数为9 NA,C正确;
D. 等物质的量的乙烯与乙醇,耗氧量相同,0.1 mol由乙烯与乙醇组成的混合物完全燃烧所消耗的氧气分子数为0.3 NA,D正确;
答案为A
8.下图是常见三种烃的比例模型示意图,下列说法正确的是( )
A. 甲、乙和丙的一氯代物都有两种
B. 甲和乙都能与酸性高锰酸钾溶液反应
C 乙和丙分子中所有原子处于同一个平面上
D. 乙和丙都能与溴水反应
【答案】C
【解析】
【分析】如图所示为常见三种烃的比例模型示意图,故甲为甲烷,乙为乙烯,丙为苯。
【详解】A. 甲、乙和丙的一氯代物都有只有一种,故A错误;
B. 乙中有碳碳双键,能与酸性高锰酸钾溶液反应,而甲不能,故B错误;
C. 乙和丙分子中所有原子处于同一个平面上,故C正确;
D. 乙能与溴水发生加成反应,丙只能和液溴发生取代反应,不能与溴水反应,故D错误;
故答案选C。
9.某同学设计实验从海带中提取碘:
①滴加稀硫酸和双氧水
②在海带中加入少量酒精,点燃使其燃烧为灰烬,在灰烬中加水搅拌
③加四氯化碳并振荡
④过滤
⑤分液
该实验的合理操作顺序是( )
A. ①③⑤②④ B. ②①③④⑤ C. ②④①③⑤ D. ③①②⑤④
【答案】C
【解析】试题分析:按反应顺序分析:先将海带烧成灰,向灰中加水搅拌;再过滤,取滤液滴加稀硫酸和双氧水,然后加入CCl4振荡,最后用分液漏斗分液。即合理的操作顺序为,②④①③⑤,选项C正确。
10.下列物质中沸点最高的是( )
A. CH3(CH2)3CH3 B. CH3(CH2)2CH3
C. (CH3)3CH D. (CH3)2CHCH2CH3
【答案】A
【解析】
【分析】对应烃类物质,烃的相对分子质量越大,沸点越高.
【详解】四种烷烃中AD为5个碳原子,碳原子最多,A是直链,D有支链,BC只有4个碳原子,相对分子量小,故A沸点最高,故选A。
11.1 mol乙烯与Cl2完全加成后再与Cl2发生最大程度的取代,两个过程共需Cl2( )
A. 3mol B. 4mol C. 5mol D. 6mol
【答案】C
【解析】
【详解】乙烯结构简式是CH2=CH2,1个乙烯分子中含有1个碳碳双键,所以1mol乙烯与1mol氯气发生加成反应产生CH2Cl-CH2Cl,在得到的产物分子中含有4个H原子,1mol加成反应产物与Cl2完全发生取代反应,又消耗4molCl2,因此1 mol乙烯与Cl2完全加成后再与Cl2发生最大程度的取代,两个过程共需Cl2的物质的量是1+4=5mol,故合理选项是C。
12.“化学是五颜六色的”是指在化学实验中有着丰富多彩的颜色变化。下列有关反应获得的颜色不正确的是( )
①红 ②橙 ③黄 ④绿 ⑤青 ⑥蓝 ⑦紫
A. 乙烯通入酸性高锰酸钾溶液中:⑦
B. 乙醇遇酸性重铬酸钾溶液:④
C. 蛋白质遇浓硝酸:③
D. 热的氧化铜遇酒精:①
【答案】A
【解析】
【详解】A. 乙烯通入酸性高锰酸钾溶液中,发生氧化反应,溶液的紫色褪去,⑦不正确;
B. 乙醇遇酸性重铬酸钾溶液,发生氧化反应,溶液由橙红色变为绿色,④正确;
C. 蛋白质遇浓硝酸,含苯环的蛋白质变黄色,③正确;
D. 热的氧化铜遇酒精,氧化铜被酒精还原,由黑色变为红色的铜,①正确;
答案为A。
13.某有机物的结构见图,这种有机物不可能具有的性质( )
A. 能发生水解反应
B. 能发生酯化反应
C. 能跟NaOH溶液反应
D. 能使酸性KMnO4溶液褪色
【答案】A
【解析】
【分析】该有机物具有碳碳双键、羧基、醇羟基,因而具有烯、羧酸和醇的性质。
【详解】A. 该有机物不含有酯基和卤原子,不能发生水解反应,A错误;
B. 该有机物含有羧基和醇羟基,能发生酯化反应,B正确;
C. 该有机物含有羧基,能跟NaOH溶液反应,C正确;
D. 该有机物含有碳碳双键和醇羟基,能使酸性KMnO4溶液褪色,D正确;
答案为A。
14.已知铅蓄电池放电时电池反应为PbO2+Pb+4H++=2PbSO4+2H2O。如图是铅蓄电池的工作原理示意图,下列说法正确的是( )
A. K与N连接时,该装置中电能转化为化学能
B. K与N连接时,H+向负极移动
C. K与M连接时,a为电源的负极
D. K与M连接时,阳极附近溶液的pH逐渐增大
【答案】C
【解析】
【分析】从图中可以看出,该电池具有充放电功能。当K与M相连时,铅蓄电池充电;当K与N相连时,铅蓄电池放电。
【详解】A. K与N连接时,该装置放电,将化学能转化为电能,A错误;
B. K与N连接时,该装置放电,H+向正极(PbO2电极)移动,B错误;
C. K与M连接时,蓄电池充电,Pb为阴极,a为电源的负极,C正确;
D. K与M连接时,蓄电池充电,阳极(PbO2电极)发生的反应为PbSO4-2e-+2H2O=PbO2+SO42-+4H+ ,附近溶液的pH逐渐减小,D错误;
答案为C。
15.实验室制取乙酸乙酯的装置如下图,按要求回答问题。
(1)写出制取乙酸乙酯的化学方程式_________________________。
(2)浓硫酸的作用是______,长导管末端不伸入饱和碳酸钠溶液的目的是______。
(3)上述实验中饱和碳酸钠溶液的作用是_______(填字母代号)。
A.反应掉乙酸和乙醇
B.反应掉乙酸并吸收部分乙醇
C.乙酸乙酯在饱和碳酸钠溶液中的溶解度比在水中的更小,有利于分层析出
(4)某化学课外小组设计了图2所示的制取乙酸乙酯的装置(铁架台、铁夹、加热装置均已略去),与图1装置相比,此装置的主要优点有______________。
【答案】(1). CH3COOH+C2H5OHCH3COOC2H5+H2O (2). 催化剂和吸水剂 (3). 防止倒吸 (4). BC (5). ①增加了温度计,有利于控制发生装置中反应物的温度;②增加了分液漏斗,有利于及时补充反应混合液,以提高乙酸乙酯的产量;③增加了冷凝装置,有利于收集产物乙酸乙酯。
【解析】
【详解】(1)制取乙酸乙酯的化学方程式为CH3COOH+C2H5OHCH3COOC2H5+H2O,
答案为:CH3COOH+C2H5OHCH3COOC2H5+H2O;
(2)浓硫酸的作用是催化剂和吸水剂;长导管末端不伸入饱和碳酸钠溶液的目的是防止倒吸,答案为:催化剂和吸水剂;防止倒吸;
(3)上述实验中饱和碳酸钠溶液的作用是反应掉乙酸并吸收部分乙醇、有利于乙酸乙酯的分层析出(乙酸乙酯在饱和碳酸钠溶液中的溶解度比在水中的更小,
答案为BC;
(4)与图1装置相比,此装置的主要优点有:①增加了温度计,有利于控制发生装置中反应物的温度;②增加了分液漏斗,有利于及时补充反应混合液,以提高乙酸乙酯的产量;③增加了冷凝装置,有利于收集产物乙酸乙酯,
答案为:①增加了温度计,有利于控制发生装置中反应物的温度;②增加了分液漏斗,有利于及时补充反应混合液,以提高乙酸乙酯的产量;③增加了冷凝装置,有利于收集产物乙酸乙酯。
16.某同学设计一个燃料电池(如下图所示),目的是探究氯碱工业原理和粗铜的精炼原理,其中乙装置中X为阳离子交换膜。
(1)通入氢气的电极为________ (填正极或负极),该电极反应式为________。
(2)石墨电极为________ (填阳极或阴极),乙中总反应化学方程式为________;如果把铁电极和石墨电极交换,乙溶液左侧出现的现象是_________。
(3)如果粗铜中含有锌、银等杂质,丙装置中反应一段时间,硫酸铜溶液浓度将__________(填“增大”“减小”或“不变”)。
(4)若甲中消耗0.01mol O2,丙中精铜增重_________克。
【答案】(1). 负极 (2). H2-2e-+2OH-=2H2O (3). 阳极 (4). 2NaCl+2H2O2NaOH+H2↑+Cl2↑ (5). 溶液中有气泡逸出;起初产生白色沉淀,然后白色沉淀迅速转化为灰绿色,最后转化为红褐色。 (6). 减小 (7). 1.28g
【解析】
【分析】从图中可以看出,甲池为原电池(作电源),乙池为电解池,丙池为铜电解精炼。甲池中,通氢气的电极为负极,通氧气的电极为正极;乙池中,Fe电极为阴极,C电极为阳极;丙池中,精铜为阴极,粗铜为阳极。
【详解】(1)通入氢气的电极为负极,负极的电极反应式为:H2-2e-+2OH-=2H2O,答案为负极;H2-2e-+2OH-=2H2O;
(2)石墨电极为阳极,乙中总反应化学方程式为:2NaCl+2H2O2NaOH+H2↑+Cl2↑;如果把铁电极和石墨电极交换,乙溶液右侧发生的反应为Fe-2e-=Fe2+,通过阳离子交换膜进入乙池的左侧,在乙池的左侧,发生的反应为2H2O+2e-=2OH-+H2↑,Fe2++2OH-=Fe(OH)2↓,4Fe(OH)2+O2+2H2O=4Fe(OH)3,所以乙池左侧出现的现象是:溶液中有气泡逸出;起初产生白色沉淀,然后白色沉淀迅速转化为灰绿色,最后转化为红褐色,答案为阳极;2NaCl+2H2O2NaOH+H2↑+Cl2↑;溶液中有气泡逸出;起初产生白色沉淀,然后白色沉淀迅速转化为灰绿色,最后转化为红褐色;
(3)如果粗铜中含有锌、银等杂质,丙装置中发生的反应为:阳极:Zn-2e-=Zn2+,Cu-2e-=Cu2+;阴极:Cu2++2e-=Cu,因为线路中通过电子的物质的量相等,所以随着电解反应的进行,溶液中Cu2+不断减小,答案为减小;
(4)可通过电子守恒建立以下关系式
O2——4e-——2Cu
0.01mol 0.02mol
,
答案为1.28g。
17.工业中很多重要的原料都是来源于石油化工,回答下列问题。
(1)丙烯酸中的官能团的名称为_______。
(2)反应①的化学方程式_______;反应⑤的化学方程式_______。
(3)丙烯酸(CH2 = CH—COOH)可能发生的反应有_______(填序号)
A.加成反应 B.取代反应 C.加聚反应 D.中和反应 E.氧化反应
(4)聚丙烯酸的结构简式为______________。
【答案】(1). 碳碳双键、羧基 (2). (3). CH2=CH-COOH+C2H5OHCH2=CH-COOC2H5+H2O (4). ABCDE (5).
【解析】
【分析】分析流程图可知,A为乙烯,B为乙醇,C为乙酸。
【详解】(1)丙烯酸的结构简式为CH2=CH-COOH,它含有碳碳双键和羧基两种官能团。
答案为:碳碳双键、羧基;
(2)反应①为苯与混酸制硝基苯的反应,其反应的化学方程式为:
,反应⑤的化学方程式:CH2=CH-COOH+C2H5OHCH2=CH-COOC2H5+H2O,
答案为:;CH2=CH-COOH+C2H5OHCH2=CH-COOC2H5+H2O;
(3)丙烯酸(CH2 = CH—COOH)中含有碳碳双键和羧基,碳碳双键能发生加成反应、加聚反应、氧化反应,羧基能发生取代反应、中和反应,
答案为:ABCDE;
(4)聚丙烯酸的结构简式为 , 答案为。
18.孔雀石的主要成分为CuCO3·Cu(OH)2。设计从孔雀石中冶炼铜的方案如下:
(1)将孔雀石粉碎的目的是_______,加入过量稀硫酸,可观察到的现象是_______。
(2)操作a的名称是_______,在滤液中加入过量铁粉发生的反应有___________(用离子方程式表示)。
(3)在悬浊液中加入A的目的是______________。
【答案】(1). 增大接触面积,加快反应速率(或提高原料的浸出率) (2). 固体溶解,生成蓝色溶液和无色气体 (3). 过滤 (4). Fe+Cu2+=Fe2++Cu,Fe+2H+=Fe2++H2↑ (5). 除去未反应的铁
【解析】
【详解】(1)将孔雀石粉碎的目的是增大接触面积,加快反应速率(或提高原料的浸出率),加入过量稀硫酸,发生的反应为:CuCO3·Cu(OH)2+2H2SO4=2CuSO4+3H2O+CO2↑,可观察到的现象是固体溶解,生成蓝色溶液和无色气体,答案为:增大接触面积,加快反应速率(或提高原料的浸出率);固体溶解,生成蓝色溶液和无色气体;
(2)操作a用于分离固液混合物,所以应为过滤;在滤液中加入过量铁粉,发生的反应为:Fe+Cu2+=Fe2++Cu,Fe+2H+=Fe2++H2↑;答案为过滤;Fe+Cu2+=Fe2++Cu,Fe+2H+=Fe2++H2↑;
(3)悬浊液为铁粉、铜粉和硫酸亚铁的混合液,过滤出的固体铜中会混有铁,所以应加入硫酸溶解,从而得出加入A的目的是除去未反应的铁,答案为:除去未反应的铁。