还剩12页未读,
继续阅读
【化学】四川省雅安中学2019-2020学年高二上学期期中考试试题(解析版)
展开
四川省雅安中学2019-2020学年高二上学期期中考试试题
1.化学反应中,能量的测定和利用是关乎可持续发展的重要课题。下列相关叙述正确的是( )
A. 应用盖斯定律,可计算某些难以直接测量的反应热
B. 将锌片直接放入足量稀硫酸中,另取同样的锌片与铜片用导线连接后再放入足量的稀硫酸中,充分反应后,两者放出的热量相同
C. 已知H2和Cl2在混合光照时发生爆炸,而H2在Cl2中点燃能安静燃烧,说明在同温同压下H2(g)+Cl2(g)═2HCl(g),反应条件不同,△H也不同
D. 为了充分利用热能,可在燃烧时通入大量的空气以确保燃料完全燃烧
【答案】A
【解析】
【详解】A.盖斯定律可间接得到反应热,应用盖斯定律,可计算某些难以直接测量的反应热,故A正确;
B.锌片与铜片用导线连接后再放入足量的稀硫酸中,构成原电池,化学能转化为电能,根据能量守恒,放出的热量会减少,故B错误;
C.焓变与反应条件无关,在同温同压下H2(g)+Cl2(g)═2HCl(g),反应条件不同,△H相同,故C错误;
D.在燃烧时通入适量的空气,可使燃料充分燃烧,若通入大量的空气,多余的空气会带走热量,不能充分利用热能,故D错误;
故选A。
2.下列有关氮元素的化学用语中正确的是( )
A. 氮分子结构式:N≡N B. 氮原子最外层的电子云图:
C. NH3的球棍模型: D. 氮原子的轨道表示式:
【答案】A
【解析】
【详解】A. 结构式是利用短线代表共价键,氮气的结构式为:N≡N,A项正确;
B. 氮原子最外层为p能级,氮原子的最外层应该是pz,不是px,B项错误;
C. 球棍模型是用球表示原子和用棍表示化学键的模型,该图不是NH3的球棍模型,且氨气是三角锥形,C项错误;
D. 洪特规则指出当电子排布在同一能级的不同轨道时,基态原子中的电子总是优先单独占据一个轨道,且自旋状态相同,氮原子最外层p能级有3个电子,其轨道表示式显然不遵循洪特规则,D项错误;
答案选A。
3.中国研究人员研制出一种新型复合光催化剂,利用太阳光在催化剂表面实现高效分解水,其主要过程如下图所示。
已知:几种物质中化学键的键能如下表所示。
化学键
H2O中H—O键
O2中O=O 键
H2中H—H键
H2O2中O—O键
H2O2中O—H键
键能kJ/mol
463
496
436
138
463
若反应过程中分解了2 mol水,则下列说法不正确的是( )
A. 总反应为2H2O2H2↑+O2↑
B. 过程I吸收了926 kJ能量
C. 过程II放出了574 kJ能量
D. 过程Ⅲ属于放热反应
【答案】D
【解析】
【详解】A.由图可知,总反应为水分解生成氢气和氧气,实现了光能向化学能的转化,反应的方程式为2H2O2H2↑+O2↑,故A正确;
B.过程I为2molH2O分子变成2mol氢原子和2mol羟基的过程,吸收的能量=463 kJ×2=926 kJ,故B正确;
C.过程II为2mol氢原子和2mol羟基生成1mol氢气和1mol过氧化氢,放出的能量=436 kJ +138kJ=574 kJ,故C正确;
D.过程Ⅲ为1mol过氧化氢变成1mol氧气和1mol氢气,断开1molH2O2中2molH—O键和1molO—O键,形成1molO2中O=O 键和1molH2中H—H键,吸收的能量=463 kJ×2 +138 kJ =1064kJ,放出的能量=496 kJ +436 kJ =932 kJ,吸收的能量大于放出的能量,该过程为吸热反应,故D错误;
答案选D。
4.下列对一些实验事实的解释正确的是( )
选项
实验事实
解释
A
水加热到较高温度都难以分解
水分子间存在氢键
B
白磷为正四面体分子
白磷分子中P-P键间的键角是109°28′
C
用苯萃取碘水中的I2
苯和I2均为非极性分子且苯与水不互溶
D
H2O的沸点高于H2S
H-O键的键长比H-S键的键长短
【答案】C
【解析】
【详解】A.水分子的稳定性与化学键有关,与氢键无关,水加热到较高温度都难以分解,说明水中存在的化学键较强,A错误;
B.白磷是正四面体结构,四个顶点上分别占有一个P原子,键角为60°,B错误;
C.非极性分子的溶质极易溶于非极性分子的溶剂,碘和苯都是非极性分子,水是极性分子,所以可以用苯萃取碘水中的I2,C正确;
D.氢化物的熔沸点与分子间作用力和氢键有关,H2O的沸点高于H2S,说明水中含有氢键,D错误;
答案选C。
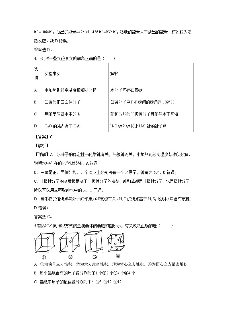
5.有四种不同堆积方式的金属晶体的晶胞如图所示,有关说法正确的是( )
A. ①为简单立方堆积,②为六方最密堆积,③为体心立方堆积,④为面心立方最密堆积
B. 每个晶胞含有的原子数分别为①1个②2个③4个④4个
C. 晶胞中原子的配位数分别为①6 ②8 ③12 ④12
D. 空间利用率的大小关系为①<②<③<④
【答案】C
【解析】
【详解】A.②是体心立方堆积,属于钾、钠和铁型,③是六方最密堆积,属于镁、锌、钛型,故A错误;
B.利用均摊法计算原子个数,①中原子个数=8×=1,②中原子个数=1+8×=2,③中原子个数=1+8×=2,④中原子个数=8×+6×=4,故B错误;
C.③为六方最密堆积,③的配位数是12,所以晶胞中原子的配位数分别为:①6,②8,③12,④12,故C正确;
D.①中空间利用率为51%,②中空间利用率为68%,③④中空间利用率为74%,所以空间利用率大小关系为:①<②<③=④,故D错误。
故选C。
6.下列关于化学键及晶体的说法中,不正确的是( )
A. Cl2、Br2、I2的沸点逐渐升高,是因为分子间作用力越来越大
B. NaOH和NH4Cl化学键类型相同
C. N2和CCl4两种分子中,每个原子的最外层都具有8电子稳定结构
D. 石英晶体和干冰晶体熔沸点不同,是因为所含化学键类型不同
【答案】D
【解析】
【详解】A.卤素单质都是分子晶体,熔沸点的高低与分子间作用力的大小有关,Cl2、Br2、I2的相对分子质量逐渐增大,分子间作用力逐渐增大,熔沸点逐渐升高,故A正确;
B.NaOH中钠离子和氢氧根离子形成离子键,O与H形成共价键,NH4Cl中铵根离子和氯离子形成离子键,N与H形成共价键,均含有离子键和共价键,故B正确;
C.N2中N原子中的最外层电子为5,形成3对共用电子对,所以每个原子的最外层都具有8电子稳定结构,CCl4中每个原子的最外层都具有8电子稳定结构,故C正确;
D.干冰与石英都为共价化合物,都含共价键,干冰与石英的熔沸点差异很大的原因是晶体类型不同,干冰属于分子晶体,石英属于原子晶体,故D错误;
故选D。
7.我国用BeO、KBF4等原料制备KBe2BO3F2晶体,在世界上首次实现在177.3 nm深紫外激光倍频输出,其晶胞如图所示。下列说法错误的是( )
A. 构成晶体的非金属元素的电负性由大到小的顺序为F>O>B
B. KBF4中的阴离子的中心原子的杂化方式为sp2
C. 根据元素周期表中元素所处的位置可推测BeO与Al2O3性质相似
D. 晶胞中的K+有2个位于晶胞内部,8个位于晶胞顶点,则1mo1该晶胞含3molKBe2BO3F2
【答案】B
【解析】
【详解】A.非金属元素的非金属性越强,电负性越大,则电负性由大到小的顺序为F>O>B,故A正确;
B. KBF4中的阴离子为BF4-,中心原子为B,根据价电子理论,中心原子价电子对数=4+(4-4×1)=4,因此杂化方式为sp3,故B错误;
C. 根据对角线规则,在对角线的元素,性质具有相似性,故C正确;
D. 晶胞中的K+有2个位于晶胞内部,8个位于晶胞顶点,该晶胞中K+的数目=8×+2=3,则1mo1该晶胞含3molK,因此KBe2BO3F2物质的量为3mol,故D正确;
答案选B。
8.按要求完成下列空格
Ⅰ.为减少SO2的排放,常采取以下措施,将煤转化为清洁的气体燃料。已知:
①H2(g)+O2(g)=H2O(g) ΔH1=-241.8kJ·mol-1
②C(s)+O2(g)=CO(g) ΔH2=-110.5kJ·mol-1
写出焦炭与水蒸气反应的热化学方程式____________。
Ⅱ.将等物质的量的A、B混合于2L的密闭容器中,发生如下反应:3A(g) +B(g) xC(g) +2D(g),经5min后,测得D的浓度为0.5mol•L﹣1,C的平均反应速率是0.1mol/(L•min),且此时A的物质的量浓度为0.25mol•L﹣1。
(1)x的值是_____;
(2)B的平均反应速率_____;
(3)则反应开始前放入容器中A的物质的量_____。
Ⅲ.(1)CO2,NaCl,Na,Si,CS2,五种物质的熔点由高到低的顺序是________(用分子式或化学式表示)。
(2)A、B、C、D为四种晶体,性质如下:
A固态时能导电,能溶于盐酸;B能溶于CS2,不溶于水;
C固态时不导电,液态时能导电,可溶于水;D固态、液态时均不导电,熔点为3500 ℃;
试推断它们的晶体类型:A_____;B_____;C_____;D_____。
(3)磷和氯气反应可生成组成比为1∶3的化合物,该化合物的立体构型为_____,中心原子的杂化轨道类型为_____,中心原子的价层电子对数为_____。
【答案】(1). C(s)+H2O(g)=CO(g)+H2(g) ΔH=+131.3kJ·mol-1 (2). 2 (3). 0.05mol/(L•min) (4). 2mol (5). Si>NaCl>Na>CS2>CO2 (6). 金属晶体 (7). 分子晶体 (8). 离子晶体 (9). 原子晶体 (10). 三角锥形 (11). sp3 (12). 4
【解析】
【分析】I.(1)根据盖斯定律分析解答;
Ⅱ.根据υ=计算υ(D),再根据反应速率之比等于化学计量数之比分析解答;
Ⅲ.(1)一般而言,物质的熔点由高到低的顺序为原子晶体>离子晶体>分子晶体,据此分析排序;
(2)根据晶体的物理性质分析判断;
(3)根据价层电子对数=σ键电子对数+孤电子对数=σ键电子对数+(a-xb)计算判断。
【详解】I.①H2 (g)+O2 (g)=H2O(g) △H=-241.8 kJ/mol,②C (s)+O2 (g)=CO (g) △H=-110.5kJ/mol,根据盖斯定律,将②-①可得C(s)+H2O(g)=CO(g)+H2(g) △H=(-110.5kJ/mol)-(-241.8kJ/mol)=+13l.3 kJ/mol,故答案为:C(s)+H2O(g)=CO(g)+H2(g) △H=+13l.3 kJ/mol;
Ⅱ.(1)经5min后,测得D浓度为0.5mol•L-1,则υ(D)==0.1mol/(L•min),C的平均反应速率是0.1mol/(L•min),则:0.1mol/(L•min)∶0.1mol/(L•min)=2∶x,解得x=2,故答案为:2;
(2)速率之比等于化学计量数之比,υ(B)=υ(D)=×0.1mol/(L•min)=0.05mol/(L•min),故答案为:0.05mol/(L•min);
(3)速率之比等于化学计量数之比,υ(A)=υ(D)=×0.1mol/(L•min)=0.15mol/(L•min),则反应开始前A的物质的量浓度为0.25mol•L﹣1+0.15mol/(L•min)×5min=1mol•L﹣1,反应开始前放入容器中A的物质的量=1mol•L﹣1×2L=2mol,故答案为:2mol;
Ⅲ.(1)一般而言,物质的熔点由高到低的顺序为:原子晶体>离子晶体>分子晶体,Si是原子晶体,熔点最高,CO2和CS2都是分子晶体,相对分子质量越大,熔点越高,所以熔点CS2>CO2;NaCl是离子晶体,熔点比硅低,金属钠的熔点较低,不高于100℃,常温下为固体,因此熔点由高到低的顺序为:Si>NaCl>Na>CS2>CO2,故答案为:Si>NaCl>Na>CS2>CO2;
(2)A固态时能导电,能溶于盐酸,属于金属晶体;B能溶于CS2,不溶于水,属于分子晶体;C固态时不导电,液态时能导电,可溶于水,属于离子晶体;D固态、液态时均不导电,熔点为3 500℃,属于原子晶体,故答案为:金属晶体;分子晶体;离子晶体;原子晶体;
(3)磷和氯反应可生成组成比为1∶3的化合物为PCl3,该化合物中P原子的价层电子对数为3+×(5−3×1)=3+1=4,中心原子的杂化轨道类型为sp3杂化,立体构型为三角锥形,故答案为:三角锥形;sp3;4。
9.50 mL 1.0mol•L﹣1盐酸跟50 mL 1.1 mol•L﹣1氢氧化钠溶液在图所示装置中进行中和反应,并通过测定反应过程中所放出的热量来计算中和热。试回答下列问题:
(1)实验时不能用铜丝搅拌棒代替环形玻璃搅拌棒的理由是___________。
(2)大烧杯上如不盖硬纸板,对求得中和热数值的影响是_____(填“偏高”“偏低”或“无影响”)。
(3)如果改用60 mL 1.0 mol•L﹣1盐酸跟50 mL 1.1 mol•L﹣1氢氧化钠溶液进行反应,则与上述实验相比,所放热量_____(填“增加”“减少”或“不变”);所求中和热数值_____(填“增加”“减少”或“不变”)。
(4)_____(填“能”或“不能”)用Ba(OH)2和硫酸代替盐酸和氢氧化钠溶液
(5)Q=cm△t,其中Q表示此中和反应放出的热量,m表示反应后混合液的质量,c表示反应后混合溶液的比热容,△t表示反应前后溶液的温度的差值。该实验小组做了三次实验,每次取溶液各50 mL,并记录如下原始数据:
实验序号
起始温度t1/℃
终止温度t2/℃
温差(t2﹣t1)/℃
1
25.0
32.6
2
25.1
318
3
25.1
31.9
已知盐酸、NaOH溶液密度近似为1.00 g•cm﹣3,中和后混合液的比热容c=4.184×10﹣3kJ•g﹣1•℃﹣1则该反应的中和热为△H=_____(保留小数点后一位)。
(6)上述实验数值结果与57.3 kJ•mol﹣1有偏差,产生偏差的原因可能是_____(填字母)。
a.实验装置保温、隔热效果差 b.量取盐酸的体积时仰视读数
c.分多次把NaOH溶液倒入盛有盐酸的小烧杯中
d.用温度计测定NaOH溶液起始温度后直接测定HCl溶液的温度
【答案】(1). 铜丝传热快,热量散失快 (2). 偏低 (3). 增加 (4). 不变 (5). 不能 (6). ﹣56.5kJ/mol (7). acd
【解析】
【分析】(1)金属是热的良导体,易传热;
(2)不盖硬纸板,会有一部分热量散失;
(3)反应放出的热量和所用酸以及碱的量的多少有关,中和热是强酸和强碱反应生成1mol水时放出的热,与酸碱的用量无关,;
(4)氢氧化钡与硫酸反应生成了硫酸钡沉淀,生成沉淀的过程中会有热量变化;
(5)先判断三次反应温度差的有效性,然后求出平均值,根据公式Q=cm△t来求出生成0.05mol的水放出热量,最后根据中和热的概念求出中和热;
(6)根据(5)的计算结果与57.3 kJ•mol﹣1相比较,结合实验操作对实验的结果分析判断。
【详解】(1)铜丝搅拌棒是热的良导体,热量散失快,不能将环形玻璃搅拌棒改为铜丝搅拌棒,故答案为:铜丝传热快,热量散失快;
(2)大烧杯上如不盖硬纸板,会有一部分热量散失,求得的中和热数值将会偏低,故答案为:偏低;
(3)反应放出的热量和所用酸以及碱的量的多少有关,若用60 mL 1.0 mol•L﹣1盐酸跟50 mL 1.1 mol•L﹣1氢氧化钠溶液进行反应,与上述实验相比,生成水的量增多,则放出的热量增加,由于中和热是强酸和强碱反应生成1mol水时放出的热,与酸碱的用量无关,因此所求中和热数值不变,故答案为:增加;不变;
(4)硫酸与Ba(OH)2溶液反应除了生成水外,还生成了BaSO4沉淀,生成硫酸钡沉淀过程中的生成热会影响反应的反应热,所以不能用Ba(OH)2溶液和硫酸代替NaOH溶液和盐酸测中和热,故答案为:不能;
(5)3次反应前后温度差分别为:7.6℃、6.7℃、6.8℃,第一组误差较大,应舍去,平均温度差为6.75℃,50mL1.0mol/L盐酸跟50mL1.1mol/L氢氧化钠溶液的质量和m=100mL×1g/mL=100g,c=4.184J/(g•℃),代入公式Q=cm△t得生成0.05mol的水放出热量Q=4.184J/(g•℃)×100g×6.75℃=2.8242kJ,即生成0.05mol的水放出热量2.8242kJ,所以生成1mol的水放出热量为2.8242kJ×=56.5kJ,即该实验测得的中和热△H=-56.5kJ/mol,故答案为:-56.5kJ/mol;
(6)上述实验数值结果56.5kJ/mol比57.3 kJ•mol﹣1偏小。a.装置保温、隔热效果差,使得散失的热量偏多,测得的热量偏小,中和热的数值偏小,故a正确;b.量取盐酸溶液的体积时仰视读数,会导致所量的盐酸体积偏大,放出的热量偏高,中和热的数值偏大,故b错误;c.分多次把NaOH溶液倒入盛有盐酸的小烧杯中,使得散失的热量偏多,测得的热量偏小,中和热的数值偏小,故c正确;d.用温度计测定NaOH溶液起始温度后直接测定HCl溶液的温度,HCl溶液的起始温度偏高,测得的温差偏小,热量偏少,中和热的数值偏小,故d正确;故答案为:acd。
10.A、B、C、D、E是元素周期表中原子序数依次增大的前四周期元素。A、B、C同周期,且A元素原子核外s能级有1个未成对电子;C元素的原子序数比B多1,且C元素的原子核外p电子比s电子少1;D元素的原子价电子有6个未成对电子,它的一种化合物常用于检验酒驾;E元素的原子序数为27。请回答下列问题:
(1)第一电离能介于A和C之间的同周期元素有________________(填元素符号)。
(2)C元素的最高价氧化物所对应的水化物在水溶液中能完全电离,电离所得阴离子的空间构型为____________,写出任意一种与该阴离子互为等电子体的微粒的化学式___________。
(3)与B元素同主族的元素硅,其四卤化物的沸点和铅的二卤化物熔点如图所示:
①SiX4的沸点依F、Cl、Br、I次序升高的原因是_________________________。
②结合PbX2的熔点的变化规律,推断如下物质的熔点高低:NaCl_______MgO(填“<”、“>”或“=”)。
(4)元素D可以形成如图所示的配合物,该配合物中所含化学键的类型不包括________(填字母)。
a、极性共价键 b、非极性共价键 c、配位键 d、离子键
e、金属键 f、σ键 g、π键
(5)已知E3+可形成配位数为6的配合物。现有橙黄色和紫红色两种E的配合物,其组成均可表示为ECl3·nNH3。为测定这两种配合物晶体的化学式,设计了如下实验:
a.分别取等质量的两种晶体的样品配成溶液;
b.向两种溶液中分别滴入AgNO3溶液,均产生白色沉淀;
c.沉淀完全后分别过滤,经洗涤干燥后称量,发现紫红色晶体产生沉淀的质量与橙黄色晶体产生沉淀的质量之比为2∶3 。则紫红色晶体的化学式为______________(用配合物的形式写出化学式,且E用元素符号表示,n用具体数字表示)。
【答案】(1). Be、B、C、O (2). 平面三角形 (3). CO32- 或SO3 (4). 组成和结构相似的分子,随着相对分子质量增大,范德华力增强,沸点升高 (5). < (6). e (7). [Co(NH3)5Cl]Cl2
【解析】
【分析】A、B、C、D、E是元素周期表中原子序数依次增大的前四周期元素。D元素的原子价电子有6个未成对电子,只能属于过渡元素,价电子排布式为3d54s1,故D为Cr;E元素的原子序数为27,故E为Co;C元素的原子核外p电子比s电子少1,核外电子排布式为1s22s22p3,故C为N元素。A、B、C同周期,C元素的原子序数比B多1,则B为C元素;A元素原子核外s能级有1个未成对电子,则A为Li元素。
(1)同周期元素,随原子序数增大第一电离能呈增大趋势,但IIA族、VA族的第一电离能高于同周期相邻元素;
(2)C元素的最高价氧化物的水化物在水溶液中能完全电离,阴离子为NO3-,结合价层电子对数=σ键电子对数+(a-xb)计算判断,结合等电子体的概念分析判断;
(3)①SiX4组成结构相似,均为分子晶体,随着相对分子质量增大,分子间作用力增大,熔沸点升高;②由图可知,PbX2化学式相似,但PbF2和PbCl2的熔点比PbBr2和PbI2的高,说明它们的晶体类型不同,结合各种类型的晶体的熔点高低的判断方法判断;
(4)碳原子之间形成非极性键,C与H原子、O原子之间形成极性键,水分子中O、H原子之间也形成极性键,O原子与Cr之间形成配位键,内界配离子与外界氯离子之间形成离子键,单键为σ键,双键含σ键、π键;
(5)Co3+的配位数均为6,往待测溶液中滴入AgNO3溶液,均产生白色沉淀,则有氯离子在配合物的外界。两份沉淀,经洗涤干燥后称量,紫红色晶体产生沉淀的质量与橙黄色晶体产生沉淀的质量之比为2∶3,可知紫红色晶体中有2个氯离子在外界,橙黄色晶体中有3个氯离子在外界,据此推断化学式。
【详解】根据上述分析,A为Li元素,B为C元素,C为N元素,D为Cr元素,E为Co元素。
(1)同周期元素,随原子序数增大第一电离能呈增大趋势,但IIA族、VA族的第一电离能高于同周期相邻元素,故第一电离能:N>O>C>Be>B>Li,第一电离能介于A和C之间的同周期元素有Be、B、C、O,故答案为:Be、B、C、O;
(2)C元素的最高价氧化物的水化物在水溶液中能完全电离,阴离子为NO3-,NO3-中N原子价层电子对数=3+=3,无孤电子对,VSEPR模型即为离子空间构型,即NO3-的空间构型为:平面正三角形;与该阴离子互为等电子体的微粒,可以用S原子替换N原子与1个单位负电荷,可以用C原子、1个单位负电荷替换N原子,两种等电子体微粒为SO3、CO32-等,故答案为:平面正三角形;SO3(或CO32-);
(3)①SiX4熔沸点逐渐升高,SiX4组成和结构相似,均为分子晶体,随着相对分子质量增大,分子间作用力增大,熔沸点升高,故答案为:SiX4都为组成和结构相似的分子,随着相对分子质量增大,分子间作用力增强,沸点升高;
②由图可知,PbX2的化学式相似,但PbF2和PbCl2的熔点比PbBr2的高,说明PbF2和PbCl2为离子晶体,PbBr2和PbI2的熔点递变规律与SiX4的熔点递变规律相似,即PbBr2和PbI2为分子晶体。离子晶体中离子的电荷越多,离子半径越小,晶格能越大,熔点越高,因此熔点:NaCl<MgO,故答案为:<;
(4)碳原子之间形成非极性键,C与H原子、O原子之间形成极性键,水分子中O、H原子之间也形成极性键,O原子与Cr之间形成配位键,内界配离子与外界氯离子之间形成离子键,单键为σ键,双键含σ键、π键,没有金属键,故答案为:e;
(5)Co3+的配位数均为6,往待测溶液中滴入AgNO3溶液,均产生白色沉淀,则有氯离子在配合物的外界。两份沉淀,经洗涤干燥后称量,紫红色晶体产生沉淀的质量与橙黄色晶体产生沉淀的质量之比为2∶3,可知紫红色晶体中外界含2个氯离子,橙黄色晶体中外界含3个氯离子,则紫红色晶体的化学式为[Co(NH3)5Cl]Cl2,故答案为:[Co(NH3)5Cl]Cl2。
11.磷和砷的相关化合物在化工、医药、材料等领域有着广泛的应用。回答下列问题:
(1)红磷是巨型共价分子,无定型结构,下列方法能证明红磷是非晶体的是_____。
A.质谱法 B.原子发射光谱法 C.核磁共振谱法 D.X射线行射法
(2)基态As原子的核外电子排布式为_____,As原子的逐级电离能数据如下:
第一电离能
第二电离能
第三电离能
第四电离能
第五电离能
第六电离能
947.0
1798
2735
4837
6043
12310
为什么第五电离能与第六电离能相差较大_____。
(3)黑磷是新型二维半导体材料,具有片层结构(如下图所示),P原子的杂化形式为_____,层与层之间的相互作用为_____。
(4)GaAs的熔点为1238℃,且熔融状态不导电,其晶胞结构如下图所示,该晶体的类型为_____,每个As原子周围最近的As原子数目为_____,与同一个Ga原子距离最近的As原子构成的空间构型为_____,一个GaAs晶胞中配位键的数目为_____。
(5)已知GaAs的密度为dg/cm3,摩尔质量为Mg/mol,阿伏加德罗常数用NA表示,则晶胞中最近的As和Ga原子核间距为_____ nm(列式表示)。
【答案】(1). D (2). [Ar]3d104s24p3 (3). As原子最外层有五个电子,失去的第六个电子来自全满的次外层,所需能量较高 (4). sp3 (5). 范德华力 (6). 原子晶体 (7). 12 (8). 正四面体 (9). 4 (10). ×107
【解析】
【分析】(1)判断晶体、非晶体最科学的方法是X-射线衍射实验;
(2)基态As原子核外有33个电子,根据构造原理书写基态As原子的核外电子排布式;As的第五电离能与第六电离能相差显著,As失去5个电子后电子排布为[Ar]3d10,此时3d为全满,较稳定;
(3)黑磷中P原子的价层电子对数是4且含有一对孤电子对,根据价层电子对互斥理论判断P原子杂化形式,层与层之间的相互作用为范德华力;
(4)根据GaAs的熔点和熔融状态不导电分析判断晶体的类型;根据晶胞结构图,As原子位于晶胞的顶点和面心,判断每个As原子周围最近的As原子数目;Ga原子最外层有3个电子,As原子最外层有5个电子,该晶胞中每个Ga原子和4个As原子形成化学键,其中一个为配位键,据此判断一个CaAs晶胞中配位键的数目;
(5)根据均摊法计算该晶胞中As和Ga的原子个数是4,再结合晶胞中最近的As和Ga原子核间距等于晶胞体对角线长度的计算。
【详解】(1)判断晶体、非晶体最科学的方法是X-射线衍射实验,所以能证明红磷是非晶体的是X-射线衍射实验,故选D;
(2)基态As原子核外有33个电子,根据构造原理,基态As原子的核外电子排布式为[Ar]3d104s24p3;As的第五电离能与第六电离能相差显著,是因为As失去5个电子后电子排布为[Ar]3d10,此时3d为全满,较稳定,此时再失去一个电子较困难,所以第五电离能与第六电离能相差显著,故答案为:[Ar]3d104s24p3;As原子最外层有五个电子,失去的第六个电子来自全满的次外层,所需能量较高;
(3)黑磷中P原子的价层电子对数是4且含有一对孤电子对,根据价层电子对互斥理论,P原子杂化形式为sp3,层与层之间的相互作用为范德华力,故答案为:sp3;范德华力;
(4)GaAs的熔点为1238℃,且熔融状态不导电,符合原子晶体的特征,GaAs为原子晶体;根据晶胞结构图,As原子位于晶胞的顶点和面心,每个As原子周围最近的As原子数目为12个;与同一个Ga原子距离最近的4个As原子构成正四面体;Ga原子最外层有3个电子,As原子最外层有5个电子,该晶胞中每个Ga原子和4个As原子形成化学键,其中一个为配位键,Ga原子位于晶胞内部,Ga原子个数是4,则一个CaAs晶胞中配位键的数目为4,故答案为:原子晶体;12;正四面体;4;
(5)该晶胞中As原子位于晶胞的顶点和面心,As原子个数=8×+6×=4、Ga原子位于晶胞内部,Ga原子个数是4,晶胞的质量=g,则晶胞棱长=cm=×107 nm。晶胞中最近的As和Ga原子核间距等于晶胞体对角线长度的,晶胞中最近的As和Ga原子核间距=×××107 nm=××107nm,故答案为:××107。
1.化学反应中,能量的测定和利用是关乎可持续发展的重要课题。下列相关叙述正确的是( )
A. 应用盖斯定律,可计算某些难以直接测量的反应热
B. 将锌片直接放入足量稀硫酸中,另取同样的锌片与铜片用导线连接后再放入足量的稀硫酸中,充分反应后,两者放出的热量相同
C. 已知H2和Cl2在混合光照时发生爆炸,而H2在Cl2中点燃能安静燃烧,说明在同温同压下H2(g)+Cl2(g)═2HCl(g),反应条件不同,△H也不同
D. 为了充分利用热能,可在燃烧时通入大量的空气以确保燃料完全燃烧
【答案】A
【解析】
【详解】A.盖斯定律可间接得到反应热,应用盖斯定律,可计算某些难以直接测量的反应热,故A正确;
B.锌片与铜片用导线连接后再放入足量的稀硫酸中,构成原电池,化学能转化为电能,根据能量守恒,放出的热量会减少,故B错误;
C.焓变与反应条件无关,在同温同压下H2(g)+Cl2(g)═2HCl(g),反应条件不同,△H相同,故C错误;
D.在燃烧时通入适量的空气,可使燃料充分燃烧,若通入大量的空气,多余的空气会带走热量,不能充分利用热能,故D错误;
故选A。
2.下列有关氮元素的化学用语中正确的是( )
A. 氮分子结构式:N≡N B. 氮原子最外层的电子云图:
C. NH3的球棍模型: D. 氮原子的轨道表示式:
【答案】A
【解析】
【详解】A. 结构式是利用短线代表共价键,氮气的结构式为:N≡N,A项正确;
B. 氮原子最外层为p能级,氮原子的最外层应该是pz,不是px,B项错误;
C. 球棍模型是用球表示原子和用棍表示化学键的模型,该图不是NH3的球棍模型,且氨气是三角锥形,C项错误;
D. 洪特规则指出当电子排布在同一能级的不同轨道时,基态原子中的电子总是优先单独占据一个轨道,且自旋状态相同,氮原子最外层p能级有3个电子,其轨道表示式显然不遵循洪特规则,D项错误;
答案选A。
3.中国研究人员研制出一种新型复合光催化剂,利用太阳光在催化剂表面实现高效分解水,其主要过程如下图所示。
已知:几种物质中化学键的键能如下表所示。
化学键
H2O中H—O键
O2中O=O 键
H2中H—H键
H2O2中O—O键
H2O2中O—H键
键能kJ/mol
463
496
436
138
463
若反应过程中分解了2 mol水,则下列说法不正确的是( )
A. 总反应为2H2O2H2↑+O2↑
B. 过程I吸收了926 kJ能量
C. 过程II放出了574 kJ能量
D. 过程Ⅲ属于放热反应
【答案】D
【解析】
【详解】A.由图可知,总反应为水分解生成氢气和氧气,实现了光能向化学能的转化,反应的方程式为2H2O2H2↑+O2↑,故A正确;
B.过程I为2molH2O分子变成2mol氢原子和2mol羟基的过程,吸收的能量=463 kJ×2=926 kJ,故B正确;
C.过程II为2mol氢原子和2mol羟基生成1mol氢气和1mol过氧化氢,放出的能量=436 kJ +138kJ=574 kJ,故C正确;
D.过程Ⅲ为1mol过氧化氢变成1mol氧气和1mol氢气,断开1molH2O2中2molH—O键和1molO—O键,形成1molO2中O=O 键和1molH2中H—H键,吸收的能量=463 kJ×2 +138 kJ =1064kJ,放出的能量=496 kJ +436 kJ =932 kJ,吸收的能量大于放出的能量,该过程为吸热反应,故D错误;
答案选D。
4.下列对一些实验事实的解释正确的是( )
选项
实验事实
解释
A
水加热到较高温度都难以分解
水分子间存在氢键
B
白磷为正四面体分子
白磷分子中P-P键间的键角是109°28′
C
用苯萃取碘水中的I2
苯和I2均为非极性分子且苯与水不互溶
D
H2O的沸点高于H2S
H-O键的键长比H-S键的键长短
【答案】C
【解析】
【详解】A.水分子的稳定性与化学键有关,与氢键无关,水加热到较高温度都难以分解,说明水中存在的化学键较强,A错误;
B.白磷是正四面体结构,四个顶点上分别占有一个P原子,键角为60°,B错误;
C.非极性分子的溶质极易溶于非极性分子的溶剂,碘和苯都是非极性分子,水是极性分子,所以可以用苯萃取碘水中的I2,C正确;
D.氢化物的熔沸点与分子间作用力和氢键有关,H2O的沸点高于H2S,说明水中含有氢键,D错误;
答案选C。
5.有四种不同堆积方式的金属晶体的晶胞如图所示,有关说法正确的是( )
A. ①为简单立方堆积,②为六方最密堆积,③为体心立方堆积,④为面心立方最密堆积
B. 每个晶胞含有的原子数分别为①1个②2个③4个④4个
C. 晶胞中原子的配位数分别为①6 ②8 ③12 ④12
D. 空间利用率的大小关系为①<②<③<④
【答案】C
【解析】
【详解】A.②是体心立方堆积,属于钾、钠和铁型,③是六方最密堆积,属于镁、锌、钛型,故A错误;
B.利用均摊法计算原子个数,①中原子个数=8×=1,②中原子个数=1+8×=2,③中原子个数=1+8×=2,④中原子个数=8×+6×=4,故B错误;
C.③为六方最密堆积,③的配位数是12,所以晶胞中原子的配位数分别为:①6,②8,③12,④12,故C正确;
D.①中空间利用率为51%,②中空间利用率为68%,③④中空间利用率为74%,所以空间利用率大小关系为:①<②<③=④,故D错误。
故选C。
6.下列关于化学键及晶体的说法中,不正确的是( )
A. Cl2、Br2、I2的沸点逐渐升高,是因为分子间作用力越来越大
B. NaOH和NH4Cl化学键类型相同
C. N2和CCl4两种分子中,每个原子的最外层都具有8电子稳定结构
D. 石英晶体和干冰晶体熔沸点不同,是因为所含化学键类型不同
【答案】D
【解析】
【详解】A.卤素单质都是分子晶体,熔沸点的高低与分子间作用力的大小有关,Cl2、Br2、I2的相对分子质量逐渐增大,分子间作用力逐渐增大,熔沸点逐渐升高,故A正确;
B.NaOH中钠离子和氢氧根离子形成离子键,O与H形成共价键,NH4Cl中铵根离子和氯离子形成离子键,N与H形成共价键,均含有离子键和共价键,故B正确;
C.N2中N原子中的最外层电子为5,形成3对共用电子对,所以每个原子的最外层都具有8电子稳定结构,CCl4中每个原子的最外层都具有8电子稳定结构,故C正确;
D.干冰与石英都为共价化合物,都含共价键,干冰与石英的熔沸点差异很大的原因是晶体类型不同,干冰属于分子晶体,石英属于原子晶体,故D错误;
故选D。
7.我国用BeO、KBF4等原料制备KBe2BO3F2晶体,在世界上首次实现在177.3 nm深紫外激光倍频输出,其晶胞如图所示。下列说法错误的是( )
A. 构成晶体的非金属元素的电负性由大到小的顺序为F>O>B
B. KBF4中的阴离子的中心原子的杂化方式为sp2
C. 根据元素周期表中元素所处的位置可推测BeO与Al2O3性质相似
D. 晶胞中的K+有2个位于晶胞内部,8个位于晶胞顶点,则1mo1该晶胞含3molKBe2BO3F2
【答案】B
【解析】
【详解】A.非金属元素的非金属性越强,电负性越大,则电负性由大到小的顺序为F>O>B,故A正确;
B. KBF4中的阴离子为BF4-,中心原子为B,根据价电子理论,中心原子价电子对数=4+(4-4×1)=4,因此杂化方式为sp3,故B错误;
C. 根据对角线规则,在对角线的元素,性质具有相似性,故C正确;
D. 晶胞中的K+有2个位于晶胞内部,8个位于晶胞顶点,该晶胞中K+的数目=8×+2=3,则1mo1该晶胞含3molK,因此KBe2BO3F2物质的量为3mol,故D正确;
答案选B。
8.按要求完成下列空格
Ⅰ.为减少SO2的排放,常采取以下措施,将煤转化为清洁的气体燃料。已知:
①H2(g)+O2(g)=H2O(g) ΔH1=-241.8kJ·mol-1
②C(s)+O2(g)=CO(g) ΔH2=-110.5kJ·mol-1
写出焦炭与水蒸气反应的热化学方程式____________。
Ⅱ.将等物质的量的A、B混合于2L的密闭容器中,发生如下反应:3A(g) +B(g) xC(g) +2D(g),经5min后,测得D的浓度为0.5mol•L﹣1,C的平均反应速率是0.1mol/(L•min),且此时A的物质的量浓度为0.25mol•L﹣1。
(1)x的值是_____;
(2)B的平均反应速率_____;
(3)则反应开始前放入容器中A的物质的量_____。
Ⅲ.(1)CO2,NaCl,Na,Si,CS2,五种物质的熔点由高到低的顺序是________(用分子式或化学式表示)。
(2)A、B、C、D为四种晶体,性质如下:
A固态时能导电,能溶于盐酸;B能溶于CS2,不溶于水;
C固态时不导电,液态时能导电,可溶于水;D固态、液态时均不导电,熔点为3500 ℃;
试推断它们的晶体类型:A_____;B_____;C_____;D_____。
(3)磷和氯气反应可生成组成比为1∶3的化合物,该化合物的立体构型为_____,中心原子的杂化轨道类型为_____,中心原子的价层电子对数为_____。
【答案】(1). C(s)+H2O(g)=CO(g)+H2(g) ΔH=+131.3kJ·mol-1 (2). 2 (3). 0.05mol/(L•min) (4). 2mol (5). Si>NaCl>Na>CS2>CO2 (6). 金属晶体 (7). 分子晶体 (8). 离子晶体 (9). 原子晶体 (10). 三角锥形 (11). sp3 (12). 4
【解析】
【分析】I.(1)根据盖斯定律分析解答;
Ⅱ.根据υ=计算υ(D),再根据反应速率之比等于化学计量数之比分析解答;
Ⅲ.(1)一般而言,物质的熔点由高到低的顺序为原子晶体>离子晶体>分子晶体,据此分析排序;
(2)根据晶体的物理性质分析判断;
(3)根据价层电子对数=σ键电子对数+孤电子对数=σ键电子对数+(a-xb)计算判断。
【详解】I.①H2 (g)+O2 (g)=H2O(g) △H=-241.8 kJ/mol,②C (s)+O2 (g)=CO (g) △H=-110.5kJ/mol,根据盖斯定律,将②-①可得C(s)+H2O(g)=CO(g)+H2(g) △H=(-110.5kJ/mol)-(-241.8kJ/mol)=+13l.3 kJ/mol,故答案为:C(s)+H2O(g)=CO(g)+H2(g) △H=+13l.3 kJ/mol;
Ⅱ.(1)经5min后,测得D浓度为0.5mol•L-1,则υ(D)==0.1mol/(L•min),C的平均反应速率是0.1mol/(L•min),则:0.1mol/(L•min)∶0.1mol/(L•min)=2∶x,解得x=2,故答案为:2;
(2)速率之比等于化学计量数之比,υ(B)=υ(D)=×0.1mol/(L•min)=0.05mol/(L•min),故答案为:0.05mol/(L•min);
(3)速率之比等于化学计量数之比,υ(A)=υ(D)=×0.1mol/(L•min)=0.15mol/(L•min),则反应开始前A的物质的量浓度为0.25mol•L﹣1+0.15mol/(L•min)×5min=1mol•L﹣1,反应开始前放入容器中A的物质的量=1mol•L﹣1×2L=2mol,故答案为:2mol;
Ⅲ.(1)一般而言,物质的熔点由高到低的顺序为:原子晶体>离子晶体>分子晶体,Si是原子晶体,熔点最高,CO2和CS2都是分子晶体,相对分子质量越大,熔点越高,所以熔点CS2>CO2;NaCl是离子晶体,熔点比硅低,金属钠的熔点较低,不高于100℃,常温下为固体,因此熔点由高到低的顺序为:Si>NaCl>Na>CS2>CO2,故答案为:Si>NaCl>Na>CS2>CO2;
(2)A固态时能导电,能溶于盐酸,属于金属晶体;B能溶于CS2,不溶于水,属于分子晶体;C固态时不导电,液态时能导电,可溶于水,属于离子晶体;D固态、液态时均不导电,熔点为3 500℃,属于原子晶体,故答案为:金属晶体;分子晶体;离子晶体;原子晶体;
(3)磷和氯反应可生成组成比为1∶3的化合物为PCl3,该化合物中P原子的价层电子对数为3+×(5−3×1)=3+1=4,中心原子的杂化轨道类型为sp3杂化,立体构型为三角锥形,故答案为:三角锥形;sp3;4。
9.50 mL 1.0mol•L﹣1盐酸跟50 mL 1.1 mol•L﹣1氢氧化钠溶液在图所示装置中进行中和反应,并通过测定反应过程中所放出的热量来计算中和热。试回答下列问题:
(1)实验时不能用铜丝搅拌棒代替环形玻璃搅拌棒的理由是___________。
(2)大烧杯上如不盖硬纸板,对求得中和热数值的影响是_____(填“偏高”“偏低”或“无影响”)。
(3)如果改用60 mL 1.0 mol•L﹣1盐酸跟50 mL 1.1 mol•L﹣1氢氧化钠溶液进行反应,则与上述实验相比,所放热量_____(填“增加”“减少”或“不变”);所求中和热数值_____(填“增加”“减少”或“不变”)。
(4)_____(填“能”或“不能”)用Ba(OH)2和硫酸代替盐酸和氢氧化钠溶液
(5)Q=cm△t,其中Q表示此中和反应放出的热量,m表示反应后混合液的质量,c表示反应后混合溶液的比热容,△t表示反应前后溶液的温度的差值。该实验小组做了三次实验,每次取溶液各50 mL,并记录如下原始数据:
实验序号
起始温度t1/℃
终止温度t2/℃
温差(t2﹣t1)/℃
1
25.0
32.6
2
25.1
318
3
25.1
31.9
已知盐酸、NaOH溶液密度近似为1.00 g•cm﹣3,中和后混合液的比热容c=4.184×10﹣3kJ•g﹣1•℃﹣1则该反应的中和热为△H=_____(保留小数点后一位)。
(6)上述实验数值结果与57.3 kJ•mol﹣1有偏差,产生偏差的原因可能是_____(填字母)。
a.实验装置保温、隔热效果差 b.量取盐酸的体积时仰视读数
c.分多次把NaOH溶液倒入盛有盐酸的小烧杯中
d.用温度计测定NaOH溶液起始温度后直接测定HCl溶液的温度
【答案】(1). 铜丝传热快,热量散失快 (2). 偏低 (3). 增加 (4). 不变 (5). 不能 (6). ﹣56.5kJ/mol (7). acd
【解析】
【分析】(1)金属是热的良导体,易传热;
(2)不盖硬纸板,会有一部分热量散失;
(3)反应放出的热量和所用酸以及碱的量的多少有关,中和热是强酸和强碱反应生成1mol水时放出的热,与酸碱的用量无关,;
(4)氢氧化钡与硫酸反应生成了硫酸钡沉淀,生成沉淀的过程中会有热量变化;
(5)先判断三次反应温度差的有效性,然后求出平均值,根据公式Q=cm△t来求出生成0.05mol的水放出热量,最后根据中和热的概念求出中和热;
(6)根据(5)的计算结果与57.3 kJ•mol﹣1相比较,结合实验操作对实验的结果分析判断。
【详解】(1)铜丝搅拌棒是热的良导体,热量散失快,不能将环形玻璃搅拌棒改为铜丝搅拌棒,故答案为:铜丝传热快,热量散失快;
(2)大烧杯上如不盖硬纸板,会有一部分热量散失,求得的中和热数值将会偏低,故答案为:偏低;
(3)反应放出的热量和所用酸以及碱的量的多少有关,若用60 mL 1.0 mol•L﹣1盐酸跟50 mL 1.1 mol•L﹣1氢氧化钠溶液进行反应,与上述实验相比,生成水的量增多,则放出的热量增加,由于中和热是强酸和强碱反应生成1mol水时放出的热,与酸碱的用量无关,因此所求中和热数值不变,故答案为:增加;不变;
(4)硫酸与Ba(OH)2溶液反应除了生成水外,还生成了BaSO4沉淀,生成硫酸钡沉淀过程中的生成热会影响反应的反应热,所以不能用Ba(OH)2溶液和硫酸代替NaOH溶液和盐酸测中和热,故答案为:不能;
(5)3次反应前后温度差分别为:7.6℃、6.7℃、6.8℃,第一组误差较大,应舍去,平均温度差为6.75℃,50mL1.0mol/L盐酸跟50mL1.1mol/L氢氧化钠溶液的质量和m=100mL×1g/mL=100g,c=4.184J/(g•℃),代入公式Q=cm△t得生成0.05mol的水放出热量Q=4.184J/(g•℃)×100g×6.75℃=2.8242kJ,即生成0.05mol的水放出热量2.8242kJ,所以生成1mol的水放出热量为2.8242kJ×=56.5kJ,即该实验测得的中和热△H=-56.5kJ/mol,故答案为:-56.5kJ/mol;
(6)上述实验数值结果56.5kJ/mol比57.3 kJ•mol﹣1偏小。a.装置保温、隔热效果差,使得散失的热量偏多,测得的热量偏小,中和热的数值偏小,故a正确;b.量取盐酸溶液的体积时仰视读数,会导致所量的盐酸体积偏大,放出的热量偏高,中和热的数值偏大,故b错误;c.分多次把NaOH溶液倒入盛有盐酸的小烧杯中,使得散失的热量偏多,测得的热量偏小,中和热的数值偏小,故c正确;d.用温度计测定NaOH溶液起始温度后直接测定HCl溶液的温度,HCl溶液的起始温度偏高,测得的温差偏小,热量偏少,中和热的数值偏小,故d正确;故答案为:acd。
10.A、B、C、D、E是元素周期表中原子序数依次增大的前四周期元素。A、B、C同周期,且A元素原子核外s能级有1个未成对电子;C元素的原子序数比B多1,且C元素的原子核外p电子比s电子少1;D元素的原子价电子有6个未成对电子,它的一种化合物常用于检验酒驾;E元素的原子序数为27。请回答下列问题:
(1)第一电离能介于A和C之间的同周期元素有________________(填元素符号)。
(2)C元素的最高价氧化物所对应的水化物在水溶液中能完全电离,电离所得阴离子的空间构型为____________,写出任意一种与该阴离子互为等电子体的微粒的化学式___________。
(3)与B元素同主族的元素硅,其四卤化物的沸点和铅的二卤化物熔点如图所示:
①SiX4的沸点依F、Cl、Br、I次序升高的原因是_________________________。
②结合PbX2的熔点的变化规律,推断如下物质的熔点高低:NaCl_______MgO(填“<”、“>”或“=”)。
(4)元素D可以形成如图所示的配合物,该配合物中所含化学键的类型不包括________(填字母)。
a、极性共价键 b、非极性共价键 c、配位键 d、离子键
e、金属键 f、σ键 g、π键
(5)已知E3+可形成配位数为6的配合物。现有橙黄色和紫红色两种E的配合物,其组成均可表示为ECl3·nNH3。为测定这两种配合物晶体的化学式,设计了如下实验:
a.分别取等质量的两种晶体的样品配成溶液;
b.向两种溶液中分别滴入AgNO3溶液,均产生白色沉淀;
c.沉淀完全后分别过滤,经洗涤干燥后称量,发现紫红色晶体产生沉淀的质量与橙黄色晶体产生沉淀的质量之比为2∶3 。则紫红色晶体的化学式为______________(用配合物的形式写出化学式,且E用元素符号表示,n用具体数字表示)。
【答案】(1). Be、B、C、O (2). 平面三角形 (3). CO32- 或SO3 (4). 组成和结构相似的分子,随着相对分子质量增大,范德华力增强,沸点升高 (5). < (6). e (7). [Co(NH3)5Cl]Cl2
【解析】
【分析】A、B、C、D、E是元素周期表中原子序数依次增大的前四周期元素。D元素的原子价电子有6个未成对电子,只能属于过渡元素,价电子排布式为3d54s1,故D为Cr;E元素的原子序数为27,故E为Co;C元素的原子核外p电子比s电子少1,核外电子排布式为1s22s22p3,故C为N元素。A、B、C同周期,C元素的原子序数比B多1,则B为C元素;A元素原子核外s能级有1个未成对电子,则A为Li元素。
(1)同周期元素,随原子序数增大第一电离能呈增大趋势,但IIA族、VA族的第一电离能高于同周期相邻元素;
(2)C元素的最高价氧化物的水化物在水溶液中能完全电离,阴离子为NO3-,结合价层电子对数=σ键电子对数+(a-xb)计算判断,结合等电子体的概念分析判断;
(3)①SiX4组成结构相似,均为分子晶体,随着相对分子质量增大,分子间作用力增大,熔沸点升高;②由图可知,PbX2化学式相似,但PbF2和PbCl2的熔点比PbBr2和PbI2的高,说明它们的晶体类型不同,结合各种类型的晶体的熔点高低的判断方法判断;
(4)碳原子之间形成非极性键,C与H原子、O原子之间形成极性键,水分子中O、H原子之间也形成极性键,O原子与Cr之间形成配位键,内界配离子与外界氯离子之间形成离子键,单键为σ键,双键含σ键、π键;
(5)Co3+的配位数均为6,往待测溶液中滴入AgNO3溶液,均产生白色沉淀,则有氯离子在配合物的外界。两份沉淀,经洗涤干燥后称量,紫红色晶体产生沉淀的质量与橙黄色晶体产生沉淀的质量之比为2∶3,可知紫红色晶体中有2个氯离子在外界,橙黄色晶体中有3个氯离子在外界,据此推断化学式。
【详解】根据上述分析,A为Li元素,B为C元素,C为N元素,D为Cr元素,E为Co元素。
(1)同周期元素,随原子序数增大第一电离能呈增大趋势,但IIA族、VA族的第一电离能高于同周期相邻元素,故第一电离能:N>O>C>Be>B>Li,第一电离能介于A和C之间的同周期元素有Be、B、C、O,故答案为:Be、B、C、O;
(2)C元素的最高价氧化物的水化物在水溶液中能完全电离,阴离子为NO3-,NO3-中N原子价层电子对数=3+=3,无孤电子对,VSEPR模型即为离子空间构型,即NO3-的空间构型为:平面正三角形;与该阴离子互为等电子体的微粒,可以用S原子替换N原子与1个单位负电荷,可以用C原子、1个单位负电荷替换N原子,两种等电子体微粒为SO3、CO32-等,故答案为:平面正三角形;SO3(或CO32-);
(3)①SiX4熔沸点逐渐升高,SiX4组成和结构相似,均为分子晶体,随着相对分子质量增大,分子间作用力增大,熔沸点升高,故答案为:SiX4都为组成和结构相似的分子,随着相对分子质量增大,分子间作用力增强,沸点升高;
②由图可知,PbX2的化学式相似,但PbF2和PbCl2的熔点比PbBr2的高,说明PbF2和PbCl2为离子晶体,PbBr2和PbI2的熔点递变规律与SiX4的熔点递变规律相似,即PbBr2和PbI2为分子晶体。离子晶体中离子的电荷越多,离子半径越小,晶格能越大,熔点越高,因此熔点:NaCl<MgO,故答案为:<;
(4)碳原子之间形成非极性键,C与H原子、O原子之间形成极性键,水分子中O、H原子之间也形成极性键,O原子与Cr之间形成配位键,内界配离子与外界氯离子之间形成离子键,单键为σ键,双键含σ键、π键,没有金属键,故答案为:e;
(5)Co3+的配位数均为6,往待测溶液中滴入AgNO3溶液,均产生白色沉淀,则有氯离子在配合物的外界。两份沉淀,经洗涤干燥后称量,紫红色晶体产生沉淀的质量与橙黄色晶体产生沉淀的质量之比为2∶3,可知紫红色晶体中外界含2个氯离子,橙黄色晶体中外界含3个氯离子,则紫红色晶体的化学式为[Co(NH3)5Cl]Cl2,故答案为:[Co(NH3)5Cl]Cl2。
11.磷和砷的相关化合物在化工、医药、材料等领域有着广泛的应用。回答下列问题:
(1)红磷是巨型共价分子,无定型结构,下列方法能证明红磷是非晶体的是_____。
A.质谱法 B.原子发射光谱法 C.核磁共振谱法 D.X射线行射法
(2)基态As原子的核外电子排布式为_____,As原子的逐级电离能数据如下:
第一电离能
第二电离能
第三电离能
第四电离能
第五电离能
第六电离能
947.0
1798
2735
4837
6043
12310
为什么第五电离能与第六电离能相差较大_____。
(3)黑磷是新型二维半导体材料,具有片层结构(如下图所示),P原子的杂化形式为_____,层与层之间的相互作用为_____。
(4)GaAs的熔点为1238℃,且熔融状态不导电,其晶胞结构如下图所示,该晶体的类型为_____,每个As原子周围最近的As原子数目为_____,与同一个Ga原子距离最近的As原子构成的空间构型为_____,一个GaAs晶胞中配位键的数目为_____。
(5)已知GaAs的密度为dg/cm3,摩尔质量为Mg/mol,阿伏加德罗常数用NA表示,则晶胞中最近的As和Ga原子核间距为_____ nm(列式表示)。
【答案】(1). D (2). [Ar]3d104s24p3 (3). As原子最外层有五个电子,失去的第六个电子来自全满的次外层,所需能量较高 (4). sp3 (5). 范德华力 (6). 原子晶体 (7). 12 (8). 正四面体 (9). 4 (10). ×107
【解析】
【分析】(1)判断晶体、非晶体最科学的方法是X-射线衍射实验;
(2)基态As原子核外有33个电子,根据构造原理书写基态As原子的核外电子排布式;As的第五电离能与第六电离能相差显著,As失去5个电子后电子排布为[Ar]3d10,此时3d为全满,较稳定;
(3)黑磷中P原子的价层电子对数是4且含有一对孤电子对,根据价层电子对互斥理论判断P原子杂化形式,层与层之间的相互作用为范德华力;
(4)根据GaAs的熔点和熔融状态不导电分析判断晶体的类型;根据晶胞结构图,As原子位于晶胞的顶点和面心,判断每个As原子周围最近的As原子数目;Ga原子最外层有3个电子,As原子最外层有5个电子,该晶胞中每个Ga原子和4个As原子形成化学键,其中一个为配位键,据此判断一个CaAs晶胞中配位键的数目;
(5)根据均摊法计算该晶胞中As和Ga的原子个数是4,再结合晶胞中最近的As和Ga原子核间距等于晶胞体对角线长度的计算。
【详解】(1)判断晶体、非晶体最科学的方法是X-射线衍射实验,所以能证明红磷是非晶体的是X-射线衍射实验,故选D;
(2)基态As原子核外有33个电子,根据构造原理,基态As原子的核外电子排布式为[Ar]3d104s24p3;As的第五电离能与第六电离能相差显著,是因为As失去5个电子后电子排布为[Ar]3d10,此时3d为全满,较稳定,此时再失去一个电子较困难,所以第五电离能与第六电离能相差显著,故答案为:[Ar]3d104s24p3;As原子最外层有五个电子,失去的第六个电子来自全满的次外层,所需能量较高;
(3)黑磷中P原子的价层电子对数是4且含有一对孤电子对,根据价层电子对互斥理论,P原子杂化形式为sp3,层与层之间的相互作用为范德华力,故答案为:sp3;范德华力;
(4)GaAs的熔点为1238℃,且熔融状态不导电,符合原子晶体的特征,GaAs为原子晶体;根据晶胞结构图,As原子位于晶胞的顶点和面心,每个As原子周围最近的As原子数目为12个;与同一个Ga原子距离最近的4个As原子构成正四面体;Ga原子最外层有3个电子,As原子最外层有5个电子,该晶胞中每个Ga原子和4个As原子形成化学键,其中一个为配位键,Ga原子位于晶胞内部,Ga原子个数是4,则一个CaAs晶胞中配位键的数目为4,故答案为:原子晶体;12;正四面体;4;
(5)该晶胞中As原子位于晶胞的顶点和面心,As原子个数=8×+6×=4、Ga原子位于晶胞内部,Ga原子个数是4,晶胞的质量=g,则晶胞棱长=cm=×107 nm。晶胞中最近的As和Ga原子核间距等于晶胞体对角线长度的,晶胞中最近的As和Ga原子核间距=×××107 nm=××107nm,故答案为:××107。
相关资料
更多

