【地理】黑龙江省龙涤中学2018-2019学年高一上学期期中考试(解析版)
展开黑龙江省龙涤中学2018-2019学年
高一上学期期中考试
注意事项:
1. 答题前填写好自己的姓名、班级、考号等信息
2. 请将答案正确填写在答题卡上
一、单项选择题(共30题,每题2分,共60分)
1.自然界中,煤炭主要储藏的岩层是
A. 喷出岩 B. 沉积岩 C. 变质岩 D. 侵入岩
【答案】B
【解析】
煤炭是地质史上的植物遗体经复杂的地质作用沉积而成,因此,煤炭储藏于沉积岩中,选B。
2.花岗岩经过变质作用后形成的岩石是
A. 板岩
B. 大理岩
C. 片麻岩
D. 石英岩
【答案】C
【解析】
【详解】A. 板岩是页岩经过变质作用形成的,A不对。
B. 大理岩是石灰岩经过变质作用形成的,B不对。
C. 片麻岩是花岗岩经过变质作用后形成的岩石,C对。
D. 石英岩是石英砂岩及硅质岩经变质作用形成,D不对。
故答案选C。
【点睛】地质作用的内力作用包括地壳运动、岩浆活动和变质作用。变质作用在地壳内部进行,不能直接改变地表形态,可以形成新的岩石类型。某些岩石在高温高压的条件下可以发生变质,从而转变为变质岩,如石灰岩经过变质会转变为大理岩,页岩经过变质会转变为板岩等。
3.下列岩石属于岩浆岩的是
A. 页岩、玄武岩、片麻岩 B. 砾岩、玄武岩、板岩
C. 石灰岩、大理石、花岗岩 D. 花岗岩、玄武岩、流纹岩
【答案】D
【解析】
岩浆岩的是岩浆冷凝形成的,侵入地壳上部,没有喷出地表的是花岗岩,喷出地表冷凝形成的有玄武岩、流纹岩,D对。页岩、砾岩、石灰岩是沉积岩,片麻岩、板岩、大理石是变质岩,A、B、C错。
点睛:了解主要岩石类型及成因,页岩经变质作用形成板岩,石灰岩变质作用形成大理岩,花岗岩变质作用形成花岗片麻岩。
4.作为重要建筑材料的花岗岩和大理岩,按成因分别属于
A. 岩浆岩和沉积岩 B. 岩浆岩和变质岩
C. 沉积岩和变质岩 D. 变质岩和沉积岩
【答案】B
【解析】
试题分析:花岗岩是岩浆向上侵入过程中,冷却凝固形成,属于岩浆岩;大理岩是石灰岩变质形成的,属于变质岩。故选B。
考点:地壳物质循环
5.岩石按成因可分为
A. 花岗岩、玄武岩、大理岩 B. 沉积岩、岩浆岩、变质岩
C. 石灰岩、火山岩、片麻岩 D. 侵入岩、喷出岩、砂岩
【答案】B
【解析】
试题分析:岩石按其成因不同分为岩浆岩、沉积岩和变质岩。岩浆岩由岩浆活动冷凝而形成;沉积岩受外力作用而形成;变质岩受变质作用而生成。
考点:本题考查岩石分类。
点评:本题难度低,学生只要结合不同的形成过程掌握岩石的分类。
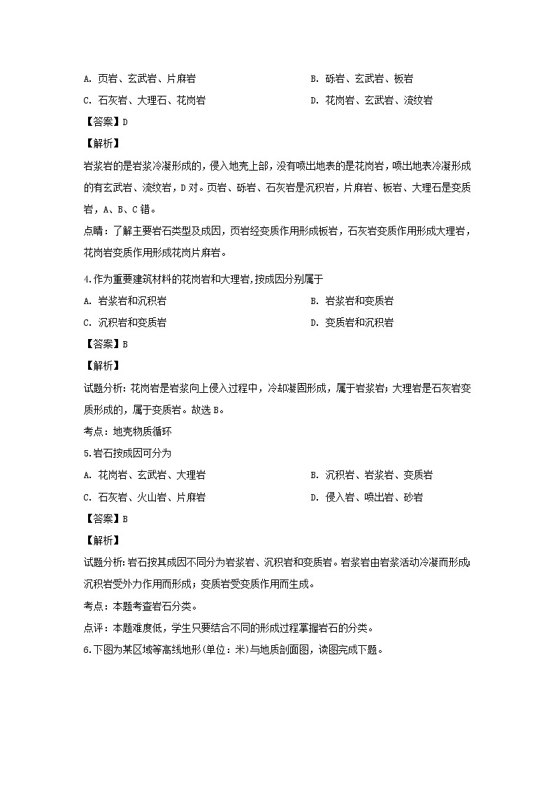
6.下图为某区域等高线地形(单位:米)与地质剖面图,读图完成下题。
甲处的地质构造是
A. 山谷 B. 背斜 C. 山脊 D. 向斜
【答案】B
【解析】
【详解】A. 山谷是对地表形态的描述,不是地质构造,A不对。
B. 从图中看,该处岩层向上弯曲,岩层中间老、两翼新,判断为背斜,B对。
C. 山脊是对地表形态的描述,不符合题意,C不对。
D. 向斜岩层向下弯曲,岩层中间新,两翼老,因此不符合图中所示,D不对。
故答案为B。
【点睛】地质构造指组成地壳的岩层或岩体在内、外动力地质作用下发生变形和变位,如褶皱、断层等;褶皱包括背斜和向斜,断层包括地垒和地堑;背斜岩层向上拱起,向斜岩层向下凹陷,断层岩层断裂且有位移。
7.野外判断背斜、向斜最可靠的依据是
A. 地表形态
B. 地表裸露岩层的新老关系
C. 矿产类型
D. 地下岩层的弯曲方向
【答案】B
【解析】
【详解】A. 岩层在长时间的外力作用下,有可能发生地形倒置,如背斜可能成谷,向斜可能成山;因此地表形态不能作为判断背向斜的依据,A不对。
B. 从岩层的新老关系看,背斜核老翼新,向斜核新翼老,这是判断背斜、向斜最可靠的依据,B对。
C. 背斜和向斜由于岩层形状不同,所存储矿产类型可能会有差别,但也不是用来判断区别二者的可靠依据,C不对。
D. 在某些地壳运动较活跃地区,岩层结构往往比较复杂,难以根据岩层弯曲方向直接进行判断是背斜还是向斜,D不对。
故选B。
8.下列属于生长边界而形成的地貌是
A. 海沟 B. 海岭
C. 岛弧链 D. 海岸山脉
【答案】B
【解析】
考查板块边界类型,注意海沟和海岭的板块边界类型的差异。
大陆板块和大洋板块的碰撞而形成海沟、岛屿和海岸山脉;大洋板块的张裂而形成海岭,故海岭属于板块的生长边界。B正确。
9.有利于修建地下隧道的地质构造是
A. 向斜构造盆地 B. 背斜构造盆地
C. 向斜自流盆地 D. 背斜弯窿状构造
【答案】D
【解析】
背斜岩层上拱,结构稳定且不易储水,因此适合修建隧道。故选D。
10.岩石圈指的是
A. 组成地壳的所有连续的固体岩石
B. 地壳和上地幔顶部(软流层以上的地幔部分)
C. 地壳和地幔的大部
D. 地壳和岩浆
【答案】B
【解析】
【详解】A. 岩石圈的范围要大于地壳的范围,A不对。
B. 岩石圈包括地壳和上地幔顶部,上地幔的顶部指软流层以上的地幔部分,也就是说岩石圈是指软流层以上的部分,B对。
C. 岩石圈包括地壳和上地幔的顶部,即包括地壳和地幔的一小部分,C不对。
D. 岩浆来源于软流层,岩石圈指软流层以上的部分,D不对。
故选B。
11.下列金属元素中,在地壳内含量最多的是
A. 镁 B. 铁 C. 铝 D. 钙
【答案】C
【解析】
【详解】在地壳中最多的化学元素是氧,它占总重量的48.6%;其次是硅,占26.3%;以下是铝、铁、钙、钠、钾、镁,其中铝是含量最多的金属元素,占到7.73%。故答案为C。
12.地震发生时,在水中潜泳的人
A. 不会感觉到地震
B. 会感到先颠簸后摇晃
C. 会感到先摇晃后颠簸
D. 会感到上下颠簸
【答案】D
【解析】
【详解】地震发生时,纵波波速较快,使地面发生上下振动,且能在固、液、气中传播;横波传播速度较慢,使地面左右摇晃,且只能在固体中传播;因此在水中潜泳的人在发生地震时,只能感觉到上下颠簸。故答案为D。
【点睛】地震波按传播方式分为纵波、横波。纵波是推进波,地壳中传播速度为5.5~7千米/秒,最先到达震中,又称P波,它使地面发生上下振动,破坏性较弱。横波是剪切波,在地壳中的传播速度为3.2~4.0千米/秒,第二个到达震中,又称S波,它使地面发生前后、左右抖动,破坏性较强。根据地震波的传播速度的差异,将地球内部划分为地壳、地幔、地核三部分。
13.一般认为岩浆的主要发源地是
A. 地壳 B. 下地幔
C. 软流层 D. 地核
【答案】C
【解析】
【详解】地球内部的温度随深度的增加而增高,一般到100km深时,温度便接近于地幔开始熔融的固相线温度,这时岩石开始产生选择性熔融,逐渐形成固流体软流层。这里一般被认为是岩浆的发源地,软流层分布在上地幔的上部,C对,ABD不对。故选C。
14. 当西八区的旧金山区时为10月8日6时,北京时间为
A. 10月8日22时 B. 10月9日18时
C. 10月8日18时 D. 10月7日22时
【答案】A
【解析】
试题分析:北京时间为东八区区时,较西八区区时早16个小时,西八区为10月8日6时,北京时间为8日22时,所以A正确。
考点:地球运动的地理意义
15.地球公转处于远日点时为
A. 5月初 B. l月初 C. 10月初 D. 7月初
【答案】D
【解析】
每年1月初,地球位于近日点附近,公转速度较快;每年7月初,地球位于远日点附近,公转速度较慢。故选D。
16.下列各图(阴影表示晚上)正确表示12月22日日照情况的是
【答案】B
【解析】
本题考查晨昏线图。冬至日晨昏线与极圈相切,北极圈内出现极夜,南极圈内出现极昼。故选B项。
17.下列日期中长沙各地白昼最长的一天是
A. 5月1日 B. 6月1日
C. 7月1日 D. 8月1日
【答案】C
【解析】
试题分析:当太阳直射北回归时,兴和县白昼最长,所以距6月22日越近,昼越长,题中四个日期中,7月1日距6月22日最近,所以最长。故选C。
18.2006年亚运会于12月1日在多哈(东3区)当地时间20:00举行开幕式。则郴州观众应该在北京时间( )时观看
A. 12月1日23:00 B. 12月1日01:00
C. 12月2日01:00 D. 12月2日23:00
【答案】C
【解析】
【详解】根据材料,亚运会举行开幕式时东三区区时为12月1日20:00,则根据区时计算法则,东八区的区时比东三区早5小时,故为12月1日20:00+5=12月2日01:00,故答案为C。
19.已知济南(117°E)日影最短时,成都的地方时为11时08分,则成都的经度为
A. 103°E B. 104°E
C. 105°E D. 106°E
【答案】B
【解析】
【详解】根据题意,济南(117°E)日影最短时,当地地方时为12:00;与成都相差52分钟;把时差转化为经度差为13°;则成都的经度为117°E-13°=104°E。故答案为B。
【点睛】由于地球自西向东转,则相对东边的地区线见到太阳,时间要早。由于地球自转的速度为15°/时,则经度相差15°,时间相差1小时;经度每相差1°,时间相差4分钟。
20.已知46°W地方时为11月30日14:30,则98°E的地方时为
A. 11月31日00:36 B. 11月31日00:06
C. 12月1日00:06 D. 12月1日00:36
【答案】C
【解析】
【详解】考查地方时的计算。46°W比98°E的地方时晚且经度差144°,故时差是9小时36分,所以98°E的地方时为12月1日00:06,C项正确。
21.关于晨昏圈所在平面的叙述,正确的是
A. 永远与太阳光线垂直
B. 永远与纬线圈垂直
C. 不可能与经线圈重合
D. 地心不位于晨昏圈平面上
【答案】A
【解析】
【详解】A.晨昏圈是由于太阳光线与地球球面相切形成,是昼夜半球的分界线,因此晨昏圈永远与太阳光线垂直,A对。
B.晨昏圈与纬线圈一般相交于两点,在刚好极昼、极夜区二者相切;只有在二分日晨昏圈与纬线圈垂直,此时全球昼夜平分,B不对。
C.晨昏圈与经线圈一般是相交关系;当二分日时,二者相重合,C不对。
D.晨昏圈是地球球面上的大圆,其圆心在地心,因此地心位于晨昏圈平面上,D不对。
故答案为A。
22. 同一经度的各地在同一天内
A. 地方时相同 B. 季节相同
C. 看到日出的时刻相同 D. 自转的线速度相同
【答案】A
【解析】
本题考查地方时的成因:地球自西向东自转,不同的经线有不同的时刻,东边地点的时刻总是早于西边,这就产生了地方时,同一条经线上的地方时相同。所以本题选择A选项。
23. 晨昏圈与经线圈的关系是
A. 不可能重合 B. 每天都重合
C. 在春(秋)分日重合 D. 在冬(夏)至日重合
【答案】C
【解析】
本题考查光照图的判断。本题考查地球太阳光照图的综合判断。北半球夏至日(6月22日前后)太阳直射北回归线,北半球昼长夜短,北极圈及其以北出现极昼现象;冬至日(12月22日前后)太阳直射南回归线,北半球昼短夜长,北极圈及其以北地区出现极夜现象;春秋二分太阳直射赤道,全球昼夜等长。春秋分晨昏线与经线圈重合,其他都不重合。所以本题选择C选项。
24. 一架飞机从上海(东八区)于10月1日17时飞往美国旧金山(西八区)需飞行14小时,到达目的地时,当地时间是
A. 10月1日3时 B. 10月1日15时
C. 10月2日3时 D. 10月2日15时
【答案】B
【解析】
【分析】
本题组考查学生基础知识的掌握情况,涉及到的知识点主要是地方时的计算,需要结合基础知识分析答题。
【详解】本题要求熟练掌握全球时区的划分与分布,理解并熟记区时的计算方法。根据时区的分布可知西八区位于东八区以西,而且两地相差16个时区;根据所求时区的区时=已知时区的区时+/-时区差(东加西减),可知当飞机由我国上海于10月1日5时起飞时,西八区的区时是9月30日13时,10小时后飞机到达西八区,时间应该是9月30日23时,故选项D正确。
25. 地球自转时
A. 赤道上的角速度和线速度均比高纬地区快
B. 地球上所有地点的自转角速度都相同
C. 地球自转线速度自赤道向两极递减
D. 在地球南北两极只有角速度,而无线速度
【答案】C
【解析】
试题分析:地球自转的角速度,除极点以外,全球都相等;自转线速度赤道最大,从赤道向两极逐渐递减。极点既无角速度,也无线速度。
26.发射同步卫星与地球自转线速度密切相关,自转线速度大有利于卫星发射。据此分析,下列发射场中最有利于卫星发射的是
A. 拜科努尔(460N) B. 库鲁(50N)
C. 酒泉(460N) D. 肯尼迪(280N)
【答案】B
【解析】地球同步卫星即地球同步轨道卫星,又称对地静止卫星,是运行在地球同步轨道上的人造卫星,卫星距离地球的高度约为36000 km,卫星的运行方向与地球自转方向相同、运行轨道为位于地球赤道平面上圆形轨道。根据题意,自转线速度大有利于卫星发射,地球上自转线速度的规律是纬度越低、自转线速度越大。答案选B。
27.自北半球夏至日到冬至日,地球的公转速度
A. 越来越快 B. 越来越慢
C. 先变慢再变快 D. 先变快再变慢
【答案】C
【解析】
本题考查地球的公转。地球公转在远日点(7月初)达最快,在近日点(1月初)为最慢,当地球公转从夏至日到冬至日时,经过了远日点(7月初时,速度最慢),故公转速度先变慢,再变快。
28.以下节日中,我国各地夜最长、昼最短的是
A. 国际劳动节 B. 国际儿童节
C. 我国国庆节 D. 新年元旦
【答案】D
【解析】
【详解】A. 国际劳动节在5月1日,此时太阳直射在北半球,我国各地昼长夜短,A不对。
B. 国际儿童节在6月1日,此时太阳直射点接近北回归线,我国各地昼长夜短,B不对。
C. 我国国庆节在10月1日,此时太阳直射点移动到赤道以南地区,我国各地开始变得昼短夜长,C不对。
D. 新年元旦在1月1日,此时太阳直射点接近南回归线,与其余三个节日比较,我国各地昼最短、夜最长,D对。
故答案选D。
29.下列四幅图中,能正确表示地球自转方向的是
A. B.
C. D.
【答案】D
【解析】
【详解】从南极点俯视,地球自转方向为顺时针;从北极点俯视,地球自转方向为逆时针,故A、B错误。0°经线以西为西经度,地球自转方向为自西向东,故D正确,C错误。
30.下图中横线是0°纬线,虚线是水平运动物体的原始方向,实线箭头是其偏转方向,正确的图示是
A. B.
C. D.
【答案】B
【解析】
试题分析:图中横线是0°纬线,横线以北为北半球,受地转偏向力影响水平运动的物体向右偏转,横线以南为南半球,受地转偏向力影响水平运动的物体向左偏转。
考点:地球运动的地理意义
二、综合题(共40分)
31.读“某地地质剖面图”,回答问题。
(1)图中甲处地质构造名称是_____,地貌名称是_____。
(2)乙处地质构造名称是_____。
(3)丙处地质构造名称是_____。
(4)图中良好的储水构造是_____,图中良好的储油构造是_____。
【答案】(1)向斜 山岭 (2)背斜 (3)断层 (4)甲或向斜 乙或背斜
【解析】
【分析】
本题考查地质剖面图的判读,难度一般。解题关键是掌握地质构造的类型和岩层特点,明确油气、水的密度特点和储存位置。
【详解】(1)图中显示,甲处岩层向下弯曲,判断地质构造名称是向斜;从地表形态看,该地为山岭。
(2)图中显示,乙处岩层向上弯曲,判断地质构造名称是背斜。
(3)图中显示,丙处岩层发生断裂且有明显位移,判断地质构造名称是断层。
(4)向斜岩层向下凹陷,是良好的储水构造;背斜向上拱起,由于油气密度较小,往往集中在背斜部位,故背斜是良好的储油构造。
32.读“地壳物质循环示意图”,完成下列各题。
(1)图中甲、乙分别代表________和________。
(2)下列选项中,符合沉积岩两个突出特征的是( )
A.具有层理构造 B.具有气孔构造
C.常含有化石 D.坚实致密
(3)图中序号①②③④中,表示变质作用的是________,表示风化、侵蚀、搬运、沉积和固结成岩等外力作用的是________。
(4)在台湾东北海岸的“野柳公园”内,有一群海岸怪石,其中以“女王头”(如图)最为著名。但其“玉颈”逐年变细,预计15年后将面临“断头”危机。你认为其“玉颈”变细是受________作用的影响,该作用对应于图中的____(填序号)。
(5)石材已是许多家庭房屋装潢的必需品,请列举家庭装潢中常用的甲、乙类岩石各一种。
【答案】(1)岩浆岩 变质岩 (2)AC (3) ③ ② (4) 海水侵蚀和风化作用 ② (5)甲:花岗岩。乙:大理岩
【解析】
【分析】本题主要考查地壳的物质循环、岩石的特征和用途,外力作用对地貌的塑造。
【详解】(1)根据该岩石圈物质循环图可知,甲由岩浆形成的应为岩浆岩、乙为变质岩;
(2)沉积岩是已形成的岩石经风化、侵蚀、搬运、沉积、固结成岩等作用形成的,一般具有层理构造,且常含有化石。故该题选AC。
(3)读图①是岩浆形成岩浆岩的过程,所以①表示冷凝作用;②为形成沉积岩的过程,表示外力作用;③为形成变质岩的过程表示变质作用;④为形成岩浆的过程表示重熔再生作用。
(4)台湾的“女王头玉颈”是在长期在海水侵蚀和风化作用下不断变细的。图示中②为形成沉积岩的外力作用包含风化、侵蚀、搬运、堆积、固结成岩作用。
(5)家庭装潢用的花岗岩属岩浆岩(甲)中的侵入岩。大理岩(乙)属变质岩。
33.读图,回答下列问题。
(1)图中字母________是地震波纵波曲线,A是________界面。
(2)字母A以上是________,主要由________组成。
(3)图中A、B之间是________。
(4)从图中可以看出,外核的物质接近________态,因为________波不能通过。
【答案】(1)N 莫霍 (2)地壳 岩石 (3)地幔 (4)液 横(S)
【解析】
【详解】(1)图中字母N速度较快,是地震波纵波曲线,A处横波、纵波波速都增大,故该处是莫霍界面。
(2)字母A以上是地壳,主要由岩石组成。
(3)图中A、B分别是莫霍界面、古登堡界面,二者之间是地幔。
(4)从图中可以看出,外核处横波不能通过,故推测其物质接近液态。

