还剩19页未读,
继续阅读
【地理】黑龙江省哈尔滨师范大学附属中学 2018-2019学年高一上学期期中考试
展开
黑龙江省哈尔滨师范大学附属中学2018-2019学年
高一上学期期中考试
注意事项:
1.答题前,先将自己的姓名、准考证号填写在试题卷和答题卡上,并将准考证号条形码粘贴在答题卡上的指定位置。
2.选择题的作答:每小题选出答案后,用2B铅笔把答题卡上对应题目的答案标号涂黑,写在试题卷、草稿纸和答题卡上的非答题区域均无效。
3.非选择题的作答:用签字笔直接答在答题卡上对应的答题区域内。写在试题卷、草稿纸和答题卡上的非答题区域均无效。
4.考试结束后,请将本试题卷和答题卡一并上交。
第I卷(选择题)
一、单项选择题(共40题,每题1.5分,共60分)
读“某个时刻太阳系局部示意图”,完成下列各题。
1.关于图中四个天体的说法,正确的是( )
A.这四个天体的级别相同
B.小行星带位于M星轨道和木星轨道之间
C.月球是离地球最近的行星
D.地球是太阳系的中心天体
2.有人想了解M星球上是否有生物存在,你认为他必须要了解下列信息中的哪些信息( )
①M星球上是否有火山活动 ②M星球上是否有水 ③M星球上是否有适合生物呼吸的大气 ④M星球上的温度是否适宜 ⑤M星球是否围绕太阳公转
A.②③④ B.①②③④⑤ C.①②③ D.②③④⑤
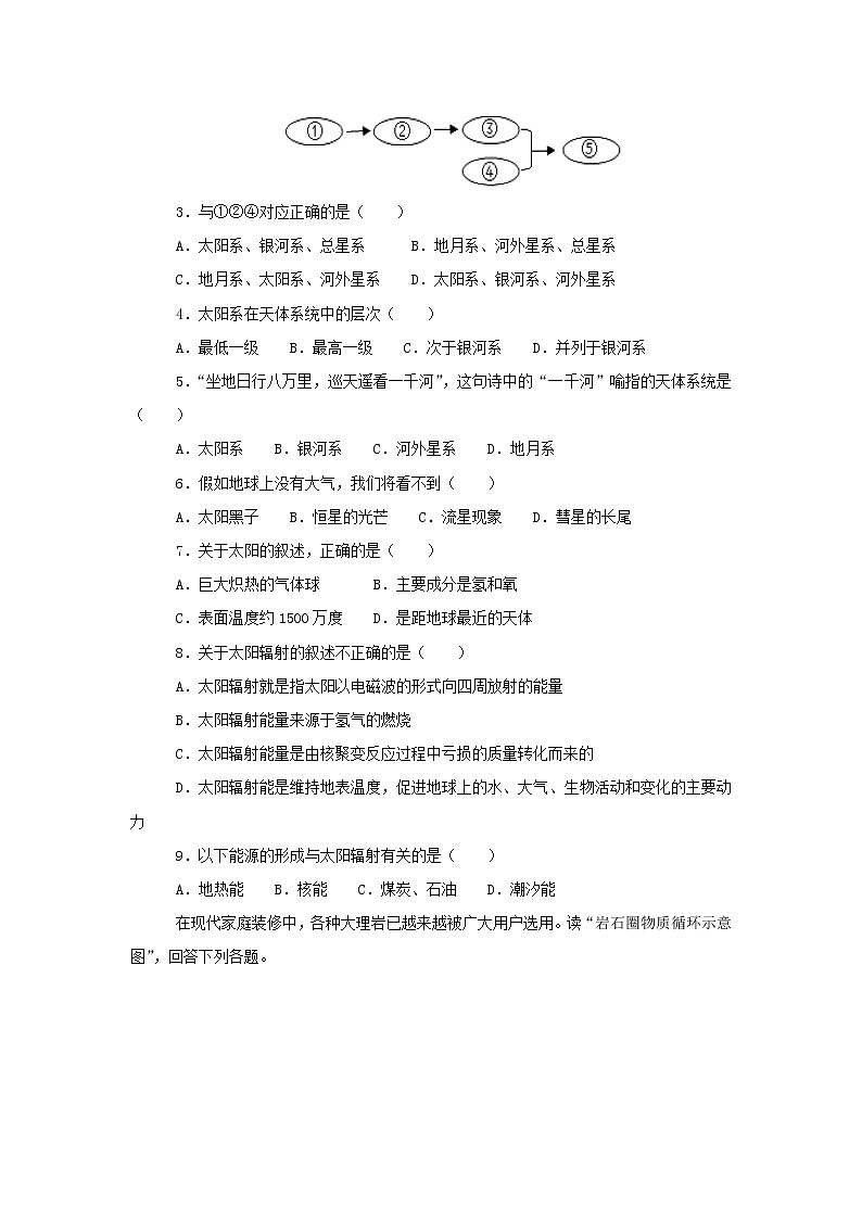
读“天体系统层次简图”,完成下列各题。
3.与①②④对应正确的是( )
A.太阳系、银河系、总星系 B.地月系、河外星系、总星系
C.地月系、太阳系、河外星系 D.太阳系、银河系、河外星系
4.太阳系在天体系统中的层次( )
A.最低一级 B.最高一级 C.次于银河系 D.并列于银河系
5.“坐地日行八万里,巡天遥看一千河”,这句诗中的“一千河”喻指的天体系统是( )
A.太阳系 B.银河系 C.河外星系 D.地月系
6.假如地球上没有大气,我们将看不到( )
A.太阳黑子 B.恒星的光芒 C.流星现象 D.彗星的长尾
7.关于太阳的叙述,正确的是( )
A.巨大炽热的气体球 B.主要成分是氢和氧
C.表面温度约1500万度 D.是距地球最近的天体
8.关于太阳辐射的叙述不正确的是( )
A.太阳辐射就是指太阳以电磁波的形式向四周放射的能量
B.太阳辐射能量来源于氢气的燃烧
C.太阳辐射能量是由核聚变反应过程中亏损的质量转化而来的
D.太阳辐射能是维持地表温度,促进地球上的水、大气、生物活动和变化的主要动力
9.以下能源的形成与太阳辐射有关的是( )
A.地热能 B.核能 C.煤炭、石油 D.潮汐能
在现代家庭装修中,各种大理岩已越来越被广大用户选用。读“岩石圈物质循环示意图”,回答下列各题。
10.图中表示大理岩形成的箭头是( )
A.① B.② C.③ D.④
11.图中序号代表的地质作用不正确的是( )
A.⑤—重熔再生 B.②—外力作用 C.③—冷却凝固 D.①—变质作用
读“某地地质构造示意图”,回答下列各题。
12.图示内容整体反映的是( )
A.断层 B.背斜 C.向斜 D.褶皱
13.关于图示构造,说法正确的是( )
A.甲处地形是谷地,因此应是向斜构造
B.乙处地形是山地,因此应是背斜构造
C.甲处岩层向上拱起,因此是背斜构造
D.乙处岩层向下弯曲,因此是背斜构造
14.昼夜交替周期正确的是( )
A.恒星日 B.太阳日 C.24时56分4秒 D.23时56分4秒
15.下列地理现象的发生,与地球自转无关的是( )
A.四季更替 B.长江三角洲的发育
C.日月星辰的东升西落 D.东京的地方时比北京早
16.下列四幅图中,能正确表示地球自转方向的是( )
A.① B.② C.③ D.④
17.读下图地球表面甲、乙、丙、丁四个地点中线速度最慢的是( )
A.甲 B.乙 C.丙 D.丁
18.下面四幅图中所表示的自转方向正确,且NM为晨线的( )
A. B. C. D.
19.下面四幅图中,正确表示地球自转方向的是( )
A. B. C. D.
20.哈尔滨、北京、上海、广州四地自转速度关系是( )
A.自转线速度相同 B.自转角速度相同
C.线速度由大到小 D.角速度由大到小
21.我们在观看中央电视台直播美国NBA篮球赛的时候经常是在上午,而美国当地时间却是晚上。造成中美两国时间差异的原因是( )
A.地球的公转 B.地球的自转
C.地转偏向力的存在 D.纬度的不同
22.下图中两条河流下游各有一个小岛,最终小岛可能连接的堤岸是( )
A.②③ B.①③ C.①④ D.②④
23.一架飞机飞过日界线后,发现接连过了两个国庆节,这架飞机是( )
A.自东向西飞行 B.一定飞过1800经线
C.自西12区飞向东12区 D.自东12区飞向西12区
将一盏电灯放在桌子上代表太阳,在电灯旁放置一个地球仪代表地球,拨动地球仪模拟地球运动。读图回答下列各题。
24.该实验能够演示的地理现象是( )
①昼夜的交替 ②四季的更替 ③运动物体偏向 ④地方时差异
A.①② B.③④ C.①④ D.②③
25.图中P地( )
A.位于晨线上 B.位于昏线上
C.当地时间6时日出 D.当地时间8时日出
26.有一条从东向西流的河流,南岸侵蚀较厉害,且一年内两次太阳直射,该河流可能位于( )
A.20ºS B.40ºN C.20ºN D.40ºS
读“黄道平面与赤道平面的交角图”,回答下列各题。
27.下列说法正确的是( )
A.目前的黄赤交角是66.5° B.图中角α是黄赤交角
C.地轴与黄道平面的交角就是黄赤交角 D.南北回归线的度数等于黄赤交角度数
28.假设黄赤交角变为0°,则不可能出现的现象是( )
A.太阳终年直射赤道 B.全球各地无四季变化
C.无大气环流现象 D.全球全年都是昼夜平分
29.太阳直射点上( )
A.昼最长夜最短 B.昼夜等长 C.太阳高度最大 D.昼长夜短
30.下列节日中,上海白昼最长的是( )
A.5月1日 B.6月1日 C.7月1日 D.8月1日
31.下列各图正确表示12月22日前后日照情况的是( )
A. B. C. D.
黄赤交角是产生四季的原因。黄赤交角并非固定不变,现在约为23.5°,最大时可达24.24°,最小时为22.1°,变动周期约4万年。读“黄赤交角变动时回归线和极圈的变动示意图”,回答以下两题。
32.黄赤交角为24.24°时( )
A.热带的范围比现在小
B.温带的范围比现在小
C.寒带的范围比现在小
D.极昼和极夜出现的范围比现在小
33.地球上的太阳直射点( )
①移动周期约4万年 ②随着季节的变化而变化 ③在南、北回归线之间来回移动 ④最小纬度为22.1°
A.①② B.①④ C.②③ D.③④
地震波在不同媒介中的传播速度是不同的,科学家利用这一原理探究地球内部结构。读“地震波传播速度和地球结构图”,完成下列各题。
34.关于地震波的叙述,正确的是( )
A.C通过固体、液体传播,D的传播只能通过液体
B.C和D传到B时,波速突然下降
C.C和D传到A时,波速明显减小
D.AB之间为固体,所以纵波和横波都能通过
35.A上下两侧名称分别为( )
A.地幔和地壳 B.岩石圈和地壳 C.地幔和地核 D.地壳和地幔
36.当印度尼西亚(位于亚洲东南部)东部发生里氏6.0级地震时附近海域的渔船会有怎么样的震感( )
A.左右摇晃 B.没有感觉 C.上下颠簸 D.左右摇晃并上下颠簸
37.地震波在地球内部传播时,科学家们发现在距离地面大约2 900千米深处横波速度突然降低为零,纵波速度也突然降低,这说明了( )
A.地球内部存在着岩浆
B.该深度上下层次的温度变化明显
C.大陆地壳与大洋地壳的厚度不同
D.该深度上下层次的物质组成存在很大差异
冰岛是欧洲第二大岛,全岛11.5%的面积被冰川覆盖,但冰岛是世界上地热资源最丰富的国家, 85%的冰岛人口利用地热取暖。结合图回答下列各题。
38.地热是来自地球内部的一种能量资源,一般认为它主要是地球内部熔岩的热量向地表传递产生的,这些熔岩主要分布在( )
A.地壳 B.上地幔 C.下地幔 D.地核
39.有关熔岩所在圈层与地壳间界面的说法,正确的是( )
A.该界面为古登堡界面
B.该界面处只有地震波的纵波能够穿过
C.该界面的地下深度在海洋上较大
D.地震波在该界面附近的传播速度自上而下明显加快
40.下图是“地球圈层构成示意图”,图中所示的圈层①、②、③分别是( )
A.水圈、生物圈、岩石圈 B.生物圈、岩石圈、水圈
C.岩石圈、水圈、生物圈 D.生物圈、水圈、岩石圈
第II卷(非选择题)
二、综合题(3题共40分)
41.太阳黑子的活动会对地球产生影响。如1988年的日本遭受冷夏的袭击,意大利由于炎热而造成铁路变形、列车脱轨。美国从4月中旬到8月为止,几乎不下雨,密西西比河的水面下降,连船都无法行驶。据此材料并结合下图回答问题。
(1)太阳黑子发生在太阳大气的___________层,黑子其实并不黑,是由于______,才显得暗一些,太阳黑子的活动以_________年为一个活动周期。
(2)与黑子活动往往同时发生的太阳活动主要是_____________,它在爆发时释放出大量射线和高能带电粒子,对在太空中活动的航天器及宇航人员将构成威胁。
(3)太阳活动对地球造成的影响主要有_______、____、_______。
42.读某半球光照图(阴影部分表示黑夜),结合图中信息回答下列问题。
(1)判断该日哈尔滨的节气为__________,日期为________前后。
(2)此时地球公转速度较_____(快或慢)。太阳直射的纬度为________。出现极昼的范围是_______。
(3)A和B点处在_____(填“晨线”或“昏线”)上,B点地方时为______点,C点的昼长约为_____小时。
(4)图中A、B、C三地自转线速度由大到小的顺序是________。该日南半球澳大利亚的悉尼昼长________夜长(大于或小于)。
43.读地球公转轨道示意图,回答问题。
(1)图中位置显示地球公转方向为______。(逆时针或顺时针)
(2)地球运行到B点时,正值北半球的______(节气);运行到C点时,日期在___月____日前后。
(3)11月3日地球运行到公转轨道的_____位置和____位置之间,其后一个月之内其公转速度_______。
(4)当地球运行到D点时,南半球是____季,北京的昼夜长短状况是________。
(5)太阳直射点向北移动的时段是____位置和____位置之间,北半球白昼逐日缩短的时段是____位置和_____位置之间。
44.读“地球圈层示意图”,回答下列问题。
(1)地球外部圈层中,厚度最大的是_____,连续而不规则的圈层是_______,其范围渗透到其他圈层之中的是___。
(2)大气圈包围着地球,它的主要成分是______;水圈中的水处于不间断的_________之中;生物圈占有大气圈的底部、_______圈的全部和________圈上部。这些圈层之间相互_______、相互 _______,形成人类赖以生存和发展的自然环境。
(3)请据图分析地壳厚度的特点是______________,具体表现________。
【参考答案】
1.B
2.A
【解析】
1.月球是地球的卫星,与地球组成地月系。根据图示,M在地球和木星之间,是火星,属于太阳系,四个天体不同级别,A错误。M为火星,小行星带位于M火星轨道和木星轨道之间,B正确。月球是卫星,不是行星,C错误。太阳系的中心天体是太阳,D错。
2.M星球上是否有生物存在的条件可依据地球上有生命存在的条件。M星球上是否有火山活动,与是否存在生命无关,①错误。水是生命之源,所以得了解M星球上是否有水,②正确。M星球上是否有适合生物呼吸的大气,也是证明有没有生命的条件之一,③正确。M星球上的温度是否适宜,也是检验是否存在生命的条件,④正确。⑤M星球是否围绕太阳公转,不是存在生命的必备条件,⑤错误,故选A。
3.C
4.C
5.B
【解析】
3.根据图示,①是最低级别的天体系统,是地月系,排除D;⑤是最高级别的天体系统,为人类所知道的宇宙部分,即总星系,故排除AB。②为太阳系,③是银河系,那么④为河外星系,故选C。
4.根据所学,最低一级的天体系统是地月系,排除A;比地月系高一级的是太阳系;目前人类所知最高级是总星系,B错误。太阳系仅次于银河系,C正确。银河系与河外星系并列,两者组成级别最高的总星系,D错误。
5.毛主席诗中“坐地日行八万里”指的是赤道上某地,排除D地月系。“河”指银河,AC错误;“一千河”指一千个与银河一样的星系,故选B。
6.C
【解析】
太阳黑子是发生在太阳光球层中的一种太阳活动现象,与地球大气层无关。恒星能自己发光,所以我们能看见恒星的光芒,如果没有大气的话,我们也能看见恒星。流星现象是流星体受地球吸引,撞入大气层中与大气层摩擦,燃烧发光而形成,假如地球上没有大气,我们将看不到流星现象,C正确。彗尾是彗星在靠近太阳时,冰物质升华并受太阳风推斥而形成的。
7.A
【解析】
太阳是巨大炽热的气体球,A正确;太阳主要成分是氢和氦;表面温度约6000K;距地球最近的自然天体是月球。
8.B
【解析】
太阳辐射就是指太阳以电磁波的形式向四周放射的能量,太阳辐射的巨大能量来源是内部的核聚变反应而不是一般意义的燃烧,是四个氢原子核聚变为一个氦原子核发生质量亏损而产生的巨大能量,太阳直接为地表提供光能和热能,维持地表温度,为生物繁衍生长、大气、水体运动提供能量。
【点睛】
太阳辐射是指太阳以电磁波的形式向外传递能量,是指太阳向宇宙空间发射的电磁波和粒子流,太阳辐射所传递的能量,称太阳辐射能,地球所接受到的太阳辐射能量虽然仅为太阳向宇宙空间放射的总辐射能量的二十二亿分之一,但却是地球大气运动的主要能量源泉,也是地球光热能的主要来源。
9.C
【解析】
生活中人们可以利于的能源的形成往往不同,来自太阳辐射的能源有:太阳能,水能,风能,生物能,煤,石油,天然气;来自地球内部的能源有:地热能,核能;潮汐能是月亮、太阳等天体对地球的吸引而形成的能量。故选项C正确。
考点:本题考查太阳对地球的影响。
10.D
11.C
【解析】
10.根据图示,甲岩石由岩浆形成,且可相互转化,则甲为岩浆岩。变质岩和岩浆岩都可以经过外力作用②③沉积形成沉积岩,BC错误。大理岩由沉积岩石灰岩变质形成,即图示中乙通过④变质作用形成变质岩,D正确。图示①箭头代表岩浆岩经变质作用变为变质岩,A错误,故选D。
11.结合上题判断,根据图示,图示①箭头代表甲岩浆岩经变质作用变为变质岩,D正确。箭头②代表岩浆岩经过风化、侵蚀搬运堆积形成沉积岩,是外力作用,B正确。箭头③代表变质岩经过外力作用沉积为沉积岩,C错误。⑤箭头代表岩浆岩经过重融再生成为岩浆,A正确,故选C。
【点睛】岩石圈物质循环示意图的判读技巧
(1)巧用岩浆:岩浆是岩石圈物质循环的出发点和归宿。有些示意图是较为单一的单向循环图,岩浆→岩浆岩→沉积岩→变质岩→岩浆。
(2)巧用箭头:判断三大类岩石和岩浆,大致可以用进出箭头的多少来区分:
岩浆:三进一出;岩浆岩:一进三出;变质岩和沉积岩:二进二出。
(3)巧用辅助性信息:沉积物。各种岩石均可以转化为沉积物,是通过外力作用(风化、侵蚀、搬运、沉积)将岩石转化为沉积物。沉积物只能转化为沉积岩,是通过外力作用(固结成岩作用)实现的。化石和岩层:含有化石或有层理特征(地层)的岩石为沉积岩,形成的地质作用是外力作用。由沉积岩发出的箭头指向的另一种岩石,是变质岩,该箭头是变质作用。
12.D
13.C
【解析】
12.图中有背斜和向斜,合起来叫褶皱,D正确。
13.甲处岩层向上拱起是背斜,地形是谷地,A错,C正确;乙处岩层向上弯曲,是向斜,地形是山地,B、D错。
【考点定位】地质构造
【方法总结】高中常考的地质构造有褶皱和断层。在地壳运动产生的强大挤压作用下,岩层会发生塑性变形,产生一系列的波状弯曲,叫褶皱;褶皱的基本单位是褶曲,褶曲有两种基本形态背斜和向斜,从形态上看,背斜一般岩层向上拱起,向斜一般岩层向下弯曲。在地貌上,有时候背斜发育成山岭,向斜发育成谷地。但是,不少褶皱构造的背斜顶部因受张力,常被侵蚀成谷地,而向斜由于槽部受挤压,不易被侵蚀,反而成山岭。当地壳运动产生的强大压力和张力,超过了岩石的承受能力时,岩体就会破裂。岩体发生破裂后,如果两侧的岩体沿断裂面发生明显的位移,就形成了断层。断层线处岩石破碎易受侵蚀形成沟谷。
14.B
【解析】
本题考查地球运动。昼夜交替以太阳为参照,故昼夜交替的周期为1个太阳日,24小时。
15.A
【解析】
地球自转主要产生三大地理意义,即昼夜交替现象(或日月星辰东升西落);地方时的产生和地转偏向力的产生。所以,与地球自转无关的是A项。
考点:地球自转的意义
16.D
【解析】
结合所学知识可知,地球自转方向是自西向东,北逆南顺,故④图所示正确。
17.A
【解析】考查地球自转线速度特点。
据线速度的分布规律由赤道向两极递减,甲纬度最高,线速度最小。A正确。
18.C
【解析】
地球自转方向是自西向东,在北极上空看是逆时针方向,南极上空看是顺时针方向。顺着自转方向,由夜进入昼的分界线是晨线,由昼进入夜的分界线提昏线。读图,图A的北极是逆时针方向,MN是昏线,A错。图B北极自转方向是顺时针,B错。图C自转方向正确,且是晨线,C对。图D自转方向错,D错。
【考点定位】地球自转的方向,晨昏线。
【方法总结】晨昏线的判断
(1)自转法:顺地球自转方向
(2)时间法:赤道上地方时
(3)方位法
如右图中,为晨昏线,据东经增加方向为地球自转方向知地球呈逆时针方向旋转,可判断为昏线,为晨线。
19.B
【解析】考查地球自转方向。
地球自转的方向是自西向东,从北极上空看呈逆时针,从南极上空看呈顺时针。
20.B
【解析】考查地球自转的速度特点。
地球自转的线速度由赤道向南北两侧递减.哈尔滨、北京、上海、广州四个城市广州纬度最低,线速度最大;哈尔滨纬度最高,线速度最小。地球自转的角速度除南北极点外,各地相等为15°/小时,故四个城市的角速度相等。B正确。
21.B
【解析】
本题考查地球自转的意义,产生地方时与时差。选择B项。
22.B
【解析】
地转偏向力在北半球向右,南半球向左;向北纬度度数越来越大的是北半球,左图为北半球,河流流水向右偏,②岸侵蚀,①岸沉积,最终可能和小岛连接的岸堤是①;向北纬度度数越来越小的是南半球,右图为南半球,河流流水向左偏,③岸侵蚀,④岸沉积,最终可能和小岛连接的岸堤是④。
23.D
【解析】
越过日界线向东减一天,向西加一天 , 一架飞机飞过日界线后,发现接连过了两个元旦,这架飞机是从西向东飞过日界线,A错误; 日界线不完全和180°经线重合,所以不一定飞过180°经线,B错误; 东12区在西12区西边,所以这架飞机是自东12区飞向西12区,D对,C错误。
【考点定位】国际日期变更线
24.C
25.A
【解析】考查地球自转的地理意义,晨昏线的判读。
24.读图可知,转动地球仪,图中只能演示出昼夜更替和地方时差异,不能演示出四季的交替和运动物体偏向。故选C。
25.自西向东转动地球仪,图中P点应位于由夜半球进入昼半球的交界线上,属于晨线上,A正确。故选A。
26.A
【解析】
一年中两次太阳直射,说明在南北回归线之间;河流从东向西流,南岸侵蚀严重,说明河流向南(向左)偏,是在南半球.综合可知是在南半球的0°-23°26’S之间。
考点:地球运动的地理意义
27.D
28.C
【解析】考查黄赤交角大小及意义。
27.本题考查黄赤交角。目前黄赤交角为23.5°,A项错误;图示β表示黄赤交角,B项错误;地轴与黄道平面的交角为66.5°,C项错误;南北回归线的度数等于黄赤交角度数,故选D项。
28.黄赤交角变为0°公转面与赤道面重合的,那么太阳直射点终年直射赤道,直射点的纬度也是0°,A正确;黄赤交角变为0°公转面与赤道面重合的,那么太阳直射点总是指向赤道,全球各地无四季变化,B正确;黄赤交角变为0°公转面与赤道面重合的,那么太阳直射点总是指向赤道,地球全年都是昼夜平分D正确;昼夜交替是由于地球自转与公转运动产生的地理现象,与黄赤交角的大小无关,C错误,故C选项符合题意。
29.C
【解析】
当太阳直射点在北回归线上时,北半球昼最长夜最短;或太阳直射点在南回归线上,南半球昼最长夜最短,排除A。赤道全年昼夜等长,不用太阳直射才能达到,B错误。太阳直射时,太阳高度最大,C正确。太阳直射点位于哪个半球,哪个半球昼长夜短,D与题意不符,故选C。
【点睛】太阳直射点与昼长长短状况及其变化规律:
(1)太阳直射点的位置决定昼夜长短的状况。太阳直射在哪个半球(南、北半球),哪个半球昼长夜短,且越向该半球的高纬度地区白昼时间越长。
(2)太阳直射点移动方向确定昼夜长短变化。太阳直射点的移动方向,决定昼夜长短的变化趋势,纬度的高低决定昼夜长短的变化幅度。太阳向哪个半球(南、北)移动,哪个半球昼将变长,夜将变短;且纬度越高,昼夜长短的变化幅度越大。
30.C
【解析】
3月21日-6月22日-9月23日,太阳直射北半球,北半球昼长夜短;6月22日太阳直射北回归线,是北半球昼最长的一天;四个节日中,7月1日距6月22日最近,昼最长。选C正确。
考点:主要考查地球公转意义。
31.B
【解析】
北半球夏至日(6月22日前后)太阳直射北回归线,北半球昼长夜短,北极圈及其以北出现极昼现象;冬至日(12月22日前后)太阳直射南回归线,北半球昼短夜长,北极圈及其以北地区出现极夜现象;春秋二分太阳直射赤道,全球昼夜等长。12月22日的日太阳直射南回归线,北极圈及其以北出现极昼现象。所以本题选择B选项。
32.B
33.C
【解析】
32.当黄赤交角为24°14′时,即黄赤交角变大时,回归线度数增大,极圈度数减小,回归线与极圈之间(温带地区)范围缩小;南、北回归线之间(热带地区)范围扩大;极圈与极点之间(寒带地区)范围扩大;地球上存在极昼和极夜的范围扩大。据此分析选B。
33.黄赤交角是产生四季更替的原因,同时也影响太阳直射点的移动范围,即太阳直射点的纬度位置随季节变化而变化,呈现出在南北回归线之间的周年移动规律,②③正确;太阳直射点移动的周期是一个回归年,4万年是黄赤交角的变动周期;太阳直射点最小的纬度应是赤道,即0°。据此分析选C。
【点睛】
由于黄赤交角的存在,导致太阳直射点以一年为周期在回归线之间南北移动,从而引起正午太阳高度的大小随纬度和季节做有规律的变化。晨昏线将地球上的纬线圈分成两部分,位于昼半球的是昼弧,位于夜半球的是夜弧。昼弧夜弧的长度反映了该纬度地区昼和夜的长短。由于黄赤交角的存在,太阳直射点的南北移动,从而使同一地方昼夜长短发生了变化。一年中,随地球上各地昼夜长短和正午太阳高度随时间的变化,导致到达地面的太阳辐射能的多少不同,造成地球表面在时间上的的季节更替和空间上的五带划分。
34.D
35.D
36.C
37.D
【解析】
34.地震波分横波和纵波,横波传播速度较慢,D波,纵波传播较快,即图示C波。D横波只能在固体中传播;C纵波能在固体、液体中传播,A错误。在地下33千米处,地震波突然加速,把界面A莫霍界面作为地壳与地幔分界面,C错误。距地面约2900千米处横波突然消失,纵波速度减小,B错误;说明B这个界面以上的物质是固态的;横波与纵波均能通过AB,说明AB之间为固体,D正确。
35.结合上题判断,A为莫霍界面,A以上为地壳,A以下为地幔,A项顺序错误,D正确。B为古登堡界面,AB之间为地幔,B以下为地核,C项与题不符。地球内部圈层结构里不包括岩石圈,B错误,故选D。
36.根据题意,6.0级地震,有明显震感,B错误。地震波分为纵波(D)和横波(C),纵波可以通过固、液、气体。横波只能通过固体,所以在海上感受不到左右摇晃,AD错误。纵波波速比横波快。在附近海域的渔船只会上下颠簸,只受纵波影响,故选C。
37.岩浆发源于上地幔上部的软流层,根据题意,地下2900千米处,属于地幔与地核交界,不是岩浆发源地,故A不符合题意。影响地震波传播速度的是物质的状态而不是温度,B错误。地壳分为大陆地壳和大洋地壳,大陆部分较厚平均厚度33千米,大洋部分较薄,与题干中2900千米深处不符,C错误。地震波传播速度随物质状态不同速度也不同,在地下2900千米深处横波消失,纵波减速,说明附近物质状态存在差异,D正确。
【点睛】地震波:
类型
传播速度
能通过的介质
共性
A表示横波
较慢
固体
传播速度都随所通过物质的性质而变化
B表示纵波
较快
固体、液体和气体
38.B
39.D
【解析】
38.在上地幔上部存在软流层,一般把软流层看作岩浆的发源地,故B正确。
39.熔岩所在圈层为地幔,地幔与地壳的界面为莫霍面,地震波的横波和纵波在该界面附近的传播速度明显加快,故D正确,A、B错误。地壳厚度大于洋壳,因此该界面的地下深度在海洋上较小,故C错误。
40.D
【解析】
生物圈占有大气圈的底层,水圈的全部和岩石圈的上部,因此图中①、②、③分别是生物圈、水圈、岩石圈,故D正确。
【点睛】
本题解答的关键是掌握生物圈的范围。
41.(1)光;表面温度比周围低;十一(11年)
(2)耀斑
(3)产生磁暴现象,干扰地磁场;干扰无线电短波通讯;影响地球的气候;产生极光现象。
【解析】以太阳大气层结构图为载体考查太阳活动对地球的影响,难度较低。注意区分不同太阳活动分布的大气层,区分对地球不同方面的影响。
(1)太阳黑子发生在太阳大气的光球层上,太阳黑子和耀斑是太阳活动的重要标志。黑子其实并不黑,是由于表面温度比其他地区低,显得相对暗些。太阳黑子活动以11年为一周期。
(2)往往与黑子活动区域相对应时间的太阳活动是耀斑,是太阳活动强弱的标准。耀斑是色球层突然发亮,并迅速增强的现象,又叫色球爆发,它是各种太阳活动中最为剧烈的现象,常在黑子群周围。耀斑能量大多是紫外辐射,也发出强X射线,还有宇宙线和非高能粒子,所释放的能量极大。
(3)考查太阳活动对地球的影响。太阳黑子和耀斑增多时,发射的电磁波扰动地球的电离层,影响无线电短波通信。太阳大气抛出的高能太阳大气抛出的高能带电粒子会扰乱地球磁场,产生“磁暴”现象。太阳活动还会影响地球气候,与许多自然灾害的发生有关,如水旱灾害等。太阳风形成的带电粒子流在极地地区形成绚丽多彩的极光。
42.(1)夏至日;6月22日
(2)慢;23.5°;北极圈及其以北地区
(3)晨线;9点;14小时
(4)A>C>B;小于
【解析】考查光照图的判读、地球自转基本特征、地球公转特征及地理意义,难度较低。注意特殊节气光照图的判读,熟悉地球运动基本特征并运用。
(1)根据图示,北极圈及其以北地区出现极昼,代表夏至日前后光照图。时间是6月22日前后。
(2)此时是夏至日6月22日前后,地球靠近远日点(7月初),所以此时地球公转速度在逐渐变慢。夏至日太阳直射北回归线(23.5°N),北极圈及其以北地区出现极昼现象。
(3)根据晨线判断规律,顺着地球自转方向,由昼半球进入夜半球,为昏线;由夜半球进入昼半球,为晨线。A、B同在晨线上,即将进入昼半球。A点为晨线与赤道交点,其所在经线为6时,那么B点地方时是9点。根据图示C点纬度与晨线交点所在经线地方时约5时,则日出5时,根据昼长=(12-日出时间)X2计算得出,C点昼长大约14小时。
(4)地球自转线速度除了南北两极点外,由赤道向两极递减。A位于赤道,线速度最大;B纬度最高,线速度最小,故自转线速度由大到小A>C>B。夏至日,南半球昼短夜长,即悉尼的昼长小于夜长。
【点睛】地球自转线速度大小的应用
(1)判断南、北半球。
由北向南,线速度越来越大的为北半球;越来越小的为南半球。如上图位于北半球。
(2)判断纬度带。
自转线速度0~837 km/h→高纬度;837~1 447 km/h→中纬度;1 447~1 670 km/h→低纬度如上图位于中纬度。
(3)判断地势高低。
等线速度线凸向低处说明线速度比同纬度其他地区大,即地势较高(如上图A处可能为山地、高原等);等线速度线凸向高处,说明线速度比同纬度其他地区小,即地势较低(如上图中B处可能为谷地、盆地等)。
43.(1)逆时针
(2)秋分;12,22
(3)B;C;加快
(4)秋;昼夜平分
(5)C;A;A;C
【解析】考查地球公转基本特征及地理意义,难度较低。
(1)根据图示,连接左右的日心和地心,A点太阳直射北回归线,代表夏至日;C点太阳直射南回归线,代表冬至日,则B点代表秋分日,图示地球公转的方向为逆时针。
(2)根据图示,连接左右两位置地心与日心,C点太阳直射南回归线,代表冬至日,12月22日前后;根据地球逆时针公转,B代表秋分日,9月23日前后。
(3)连接图示地球左右两位置,A太阳直射北回归线,代表夏至日,6月22日前后;B为秋分日,9月23日前后;C点代表冬至日,12月22日。图示11月3日则在图示B、C之间。目前地球靠近近日点,速度越快;说明其后一个月公转速度越来快。
(4)根据图示,D点代表春分日,3月21日前后。北半球的春季,则是南半球的秋季,春分日全球(包括北京)昼夜平分。
(5)根据太阳直射点移动轨迹判断,冬至日到次年夏至日太阳直射点向北移动,即从C点(代表冬至日)到A点(代表夏至日)。北京白昼逐渐缩短,及太阳直射点向南移动,从夏至日到冬至日,即从A到C点。
44.(1)大气圈;水圈;生物圈
(2)N和O;循环;水;岩石圈;影响;制约
(3)陆壳比洋壳厚;海拔越高陆壳越厚
【解析】考查地球内部圈层和外部圈层的分布、特点及圈层之间的关系,难度较低,需要学生熟悉知识并能熟练应用。
(1)在外部圈层中,大气圈厚度最厚。水圈是一个连续但又不规则的圈层。生物圈能渗透到其他圈层之中。
(2)大气圈主要由氮和氧组成。水圈中的水处于不间断的循环之中。生物圈包括大气圈的底部、水圈的全部和岩石圈的上部。圈层之间相互联系、相互影响、相互制约。
(3)根据图示,莫霍界面以上为地壳,陆地地壳厚,海洋地壳薄,海拔越高陆壳越厚。
高一上学期期中考试
注意事项:
1.答题前,先将自己的姓名、准考证号填写在试题卷和答题卡上,并将准考证号条形码粘贴在答题卡上的指定位置。
2.选择题的作答:每小题选出答案后,用2B铅笔把答题卡上对应题目的答案标号涂黑,写在试题卷、草稿纸和答题卡上的非答题区域均无效。
3.非选择题的作答:用签字笔直接答在答题卡上对应的答题区域内。写在试题卷、草稿纸和答题卡上的非答题区域均无效。
4.考试结束后,请将本试题卷和答题卡一并上交。
第I卷(选择题)
一、单项选择题(共40题,每题1.5分,共60分)
读“某个时刻太阳系局部示意图”,完成下列各题。
1.关于图中四个天体的说法,正确的是( )
A.这四个天体的级别相同
B.小行星带位于M星轨道和木星轨道之间
C.月球是离地球最近的行星
D.地球是太阳系的中心天体
2.有人想了解M星球上是否有生物存在,你认为他必须要了解下列信息中的哪些信息( )
①M星球上是否有火山活动 ②M星球上是否有水 ③M星球上是否有适合生物呼吸的大气 ④M星球上的温度是否适宜 ⑤M星球是否围绕太阳公转
A.②③④ B.①②③④⑤ C.①②③ D.②③④⑤
读“天体系统层次简图”,完成下列各题。
3.与①②④对应正确的是( )
A.太阳系、银河系、总星系 B.地月系、河外星系、总星系
C.地月系、太阳系、河外星系 D.太阳系、银河系、河外星系
4.太阳系在天体系统中的层次( )
A.最低一级 B.最高一级 C.次于银河系 D.并列于银河系
5.“坐地日行八万里,巡天遥看一千河”,这句诗中的“一千河”喻指的天体系统是( )
A.太阳系 B.银河系 C.河外星系 D.地月系
6.假如地球上没有大气,我们将看不到( )
A.太阳黑子 B.恒星的光芒 C.流星现象 D.彗星的长尾
7.关于太阳的叙述,正确的是( )
A.巨大炽热的气体球 B.主要成分是氢和氧
C.表面温度约1500万度 D.是距地球最近的天体
8.关于太阳辐射的叙述不正确的是( )
A.太阳辐射就是指太阳以电磁波的形式向四周放射的能量
B.太阳辐射能量来源于氢气的燃烧
C.太阳辐射能量是由核聚变反应过程中亏损的质量转化而来的
D.太阳辐射能是维持地表温度,促进地球上的水、大气、生物活动和变化的主要动力
9.以下能源的形成与太阳辐射有关的是( )
A.地热能 B.核能 C.煤炭、石油 D.潮汐能
在现代家庭装修中,各种大理岩已越来越被广大用户选用。读“岩石圈物质循环示意图”,回答下列各题。
10.图中表示大理岩形成的箭头是( )
A.① B.② C.③ D.④
11.图中序号代表的地质作用不正确的是( )
A.⑤—重熔再生 B.②—外力作用 C.③—冷却凝固 D.①—变质作用
读“某地地质构造示意图”,回答下列各题。
12.图示内容整体反映的是( )
A.断层 B.背斜 C.向斜 D.褶皱
13.关于图示构造,说法正确的是( )
A.甲处地形是谷地,因此应是向斜构造
B.乙处地形是山地,因此应是背斜构造
C.甲处岩层向上拱起,因此是背斜构造
D.乙处岩层向下弯曲,因此是背斜构造
14.昼夜交替周期正确的是( )
A.恒星日 B.太阳日 C.24时56分4秒 D.23时56分4秒
15.下列地理现象的发生,与地球自转无关的是( )
A.四季更替 B.长江三角洲的发育
C.日月星辰的东升西落 D.东京的地方时比北京早
16.下列四幅图中,能正确表示地球自转方向的是( )
A.① B.② C.③ D.④
17.读下图地球表面甲、乙、丙、丁四个地点中线速度最慢的是( )
A.甲 B.乙 C.丙 D.丁
18.下面四幅图中所表示的自转方向正确,且NM为晨线的( )
A. B. C. D.
19.下面四幅图中,正确表示地球自转方向的是( )
A. B. C. D.
20.哈尔滨、北京、上海、广州四地自转速度关系是( )
A.自转线速度相同 B.自转角速度相同
C.线速度由大到小 D.角速度由大到小
21.我们在观看中央电视台直播美国NBA篮球赛的时候经常是在上午,而美国当地时间却是晚上。造成中美两国时间差异的原因是( )
A.地球的公转 B.地球的自转
C.地转偏向力的存在 D.纬度的不同
22.下图中两条河流下游各有一个小岛,最终小岛可能连接的堤岸是( )
A.②③ B.①③ C.①④ D.②④
23.一架飞机飞过日界线后,发现接连过了两个国庆节,这架飞机是( )
A.自东向西飞行 B.一定飞过1800经线
C.自西12区飞向东12区 D.自东12区飞向西12区
将一盏电灯放在桌子上代表太阳,在电灯旁放置一个地球仪代表地球,拨动地球仪模拟地球运动。读图回答下列各题。
24.该实验能够演示的地理现象是( )
①昼夜的交替 ②四季的更替 ③运动物体偏向 ④地方时差异
A.①② B.③④ C.①④ D.②③
25.图中P地( )
A.位于晨线上 B.位于昏线上
C.当地时间6时日出 D.当地时间8时日出
26.有一条从东向西流的河流,南岸侵蚀较厉害,且一年内两次太阳直射,该河流可能位于( )
A.20ºS B.40ºN C.20ºN D.40ºS
读“黄道平面与赤道平面的交角图”,回答下列各题。
27.下列说法正确的是( )
A.目前的黄赤交角是66.5° B.图中角α是黄赤交角
C.地轴与黄道平面的交角就是黄赤交角 D.南北回归线的度数等于黄赤交角度数
28.假设黄赤交角变为0°,则不可能出现的现象是( )
A.太阳终年直射赤道 B.全球各地无四季变化
C.无大气环流现象 D.全球全年都是昼夜平分
29.太阳直射点上( )
A.昼最长夜最短 B.昼夜等长 C.太阳高度最大 D.昼长夜短
30.下列节日中,上海白昼最长的是( )
A.5月1日 B.6月1日 C.7月1日 D.8月1日
31.下列各图正确表示12月22日前后日照情况的是( )
A. B. C. D.
黄赤交角是产生四季的原因。黄赤交角并非固定不变,现在约为23.5°,最大时可达24.24°,最小时为22.1°,变动周期约4万年。读“黄赤交角变动时回归线和极圈的变动示意图”,回答以下两题。
32.黄赤交角为24.24°时( )
A.热带的范围比现在小
B.温带的范围比现在小
C.寒带的范围比现在小
D.极昼和极夜出现的范围比现在小
33.地球上的太阳直射点( )
①移动周期约4万年 ②随着季节的变化而变化 ③在南、北回归线之间来回移动 ④最小纬度为22.1°
A.①② B.①④ C.②③ D.③④
地震波在不同媒介中的传播速度是不同的,科学家利用这一原理探究地球内部结构。读“地震波传播速度和地球结构图”,完成下列各题。
34.关于地震波的叙述,正确的是( )
A.C通过固体、液体传播,D的传播只能通过液体
B.C和D传到B时,波速突然下降
C.C和D传到A时,波速明显减小
D.AB之间为固体,所以纵波和横波都能通过
35.A上下两侧名称分别为( )
A.地幔和地壳 B.岩石圈和地壳 C.地幔和地核 D.地壳和地幔
36.当印度尼西亚(位于亚洲东南部)东部发生里氏6.0级地震时附近海域的渔船会有怎么样的震感( )
A.左右摇晃 B.没有感觉 C.上下颠簸 D.左右摇晃并上下颠簸
37.地震波在地球内部传播时,科学家们发现在距离地面大约2 900千米深处横波速度突然降低为零,纵波速度也突然降低,这说明了( )
A.地球内部存在着岩浆
B.该深度上下层次的温度变化明显
C.大陆地壳与大洋地壳的厚度不同
D.该深度上下层次的物质组成存在很大差异
冰岛是欧洲第二大岛,全岛11.5%的面积被冰川覆盖,但冰岛是世界上地热资源最丰富的国家, 85%的冰岛人口利用地热取暖。结合图回答下列各题。
38.地热是来自地球内部的一种能量资源,一般认为它主要是地球内部熔岩的热量向地表传递产生的,这些熔岩主要分布在( )
A.地壳 B.上地幔 C.下地幔 D.地核
39.有关熔岩所在圈层与地壳间界面的说法,正确的是( )
A.该界面为古登堡界面
B.该界面处只有地震波的纵波能够穿过
C.该界面的地下深度在海洋上较大
D.地震波在该界面附近的传播速度自上而下明显加快
40.下图是“地球圈层构成示意图”,图中所示的圈层①、②、③分别是( )
A.水圈、生物圈、岩石圈 B.生物圈、岩石圈、水圈
C.岩石圈、水圈、生物圈 D.生物圈、水圈、岩石圈
第II卷(非选择题)
二、综合题(3题共40分)
41.太阳黑子的活动会对地球产生影响。如1988年的日本遭受冷夏的袭击,意大利由于炎热而造成铁路变形、列车脱轨。美国从4月中旬到8月为止,几乎不下雨,密西西比河的水面下降,连船都无法行驶。据此材料并结合下图回答问题。
(1)太阳黑子发生在太阳大气的___________层,黑子其实并不黑,是由于______,才显得暗一些,太阳黑子的活动以_________年为一个活动周期。
(2)与黑子活动往往同时发生的太阳活动主要是_____________,它在爆发时释放出大量射线和高能带电粒子,对在太空中活动的航天器及宇航人员将构成威胁。
(3)太阳活动对地球造成的影响主要有_______、____、_______。
42.读某半球光照图(阴影部分表示黑夜),结合图中信息回答下列问题。
(1)判断该日哈尔滨的节气为__________,日期为________前后。
(2)此时地球公转速度较_____(快或慢)。太阳直射的纬度为________。出现极昼的范围是_______。
(3)A和B点处在_____(填“晨线”或“昏线”)上,B点地方时为______点,C点的昼长约为_____小时。
(4)图中A、B、C三地自转线速度由大到小的顺序是________。该日南半球澳大利亚的悉尼昼长________夜长(大于或小于)。
43.读地球公转轨道示意图,回答问题。
(1)图中位置显示地球公转方向为______。(逆时针或顺时针)
(2)地球运行到B点时,正值北半球的______(节气);运行到C点时,日期在___月____日前后。
(3)11月3日地球运行到公转轨道的_____位置和____位置之间,其后一个月之内其公转速度_______。
(4)当地球运行到D点时,南半球是____季,北京的昼夜长短状况是________。
(5)太阳直射点向北移动的时段是____位置和____位置之间,北半球白昼逐日缩短的时段是____位置和_____位置之间。
44.读“地球圈层示意图”,回答下列问题。
(1)地球外部圈层中,厚度最大的是_____,连续而不规则的圈层是_______,其范围渗透到其他圈层之中的是___。
(2)大气圈包围着地球,它的主要成分是______;水圈中的水处于不间断的_________之中;生物圈占有大气圈的底部、_______圈的全部和________圈上部。这些圈层之间相互_______、相互 _______,形成人类赖以生存和发展的自然环境。
(3)请据图分析地壳厚度的特点是______________,具体表现________。
【参考答案】
1.B
2.A
【解析】
1.月球是地球的卫星,与地球组成地月系。根据图示,M在地球和木星之间,是火星,属于太阳系,四个天体不同级别,A错误。M为火星,小行星带位于M火星轨道和木星轨道之间,B正确。月球是卫星,不是行星,C错误。太阳系的中心天体是太阳,D错。
2.M星球上是否有生物存在的条件可依据地球上有生命存在的条件。M星球上是否有火山活动,与是否存在生命无关,①错误。水是生命之源,所以得了解M星球上是否有水,②正确。M星球上是否有适合生物呼吸的大气,也是证明有没有生命的条件之一,③正确。M星球上的温度是否适宜,也是检验是否存在生命的条件,④正确。⑤M星球是否围绕太阳公转,不是存在生命的必备条件,⑤错误,故选A。
3.C
4.C
5.B
【解析】
3.根据图示,①是最低级别的天体系统,是地月系,排除D;⑤是最高级别的天体系统,为人类所知道的宇宙部分,即总星系,故排除AB。②为太阳系,③是银河系,那么④为河外星系,故选C。
4.根据所学,最低一级的天体系统是地月系,排除A;比地月系高一级的是太阳系;目前人类所知最高级是总星系,B错误。太阳系仅次于银河系,C正确。银河系与河外星系并列,两者组成级别最高的总星系,D错误。
5.毛主席诗中“坐地日行八万里”指的是赤道上某地,排除D地月系。“河”指银河,AC错误;“一千河”指一千个与银河一样的星系,故选B。
6.C
【解析】
太阳黑子是发生在太阳光球层中的一种太阳活动现象,与地球大气层无关。恒星能自己发光,所以我们能看见恒星的光芒,如果没有大气的话,我们也能看见恒星。流星现象是流星体受地球吸引,撞入大气层中与大气层摩擦,燃烧发光而形成,假如地球上没有大气,我们将看不到流星现象,C正确。彗尾是彗星在靠近太阳时,冰物质升华并受太阳风推斥而形成的。
7.A
【解析】
太阳是巨大炽热的气体球,A正确;太阳主要成分是氢和氦;表面温度约6000K;距地球最近的自然天体是月球。
8.B
【解析】
太阳辐射就是指太阳以电磁波的形式向四周放射的能量,太阳辐射的巨大能量来源是内部的核聚变反应而不是一般意义的燃烧,是四个氢原子核聚变为一个氦原子核发生质量亏损而产生的巨大能量,太阳直接为地表提供光能和热能,维持地表温度,为生物繁衍生长、大气、水体运动提供能量。
【点睛】
太阳辐射是指太阳以电磁波的形式向外传递能量,是指太阳向宇宙空间发射的电磁波和粒子流,太阳辐射所传递的能量,称太阳辐射能,地球所接受到的太阳辐射能量虽然仅为太阳向宇宙空间放射的总辐射能量的二十二亿分之一,但却是地球大气运动的主要能量源泉,也是地球光热能的主要来源。
9.C
【解析】
生活中人们可以利于的能源的形成往往不同,来自太阳辐射的能源有:太阳能,水能,风能,生物能,煤,石油,天然气;来自地球内部的能源有:地热能,核能;潮汐能是月亮、太阳等天体对地球的吸引而形成的能量。故选项C正确。
考点:本题考查太阳对地球的影响。
10.D
11.C
【解析】
10.根据图示,甲岩石由岩浆形成,且可相互转化,则甲为岩浆岩。变质岩和岩浆岩都可以经过外力作用②③沉积形成沉积岩,BC错误。大理岩由沉积岩石灰岩变质形成,即图示中乙通过④变质作用形成变质岩,D正确。图示①箭头代表岩浆岩经变质作用变为变质岩,A错误,故选D。
11.结合上题判断,根据图示,图示①箭头代表甲岩浆岩经变质作用变为变质岩,D正确。箭头②代表岩浆岩经过风化、侵蚀搬运堆积形成沉积岩,是外力作用,B正确。箭头③代表变质岩经过外力作用沉积为沉积岩,C错误。⑤箭头代表岩浆岩经过重融再生成为岩浆,A正确,故选C。
【点睛】岩石圈物质循环示意图的判读技巧
(1)巧用岩浆:岩浆是岩石圈物质循环的出发点和归宿。有些示意图是较为单一的单向循环图,岩浆→岩浆岩→沉积岩→变质岩→岩浆。
(2)巧用箭头:判断三大类岩石和岩浆,大致可以用进出箭头的多少来区分:
岩浆:三进一出;岩浆岩:一进三出;变质岩和沉积岩:二进二出。
(3)巧用辅助性信息:沉积物。各种岩石均可以转化为沉积物,是通过外力作用(风化、侵蚀、搬运、沉积)将岩石转化为沉积物。沉积物只能转化为沉积岩,是通过外力作用(固结成岩作用)实现的。化石和岩层:含有化石或有层理特征(地层)的岩石为沉积岩,形成的地质作用是外力作用。由沉积岩发出的箭头指向的另一种岩石,是变质岩,该箭头是变质作用。
12.D
13.C
【解析】
12.图中有背斜和向斜,合起来叫褶皱,D正确。
13.甲处岩层向上拱起是背斜,地形是谷地,A错,C正确;乙处岩层向上弯曲,是向斜,地形是山地,B、D错。
【考点定位】地质构造
【方法总结】高中常考的地质构造有褶皱和断层。在地壳运动产生的强大挤压作用下,岩层会发生塑性变形,产生一系列的波状弯曲,叫褶皱;褶皱的基本单位是褶曲,褶曲有两种基本形态背斜和向斜,从形态上看,背斜一般岩层向上拱起,向斜一般岩层向下弯曲。在地貌上,有时候背斜发育成山岭,向斜发育成谷地。但是,不少褶皱构造的背斜顶部因受张力,常被侵蚀成谷地,而向斜由于槽部受挤压,不易被侵蚀,反而成山岭。当地壳运动产生的强大压力和张力,超过了岩石的承受能力时,岩体就会破裂。岩体发生破裂后,如果两侧的岩体沿断裂面发生明显的位移,就形成了断层。断层线处岩石破碎易受侵蚀形成沟谷。
14.B
【解析】
本题考查地球运动。昼夜交替以太阳为参照,故昼夜交替的周期为1个太阳日,24小时。
15.A
【解析】
地球自转主要产生三大地理意义,即昼夜交替现象(或日月星辰东升西落);地方时的产生和地转偏向力的产生。所以,与地球自转无关的是A项。
考点:地球自转的意义
16.D
【解析】
结合所学知识可知,地球自转方向是自西向东,北逆南顺,故④图所示正确。
17.A
【解析】考查地球自转线速度特点。
据线速度的分布规律由赤道向两极递减,甲纬度最高,线速度最小。A正确。
18.C
【解析】
地球自转方向是自西向东,在北极上空看是逆时针方向,南极上空看是顺时针方向。顺着自转方向,由夜进入昼的分界线是晨线,由昼进入夜的分界线提昏线。读图,图A的北极是逆时针方向,MN是昏线,A错。图B北极自转方向是顺时针,B错。图C自转方向正确,且是晨线,C对。图D自转方向错,D错。
【考点定位】地球自转的方向,晨昏线。
【方法总结】晨昏线的判断
(1)自转法:顺地球自转方向
(2)时间法:赤道上地方时
(3)方位法
如右图中,为晨昏线,据东经增加方向为地球自转方向知地球呈逆时针方向旋转,可判断为昏线,为晨线。
19.B
【解析】考查地球自转方向。
地球自转的方向是自西向东,从北极上空看呈逆时针,从南极上空看呈顺时针。
20.B
【解析】考查地球自转的速度特点。
地球自转的线速度由赤道向南北两侧递减.哈尔滨、北京、上海、广州四个城市广州纬度最低,线速度最大;哈尔滨纬度最高,线速度最小。地球自转的角速度除南北极点外,各地相等为15°/小时,故四个城市的角速度相等。B正确。
21.B
【解析】
本题考查地球自转的意义,产生地方时与时差。选择B项。
22.B
【解析】
地转偏向力在北半球向右,南半球向左;向北纬度度数越来越大的是北半球,左图为北半球,河流流水向右偏,②岸侵蚀,①岸沉积,最终可能和小岛连接的岸堤是①;向北纬度度数越来越小的是南半球,右图为南半球,河流流水向左偏,③岸侵蚀,④岸沉积,最终可能和小岛连接的岸堤是④。
23.D
【解析】
越过日界线向东减一天,向西加一天 , 一架飞机飞过日界线后,发现接连过了两个元旦,这架飞机是从西向东飞过日界线,A错误; 日界线不完全和180°经线重合,所以不一定飞过180°经线,B错误; 东12区在西12区西边,所以这架飞机是自东12区飞向西12区,D对,C错误。
【考点定位】国际日期变更线
24.C
25.A
【解析】考查地球自转的地理意义,晨昏线的判读。
24.读图可知,转动地球仪,图中只能演示出昼夜更替和地方时差异,不能演示出四季的交替和运动物体偏向。故选C。
25.自西向东转动地球仪,图中P点应位于由夜半球进入昼半球的交界线上,属于晨线上,A正确。故选A。
26.A
【解析】
一年中两次太阳直射,说明在南北回归线之间;河流从东向西流,南岸侵蚀严重,说明河流向南(向左)偏,是在南半球.综合可知是在南半球的0°-23°26’S之间。
考点:地球运动的地理意义
27.D
28.C
【解析】考查黄赤交角大小及意义。
27.本题考查黄赤交角。目前黄赤交角为23.5°,A项错误;图示β表示黄赤交角,B项错误;地轴与黄道平面的交角为66.5°,C项错误;南北回归线的度数等于黄赤交角度数,故选D项。
28.黄赤交角变为0°公转面与赤道面重合的,那么太阳直射点终年直射赤道,直射点的纬度也是0°,A正确;黄赤交角变为0°公转面与赤道面重合的,那么太阳直射点总是指向赤道,全球各地无四季变化,B正确;黄赤交角变为0°公转面与赤道面重合的,那么太阳直射点总是指向赤道,地球全年都是昼夜平分D正确;昼夜交替是由于地球自转与公转运动产生的地理现象,与黄赤交角的大小无关,C错误,故C选项符合题意。
29.C
【解析】
当太阳直射点在北回归线上时,北半球昼最长夜最短;或太阳直射点在南回归线上,南半球昼最长夜最短,排除A。赤道全年昼夜等长,不用太阳直射才能达到,B错误。太阳直射时,太阳高度最大,C正确。太阳直射点位于哪个半球,哪个半球昼长夜短,D与题意不符,故选C。
【点睛】太阳直射点与昼长长短状况及其变化规律:
(1)太阳直射点的位置决定昼夜长短的状况。太阳直射在哪个半球(南、北半球),哪个半球昼长夜短,且越向该半球的高纬度地区白昼时间越长。
(2)太阳直射点移动方向确定昼夜长短变化。太阳直射点的移动方向,决定昼夜长短的变化趋势,纬度的高低决定昼夜长短的变化幅度。太阳向哪个半球(南、北)移动,哪个半球昼将变长,夜将变短;且纬度越高,昼夜长短的变化幅度越大。
30.C
【解析】
3月21日-6月22日-9月23日,太阳直射北半球,北半球昼长夜短;6月22日太阳直射北回归线,是北半球昼最长的一天;四个节日中,7月1日距6月22日最近,昼最长。选C正确。
考点:主要考查地球公转意义。
31.B
【解析】
北半球夏至日(6月22日前后)太阳直射北回归线,北半球昼长夜短,北极圈及其以北出现极昼现象;冬至日(12月22日前后)太阳直射南回归线,北半球昼短夜长,北极圈及其以北地区出现极夜现象;春秋二分太阳直射赤道,全球昼夜等长。12月22日的日太阳直射南回归线,北极圈及其以北出现极昼现象。所以本题选择B选项。
32.B
33.C
【解析】
32.当黄赤交角为24°14′时,即黄赤交角变大时,回归线度数增大,极圈度数减小,回归线与极圈之间(温带地区)范围缩小;南、北回归线之间(热带地区)范围扩大;极圈与极点之间(寒带地区)范围扩大;地球上存在极昼和极夜的范围扩大。据此分析选B。
33.黄赤交角是产生四季更替的原因,同时也影响太阳直射点的移动范围,即太阳直射点的纬度位置随季节变化而变化,呈现出在南北回归线之间的周年移动规律,②③正确;太阳直射点移动的周期是一个回归年,4万年是黄赤交角的变动周期;太阳直射点最小的纬度应是赤道,即0°。据此分析选C。
【点睛】
由于黄赤交角的存在,导致太阳直射点以一年为周期在回归线之间南北移动,从而引起正午太阳高度的大小随纬度和季节做有规律的变化。晨昏线将地球上的纬线圈分成两部分,位于昼半球的是昼弧,位于夜半球的是夜弧。昼弧夜弧的长度反映了该纬度地区昼和夜的长短。由于黄赤交角的存在,太阳直射点的南北移动,从而使同一地方昼夜长短发生了变化。一年中,随地球上各地昼夜长短和正午太阳高度随时间的变化,导致到达地面的太阳辐射能的多少不同,造成地球表面在时间上的的季节更替和空间上的五带划分。
34.D
35.D
36.C
37.D
【解析】
34.地震波分横波和纵波,横波传播速度较慢,D波,纵波传播较快,即图示C波。D横波只能在固体中传播;C纵波能在固体、液体中传播,A错误。在地下33千米处,地震波突然加速,把界面A莫霍界面作为地壳与地幔分界面,C错误。距地面约2900千米处横波突然消失,纵波速度减小,B错误;说明B这个界面以上的物质是固态的;横波与纵波均能通过AB,说明AB之间为固体,D正确。
35.结合上题判断,A为莫霍界面,A以上为地壳,A以下为地幔,A项顺序错误,D正确。B为古登堡界面,AB之间为地幔,B以下为地核,C项与题不符。地球内部圈层结构里不包括岩石圈,B错误,故选D。
36.根据题意,6.0级地震,有明显震感,B错误。地震波分为纵波(D)和横波(C),纵波可以通过固、液、气体。横波只能通过固体,所以在海上感受不到左右摇晃,AD错误。纵波波速比横波快。在附近海域的渔船只会上下颠簸,只受纵波影响,故选C。
37.岩浆发源于上地幔上部的软流层,根据题意,地下2900千米处,属于地幔与地核交界,不是岩浆发源地,故A不符合题意。影响地震波传播速度的是物质的状态而不是温度,B错误。地壳分为大陆地壳和大洋地壳,大陆部分较厚平均厚度33千米,大洋部分较薄,与题干中2900千米深处不符,C错误。地震波传播速度随物质状态不同速度也不同,在地下2900千米深处横波消失,纵波减速,说明附近物质状态存在差异,D正确。
【点睛】地震波:
类型
传播速度
能通过的介质
共性
A表示横波
较慢
固体
传播速度都随所通过物质的性质而变化
B表示纵波
较快
固体、液体和气体
38.B
39.D
【解析】
38.在上地幔上部存在软流层,一般把软流层看作岩浆的发源地,故B正确。
39.熔岩所在圈层为地幔,地幔与地壳的界面为莫霍面,地震波的横波和纵波在该界面附近的传播速度明显加快,故D正确,A、B错误。地壳厚度大于洋壳,因此该界面的地下深度在海洋上较小,故C错误。
40.D
【解析】
生物圈占有大气圈的底层,水圈的全部和岩石圈的上部,因此图中①、②、③分别是生物圈、水圈、岩石圈,故D正确。
【点睛】
本题解答的关键是掌握生物圈的范围。
41.(1)光;表面温度比周围低;十一(11年)
(2)耀斑
(3)产生磁暴现象,干扰地磁场;干扰无线电短波通讯;影响地球的气候;产生极光现象。
【解析】以太阳大气层结构图为载体考查太阳活动对地球的影响,难度较低。注意区分不同太阳活动分布的大气层,区分对地球不同方面的影响。
(1)太阳黑子发生在太阳大气的光球层上,太阳黑子和耀斑是太阳活动的重要标志。黑子其实并不黑,是由于表面温度比其他地区低,显得相对暗些。太阳黑子活动以11年为一周期。
(2)往往与黑子活动区域相对应时间的太阳活动是耀斑,是太阳活动强弱的标准。耀斑是色球层突然发亮,并迅速增强的现象,又叫色球爆发,它是各种太阳活动中最为剧烈的现象,常在黑子群周围。耀斑能量大多是紫外辐射,也发出强X射线,还有宇宙线和非高能粒子,所释放的能量极大。
(3)考查太阳活动对地球的影响。太阳黑子和耀斑增多时,发射的电磁波扰动地球的电离层,影响无线电短波通信。太阳大气抛出的高能太阳大气抛出的高能带电粒子会扰乱地球磁场,产生“磁暴”现象。太阳活动还会影响地球气候,与许多自然灾害的发生有关,如水旱灾害等。太阳风形成的带电粒子流在极地地区形成绚丽多彩的极光。
42.(1)夏至日;6月22日
(2)慢;23.5°;北极圈及其以北地区
(3)晨线;9点;14小时
(4)A>C>B;小于
【解析】考查光照图的判读、地球自转基本特征、地球公转特征及地理意义,难度较低。注意特殊节气光照图的判读,熟悉地球运动基本特征并运用。
(1)根据图示,北极圈及其以北地区出现极昼,代表夏至日前后光照图。时间是6月22日前后。
(2)此时是夏至日6月22日前后,地球靠近远日点(7月初),所以此时地球公转速度在逐渐变慢。夏至日太阳直射北回归线(23.5°N),北极圈及其以北地区出现极昼现象。
(3)根据晨线判断规律,顺着地球自转方向,由昼半球进入夜半球,为昏线;由夜半球进入昼半球,为晨线。A、B同在晨线上,即将进入昼半球。A点为晨线与赤道交点,其所在经线为6时,那么B点地方时是9点。根据图示C点纬度与晨线交点所在经线地方时约5时,则日出5时,根据昼长=(12-日出时间)X2计算得出,C点昼长大约14小时。
(4)地球自转线速度除了南北两极点外,由赤道向两极递减。A位于赤道,线速度最大;B纬度最高,线速度最小,故自转线速度由大到小A>C>B。夏至日,南半球昼短夜长,即悉尼的昼长小于夜长。
【点睛】地球自转线速度大小的应用
(1)判断南、北半球。
由北向南,线速度越来越大的为北半球;越来越小的为南半球。如上图位于北半球。
(2)判断纬度带。
自转线速度0~837 km/h→高纬度;837~1 447 km/h→中纬度;1 447~1 670 km/h→低纬度如上图位于中纬度。
(3)判断地势高低。
等线速度线凸向低处说明线速度比同纬度其他地区大,即地势较高(如上图A处可能为山地、高原等);等线速度线凸向高处,说明线速度比同纬度其他地区小,即地势较低(如上图中B处可能为谷地、盆地等)。
43.(1)逆时针
(2)秋分;12,22
(3)B;C;加快
(4)秋;昼夜平分
(5)C;A;A;C
【解析】考查地球公转基本特征及地理意义,难度较低。
(1)根据图示,连接左右的日心和地心,A点太阳直射北回归线,代表夏至日;C点太阳直射南回归线,代表冬至日,则B点代表秋分日,图示地球公转的方向为逆时针。
(2)根据图示,连接左右两位置地心与日心,C点太阳直射南回归线,代表冬至日,12月22日前后;根据地球逆时针公转,B代表秋分日,9月23日前后。
(3)连接图示地球左右两位置,A太阳直射北回归线,代表夏至日,6月22日前后;B为秋分日,9月23日前后;C点代表冬至日,12月22日。图示11月3日则在图示B、C之间。目前地球靠近近日点,速度越快;说明其后一个月公转速度越来快。
(4)根据图示,D点代表春分日,3月21日前后。北半球的春季,则是南半球的秋季,春分日全球(包括北京)昼夜平分。
(5)根据太阳直射点移动轨迹判断,冬至日到次年夏至日太阳直射点向北移动,即从C点(代表冬至日)到A点(代表夏至日)。北京白昼逐渐缩短,及太阳直射点向南移动,从夏至日到冬至日,即从A到C点。
44.(1)大气圈;水圈;生物圈
(2)N和O;循环;水;岩石圈;影响;制约
(3)陆壳比洋壳厚;海拔越高陆壳越厚
【解析】考查地球内部圈层和外部圈层的分布、特点及圈层之间的关系,难度较低,需要学生熟悉知识并能熟练应用。
(1)在外部圈层中,大气圈厚度最厚。水圈是一个连续但又不规则的圈层。生物圈能渗透到其他圈层之中。
(2)大气圈主要由氮和氧组成。水圈中的水处于不间断的循环之中。生物圈包括大气圈的底部、水圈的全部和岩石圈的上部。圈层之间相互联系、相互影响、相互制约。
(3)根据图示,莫霍界面以上为地壳,陆地地壳厚,海洋地壳薄,海拔越高陆壳越厚。
相关资料
更多

