【地理】黑龙江省尚志市尚志中学2018-2019学年高一上学期第一次月考(解析版) 试卷
展开黑龙江省尚志市尚志中学2018-2019学年
高一上学期第一次月考
考试时间:60分钟
总 分 数:100分(选择60分;综合题40分)
第Ⅰ卷(选择题,共60分)
一、单选题(每题2分,共30题,60分)
五星连珠,也叫“五星聚”。我国古代用以表示水、金、火、木、土五行星同时出现在天空同一方的现象。这种现象不常发生,所以古人曾唯心的认为它是祥瑞。后人推广到只要五行星各居一宫相连不断时就叫做“连珠”。据此回答下列各题。
1. “五星连珠”中的五颗行星按照距日远近、质量、体积等特征,属于类地行星的是
A. 水星、火星、木星 B. 水星、金星、火星
C. 金星、木星、土星 D. 金星、火星、土星
2. “五星连珠”中的五颗行星温度最高的是
A. 水星 B. 木星 C. 金星 D. 火星
3. “五星连珠”中的五颗行星体积和质量最大的是
A. 水星 B. 火星 C. 金星 D. 木星
【答案】1. B 2. A 3. D
【解析】
本题组主要考查太阳系八大行星。试题难度属于识记内容,难度较小。
【1题详解】
类地行星有水星、金星、火星,木星和土星属于巨行星。
【2题详解】
按照距离地球越近,一般距离太阳越近,温度越高,可以排除木星和火星;但金星有厚厚的大气层,大气层对具有保温作用,使得热量不容易散失,造成金星温度高于水星。故八大行星中表面温度最高的是金星。
【3题详解】
质量体积最大的是木星,属于巨行星。
太阳是距离地球最近的恒星,地球上的许多现象与太阳密切相关。结合所学知识回答下列各题。
4. 太阳给地球带来无限生机,下列说法不正确的是( )
A. 煤炭、石油等矿物燃料蕴含的能量是地质历史时期生物固定以后积累的太阳能
B. 植物光合作用所产生的有机物是人类各种食物的来源
C. 太阳能是地球上水循环和大气运动的主要动力
D. 地球上季节的变化与太阳活动有关
5. 剧烈太阳活动产生的太阳风吹袭地球,可能引起( )
A. 人口迁移加快 B. 风力电厂增产
C. 生活耗能降低 D. 卫星导航失效
【答案】4. D 5. D
【解析】
【分析】
小题1考查太阳辐射对地球的影响,小题2考查太阳活动对地球的影响,难度较低。
【4题详解】
煤、石油等矿物燃料蕴含的能量是漫长地质历史时期生物固定以后积累下来的太阳能,故A正确。太阳直接为地球提供光热资源,促使绿色植物光合作用产生的有机物成为人类食物的主要来源,故B正确。太阳辐射是地球上水、大气运动和生物活动的主要动力,故C正确。地球上季节变化与太阳直射点回归移动有关与太阳活动无关,故D错。
【5题详解】
剧烈太阳活动抛出的高能带电粒子流会扰动地球电离层,影响无线电短波通信,使卫星导航失效,故D正确。太阳活动抛出的高能带电粒子流还会扰乱地球磁场,产生“磁暴”现象;高能带电粒子流高速冲进两极地区与当地的稀薄大气相互碰撞,形成极光。太阳活动对人口迁移、风电厂和生活耗能几乎没有影响。
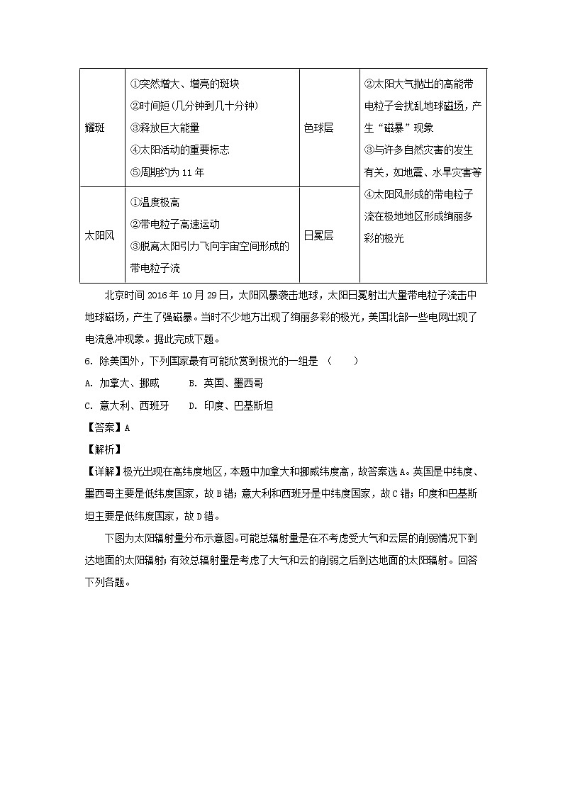
【点睛】太阳活动对地球的影响
太阳活动 | 对地球的影响 | ||
类型 | 活动特征 | 活动层次 | ①太阳黑子和耀斑增多时,发射的电磁波扰动地球的电离层,影响无线电短波通信 ②太阳大气抛出的高能带电粒子会扰乱地球磁场,产生“磁暴”现象 ③与许多自然灾害的发生有关,如地震、水旱灾害等 ④太阳风形成的带电粒子流在极地地区形成绚丽多彩的极光 |
黑子 | ①温度比周围低而显现暗黑斑点 ②太阳活动的重要标志 ③周期约为11年 | 光球层 | |
耀斑 | ①突然增大、增亮的斑块 ②时间短(几分钟到几十分钟) ③释放巨大能量 ④太阳活动的重要标志 ⑤周期约为11年 | 色球层 | |
太阳风 | ①温度极高 ②带电粒子高速运动 ③脱离太阳引力飞向宇宙空间形成的带电粒子流 | 日冕层 | |
北京时间2016年10月29日,太阳风暴袭击地球,太阳日冕射出大量带电粒子流击中地球磁场,产生了强磁暴。当时不少地方出现了绚丽多彩的极光,美国北部一些电网出现了电流急冲现象。据此完成下题。
6. 除美国外,下列国家最有可能欣赏到极光的一组是 ( )
A. 加拿大、挪威 B. 英国、墨西哥
C. 意大利、西班牙 D. 印度、巴基斯坦
【答案】A
【解析】
【详解】极光出现在高纬度地区,本题中加拿大和挪威纬度高,故答案选A。英国是中纬度、墨西哥主要是低纬度国家,故B错;意大利和西班牙是中纬度国家,故C错;印度和巴基斯坦主要是低纬度国家,故D错。
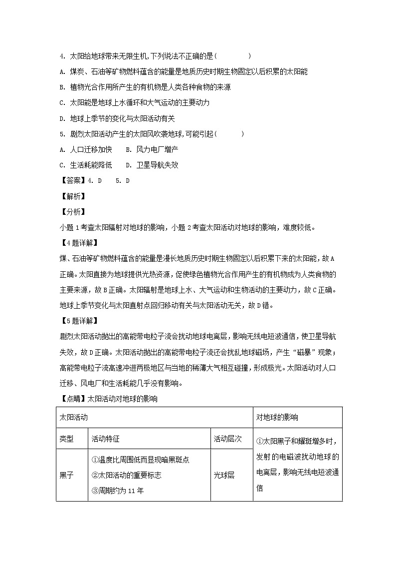
下图为太阳辐射量分布示意图。可能总辐射量是在不考虑受大气和云层的削弱情况下到达地面的太阳辐射;有效总辐射量是考虑了大气和云的削弱之后到达地面的太阳辐射。回答下列各题。
7. 云量最多的地区最可能位于( )
A. 赤道地区 B. 北纬20°地区
C. 北纬40°地区 D. 北纬60°地区
8. 影响可能总辐射量分布的主要因素是( )
A. 大气云量 B. 大气厚度
C. 纬度因素 D. 通过的大气路径
【答案】7. A 8. C
【解析】
【7题详解】
根据图示赤道地区的可能总辐射量与有效总辐射量差最大,反映云量多,大气对太阳辐射的削弱作用强。故答案选A。
【8题详解】
读图分析,图示可能总辐射量随纬度而变化,纬度因素影响年平均太阳高度而影响可能到达地面的太阳辐射量。故答案选C项。
如图所示的照片是摄影师在夜晚采用连续曝光技术拍摄所得,照片中的弧为恒星视运动轨迹。读图回答下列各题。
9. 据图判断,摄影师拍摄的地点位于 ( )
A. 低纬度地区 B. 中纬度地区
C. 北极附近 D. 南极附近
10. 若图中该恒星视运动转过的角度约为50°,据此判断摄影师连续拍摄的时间为 ( )
A. 1个多小时 B. 3个多小时 C. 5个多小时 D. 7个多小时
【答案】9. A 10. B
【解析】
考点定位:地球运动的地理意义。1.北半球观测北极星的仰角等于当地的地理纬度,故是北半球低纬地区,在南极附近看不到北极星。2.以遥远的恒星作为参照物,地球自转一周为360 °,用时约24小时,即15°/1小时。a恒星视运动转过角度约50°,拍摄时间为3个多小时。
【9题详解】
北极星位于地轴的北极延长线上,北半球观测纬度应该等于当地的观测仰角,在南半球是看不到北极星的。图中北极星的地平高度较低,可判断该地在北半球的低纬度地区,故答案选A,其它选项排除。
【10题详解】
以恒星为参照,地球自转一周为360 °,用时23时56分4秒,约15°/小时,恒星转过50°,时间约为3个多小时。
11.2016年1月10日20时,某校天文观测小组把天文望远镜对准某一恒星,且望远镜的角度保持不变,第二天再一次观测到该恒星的时间为( )
A. 1月11日20时 B. 1月11日19时56分4秒
C. 1月11日21时 D. 1月11日20时3分56秒
【答案】B
【解析】
恒星日比太阳日少3分56秒,当观测小组第二次看到该恒星的时间应比24小时少3分56秒,故答案B正确。
12.下图正确表示地球自转方向的是( )
A. B.
C. D.
【答案】D
【解析】
试题分析:地球自转方向是自西向东,A、C错;东经度数顺着自转方向增加,B是正确C错。
【考点定位】地球自转方向
下图为“某半球俯视图”。读图回答下列各题。
13. 下列叙述,正确的是( )
①该图为北半球
②该图为南半球
③该图的地球自转方向为顺时针
④该图的地球自转方向为逆时针
A. ①② B. ②③
C. ①④ D. ②④
14. 与a点角速度相等的点有( )
①b ②c ③d ④e
A. ① B. ①②
C. ①②③ D. ①②③④
15. a、b、c、d四点线速度大小顺序排列,正确的是( )
A. a>b>c>d B. d>c>b>a
C. a>c>b>d D. d>b>c>a
【答案】13. B 14. C 15. A
【解析】
本题考查地球运动。
【13题详解】
根据图示的经度变化判断自转方向呈顺时针,为南半球。
【14题详解】
地球自转角速度的规律:除两极点外处处相等,故除e点外都相等。
【15题详解】
地球自转线速度规律:纬度越高,线速度越小。
16.下图中四地为中国重要的航天基地。读图回答下题。
1. 有关图中四个航天基地的说法正确的是( )
A. 自转线速度④地大于①地
B. 自转角速度②地大于①地
C. 随地球自转一周的时间②地大于③地
D. ③地随地球自转一周的真正周期是24小时
【答案】A
【解析】
【详解】地球自转的线速度由赤道向南北两极递减,角速度除极点外各地都相同,故B错。地球自转一周各地用时相同,都是23时56分4秒,故C、D错; ④地纬度低于①地,自转线速度④地大于①地,故A正确。
如下图是北半球某河流,图中箭头表示河流的流向,甲乙位于河岸。读图回答下列各题。
17. 关于图中河流的叙述,正确的是( )
A. 甲河岸应该加固大堤 B. 乙河岸应该加固大堤
C. 枯水期时C附近河床水较深 D. 枯水期时D附近河床水较浅
18. 该河流位于山区,如果大量从该河采沙子作建筑材料选择合适的位置
A. 甲 B. 乙 C. C地 D. D地
【答案】17. B 18. C
【解析】
本题组考查河流地貌。北半球平直河道受地转偏向力影响显著,右岸为侵蚀岸,左岸为堆积岸。采砂应选择在较宽广的河床部位。一般,河岸不仅沙子少,也不宜开采。
【17题详解】
图示河流为北半球的平直河道,因此,受向右的地转偏向力影响,乙河岸为侵蚀岸,应该加固大堤。枯水期时由于D位于侵蚀岸附近,故其河床水较深。
【18题详解】
结合上题,甲岸C处为堆积岸,但C位于河床部位,河流淤沙较多,甲处为河岸,不能大量采砂。
19.如果用a表示晨线,b表示昏线,下列图中表示正确的是( )
A. B.
C. D.
【答案】B
【解析】
昼夜半球的界线为晨昏线,顺地球自转方向,从夜进入昼即为晨线,从昼进入夜即为昏线。据图可知,A图中a为昏线,b为晨线;B图中a为晨线b为昏线;C图中b为晨线;D图中a为昏线。故选B。
20.关于地方时和区时的叙述,正确的是( )
A. 同一条纬线地方时相同
B. 由于地球自西向东自转,西边的时刻总是比东边时刻早
C. 东八区的区时为8时,东九区的时间应比北京早1小时为7时
D. 北京时间就是北京所在的东八区中央经线120°E的地方时
【答案】D
【解析】
试题分析:同一经线上地方时相同。地方时是越向东时间越早,区时就是该时区中央经线的地方时,所以D正确。
考点:地球运动的地理意义
21.下列关于180°经线的说法正确的是( )
A. 180°经线与日界线吻合
B. 180°经线西侧是西十二区,东侧是东十二区
C. 国际日界线西侧是旧的一天,东侧是新的一天
D. 国际日界线西侧日期要比东侧的早一天
【答案】D
【解析】
试题分析:日界线是以180°经线为基础的日期分界线,与180°经线不完全吻合,A、B错误;国际日界线西侧为是东十二区,东侧是西十二区,东十二区比西十二区的日期早一天,C错误,D正确。
考点:日界线
22.下列关于图中信息,说法正确的是( )
A. 下一刻D点将进入白昼
B. C点在昼半球
C. AB是昏线
D. E两点的自转角速度和线速度都相同
【答案】A
【解析】
【详解】面向太阳的是昼半球,背向太阳的是夜半球,图示C在夜半球,故B错。顺着地球自转的方向,由昼半球进入夜半球的是晨线,图示AB为晨线,晨线上的点(D点)下一刻即将进入白昼,故A正确C错。地球自转角速度除了两极点外,任何地点的角速度都相等,所以D、E角速度相等;地球自转线速度除南北两极点外,由赤道向两极递减,所以D线速度大于E点,故D错。
D.AB是昏线
23.此时,地方时为0时的经线是( )
A. 120°E B. 100°W C. 20°W D. 60°E
【答案】D
【解析】
根据图示信息,两条相邻经线间隔30°,则D点为6点,经度为150°E,据此,地方时为0:00的经线是60°E。
读下图,完成下列各题。
24. 图中太阳电池的运行轨道属于( )
A. 恒星轨道 B. 彗星轨道
C. 行星轨道 D. 卫星轨道
25. 图中开发的能源类型是( )
A. 太阳风 B. 核能
C. 太阳能 D. 光能
【答案】24. D 25. C
【解析】
试题分析:
【24题详解】
地球属于行星,绕转其运行的为卫星,图中太阳电池的运行中心是地球。所以,其运行轨道属于卫星轨道,选D。
【25题详解】
图中开发的能源类型归根到底来自于太阳,所以,本题选C。
考点:本题组考查宇宙中的地球。
极光是被公认为是地球上最壮观的三大天文奇观之一,受到全世界天文爱好者和摄影家的追捧。2013年是一个太阳活动高峰年,与太阳活动密切相关的极光活动也达到高峰。为让更多天文爱好者和公众有机会欣赏这一天文现象,中国科络委员会、上海天文台组织观测团赴加拿大黄刀镇(北纬62.3°)进行极光观测活动。结合所学知识,完成下列各题。
26. 下一个太阳活动高峰年可能出现在( )
A. 2014年 B. 2019年 C. 2024年 D. 2037年
27. 中国天文爱好者到加拿大黄刀镇极光观测活动,主要是由于黄刀镇( )
A. 观察技术先进 B. 纬度高
C. 黑夜灯光稀少 D. 晴朗天气多
28. 关于极光的说法正确的是( )
A. 极光只出现在寒带
B. 极光发生在光球层
C. 极光是太阳活动的标志
D. 极光是太阳风轰击高层大气,大气电离的现象
【答案】26. C 27. B 28. D
【解析】
【26题详解】
根据所学知识,太阳活动的周期是两个高峰年之间的时间间隔,周期是11年。2013年是一个高峰年,下一个高峰年大约是2024年,加拿大黄刀镇位于北纬62.3°,纬度较高,符合条件,故答案选C对。
【27题详解】
极光现象多发生在高纬度地区,故答案选B。
【28题详解】
极光的产生和太阳的活动有紧密关系。每当太阳活动特别大的年份,就可以看到比往常更为壮观的极光。在一些低纬度的地区,偶尔也有激光出现,A错误;极光现象是发生在日冕层的太阳风轰击两极的高层大气,产生的发光现象,不是发生在光球层,B错误;极光是太阳活动对地球产生的影响,而非标志,C错误; 极光是太阳风袭击高层大气、大气电离的现象,D正确。故答案选D。
读“太阳黑子与温带乔木年轮相关性曲线图”,完成下列各题。
29. 图中年轮宽度与太阳黑子相对数之间的关系是( )
A. 正相关 B. 负相关 C. 成反比 D. 没有相关性
30. 此图所反映的问题是( )
A. 太阳活动发射的电磁波能扰动地球的电离层
B. 太阳活动能影响地球气候
C. 太阳活动时,抛出的带电粒子流扰动地球磁场,产生“磁暴”现象
D. 太阳活动时,太阳风使两极地区出现极光,并影响中高纬度地区树木的生长
【答案】29. A 30. B
【解析】
本题组考查太阳活动对地球的影响。(1)年轮宽度与太阳黑子相对数之间的关系可以从图中直接读取。(2)太阳黑子是太阳活动的标志,年轮宽度受气候的影响,因此本图显示了太阳活动能影响地球气候。
【29题详解】
根据图示信息,图中年轮宽度与太阳黑子相对数之间呈正相关关系。
【30题详解】
图中显示了太阳黑子与年轮之间的关系,太阳黑子是太阳活动的标志,年轮宽度受气候的影响,因此本图显示了太阳活动能影响地球气候,对电离层的干扰、磁暴、极光的影响都没有显示,据此选B。
【点睛】
太阳活动能影响气候,发出的带电粒子流能干扰电离层,干扰地磁场,产生“磁暴”现象,在两极地区产生极光现象。
第Ⅱ 卷(非选择题,共40分)
二、综合题(共40分)
31.“读太阳系模式图”,完成下列问题。
(1)图中行星的名称:A__________,B___________。
(2)图中的小行星带位于________和__________之间。(填写行星名称)
(3)地球在太阳系中是一颗普通的行星,它的普通性表现在它与其他七颗行星在绕日公转时具有___________、__________、__________。
(4)在太阳系中,地球是一颗适于生物生存和繁衍的特殊行星,其有利的宇宙境有_________;________。
【答案】(1)土星 金星
(2)火星 木星
(3)同向性 共面性 近圆形
(4)1、各行星及小行星各行其道、互不干扰,宇宙环境很安全;
2、能通过太阳辐射得到稳定的光、热资源
【解析】
【分析】
考点:本题考查太阳系组成与分布、地球上存在生命物质的条件。
【详解】(1)依太阳系距太阳远近的行星分别是:水-金-地-火-木-土-天王-海王,所以A是土星,B是金星。
(2)小行星带分布于火星与木星之间。
(3)地球在太阳系中是一颗普通的行星,它的普通性表现在它与其他七颗行星在绕日公转时具有同向性、共面性、近圆形。
(4)地球上有生命物质的条件主要有:①地球与太阳的距离适中,使地球表面有适于生命过程发生和发展的温度条件。②地球具有适中的体积和质量,其引力可以使大量的气体聚集在地球的周围,形成包围地球的大气层。③地球上有液态水。原本地球上没有水。④安全稳定的行星际空间,八大行星各行其道,其运行具有同向性和共面性特征。可见此图所反映的有利的宇宙环境是大小行星各行其道,互不干扰。
32.读下图回答下列问题。
(1)指出图中A、C两地的地理坐标A__________ C__________。
(2)A地位于C地的______________方向。
(3)从五带看,A 在_______;B在_______。从高中低纬看,B在____纬;C在______纬。
【答案】(1)A(60°N,60°W ) C( 40°S,40°E)
(2)西北
(3)北温带 热带 低 中
【解析】
【详解】(1)据图中经纬度度数可得:A点的地理坐标是(60°N,60°W),C点的地理坐标是(40°S,40°E)。
(2)从南北方向上看。A点离北极点更近,A点在C点的北方,从东西方向看,A点在C点的西方,故A点在C点的西北方。
(3)从五带看,A在北温带,B在热带。0°-30°为低纬度,30°-60°为中纬度,60°-90°为高纬度,从低、中、高纬度看,B在低纬度;C在中纬度。
33.读下图 (阴影部分表示黑夜),完成下列问题。
(1)此图为_______半球。
(2)图中晨线是______。
(3)图中A、B、C、D地方时为0:00的点是____, 此时北京时间是____时。
【答案】南
AB
B 2:00
【解析】
【详解】(1)图中俯视图地球自转方向是顺时针,故是以南极为中心的俯视图,表示的是南半球。
(2)沿地球自转方向,弧AB是由夜进入昼,是晨线;弧BC是由昼进入夜,故是昏线。(3)昼半球的中央经线是12时,夜半球的中央经线是0时,图中B在夜半球的中央经线上,其经度是东经90度,与北京时间东经120度,相差30度,时差2小时,根据东早西晚,东加西减的原则,则北京时间是2时。

