还剩19页未读,
继续阅读
【地理】黑龙江省哈尔滨尚志中学2018-2019学年高一下学期第二次月考(解析版) 试卷
展开
黑龙江省哈尔滨尚志中学2018-2019学年
高一下学期第二次月考
一、单选题(每小题1.5分,共40题,总分60分)
下图是“某国人口自然增长率随时间变化示意图”。读下图,完成下列各题。
1. 关于该国人口特征的叙述,正确的是( )
A. ①时期人口出生率最高 B. ②到③期间,人口总数不断减少
C. ④时期人口变化幅度最小,人口总数稳定 D. ④到⑤期间,人口总数不断减少
2. 目前人口增长特点与②时期相符合的国家是( )
A. 尼日利亚 B. 日本 C. 澳大利亚 D. 美国
【答案】1. D 2. A
【解析】
【1题详解】
①时期该国人口自然增长率为2%,说明人口增长较快,但图中没有出生率、死亡率数据,不能判断出生率的大小,A错;②到③期间人口自然增长率大于0,说明人口数量在不断增加,B错;④时期人口自然增长率为负,说明人口数量较上一年度减少,C错;④到⑤期间人口自然增长率为负,人口数量在减少,D对。
【2题详解】
②时期该国人口自然增长率达3%,说明人口增长速度快;尼日利亚为非洲国家,当前人口增长速度快,A对;日本、澳大利亚、美国为发达国家,其人口增长模式为低-低-低模式,人口增长缓慢,B、C、D错;。
【点睛】人口自然增长率和人口数量的增减是人口增长模式一节的重点考点,学生应理解自然增长率与人口数量增长的关系:自然增长率大于0,人口数量增加;自然增长率等于0,人口数量不变(达最大或最小值);自然增长率小于0,人口数量减少。
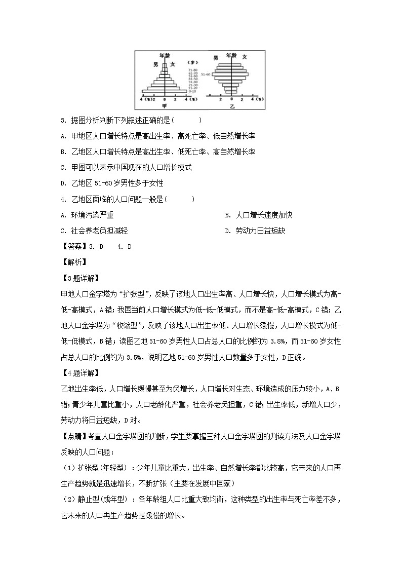
下图是甲、乙两地区人口金字塔示意图,读下图回答下列各题。
3. 据图分析判断下列叙述正确的是( )
A. 甲地区人口增长特点是高出生率、高死亡率、低自然增长率
B. 乙地区人口增长特点是高出生率、低死亡率、高自然增长率
C. 甲图可以表示中国现在的人口增长模式
D. 乙地区51-60岁男性多于女性
4. 乙地区面临的人口问题一般是( )
A. 环境污染严重 B. 人口增长速度加快
C. 社会养老负担减轻 D. 劳动力日益短缺
【答案】3. D 4. D
【解析】
【3题详解】
甲地人口金字塔为“扩张型”,反映了该地人口出生率高、人口增长快,人口增长模式为高-低-高模式,A错;我国当前人口增长模式为低-低-低模式,而不是高-低-高模式,C错;乙地人口金字塔为“收缩型”,反映了该地人口出生率低、人口增长缓慢,人口增长模式为低-低-低模式,B错;读图乙地51-60岁男性人口占总人口的比例约为3.8%,而51-60岁女性占总人口的比例约为3.5%,说明乙地51-60岁男性人口数量多于女性,D正确。
【4题详解】
乙地出生率低,人口增长缓慢甚至为负增长,人口增长对生态、环境造成的压力较小,A、B错;青少年儿童比重小,人口老龄化严重,社会养老负担重,C错;出生率低,新增人口少,劳动力将日益短缺,D对。
【点睛】考查人口金字塔图的判断,学生要掌握三种人口金字塔图的判读方法及人口金字塔反映的人口问题:
(1)扩张型(年轻型) :少年儿童比重大,出生率、自然增长率都比较高,它未来的人口再生产趋势就是迅速增长,不断扩张(主要在发展中国家)
(2)静止型(成年型) :各年龄组人口比重大致均衡,这种类型的出生率与死亡率差不多,它未来的人口再生产趋势是缓慢的增长。
(3)收缩型(老年型) :少年儿童比重缩小,老年人口比重增长,出生率长期下降,死亡率上升,未来的人口再生产趋势自然增长率呈负增长 ,人口老龄化严重。(主要在发达国家)
根据交通部初步统计的数据,2018年春运 40天,全国公路发送旅客约 32.6亿人次,同比增长6%;民航运送旅客 4 407万人次,同比增长15.7%;水路运送旅客约4 200 万人次。全国铁路 40 天发送旅客约 2.66 亿人次,比此前预测多运送约 1 000万人次,增长约 12%。据此回答下列各题。
5. 2018年春运的旅客流属于 ( )
A. 国际人口迁移 B. 国内人口迁移
C. 人口流动 D. 省际人口迁移
6. 春运期间,春节前、后人口主要流动的方向分别为 ( )
A. 城市→城市,农村→农村 B. 农村→城市,城市→农村
C. 城市→农村,农村→城市 D. 农村→农村,城市→城市
7. 我国春运压力大的主要原因是 ( )
①客流量过大
②出行时间分散
③客流集中于公路运输
④民工流
A. ①③ B. ③④ C. ②③ D. ①④
【答案】5. C 6. C 7. D
【解析】
【5题详解】
我国春运旅客以返乡探亲、外出旅游等为主,出现时间多以短期为主,属于人口流动现象,故选C;人口迁移要求长时间变更居住地,时间通常在一年以上,春运旅客是短时间内人口的往返现象,故A、B、D错。
【6题详解】
我国当前人口流动的方向主要是由中西部内陆地区的农村到沿海发达地区的城市,因此春节前的人口流动主要是外出务工人员返乡,即由城市返回农村;春节后的人口流动主要是务工人员回城市上班,即由农村返回城市,故选C。
【7题详解】
我国春运压力大的主要原因是客流规模极大,总量达三十多亿,在这三十多亿人次中民工流所占比重大,故①④正确;春运旅客出行时间集中,短时间内须发送大量旅客,使春运压力大,②出行时间分散说法错误;公路线路多,里程长,是当前春运旅客运送的主力,而不是导致春运压力大的原因,③错,故选D。
【点睛】人口迁移是指人们变更定居地的空间流动行为,人口迁移通常需满足以下条件:长时间(时间多在1年以上)变更定居地,短时间的出行如旅游、出差不属于人口迁移;在空间上,通常要跨越行政区(县及其以上),没有跨越行政区的不属于人口迁移。
1991年,中国科学院发表了《中国土地生产能力及人口承载力研究》报告。该报告认为,我国最适宜的人口数量是7亿左右,最多人口数量应控制在16亿左右。据此完成下列各题。
8. 我国最适宜人口数量为7亿左右,最多人口数量为16亿,则16亿人口的含义是( )
A. 人口合理容量
B. 环境人口容量
C. 最适宜人口数量
D. 维持最高生活消费水平的人口数量
9. 与环境人口容量呈负相关的因素是( )
A. 资源数量 B. 生活和文化消费水平
C. 科技发展水平 D. 地区的对外开发程度
【答案】8. B 9. B
【解析】
【8题详解】
16亿是我国能容纳的“最多人口数量”,一个国家或地区能容纳的最大人口数量即人口容量(环境人口容量),故选B。
【9题详解】
一个地区或国家资源数量越丰富,能供养的人数越多,人口容量越大;科技水平越高,开发利用资源的能力越强,人口容量越大;地区开放程度越高,越利于资源的交换互补,人口容量越大;但人均生活和文化消费水平越高,个人占用的资源量越大,人口容量越小,因此呈负相关的是B。
【点睛】注意区分人口容量和人口合理容量两个概念的差别:人口容量(环境人口容量)是指一定的自然和社会经济条件下,一个国家或地区所能容纳的最高人口数量,即最大人口规模;人口合理容量是指在有效和持续利用资源、环境并获得最大经济效益的情况下,一定地区所能容纳的人口数量,即最佳(最适宜)人口规模;通常一个地区的人口容量大于人口合理容量。
中国社会科学院发布的2008年《社会蓝皮书》显示,我国 20周岁以下人口性别比例严重失衡,未来可能会有超过2500万人面临“婚荒”。预计在2010年前后,20世纪80年代中后期出生的人口将大量进入婚恋时期,由婚龄人口性别比失衡所引起的“婚姻挤压”问题将越来越凸显出来,即使现在鼓励女性胎儿的养育,未来的“婚荒”也会颇为严重。据此完成下列各题。
10. 对我国人口性别比失衡影响较大的文化观念是( )
A. 早婚早育 B. 男女都一样
C. 多子多福 D. 学而优则仕
11. 我国出生人口性別比居高不下的直接原因是( )
A. “丁克家庭”的流行 B. 医疗技术手段的提高
C. 生活水平的提高 D. 人为控制遗传基因
12. 控制人口性别比升高应采取的可行措施有( )
①强化舆论宣传,进一步树立男女平等、生男生女都一样的文化婚育观念
②政府从国外大量引进女性人口,降低性别比,缓解“婚荒”
③制定促进性别比平衡的法律法规
④建立社会保障及利益导向制度,逐渐减小家庭对子女的依赖程度,给予生育女儿户奖励和补偿,从根本上解决男性偏好问题
A. ①②③ B. ②③④ C. ①②④ D. ①③④
【答案】10. C 11. B 12. D
【解析】
对我国人口性别比失衡影响较大的文化观念是多子多福,养儿防老。医疗技术手段的提高,受人为选择因素影响出生人口性别比。我国人口压力大,不适合从国外大量引进女性人口,降低性别比。
【10题详解】
对我国人口性别比失衡影响较大的文化观念是多子多福,养儿防老,C对。早婚早育、男女都一样的观念不影响性别比,A、B错。学而优则仕是仕途观念,与生育人口性别比无关,D错。
【11题详解】
我国出生人口性別比居高不下的直接原因是医疗技术手段的提高,受人为选择因素影响,B对。 “丁克家庭”的流行、生活水平的提高不影响性别比,A、C错。目前科技水平,不能人为控制遗传基因,D错。
【12题详解】
控制人口性别比升高应采取的可行措施有强化舆论宣传,进一步树立男女平等、生男生女都一样的文化婚育观念,①对。我国人口压力大,不适合从国外大量引进女性人口,降低性别比,②错。制定促进性别比平衡的法律法规,禁止医学技术干涉出生人口性别比,③对。建立社会保障及利益导向制度,逐渐减小家庭对子女的依赖程度,给予生育女儿户奖励和补偿,从根本上解决男性偏好问题,④对。D对,A、B、C错。
读下图,完成下列各题。
13. 计划在上图中的ABCD四个区域中选址建疗养中心。最好的选址是( )
A. A B. B
C. C D. D
14. 根据图上信息判断下列说法错误的是( )
A. 为了发展旅游,应在海边大规模建设宾馆和饭店
B. 该区域可以发展特色的康体娱乐疗养旅游项目
C. 该区域旅游资源集群性好,游览价值高
D. 该地区发展旅游,交通较为便利
【答案】13. B 14. A
【解析】
【13题详解】
计划在上图中的ABCD四个区域中选址建疗养中心。最好的选址是B,距沙滩、海边近,空气质量好,交通便利,又没有公路阻隔,B对。A、D位于沙滩上,距海太近,涨潮时易被水淹,A、D错。C处与海滩间有公路阻隔,安全性差,C错。
【14题详解】
为了发展旅游,在海边大规模建设宾馆和饭店,会破坏海边的自然风景,A错误。该区域可以发展特色的康体娱乐疗养旅游项目,B正确。该区域旅游资源集群性好,游览价值高,C正确。该地区发展旅游,有公路相通,交通较为便利,D正确。
2018年夏季,我国部分城市遭遇了严重的城市内涝。据此回答下列各题。
15. 下列有关城市内涝产生原因的叙述,正确的是( )
①城市地表硬化面积过大,导致地表径流量增大
②城市化带来的“雨岛效应”,易导致降水强度增大
③城市建设导致市区蒸发量减小
④城市管网不完善,城市规划赶不上城市化发展速度
A. ①②③ B. ①②④ C. ①③④ D. ②③④
16. 下列措施对减轻城市中心区内涝作用较小的是( )
A. 植树种草、建设绿地
B. 营造“绿色墙壁”和“绿色阳台”
C. 路面硬化多用渗水方砖,增加下渗
D. 城市建设中尽可能保护天然池塘、河道
【答案】15. B 16. B
【解析】
【15题详解】
城市内涝产生原因是城市地表硬化面积过大,导致地表径流量增大,①对。城市化带来的“雨岛效应”,易导致降水强度增大,②对。城市建设破坏地表植被,导致市区蒸发量增大,③错。城市管网不完善,城市规划赶不上城市化发展速度,排水能力差,④对。B对,A、C、D错。
【16题详解】
选项措施中,对减轻城市中心区内涝作用较小的是营造“绿色墙壁”和“绿色阳台”,是降低城市热岛效应的措施,B对。植树种草、建设绿地利于增加下渗,A错。路面硬化多用渗水方砖,增加下渗,C错。城市建设中尽可能保护天然池塘、河道,提高调蓄能力或排水能力,D错。
下图为城市区域景观结构变化示意图。
17. 城市中心与郊区相比,易出现的环境问题是( )
A. 逆温现象 B. 焚风效应
C. 热岛效应 D. 臭氧层空洞
18. 为避免该问题对城市大气环境带来污染,应该( )
A. 将工业区布局在城郊热力环流范围之外
B. 将工业区布局在最小风频的下风向地带
C. 控制城市发展,缩小城市规模
D. 减少城市高层建筑物,增加城市空间
【答案】17. C 18. A
【解析】
【17题详解】
城市中心建筑物高大密集,人口密度大,人为释放的热量较多,与郊区相比,易出现的环境问题是城市热岛效应,C对。城市中心区气温高,不易出现逆温现象,A错。焚风效应出现在山地背风坡,B错。臭氧层空洞出现在大气平流层,城市位于对流层底部,D错。
【18题详解】
为避免该问题对城市大气环境带来污染,应该将工业区布局在城郊热力环流范围之外,避免污染气体吹到城区,A对。 将工业区布局在最小风频的上风向地带,B错。控制城市发展,缩小城市规模,不利于城市化水平提高,C错。减少城市高层建筑物,增加城市空间与避免热岛效应造成的城市大气污染,D错。
【点睛】城市中心建筑物高大密集,人口密度大,人为释放的热量较多。与郊区相比,城市忠易出现的环境问题是城市热岛效应。将工业区布局在城郊热力环流范围之外,避免污染气体吹到城区。
英国某公司在伦软市区地下30米的防空洞里,采用水培技术种植芹菜、芥菜等蔬菜,建成世界首个地下农场。每天用LED灯照射18小时,蔬莱可在6 -28天收获,只需4小时即可送上餐桌。下图示意地下农场局部景观。据此完成下列小题。
19. 该公司在防空洞建地下农场,有利于该农场( )
①保持稳定温度 ②节省建场投资 ③快速运出产品 ④加强技术保密
A. ①② B. ①③ C. ③④ D. ②④
20. 该农场建在伦敦市区,考虑的最主要因素可能是( )
A. 生产技术 B. 销售市场 C. 劳动力 D. 气候
21. 与露天种植相比,地下农场的生产优势是( )
A. 市场广阔 B. 适应性强
C. 灵活性强 D. 成本较低
【答案】19. A 20. B 21. C
【解析】
【分析】
考查农业区位因素及其变化。
【19题详解】
地下空间密闭稳定,温度变化小,人工控制温度湿度相对容易,更容易保持稳定的温度;利用现有的防空洞,无需另外建设,可以节省建场投资;建在地下不如地上运输方便,对于技术保密影响也不大。故选A。
【20题详解】
农场建在伦敦市区,可以就近销售新鲜蔬菜,能在收获后4小时内到餐桌,因此影响其选址的首要因素是市场。故选B
【21题详解】
地下农场位于伦敦,种植芹菜、芥菜等传统蔬菜,与露天种植比,不具有市场范围的广阔性,A错;适应性强是指农业生产在地区分布上的特点,防空洞不是到处都有的,加之技术问题限制,利用防空洞建地下农场难以推广普及,故B错误。地下农场采用水培技术、严格的温度及湿度控制、LED照明等无疑加大了成本,D错;这些措施避免不再受土地、土壤及季节限制,也不再受自然灾害的影响。因生长期短,可以根据生产要求与市场需要灵活安排生产,并且快速上市,C对;故选C。
【点睛】辨别农业主要区位因素、主导区位因素和限制性因素的方法:
(1)主要区位因素:指某一区域农业发展所符合的所有因素(条件),答题时要全面列举自然和社会经济因素。
(2)主导区位因素:指影响某种农业发展的最重要的因素,即没有这种因素(或条件),就不可能有该种农业在该区域分布。具体可分析该地发展农业生产最突出的优势区位因素和限制性因素,再从中找出主导区位因素。如:海南岛的天然橡胶、珠三角的三季稻主导区位因素是热量;河西走廊的粮棉和南疆的长绒棉主导区位因素是水源;横断山区、五台山的垂直农业主导区位因素是地形;城市郊区发展的乳牛、蔬菜、花卉基地主导区位因素是市场;江南丘陵的茶树、黑龙江的大豆主导区位因素是土壤;以色列的无土蔬菜栽培主导区位因素是技术。
(3)限制性因素:农业生产需要满足许多条件才能进行,如果一个地区其他条件都能满足,唯有某一条件不能满足,这个缺乏的条件就成为该地区农业发展的限制性因素。如,水源是西北干旱半干旱地区发展农业生产的限制性因素。
“克隆牛故乡”山东曹县五里墩银香伟业集团采取“公司+基地+农户”的经营模式,和农户形成利益共同体,实现由有机牧草→有机养牛→有机牛粪→有机蘑菇→有机土地→有机牧草,形成整个畜牧业有机闭合循环经济体系。该公司日产鲜奶经物流配送至周边数百个县市消费市场。据此完成下列各题。
22. 银香伟业集团发展的农业地域类型是( )
A. 大牧场放牧业 B. 乳畜业
C. 游牧业 D. 混合农业
23. 影响银香伟业发展的条件可能有( )
①国家的政策和技术支持 ②便利的交通条件 ③随着社会经济的发展,人们的生活水平日益提高,对肉、奶的需求逐渐增大 ④传统农业区丰富的秸秆等青饲料
A. ①② B. ①②④
C. ③④ D. ①②③④
【答案】22. B 23. D
【解析】
本题主要考查农业地域类型和影响农业的主要区位因素。
【22题详解】
银香伟业集团主要养的是奶牛,不是肉牛,所以不是大牧场放牧业,A错;奶牛在基地喂养,不是游牧业,C错;没有种植业,所以不是混合农业,D错;银香伟业集团是一项面向城市市场的商品化、集约化、畜牧业地域类型,其生产对象是奶牛,产品主要是牛奶及其制品,是乳畜业,B对。故本题选择B。
【23题详解】
国家的政策和技术支持,便利的交通条件有利乳畜业发展随着社会经济的发展,人们的生活水平益提高,对肉、奶的需求逐渐増大,市场扩大,利于生产发展传统农业区丰富的秸秆等青饲料保障奶牛的饲料,①②③④都正确。故本题选择D。
下图为我国某省区地形构成及2014年农业产值结构图。读图,完成下列各题。
24. 对该省区地形地貌景观的描述,正确的是( )
A. 仰望山接天,俯视江成线 B. 人在水下走,船在天上行
C. 江作青罗带,山如碧玉簪 D. 远看是山,近看成川
25. 该省区适宜发展的特色农业是( )
A. 棉花、瓜果、蔬菜生产 B. 花卉、茶叶、中药材生产
C. 乳品、肉羊饲养、甜菜制糖 D. 天然橡胶、葡萄、马铃薯
26. 该省区农业结构对当地环境的主要影响是( )
A. 降水减少,干旱加剧 B. 水土流失、石漠化加剧
C. 洪涝灾害威胁加重 D. 土地退化,荒漠化加剧
【答案】24. A 25. B 26. B
【解析】
【24题详解】
该省区地形以山地、高原为主,云南西部为山高谷深的横断山区,东部为云贵高原,与之相符。题目中的四个选项分别描述的是横断山区、黄河下游地上河、桂林山水、青藏高原,与图示不符合,选A。
【25题详解】
结合上题可知,该省区为云南省。当地气候以热带、亚热带气候为主,水热条件较好;地形多山地、高原,因此该地适宜发展的特色农业类型为花卉、茶叶、中药材生产。瓜果、棉花为新疆;乳品、肉羊饲养、甜菜制糖是牧区特色;天然橡胶适合在更低的纬度,马铃薯则适宜在中温带。据此分析选B。
【26题详解】
云南省农业结构中种植业比重过大,林牧业比重过小。该地地形坡度大,坡地垦荒易导致水土流失;云贵高原的喀斯特地貌区过度开垦易造成石漠化加剧,据此分析B。
读“某岛屿地图”,完成下列小题。
27. 该岛屿( )
①主要山脉呈东北---西南走向;②终年受西南风控制,降水丰富;
③河流短小湍急,落差大,水能丰富;④西南部冰川地貌发育显著;
⑤位于板块生长边界,面积不断扩大
A. ①③④ B. ②④⑤ C. ①②③④ D. ①②④⑤
28. 该岛屿西侧以畜牧业为主,东侧以种植业为主。形成此种差异的主要因素是( )
A. 降水与植被类型 B. 日照时数与地形
C. 坡度与人口分布 D. 地形地貌与交通
29. 近年来,该国乳品企业增加在中国兴建牧场的数量,主要原因是中国( )
A. 牧草优质 B. 交通便利
C. 技术先进 D. 市场广阔
【答案】27. A 28. B 29. D
【解析】
本题主要考查新西兰的有关知识,意在考查影响区域农业发展的条件及区位因素,难度不大。
【27题详解】
读图,结合图中河流流向可知,该岛屿山脉呈东北-西南走向,终年受西北风控制,受岛屿面积较小影响,河流短小,水能丰富,西南部地区纬度高,冰川地貌发育显著,位于板块消亡边界,故选A。
【28题详解】
该岛屿西侧以畜牧业,东侧地区以种植业为主,主要是西部地区降水较多,阴雨天多,光照不足,不利于种植业发展,而东部地区为背风坡,降水少,晴天多,有利于种植业发展,且西部地形坡度大,东部地势平坦,故选B。
【29题详解】
该国为新西兰,乳品企业增加在中国兴建牧场数量,主要是中国有广阔的市场,故选D。
影响工业区位的因素很多,不同工业类型具有不同的区位指向。据此完成下列各题。
30. 薰衣草精油是由薰衣草提炼而成,每100千克薰衣草约萃取0.5千克精油。薰衣草精油生产的区位指向属于( )
A. 市场指向型 B. 原料指向型
C. 动力指向型 D. 技术指向型
31. 加拿大铝土矿蕴藏很少,需从其他国家进口铝矿,炼铝能力却居世界前列,其原因是( )
A. 利用丰富、廉价的劳动力资源 B. 水能资源丰富,炼铝成本低
C. 铁路运输发达,便于原料输入 D. 科研力量强,具有人才优势
32. 对商业网点选择有利的条件是( )
①靠近发展林牧业产品的地区;②靠近商品生产基地;
③处在高温多雨地区;④处在人口稠密、交通方便地区。
A. ①② B. ②③ C. ①④ D. ②④
【答案】30. B 31. B 32. D
【解析】
本题考查世界主要农业地域类型的特点与影响因素。解答本题的关键是掌握世界主要农业地域类型的特点与影响因素,对学生能力要求较高。
【30题详解】
根据题目,薰衣草精油是由薰衣草提炼而成,每100千克薰衣草约萃取0.5千克精油。说明生产需要的原料比重大,运输成本高,生产应靠近原料产地,是原料指向型产业。故本题选择B。
【31题详解】
加拿大劳动力价格高;炼铝工业是动力指向型工业,加拿大水能资源丰富,炼铝成本低,所以可以进口铝土矿,发展炼铝工业;进口铝土矿主要是海运;科研力量不是主导因素。故本题选择B。
【32题详解】
对商业网点选择有利的条件是靠近商品生产基地,利于降低运输成本,②对。靠近发展林牧业产品的地区,距市场较远,不利于销售,①错。商业网点区位与高温多雨环境无关,③错。处在人口稠密、交通方便地区,便于人流、物流集散,④对。D对,A、B、C错。故本题选择D。
“两化融合”是指信息化和工业化的高层次的深度结合(即工业4.0),下图中所示工业4.0的简单示意图,它是以信息化带动工业化、以工业化促进信息化的一条新型工业化道路。读图完成下列各题。
33. 图中产业之间存在的主要联系是( )
A. 生产协作联系 B. 商贸联系
C. 科技与信息联系 D. 物品联系
34. 当服务的互联网和物品的互联网融合后,则( )
A. 工业的市场区位增强 B. 用户的要求影响减弱
C. 工厂分布将越来越集聚 D. 服务业产值比重下降
【答案】33. C 34. A
【解析】
【33题详解】
考查的知识点是产业活动和地域联系的主要方式。图中各部门间进行的都是科技和信息的联系,故选C。
【34题详解】
考查的知识点是工业布局的主要区位因素。当服务的互联网和物品的互联网融合后,用户的要求越来越多,服务越来越方便,产值增加,工业可以实现远距离联系。个性化的要求越来越明显,市场的影响越来越大,故选A。
【点睛】考查学生获取和解读地理信息的能力、逻辑推理能力。
随着经济全球化的发展,因工业间的联系而形成的生产协作不断加强,各种类型的工业地域也不断出现。据此完成下列各题。
35. 下列工厂之间在工业联系上存在“上下游”关系的是( )
A. 皮革厂、纺织厂 B. 炼铁厂、炼钢厂
C. 化工厂、电镀厂 D. 糕点厂、家具厂
36. 下列工业部门可成为区域核心工业企业,并在其影响下形成综合性工业地域的是( )
A. 皮革厂 B. 家具厂
C. 纺织厂 D. 钢铁厂
【答案】35. B 36. D
【解析】
【35题详解】
“上下游”关系即“上游”企业的产品是“下游”企业的生产原料。选项中只有炼铁厂提供炼钢厂的生产原料。故本题选择B。
【36题详解】
生产规模大、增长快,与其他工业部门联系复杂的企业可成为核心工业企业,在其影响下可形成综合性工业地域。钢铁厂符合其条件,其他生产规模较小,与其他工业部分联系比较简单。故本题选择D。
深圳产业园区的建设和发展经历了两个阶段。第一阶段,兴建产业园吸引企业入驻;第二阶段:原有产业逐步替换为高端产业。最近,深圳市提出从“速度深圳”向“和谐深圳、效益深圳”转化。读图完成下列各题。
37. 各企业集聚在第一代产业园区的主要原因是( )
A. 共用基础设施 B. 加强相互竞争
C. 靠近原料产地 D. 获取邻厂信息
38. 从第一代产业园区发展到第二代产业园区,当地逐渐失去的优势是( )
A. 管理经验 B. 资金
C. 科技 D. 廉价劳动力
39. 建设“效益深圳”应( )
①引进外资,大力发展加工业 ②发展科技,提高企业创新能力
③引进廉价劳动力,发展重工业 ④改进工艺,提高资源利用率
A. ①② B. ①③ C. ③④ D. ②④
40. 下列属于协调人地关系主要途径的是( )
A. 控制人口规模 B. 控制城市规模
C. 控制经济规模 D. 控制资源开采规模
【答案】37. A 38. D 39. D 40. A
【解析】
【37题详解】
有联系的企业集聚可共同利用基础设施,相互协作,获取信息方便,灵活应对市场变化;集聚是相互协作,扩大规模效益,不是为获得邻厂信息。故本题选择A。
【38题详解】
第一阶段以加工制造业为主,依靠廉价劳动力;第二阶段为高新技术产业,依靠科技、资金和管理经验,此时的廉价劳动力优势丧失。故本题选择D。
【39题详解】
“效益深圳”是指用科学发展观决定城市的发展速度、发展模式和发展方向;发展加工业为深圳发展初期,现阶段应大力发展高新技术产业,并提高资源利用率,减少资源浪费;应依靠劳动力素质而不是数量。故本题选择D。
【40题详解】
本题考查可持续发展,环境问题形成的一大原因是人口压力大,故协调人地关系的主要途径即控制人口数量、提高人口素质,A项正确。控制城市规模、控制经济规模和控制经济规模都不能解决人地矛盾,排除B、C和D。故本题选择A。
二、综合题(40分)
41.读人口增长模式转变示意图,回答下列问题。、
(1)图中阴影部分表示__________,除此之外人口增长模式还有__________、__________两项指标 。
(2)图中A阶段人口增长模式的特征是__________。
(3)图中处于D阶段的国家最容易出现的人口问题是_______。这种人口问题产生的危害有(任答一条即可)______;解决该问题的措施有(任答两条即可):①_______ ② _______。
(4)我国人口增长模式已处_____阶段(填字母),这种转变主要是我国大力开展_______工作而取得的。
【答案】 (1)人口自然增长率 出生率 死亡率 (2)出生率高、死亡率高、自然增长率低 (3)人口老龄化 国防兵力不足、社会养老负担过重等 鼓励生育、建立养老保险制度、适当延迟退休、发展养老产业等 吸纳移民,补充国内青壮年劳动力不足。 (4)D 计划生育
【解析】
【详解】(1)图中阴影部分表示人口自然增长蓄,除此之外人口增长模式还有出生率、死亡率两项指标 。
(2)图中A阶段人口增长模式的特征是出生率高、死亡率高、自然增长率低,属于原始型。
(3)图中处于D阶段的国家人口增长模式是三低模式,最容易出现的人口问题是人口老龄化。这种人口问题产生的危害有国防兵力不足、社会养老负担过重等。解决该问题的措施有鼓励生育、建立养老保险制度、适当延迟退休、发展养老产业等。
(4)我国人口增长模式已处D阶段,这种转变主要是我国大力开展计划生育工作而取得的。
【点睛】出生率高、死亡率高、自然增长率低,属于原始型。人口老龄化问题产生的危害有国防兵力不足、社会养老负担过重等。解决该问题的措施有鼓励生育、建立养老保险制度、适当延迟退休、发展养老产业等。
42.下图为武汉市城市发展略图。读下图,回答问题。
(1)在新中国成立的初期阶段,武汉的城市空间分布呈现出_______的特征。图中河流在不同时期对武汉城市形成和发展的影响是_____。
(2)从图中来看,改革开放以来,武汉市城市化水平________,判断依据是__________。
(3)根据城市的总体规划,在2013年的城区略图中,工业区向城市的东北方向迁移,其原因是__________。
【答案】(1)沿河(江)分布 在城市形成初期,河流为该市的形成提供了水源,提供便利的水运条件;后期随着现代交通工具的发展,河运衰退,河流阻碍城市扩展 (2)不断提高 城市规模不断扩大 (3)位于城市盛行风向的垂直郊外、河流的下游,对城市污染小;利用长江廉价的水运;远离中心城区,地价低
【解析】
【分析】
本题考查城市内部功能区分布和城市规划的相关知识。
【详解】(1)从1950年的图中可以看出武汉是沿河(江)分布。结合所学知识可知,图中河流在城市形成初期,河流为该市的形成提供了水源,提供便利的水运条件;后期随着现代交通工具的发展,河流阻碍城市扩展。
(2)城市化水平提高,主要表现在城市数量不断增加、城市规模不断扩大、城市人口占总人口的比重持续上升。图中显示为城市规模不断扩大。
(3)工业区向城市边缘集中,可从地价、交通、环境等方面分析。
【点睛】考查学生获取和解读地理信息的能力,调动和运用地理基本知识的能力,逻辑推理能力。
43.阅读图文材料,完成下列要求。
材料一 2016年11月17日至23日习近平主席出访南美,首站是厄瓜多尔。厄瓜多尔是目前世界上最大的香蕉生产国和香蕉出口国,被誉为“香蕉之国”,香蕉产业闻名于世。
材料二 香蕉喜湿热气候,在土层深、土质疏松、排水良好的环境中生长旺盛。可分株栽培,第一次收获需10-15个月,之后可连续采收。最大的果丛有果多达360个,重可达32千克(如下图)。香蕉果肉香甜软滑,每100克果肉含碳水化合物20克、蛋白质1.2克、脂肪0.6克及多种微量元素和维生素,营养价值高,属高热量水果,在一些热带地区香蕉可作为主要粮食。
材料三 下面左图为厄瓜多尔地形及香蕉主产区示意图,下右图为拉孔科迪亚气温、降水量统计图。
(1)分析厄瓜多尔香蕉主产区盛产香蕉的原因。
(2)不能长期储存是香蕉的一大劣势,分析在一些热带地区,香蕉可作为主要粮食的原因。
(3)试简述厄瓜多尔做大做强香蕉产业的措施。
【答案】(1)香蕉主产区地势平坦广阔;全年高温,雨季降水充足,非雨季气候湿润,光照条件好;不受台风影响;土壤适宜;香蕉生产历史悠久,种植经验丰富。
(2)香蕉富含多种营养物质、微量元素和维生素,营养价值高,属高热量水果;香蕉可以连续采收,且产量大,可随时食用;加工成香蕉制品,能够长期保存。
(3)扩大香蕉产业的规模,实行品种、田间管理、产品质量、品牌和销售一体化的经营策略,提高经济效益;充分利用次果加工,实现转化增值,提高经济效益;加强科研,解决土壤板结、土地肥力下降和病虫害等问题,促进可持续发展;科学栽培,形成特色香蕉品种生产基地;科学管理,扩大绿色有机香蕉规模,注重采收与采后处理,保障香蕉品质。
【解析】
【详解】(1)香蕉主产区盛产香蕉的原因主要从该地的自然条件和社会经济条件两方面入手分析,如地形、气候、土壤、生产历史等方面。
(2)结合材料,香蕉作为主要粮食可从香蕉营养价值高和可以连续采收等方面分析;要克服香蕉不能长期储存的劣势,可通过加工制成能够长期保存的香蕉制品进行解决。
(3)做大做强香蕉产业的措施可从发展规模、次果加工、解决长期连作产生的问题、扩大绿色有机香蕉规模等方面分析。
44.根据材料,回答问题。
材料一 跨国公司在实施全球化战略过程中,经常采取兼并重组等措施,对其全球业务进行调整和布局。有数据显示,韩国企业正以每年减少500家的速度“撤离”山东,日资企业与10年前相比,数量减少了50%。
材料二 下图为日韩企业转移路线图。
(1)据图说明,日韩企业转移的新地区的特点。(提示:从位置、人口、经济方面回答)
(2)简述山东省在承接产业转移方面区位优势的变化。
(3)“大规模产业转移更适合哪一地区?”针对这一问题,形成以下两种观点。
a.大规模的产业转移适合我国西部地区;
b.大规模的产业转移适合东南亚地区。
请选择其中一种观点,说明理由。
(4)近年来,柬埔寨已经形成了纺织工业产业链,但其原料(纱线和面料)大多从我国进口,分析其原因。
【答案】(1)位置:位于亚洲东南部和南部。人口:人口稠密。经济:欠发达。
(2)地价上涨;劳动力价格上涨;政策优势减弱。
(3)选择a观点的理由:我国西部地区土地广袤,东西部地区的差异利于产业转移;我国已建立了完备的工业体系;政治环境稳定。
[或选择b观点的理由:东南亚地区的投资环境有明显改善,政策支持;劳动力、地租成本低;市场广阔。]
(4)在位置上靠近我国,可以减少交通成本;我国是产棉大国,纺织业原料出口量大;我国企业在柬埔寨投资较多,具有良好的合作关系;柬埔寨棉花种植条件不理想,纺织工业的上游产业基础薄弱。
【解析】
【分析】
该题组主要考查产业转移及工业生产相关问题。
【详解】(1)图示信息,日韩企业转移的新地区主要在东南亚和南亚地区;该地区人口稠密,劳动力充足;符合向经济欠发达地区转移的一般特点。
(2)日韩企业之所以从山东移出,主要是因为随着经济发展水平的提高,劳动力价格和地价不断上升,这些方面的优势不再明显,政策优势也开始减弱。
(3)是否适合大规模产业转移从地区投资环境、基础设施、土地、劳动力成本等方面分析。具体我国西部地区土地广袤,东西部地区的差异利于产业转移;我国已建立了完备的工业体系;政治环境稳定。东南亚地区的投资环境有明显改善,政策支持;劳动力、地租成本低;市场广阔。
(4)柬埔寨从我国进口纺织原料的原因从我国原料供应、交通运输成本和中柬合作关系角度分析,具体是在位置上靠近我国,可以减少交通成本;我国是产棉大国,纺织业原料出口量大;我国企业在柬埔寨投资较多,具有良好的合作关系;柬埔寨棉花种植条件不理想,纺织工业的上游产业基础薄弱。
【点睛】劳动力、内部交易成本和市场是影响国际产业转移的三个重要因素,国际产业转移一般是将劳动密集型和资源密集型产业转移到经济欠发达的国家和地区。
高一下学期第二次月考
一、单选题(每小题1.5分,共40题,总分60分)
下图是“某国人口自然增长率随时间变化示意图”。读下图,完成下列各题。
1. 关于该国人口特征的叙述,正确的是( )
A. ①时期人口出生率最高 B. ②到③期间,人口总数不断减少
C. ④时期人口变化幅度最小,人口总数稳定 D. ④到⑤期间,人口总数不断减少
2. 目前人口增长特点与②时期相符合的国家是( )
A. 尼日利亚 B. 日本 C. 澳大利亚 D. 美国
【答案】1. D 2. A
【解析】
【1题详解】
①时期该国人口自然增长率为2%,说明人口增长较快,但图中没有出生率、死亡率数据,不能判断出生率的大小,A错;②到③期间人口自然增长率大于0,说明人口数量在不断增加,B错;④时期人口自然增长率为负,说明人口数量较上一年度减少,C错;④到⑤期间人口自然增长率为负,人口数量在减少,D对。
【2题详解】
②时期该国人口自然增长率达3%,说明人口增长速度快;尼日利亚为非洲国家,当前人口增长速度快,A对;日本、澳大利亚、美国为发达国家,其人口增长模式为低-低-低模式,人口增长缓慢,B、C、D错;。
【点睛】人口自然增长率和人口数量的增减是人口增长模式一节的重点考点,学生应理解自然增长率与人口数量增长的关系:自然增长率大于0,人口数量增加;自然增长率等于0,人口数量不变(达最大或最小值);自然增长率小于0,人口数量减少。
下图是甲、乙两地区人口金字塔示意图,读下图回答下列各题。
3. 据图分析判断下列叙述正确的是( )
A. 甲地区人口增长特点是高出生率、高死亡率、低自然增长率
B. 乙地区人口增长特点是高出生率、低死亡率、高自然增长率
C. 甲图可以表示中国现在的人口增长模式
D. 乙地区51-60岁男性多于女性
4. 乙地区面临的人口问题一般是( )
A. 环境污染严重 B. 人口增长速度加快
C. 社会养老负担减轻 D. 劳动力日益短缺
【答案】3. D 4. D
【解析】
【3题详解】
甲地人口金字塔为“扩张型”,反映了该地人口出生率高、人口增长快,人口增长模式为高-低-高模式,A错;我国当前人口增长模式为低-低-低模式,而不是高-低-高模式,C错;乙地人口金字塔为“收缩型”,反映了该地人口出生率低、人口增长缓慢,人口增长模式为低-低-低模式,B错;读图乙地51-60岁男性人口占总人口的比例约为3.8%,而51-60岁女性占总人口的比例约为3.5%,说明乙地51-60岁男性人口数量多于女性,D正确。
【4题详解】
乙地出生率低,人口增长缓慢甚至为负增长,人口增长对生态、环境造成的压力较小,A、B错;青少年儿童比重小,人口老龄化严重,社会养老负担重,C错;出生率低,新增人口少,劳动力将日益短缺,D对。
【点睛】考查人口金字塔图的判断,学生要掌握三种人口金字塔图的判读方法及人口金字塔反映的人口问题:
(1)扩张型(年轻型) :少年儿童比重大,出生率、自然增长率都比较高,它未来的人口再生产趋势就是迅速增长,不断扩张(主要在发展中国家)
(2)静止型(成年型) :各年龄组人口比重大致均衡,这种类型的出生率与死亡率差不多,它未来的人口再生产趋势是缓慢的增长。
(3)收缩型(老年型) :少年儿童比重缩小,老年人口比重增长,出生率长期下降,死亡率上升,未来的人口再生产趋势自然增长率呈负增长 ,人口老龄化严重。(主要在发达国家)
根据交通部初步统计的数据,2018年春运 40天,全国公路发送旅客约 32.6亿人次,同比增长6%;民航运送旅客 4 407万人次,同比增长15.7%;水路运送旅客约4 200 万人次。全国铁路 40 天发送旅客约 2.66 亿人次,比此前预测多运送约 1 000万人次,增长约 12%。据此回答下列各题。
5. 2018年春运的旅客流属于 ( )
A. 国际人口迁移 B. 国内人口迁移
C. 人口流动 D. 省际人口迁移
6. 春运期间,春节前、后人口主要流动的方向分别为 ( )
A. 城市→城市,农村→农村 B. 农村→城市,城市→农村
C. 城市→农村,农村→城市 D. 农村→农村,城市→城市
7. 我国春运压力大的主要原因是 ( )
①客流量过大
②出行时间分散
③客流集中于公路运输
④民工流
A. ①③ B. ③④ C. ②③ D. ①④
【答案】5. C 6. C 7. D
【解析】
【5题详解】
我国春运旅客以返乡探亲、外出旅游等为主,出现时间多以短期为主,属于人口流动现象,故选C;人口迁移要求长时间变更居住地,时间通常在一年以上,春运旅客是短时间内人口的往返现象,故A、B、D错。
【6题详解】
我国当前人口流动的方向主要是由中西部内陆地区的农村到沿海发达地区的城市,因此春节前的人口流动主要是外出务工人员返乡,即由城市返回农村;春节后的人口流动主要是务工人员回城市上班,即由农村返回城市,故选C。
【7题详解】
我国春运压力大的主要原因是客流规模极大,总量达三十多亿,在这三十多亿人次中民工流所占比重大,故①④正确;春运旅客出行时间集中,短时间内须发送大量旅客,使春运压力大,②出行时间分散说法错误;公路线路多,里程长,是当前春运旅客运送的主力,而不是导致春运压力大的原因,③错,故选D。
【点睛】人口迁移是指人们变更定居地的空间流动行为,人口迁移通常需满足以下条件:长时间(时间多在1年以上)变更定居地,短时间的出行如旅游、出差不属于人口迁移;在空间上,通常要跨越行政区(县及其以上),没有跨越行政区的不属于人口迁移。
1991年,中国科学院发表了《中国土地生产能力及人口承载力研究》报告。该报告认为,我国最适宜的人口数量是7亿左右,最多人口数量应控制在16亿左右。据此完成下列各题。
8. 我国最适宜人口数量为7亿左右,最多人口数量为16亿,则16亿人口的含义是( )
A. 人口合理容量
B. 环境人口容量
C. 最适宜人口数量
D. 维持最高生活消费水平的人口数量
9. 与环境人口容量呈负相关的因素是( )
A. 资源数量 B. 生活和文化消费水平
C. 科技发展水平 D. 地区的对外开发程度
【答案】8. B 9. B
【解析】
【8题详解】
16亿是我国能容纳的“最多人口数量”,一个国家或地区能容纳的最大人口数量即人口容量(环境人口容量),故选B。
【9题详解】
一个地区或国家资源数量越丰富,能供养的人数越多,人口容量越大;科技水平越高,开发利用资源的能力越强,人口容量越大;地区开放程度越高,越利于资源的交换互补,人口容量越大;但人均生活和文化消费水平越高,个人占用的资源量越大,人口容量越小,因此呈负相关的是B。
【点睛】注意区分人口容量和人口合理容量两个概念的差别:人口容量(环境人口容量)是指一定的自然和社会经济条件下,一个国家或地区所能容纳的最高人口数量,即最大人口规模;人口合理容量是指在有效和持续利用资源、环境并获得最大经济效益的情况下,一定地区所能容纳的人口数量,即最佳(最适宜)人口规模;通常一个地区的人口容量大于人口合理容量。
中国社会科学院发布的2008年《社会蓝皮书》显示,我国 20周岁以下人口性别比例严重失衡,未来可能会有超过2500万人面临“婚荒”。预计在2010年前后,20世纪80年代中后期出生的人口将大量进入婚恋时期,由婚龄人口性别比失衡所引起的“婚姻挤压”问题将越来越凸显出来,即使现在鼓励女性胎儿的养育,未来的“婚荒”也会颇为严重。据此完成下列各题。
10. 对我国人口性别比失衡影响较大的文化观念是( )
A. 早婚早育 B. 男女都一样
C. 多子多福 D. 学而优则仕
11. 我国出生人口性別比居高不下的直接原因是( )
A. “丁克家庭”的流行 B. 医疗技术手段的提高
C. 生活水平的提高 D. 人为控制遗传基因
12. 控制人口性别比升高应采取的可行措施有( )
①强化舆论宣传,进一步树立男女平等、生男生女都一样的文化婚育观念
②政府从国外大量引进女性人口,降低性别比,缓解“婚荒”
③制定促进性别比平衡的法律法规
④建立社会保障及利益导向制度,逐渐减小家庭对子女的依赖程度,给予生育女儿户奖励和补偿,从根本上解决男性偏好问题
A. ①②③ B. ②③④ C. ①②④ D. ①③④
【答案】10. C 11. B 12. D
【解析】
对我国人口性别比失衡影响较大的文化观念是多子多福,养儿防老。医疗技术手段的提高,受人为选择因素影响出生人口性别比。我国人口压力大,不适合从国外大量引进女性人口,降低性别比。
【10题详解】
对我国人口性别比失衡影响较大的文化观念是多子多福,养儿防老,C对。早婚早育、男女都一样的观念不影响性别比,A、B错。学而优则仕是仕途观念,与生育人口性别比无关,D错。
【11题详解】
我国出生人口性別比居高不下的直接原因是医疗技术手段的提高,受人为选择因素影响,B对。 “丁克家庭”的流行、生活水平的提高不影响性别比,A、C错。目前科技水平,不能人为控制遗传基因,D错。
【12题详解】
控制人口性别比升高应采取的可行措施有强化舆论宣传,进一步树立男女平等、生男生女都一样的文化婚育观念,①对。我国人口压力大,不适合从国外大量引进女性人口,降低性别比,②错。制定促进性别比平衡的法律法规,禁止医学技术干涉出生人口性别比,③对。建立社会保障及利益导向制度,逐渐减小家庭对子女的依赖程度,给予生育女儿户奖励和补偿,从根本上解决男性偏好问题,④对。D对,A、B、C错。
读下图,完成下列各题。
13. 计划在上图中的ABCD四个区域中选址建疗养中心。最好的选址是( )
A. A B. B
C. C D. D
14. 根据图上信息判断下列说法错误的是( )
A. 为了发展旅游,应在海边大规模建设宾馆和饭店
B. 该区域可以发展特色的康体娱乐疗养旅游项目
C. 该区域旅游资源集群性好,游览价值高
D. 该地区发展旅游,交通较为便利
【答案】13. B 14. A
【解析】
【13题详解】
计划在上图中的ABCD四个区域中选址建疗养中心。最好的选址是B,距沙滩、海边近,空气质量好,交通便利,又没有公路阻隔,B对。A、D位于沙滩上,距海太近,涨潮时易被水淹,A、D错。C处与海滩间有公路阻隔,安全性差,C错。
【14题详解】
为了发展旅游,在海边大规模建设宾馆和饭店,会破坏海边的自然风景,A错误。该区域可以发展特色的康体娱乐疗养旅游项目,B正确。该区域旅游资源集群性好,游览价值高,C正确。该地区发展旅游,有公路相通,交通较为便利,D正确。
2018年夏季,我国部分城市遭遇了严重的城市内涝。据此回答下列各题。
15. 下列有关城市内涝产生原因的叙述,正确的是( )
①城市地表硬化面积过大,导致地表径流量增大
②城市化带来的“雨岛效应”,易导致降水强度增大
③城市建设导致市区蒸发量减小
④城市管网不完善,城市规划赶不上城市化发展速度
A. ①②③ B. ①②④ C. ①③④ D. ②③④
16. 下列措施对减轻城市中心区内涝作用较小的是( )
A. 植树种草、建设绿地
B. 营造“绿色墙壁”和“绿色阳台”
C. 路面硬化多用渗水方砖,增加下渗
D. 城市建设中尽可能保护天然池塘、河道
【答案】15. B 16. B
【解析】
【15题详解】
城市内涝产生原因是城市地表硬化面积过大,导致地表径流量增大,①对。城市化带来的“雨岛效应”,易导致降水强度增大,②对。城市建设破坏地表植被,导致市区蒸发量增大,③错。城市管网不完善,城市规划赶不上城市化发展速度,排水能力差,④对。B对,A、C、D错。
【16题详解】
选项措施中,对减轻城市中心区内涝作用较小的是营造“绿色墙壁”和“绿色阳台”,是降低城市热岛效应的措施,B对。植树种草、建设绿地利于增加下渗,A错。路面硬化多用渗水方砖,增加下渗,C错。城市建设中尽可能保护天然池塘、河道,提高调蓄能力或排水能力,D错。
下图为城市区域景观结构变化示意图。
17. 城市中心与郊区相比,易出现的环境问题是( )
A. 逆温现象 B. 焚风效应
C. 热岛效应 D. 臭氧层空洞
18. 为避免该问题对城市大气环境带来污染,应该( )
A. 将工业区布局在城郊热力环流范围之外
B. 将工业区布局在最小风频的下风向地带
C. 控制城市发展,缩小城市规模
D. 减少城市高层建筑物,增加城市空间
【答案】17. C 18. A
【解析】
【17题详解】
城市中心建筑物高大密集,人口密度大,人为释放的热量较多,与郊区相比,易出现的环境问题是城市热岛效应,C对。城市中心区气温高,不易出现逆温现象,A错。焚风效应出现在山地背风坡,B错。臭氧层空洞出现在大气平流层,城市位于对流层底部,D错。
【18题详解】
为避免该问题对城市大气环境带来污染,应该将工业区布局在城郊热力环流范围之外,避免污染气体吹到城区,A对。 将工业区布局在最小风频的上风向地带,B错。控制城市发展,缩小城市规模,不利于城市化水平提高,C错。减少城市高层建筑物,增加城市空间与避免热岛效应造成的城市大气污染,D错。
【点睛】城市中心建筑物高大密集,人口密度大,人为释放的热量较多。与郊区相比,城市忠易出现的环境问题是城市热岛效应。将工业区布局在城郊热力环流范围之外,避免污染气体吹到城区。
英国某公司在伦软市区地下30米的防空洞里,采用水培技术种植芹菜、芥菜等蔬菜,建成世界首个地下农场。每天用LED灯照射18小时,蔬莱可在6 -28天收获,只需4小时即可送上餐桌。下图示意地下农场局部景观。据此完成下列小题。
19. 该公司在防空洞建地下农场,有利于该农场( )
①保持稳定温度 ②节省建场投资 ③快速运出产品 ④加强技术保密
A. ①② B. ①③ C. ③④ D. ②④
20. 该农场建在伦敦市区,考虑的最主要因素可能是( )
A. 生产技术 B. 销售市场 C. 劳动力 D. 气候
21. 与露天种植相比,地下农场的生产优势是( )
A. 市场广阔 B. 适应性强
C. 灵活性强 D. 成本较低
【答案】19. A 20. B 21. C
【解析】
【分析】
考查农业区位因素及其变化。
【19题详解】
地下空间密闭稳定,温度变化小,人工控制温度湿度相对容易,更容易保持稳定的温度;利用现有的防空洞,无需另外建设,可以节省建场投资;建在地下不如地上运输方便,对于技术保密影响也不大。故选A。
【20题详解】
农场建在伦敦市区,可以就近销售新鲜蔬菜,能在收获后4小时内到餐桌,因此影响其选址的首要因素是市场。故选B
【21题详解】
地下农场位于伦敦,种植芹菜、芥菜等传统蔬菜,与露天种植比,不具有市场范围的广阔性,A错;适应性强是指农业生产在地区分布上的特点,防空洞不是到处都有的,加之技术问题限制,利用防空洞建地下农场难以推广普及,故B错误。地下农场采用水培技术、严格的温度及湿度控制、LED照明等无疑加大了成本,D错;这些措施避免不再受土地、土壤及季节限制,也不再受自然灾害的影响。因生长期短,可以根据生产要求与市场需要灵活安排生产,并且快速上市,C对;故选C。
【点睛】辨别农业主要区位因素、主导区位因素和限制性因素的方法:
(1)主要区位因素:指某一区域农业发展所符合的所有因素(条件),答题时要全面列举自然和社会经济因素。
(2)主导区位因素:指影响某种农业发展的最重要的因素,即没有这种因素(或条件),就不可能有该种农业在该区域分布。具体可分析该地发展农业生产最突出的优势区位因素和限制性因素,再从中找出主导区位因素。如:海南岛的天然橡胶、珠三角的三季稻主导区位因素是热量;河西走廊的粮棉和南疆的长绒棉主导区位因素是水源;横断山区、五台山的垂直农业主导区位因素是地形;城市郊区发展的乳牛、蔬菜、花卉基地主导区位因素是市场;江南丘陵的茶树、黑龙江的大豆主导区位因素是土壤;以色列的无土蔬菜栽培主导区位因素是技术。
(3)限制性因素:农业生产需要满足许多条件才能进行,如果一个地区其他条件都能满足,唯有某一条件不能满足,这个缺乏的条件就成为该地区农业发展的限制性因素。如,水源是西北干旱半干旱地区发展农业生产的限制性因素。
“克隆牛故乡”山东曹县五里墩银香伟业集团采取“公司+基地+农户”的经营模式,和农户形成利益共同体,实现由有机牧草→有机养牛→有机牛粪→有机蘑菇→有机土地→有机牧草,形成整个畜牧业有机闭合循环经济体系。该公司日产鲜奶经物流配送至周边数百个县市消费市场。据此完成下列各题。
22. 银香伟业集团发展的农业地域类型是( )
A. 大牧场放牧业 B. 乳畜业
C. 游牧业 D. 混合农业
23. 影响银香伟业发展的条件可能有( )
①国家的政策和技术支持 ②便利的交通条件 ③随着社会经济的发展,人们的生活水平日益提高,对肉、奶的需求逐渐增大 ④传统农业区丰富的秸秆等青饲料
A. ①② B. ①②④
C. ③④ D. ①②③④
【答案】22. B 23. D
【解析】
本题主要考查农业地域类型和影响农业的主要区位因素。
【22题详解】
银香伟业集团主要养的是奶牛,不是肉牛,所以不是大牧场放牧业,A错;奶牛在基地喂养,不是游牧业,C错;没有种植业,所以不是混合农业,D错;银香伟业集团是一项面向城市市场的商品化、集约化、畜牧业地域类型,其生产对象是奶牛,产品主要是牛奶及其制品,是乳畜业,B对。故本题选择B。
【23题详解】
国家的政策和技术支持,便利的交通条件有利乳畜业发展随着社会经济的发展,人们的生活水平益提高,对肉、奶的需求逐渐増大,市场扩大,利于生产发展传统农业区丰富的秸秆等青饲料保障奶牛的饲料,①②③④都正确。故本题选择D。
下图为我国某省区地形构成及2014年农业产值结构图。读图,完成下列各题。
24. 对该省区地形地貌景观的描述,正确的是( )
A. 仰望山接天,俯视江成线 B. 人在水下走,船在天上行
C. 江作青罗带,山如碧玉簪 D. 远看是山,近看成川
25. 该省区适宜发展的特色农业是( )
A. 棉花、瓜果、蔬菜生产 B. 花卉、茶叶、中药材生产
C. 乳品、肉羊饲养、甜菜制糖 D. 天然橡胶、葡萄、马铃薯
26. 该省区农业结构对当地环境的主要影响是( )
A. 降水减少,干旱加剧 B. 水土流失、石漠化加剧
C. 洪涝灾害威胁加重 D. 土地退化,荒漠化加剧
【答案】24. A 25. B 26. B
【解析】
【24题详解】
该省区地形以山地、高原为主,云南西部为山高谷深的横断山区,东部为云贵高原,与之相符。题目中的四个选项分别描述的是横断山区、黄河下游地上河、桂林山水、青藏高原,与图示不符合,选A。
【25题详解】
结合上题可知,该省区为云南省。当地气候以热带、亚热带气候为主,水热条件较好;地形多山地、高原,因此该地适宜发展的特色农业类型为花卉、茶叶、中药材生产。瓜果、棉花为新疆;乳品、肉羊饲养、甜菜制糖是牧区特色;天然橡胶适合在更低的纬度,马铃薯则适宜在中温带。据此分析选B。
【26题详解】
云南省农业结构中种植业比重过大,林牧业比重过小。该地地形坡度大,坡地垦荒易导致水土流失;云贵高原的喀斯特地貌区过度开垦易造成石漠化加剧,据此分析B。
读“某岛屿地图”,完成下列小题。
27. 该岛屿( )
①主要山脉呈东北---西南走向;②终年受西南风控制,降水丰富;
③河流短小湍急,落差大,水能丰富;④西南部冰川地貌发育显著;
⑤位于板块生长边界,面积不断扩大
A. ①③④ B. ②④⑤ C. ①②③④ D. ①②④⑤
28. 该岛屿西侧以畜牧业为主,东侧以种植业为主。形成此种差异的主要因素是( )
A. 降水与植被类型 B. 日照时数与地形
C. 坡度与人口分布 D. 地形地貌与交通
29. 近年来,该国乳品企业增加在中国兴建牧场的数量,主要原因是中国( )
A. 牧草优质 B. 交通便利
C. 技术先进 D. 市场广阔
【答案】27. A 28. B 29. D
【解析】
本题主要考查新西兰的有关知识,意在考查影响区域农业发展的条件及区位因素,难度不大。
【27题详解】
读图,结合图中河流流向可知,该岛屿山脉呈东北-西南走向,终年受西北风控制,受岛屿面积较小影响,河流短小,水能丰富,西南部地区纬度高,冰川地貌发育显著,位于板块消亡边界,故选A。
【28题详解】
该岛屿西侧以畜牧业,东侧地区以种植业为主,主要是西部地区降水较多,阴雨天多,光照不足,不利于种植业发展,而东部地区为背风坡,降水少,晴天多,有利于种植业发展,且西部地形坡度大,东部地势平坦,故选B。
【29题详解】
该国为新西兰,乳品企业增加在中国兴建牧场数量,主要是中国有广阔的市场,故选D。
影响工业区位的因素很多,不同工业类型具有不同的区位指向。据此完成下列各题。
30. 薰衣草精油是由薰衣草提炼而成,每100千克薰衣草约萃取0.5千克精油。薰衣草精油生产的区位指向属于( )
A. 市场指向型 B. 原料指向型
C. 动力指向型 D. 技术指向型
31. 加拿大铝土矿蕴藏很少,需从其他国家进口铝矿,炼铝能力却居世界前列,其原因是( )
A. 利用丰富、廉价的劳动力资源 B. 水能资源丰富,炼铝成本低
C. 铁路运输发达,便于原料输入 D. 科研力量强,具有人才优势
32. 对商业网点选择有利的条件是( )
①靠近发展林牧业产品的地区;②靠近商品生产基地;
③处在高温多雨地区;④处在人口稠密、交通方便地区。
A. ①② B. ②③ C. ①④ D. ②④
【答案】30. B 31. B 32. D
【解析】
本题考查世界主要农业地域类型的特点与影响因素。解答本题的关键是掌握世界主要农业地域类型的特点与影响因素,对学生能力要求较高。
【30题详解】
根据题目,薰衣草精油是由薰衣草提炼而成,每100千克薰衣草约萃取0.5千克精油。说明生产需要的原料比重大,运输成本高,生产应靠近原料产地,是原料指向型产业。故本题选择B。
【31题详解】
加拿大劳动力价格高;炼铝工业是动力指向型工业,加拿大水能资源丰富,炼铝成本低,所以可以进口铝土矿,发展炼铝工业;进口铝土矿主要是海运;科研力量不是主导因素。故本题选择B。
【32题详解】
对商业网点选择有利的条件是靠近商品生产基地,利于降低运输成本,②对。靠近发展林牧业产品的地区,距市场较远,不利于销售,①错。商业网点区位与高温多雨环境无关,③错。处在人口稠密、交通方便地区,便于人流、物流集散,④对。D对,A、B、C错。故本题选择D。
“两化融合”是指信息化和工业化的高层次的深度结合(即工业4.0),下图中所示工业4.0的简单示意图,它是以信息化带动工业化、以工业化促进信息化的一条新型工业化道路。读图完成下列各题。
33. 图中产业之间存在的主要联系是( )
A. 生产协作联系 B. 商贸联系
C. 科技与信息联系 D. 物品联系
34. 当服务的互联网和物品的互联网融合后,则( )
A. 工业的市场区位增强 B. 用户的要求影响减弱
C. 工厂分布将越来越集聚 D. 服务业产值比重下降
【答案】33. C 34. A
【解析】
【33题详解】
考查的知识点是产业活动和地域联系的主要方式。图中各部门间进行的都是科技和信息的联系,故选C。
【34题详解】
考查的知识点是工业布局的主要区位因素。当服务的互联网和物品的互联网融合后,用户的要求越来越多,服务越来越方便,产值增加,工业可以实现远距离联系。个性化的要求越来越明显,市场的影响越来越大,故选A。
【点睛】考查学生获取和解读地理信息的能力、逻辑推理能力。
随着经济全球化的发展,因工业间的联系而形成的生产协作不断加强,各种类型的工业地域也不断出现。据此完成下列各题。
35. 下列工厂之间在工业联系上存在“上下游”关系的是( )
A. 皮革厂、纺织厂 B. 炼铁厂、炼钢厂
C. 化工厂、电镀厂 D. 糕点厂、家具厂
36. 下列工业部门可成为区域核心工业企业,并在其影响下形成综合性工业地域的是( )
A. 皮革厂 B. 家具厂
C. 纺织厂 D. 钢铁厂
【答案】35. B 36. D
【解析】
【35题详解】
“上下游”关系即“上游”企业的产品是“下游”企业的生产原料。选项中只有炼铁厂提供炼钢厂的生产原料。故本题选择B。
【36题详解】
生产规模大、增长快,与其他工业部门联系复杂的企业可成为核心工业企业,在其影响下可形成综合性工业地域。钢铁厂符合其条件,其他生产规模较小,与其他工业部分联系比较简单。故本题选择D。
深圳产业园区的建设和发展经历了两个阶段。第一阶段,兴建产业园吸引企业入驻;第二阶段:原有产业逐步替换为高端产业。最近,深圳市提出从“速度深圳”向“和谐深圳、效益深圳”转化。读图完成下列各题。
37. 各企业集聚在第一代产业园区的主要原因是( )
A. 共用基础设施 B. 加强相互竞争
C. 靠近原料产地 D. 获取邻厂信息
38. 从第一代产业园区发展到第二代产业园区,当地逐渐失去的优势是( )
A. 管理经验 B. 资金
C. 科技 D. 廉价劳动力
39. 建设“效益深圳”应( )
①引进外资,大力发展加工业 ②发展科技,提高企业创新能力
③引进廉价劳动力,发展重工业 ④改进工艺,提高资源利用率
A. ①② B. ①③ C. ③④ D. ②④
40. 下列属于协调人地关系主要途径的是( )
A. 控制人口规模 B. 控制城市规模
C. 控制经济规模 D. 控制资源开采规模
【答案】37. A 38. D 39. D 40. A
【解析】
【37题详解】
有联系的企业集聚可共同利用基础设施,相互协作,获取信息方便,灵活应对市场变化;集聚是相互协作,扩大规模效益,不是为获得邻厂信息。故本题选择A。
【38题详解】
第一阶段以加工制造业为主,依靠廉价劳动力;第二阶段为高新技术产业,依靠科技、资金和管理经验,此时的廉价劳动力优势丧失。故本题选择D。
【39题详解】
“效益深圳”是指用科学发展观决定城市的发展速度、发展模式和发展方向;发展加工业为深圳发展初期,现阶段应大力发展高新技术产业,并提高资源利用率,减少资源浪费;应依靠劳动力素质而不是数量。故本题选择D。
【40题详解】
本题考查可持续发展,环境问题形成的一大原因是人口压力大,故协调人地关系的主要途径即控制人口数量、提高人口素质,A项正确。控制城市规模、控制经济规模和控制经济规模都不能解决人地矛盾,排除B、C和D。故本题选择A。
二、综合题(40分)
41.读人口增长模式转变示意图,回答下列问题。、
(1)图中阴影部分表示__________,除此之外人口增长模式还有__________、__________两项指标 。
(2)图中A阶段人口增长模式的特征是__________。
(3)图中处于D阶段的国家最容易出现的人口问题是_______。这种人口问题产生的危害有(任答一条即可)______;解决该问题的措施有(任答两条即可):①_______ ② _______。
(4)我国人口增长模式已处_____阶段(填字母),这种转变主要是我国大力开展_______工作而取得的。
【答案】 (1)人口自然增长率 出生率 死亡率 (2)出生率高、死亡率高、自然增长率低 (3)人口老龄化 国防兵力不足、社会养老负担过重等 鼓励生育、建立养老保险制度、适当延迟退休、发展养老产业等 吸纳移民,补充国内青壮年劳动力不足。 (4)D 计划生育
【解析】
【详解】(1)图中阴影部分表示人口自然增长蓄,除此之外人口增长模式还有出生率、死亡率两项指标 。
(2)图中A阶段人口增长模式的特征是出生率高、死亡率高、自然增长率低,属于原始型。
(3)图中处于D阶段的国家人口增长模式是三低模式,最容易出现的人口问题是人口老龄化。这种人口问题产生的危害有国防兵力不足、社会养老负担过重等。解决该问题的措施有鼓励生育、建立养老保险制度、适当延迟退休、发展养老产业等。
(4)我国人口增长模式已处D阶段,这种转变主要是我国大力开展计划生育工作而取得的。
【点睛】出生率高、死亡率高、自然增长率低,属于原始型。人口老龄化问题产生的危害有国防兵力不足、社会养老负担过重等。解决该问题的措施有鼓励生育、建立养老保险制度、适当延迟退休、发展养老产业等。
42.下图为武汉市城市发展略图。读下图,回答问题。
(1)在新中国成立的初期阶段,武汉的城市空间分布呈现出_______的特征。图中河流在不同时期对武汉城市形成和发展的影响是_____。
(2)从图中来看,改革开放以来,武汉市城市化水平________,判断依据是__________。
(3)根据城市的总体规划,在2013年的城区略图中,工业区向城市的东北方向迁移,其原因是__________。
【答案】(1)沿河(江)分布 在城市形成初期,河流为该市的形成提供了水源,提供便利的水运条件;后期随着现代交通工具的发展,河运衰退,河流阻碍城市扩展 (2)不断提高 城市规模不断扩大 (3)位于城市盛行风向的垂直郊外、河流的下游,对城市污染小;利用长江廉价的水运;远离中心城区,地价低
【解析】
【分析】
本题考查城市内部功能区分布和城市规划的相关知识。
【详解】(1)从1950年的图中可以看出武汉是沿河(江)分布。结合所学知识可知,图中河流在城市形成初期,河流为该市的形成提供了水源,提供便利的水运条件;后期随着现代交通工具的发展,河流阻碍城市扩展。
(2)城市化水平提高,主要表现在城市数量不断增加、城市规模不断扩大、城市人口占总人口的比重持续上升。图中显示为城市规模不断扩大。
(3)工业区向城市边缘集中,可从地价、交通、环境等方面分析。
【点睛】考查学生获取和解读地理信息的能力,调动和运用地理基本知识的能力,逻辑推理能力。
43.阅读图文材料,完成下列要求。
材料一 2016年11月17日至23日习近平主席出访南美,首站是厄瓜多尔。厄瓜多尔是目前世界上最大的香蕉生产国和香蕉出口国,被誉为“香蕉之国”,香蕉产业闻名于世。
材料二 香蕉喜湿热气候,在土层深、土质疏松、排水良好的环境中生长旺盛。可分株栽培,第一次收获需10-15个月,之后可连续采收。最大的果丛有果多达360个,重可达32千克(如下图)。香蕉果肉香甜软滑,每100克果肉含碳水化合物20克、蛋白质1.2克、脂肪0.6克及多种微量元素和维生素,营养价值高,属高热量水果,在一些热带地区香蕉可作为主要粮食。
材料三 下面左图为厄瓜多尔地形及香蕉主产区示意图,下右图为拉孔科迪亚气温、降水量统计图。
(1)分析厄瓜多尔香蕉主产区盛产香蕉的原因。
(2)不能长期储存是香蕉的一大劣势,分析在一些热带地区,香蕉可作为主要粮食的原因。
(3)试简述厄瓜多尔做大做强香蕉产业的措施。
【答案】(1)香蕉主产区地势平坦广阔;全年高温,雨季降水充足,非雨季气候湿润,光照条件好;不受台风影响;土壤适宜;香蕉生产历史悠久,种植经验丰富。
(2)香蕉富含多种营养物质、微量元素和维生素,营养价值高,属高热量水果;香蕉可以连续采收,且产量大,可随时食用;加工成香蕉制品,能够长期保存。
(3)扩大香蕉产业的规模,实行品种、田间管理、产品质量、品牌和销售一体化的经营策略,提高经济效益;充分利用次果加工,实现转化增值,提高经济效益;加强科研,解决土壤板结、土地肥力下降和病虫害等问题,促进可持续发展;科学栽培,形成特色香蕉品种生产基地;科学管理,扩大绿色有机香蕉规模,注重采收与采后处理,保障香蕉品质。
【解析】
【详解】(1)香蕉主产区盛产香蕉的原因主要从该地的自然条件和社会经济条件两方面入手分析,如地形、气候、土壤、生产历史等方面。
(2)结合材料,香蕉作为主要粮食可从香蕉营养价值高和可以连续采收等方面分析;要克服香蕉不能长期储存的劣势,可通过加工制成能够长期保存的香蕉制品进行解决。
(3)做大做强香蕉产业的措施可从发展规模、次果加工、解决长期连作产生的问题、扩大绿色有机香蕉规模等方面分析。
44.根据材料,回答问题。
材料一 跨国公司在实施全球化战略过程中,经常采取兼并重组等措施,对其全球业务进行调整和布局。有数据显示,韩国企业正以每年减少500家的速度“撤离”山东,日资企业与10年前相比,数量减少了50%。
材料二 下图为日韩企业转移路线图。
(1)据图说明,日韩企业转移的新地区的特点。(提示:从位置、人口、经济方面回答)
(2)简述山东省在承接产业转移方面区位优势的变化。
(3)“大规模产业转移更适合哪一地区?”针对这一问题,形成以下两种观点。
a.大规模的产业转移适合我国西部地区;
b.大规模的产业转移适合东南亚地区。
请选择其中一种观点,说明理由。
(4)近年来,柬埔寨已经形成了纺织工业产业链,但其原料(纱线和面料)大多从我国进口,分析其原因。
【答案】(1)位置:位于亚洲东南部和南部。人口:人口稠密。经济:欠发达。
(2)地价上涨;劳动力价格上涨;政策优势减弱。
(3)选择a观点的理由:我国西部地区土地广袤,东西部地区的差异利于产业转移;我国已建立了完备的工业体系;政治环境稳定。
[或选择b观点的理由:东南亚地区的投资环境有明显改善,政策支持;劳动力、地租成本低;市场广阔。]
(4)在位置上靠近我国,可以减少交通成本;我国是产棉大国,纺织业原料出口量大;我国企业在柬埔寨投资较多,具有良好的合作关系;柬埔寨棉花种植条件不理想,纺织工业的上游产业基础薄弱。
【解析】
【分析】
该题组主要考查产业转移及工业生产相关问题。
【详解】(1)图示信息,日韩企业转移的新地区主要在东南亚和南亚地区;该地区人口稠密,劳动力充足;符合向经济欠发达地区转移的一般特点。
(2)日韩企业之所以从山东移出,主要是因为随着经济发展水平的提高,劳动力价格和地价不断上升,这些方面的优势不再明显,政策优势也开始减弱。
(3)是否适合大规模产业转移从地区投资环境、基础设施、土地、劳动力成本等方面分析。具体我国西部地区土地广袤,东西部地区的差异利于产业转移;我国已建立了完备的工业体系;政治环境稳定。东南亚地区的投资环境有明显改善,政策支持;劳动力、地租成本低;市场广阔。
(4)柬埔寨从我国进口纺织原料的原因从我国原料供应、交通运输成本和中柬合作关系角度分析,具体是在位置上靠近我国,可以减少交通成本;我国是产棉大国,纺织业原料出口量大;我国企业在柬埔寨投资较多,具有良好的合作关系;柬埔寨棉花种植条件不理想,纺织工业的上游产业基础薄弱。
【点睛】劳动力、内部交易成本和市场是影响国际产业转移的三个重要因素,国际产业转移一般是将劳动密集型和资源密集型产业转移到经济欠发达的国家和地区。
相关资料
更多

