


还剩25页未读,
继续阅读
(尖子生专用)2020中考一轮复习物理挑战压轴题专题02光学(含解析)
展开
压轴题02 光学
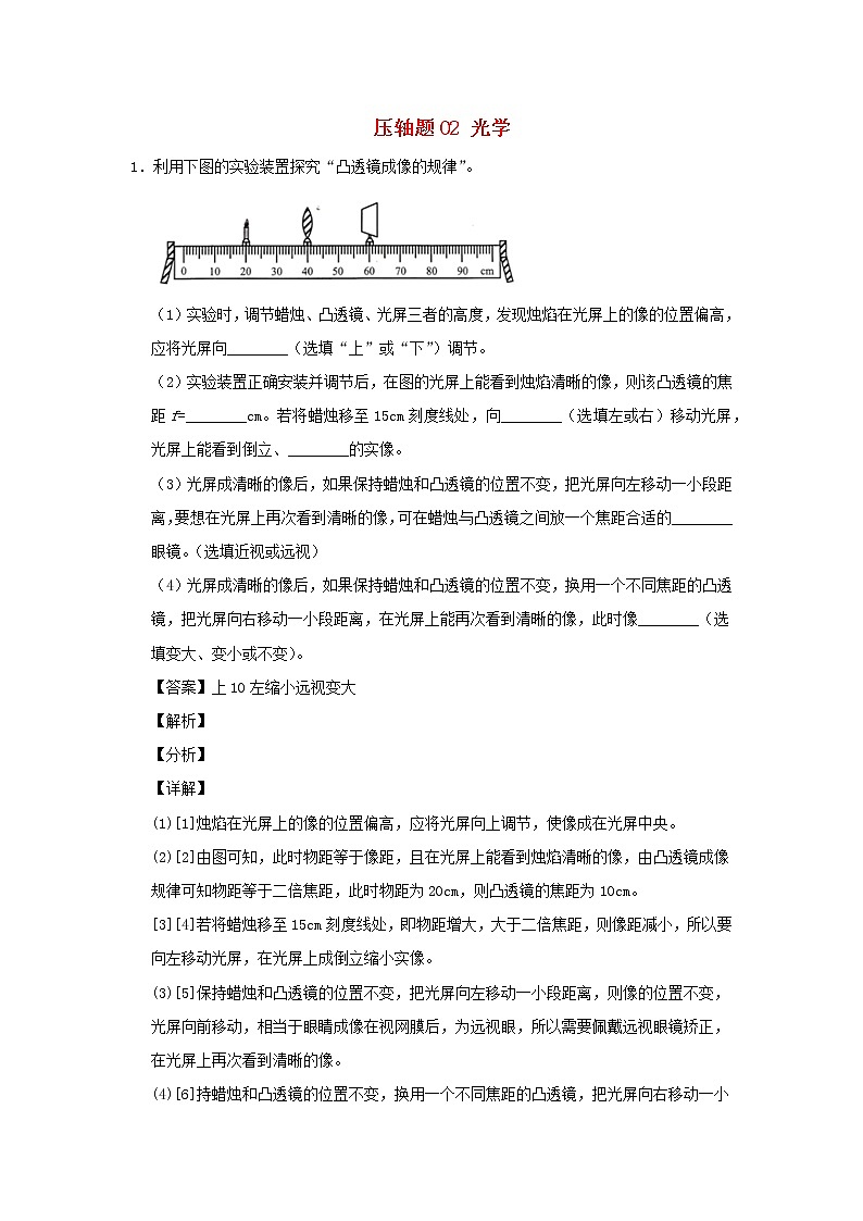
1.利用下图的实验装置探究“凸透镜成像的规律”。
(1)实验时,调节蜡烛、凸透镜、光屏三者的高度,发现烛焰在光屏上的像的位置偏高,应将光屏向________(选填“上”或“下”)调节。
(2)实验装置正确安装并调节后,在图的光屏上能看到烛焰清晰的像,则该凸透镜的焦距f=________cm。若将蜡烛移至15cm刻度线处,向________(选填左或右)移动光屏,光屏上能看到倒立、________的实像。
(3)光屏成清晰的像后,如果保持蜡烛和凸透镜的位置不变,把光屏向左移动一小段距离,要想在光屏上再次看到清晰的像,可在蜡烛与凸透镜之间放一个焦距合适的________眼镜。(选填近视或远视)
(4)光屏成清晰的像后,如果保持蜡烛和凸透镜的位置不变,换用一个不同焦距的凸透镜,把光屏向右移动一小段距离,在光屏上能再次看到清晰的像,此时像________(选填变大、变小或不变)。
【答案】上10左缩小远视变大
【解析】
【分析】
【详解】
(1)[1]烛焰在光屏上的像的位置偏高,应将光屏向上调节,使像成在光屏中央。
(2)[2]由图可知,此时物距等于像距,且在光屏上能看到烛焰清晰的像,由凸透镜成像规律可知物距等于二倍焦距,此时物距为20cm,则凸透镜的焦距为10cm。
[3][4]若将蜡烛移至15cm刻度线处,即物距增大,大于二倍焦距,则像距减小,所以要向左移动光屏,在光屏上成倒立缩小实像。
(3)[5]保持蜡烛和凸透镜的位置不变,把光屏向左移动一小段距离,则像的位置不变,光屏向前移动,相当于眼睛成像在视网膜后,为远视眼,所以需要佩戴远视眼镜矫正,在光屏上再次看到清晰的像。
(4)[6]持蜡烛和凸透镜的位置不变,换用一个不同焦距的凸透镜,把光屏向右移动一小段距离,在光屏上能再次看到清晰的像,即像距变大所以像变大。
2.在“探究凸透镜成像规律”的实验时,调节光具座上依次排列的蜡烛、凸透镜和光屏,使它们的中心大致在同一高度,进行了如图所示实验。
(1)该凸透镜的焦距是______cm;
(2)现将蜡烛移动距凸透镜30cm处,则在光屏上得到一个______、倒立的实像,现将蜡烛靠近凸透镜5cm,保持凸透镜、光屏位置不变,可在烛焰和凸透镜之间插入一个适当的______透镜,也能在光屏上得到一个清晰的像。
【答案】10.0缩小凸
【解析】
【分析】
【详解】
(1)[1]平行于主光轴的光线经凸透镜折射后通过焦点,所以从图中可以看到,该凸透镜的焦距是
该凸透镜的焦距是10.0cm。
(2)[2]现将蜡烛移动距凸透镜30cm处,这时物距大于两倍焦距,根据凸透镜的成像规律可知,在光屏上得到一个缩小、倒立的实像。
[3]现将蜡烛靠近凸透镜5cm,这时物距变小,还是大于两倍焦距,根据凸透镜的动态成像规律,物体靠近,则像远离凸透镜,这时清晰的像在光屏后方,为了也能在光屏上得到一个清晰的像,可在烛焰和凸透镜之间插入一个适当凸透镜,凸透镜有会聚作用,这样清晰的像会靠近凸透镜。
3.在探究“凸透镜成像规律”的实验中:
(1)小红用平行光作光源,移动光屏,在光屏上得到一个最小最亮的光斑,如图甲所示,则该凸透镜的焦距为______cm;
(2)如图乙中画出A点的像点A',我们能从平面镜前不同位置看到光屏上的像是因为光射在光屏上发生了______反射;
(3)如图丙所示,保持蜡烛的位置不变,移动透镜至图丙所示刻度线处,则人眼应该在图中______选填“A”、“B”或“C”)处且朝着相应方向,才能观察到烛焰正立、放大的像;
(4)图丁中,点燃蜡烛,经过凸透镜在光屏上成清晰的、倒立缩小的实像。然后,在烛焰和凸透镜之间放一副近视眼镜,发现光屏上的像变模糊了。近视眼镜的镜片为_____(选填“凹”或“凸”)透镜。不改变眼镜和透镜的位置,要使光屏上再次呈现清晰的像,可以进行的操作是:______(填“光屏远离透镜”或“蜡烛靠近透镜”);
(5)小红利用该凸透镜自制了一个模型照相机,如图戊所示。在纸筒M的一端嵌上这个凸透镜,纸筒N的一端蒙上一层半透明薄膜,把纸筒N套入M中,并能前后滑动。在较暗的室内,把凸透镜对着明亮的室外,调节凸透镜和薄膜之间的距离,在薄膜上可以看到室外景物清晰的像。再把凸透镜正对着室内近处点燃的蜡烛,为了薄膜上出现烛焰清晰的像,应该______(填“拉长”或“缩短”)凸透镜和薄膜之间的距离。
【答案】10.0漫B光屏远离透镜拉长
【解析】
【分析】
【详解】
(1)[1]平行光作照射到凸透镜上,移动光屏,在光屏上得到一个最小最亮的光斑,即凸透镜的焦点,焦点到凸透镜的距离为凸透镜的焦距,图甲中凸透镜的位置在10.0cm刻度处,光屏的位置在20.0cm刻度处,则焦距
(2)[2]平行于主光轴的光线经凸透镜折射过焦点,过凸透镜光心的光线传播方向不变,延长两条折射光线相交与一点,此点即为A点的像点A',如图所示
我们能从平面镜前不同位置看到光屏上的像是因为光屏是凹凸不平的,光射在光屏上,反射光线不再平行,属于漫反射。
(3)[3]如图丙所示,保持蜡烛的位置不变,移动透镜至图丙所示刻度线处,物距小于一倍焦距,成的是正立、放大的虚像,在光屏上看不到像,需要透过凸透镜向蜡烛的一侧观察才能看到像,所以人眼应该在图中的B处。
(4)[4]近视眼成的像会聚在视网膜的前面,需要用凹透镜将光发散一下再会聚在视网膜上,所以近视眼镜的镜片为凹透镜。
[5]近视眼镜的凹透镜镜片将光发散了在经凸透镜折射,折射光线会聚在光屏的后面,即像距变大了,所以光屏上的像变模糊了;要使光屏上再次呈现清晰的像,需要将光屏远离凸透镜。
(5)[6]把凸透镜对着明亮的室外,调节凸透镜和薄膜之间的距离,在薄膜上可以看到室外景物清晰的像,再把凸透镜正对着室内近处点燃的蜡烛,此时物距减小,像距应该变大,故应该拉长暗箱,即拉长凸透镜与薄膜之间的距离。
4.小华用同一个凸透镜进行了如图所示的探究。
(1)将凸透镜正对太阳,调整凸透镜下方白纸的位置,直至白纸上出现一最小、最亮的光斑,实验示意图如图甲所示,由此可知,该凸透镜的焦距为_________cm;
(2)在图乙中,蜡烛位于光具座20cm的刻度线处,若保持凸透镜和光屏的位置不动,则小华需要将蜡烛移到________cm刻度线的位置,光屏上才能成清晰的像;
(3)保持蜡烛在20cm的刻度线处、光屏在50cm的刻度线处的位置不变,小华将位于30cm刻度线处的凸透镜向左或向右移动,但无论怎样移动,均无法在光屏上看到清晰的像,其原因是:当凸透镜左移时,凸透镜成的是______(选填“虚”或“实”)像,需要在光屏的一侧透过凸透镜来观察所成的像;当凸透镜右移时,凸透镜所成像的像距会______(选填“大于”“等于”或“小于”)此时光屏到凸透镜的距离。
【答案】10.010.0虚大于
【解析】
【分析】
【详解】
(1)[1]太阳光相当于平行光,凸透镜的光心对准刻度尺的10.0cm位置,而光斑所在的位置对准刻度尺零刻度线;平行于主光轴的光线经凸透镜折射后通过焦点,所以该光斑就是焦点所在的位置,该凸透镜的焦距是
该凸透镜的焦距是。
(2)[2]光屏和凸透镜的距离是20.0cm,像距是焦距的两倍,要在光屏上能成清晰的像,根据凸透镜的成像规律可知,物距也应该是焦距的两倍,所以小华需要将蜡烛移到10.0cm刻度线的位置,光屏上才能成清晰的像。
(3)[3]从图中可以看到,当凸透镜左移时,物距会小于一倍焦距,根据凸透镜的成像规律可知,凸透镜成的是正立、放大的虚像。
[4]当凸透镜右移,物距大于一倍焦距小于两倍焦距时,根据凸透镜成像规律可知,所成清晰的像像距是大于两倍焦距的,即所成的像在50.0cm刻度的右侧,凸透镜所成像的像距会大于此时光屏到凸透镜的距离。
5.小莉同学用焦距为10 cm的凸透镜做“探究凸透镜成像规律”的实验。
(1)实验过程中,当蜡烛与凸透镜的距离如图甲所示时,在光屏上可得到一个清晰的像,若保持蜡烛和光屏的位置不变,移动透镜至______cm处,光屏上能再次呈现清晰的像;
(2)实验中将凸透镜从图甲处逐渐远离蜡烛,物距u随时间t的变化图像如图乙所示,则如图丙所示的图像中,像距v随时间t的大致变化图像正确的是______;
(3)如图丁所示,保持蜡烛的位置不变,移动透镜至16 cm处,人眼能观察到蜡烛的像,像是图戊中的____(选填“A”“B”“C”或“D”)。
【答案】40CD
【解析】
【分析】
【详解】
(1)[1]如图甲所示时,物距小于像距,当,成倒立放大的实像,当,应用是照相机;而且此时,像距;若保持蜡烛和光屏位置不变,光屏上能再次呈现清晰的实像,根据折射现象中光路可逆,需要移动透镜至40cm刻线处。
(2)[2]当物距大于焦距时凸透镜成的是实像;将蜡烛从略大于一倍焦距处逐渐远离凸透镜,当物体在一倍焦距到二倍焦距之间移动时,像距变化大于物距变化;当物体在二倍焦距以外移动时,像距变化小于物距变化。即像距先减小得快,后减小得慢。故图象为C图。
(3)[3]凸透镜焦距为10cm,使蜡烛位置不变,移动透镜至16cm刻度线处,u=6cm,小于焦距,物距小于焦距成正立放大虚像,像是图戊中的D。
6.小东利用如图甲装置探究“平面镜成像的特点”.
(1)小东选用玻璃板而不选用平面镜,因为这样______;实验时,小东在玻璃板交放一支点燃的蜡烛A,还要在玻璃板后面放一支未点燃的蜡烛B,对这两支蜡烛的要求是______.
(2)实验中,在寻找蜡烛A的像的位置时,如果无论怎样沿桌面移动蜡烛B,都不能使它与蜡烛A的像重合,可能的原因是______.
(3)小东在得出平面镜成像规律后,用图乙所示方法测视力时,镜中视力表的像到人的距离为______m.他用到的规律是______.
【答案】便于确定蜡烛所成像的位置形状、大小完全相同玻璃板与桌面不垂直4.6像到平面镜的距离与物体到平面镜的距离相等
【解析】(1)平面镜是不透明的,只能在平面镜中看到平面镜前物体的像,不能看到平面镜后面的物体,所以实验时不采用不透明的平面镜。用透明的玻璃板代替平面镜,虽然成像不太清晰,但是在物体一侧能看到物体的像,同时还能看到代替物体的另一个物体,便于确定像的位置。探究实验中对蜡烛A和B的要求是形状、大小完全相同;主要是便于比较像与物体的大小; (2)如果玻璃板与桌面不垂直,A蜡烛所成的像可能偏高或偏低,而B蜡烛在桌面上,与A蜡烛的像就无法重合了。 (3)根据平面镜成像特点可知,像到平面镜的距离与物体到平面镜的距离相等,故视力表与镜距离为2.5m,视力表的像离镜距离也为2.5m,即视力表与它的像的距离为2.5m2.5m5m,又由于人在视力表前0.4m,所以人离视力表的像的距离为5m0.4m4.6m,即人离视力表的像距离为4.6m。
点睛:无论怎样调节后面的蜡烛B,都不能与蜡烛A的像重合,可能玻璃板和水平面不垂直;依据平面镜成像特点,人和人的像相对于镜面对称,视力表和视力表的像相对于平面镜对称,依据数学知识计算。
7.如图所示,小明用光具座、F光源、凸透镜、半透明光屏等器材,探究“凸透镜成像规律”。
(1)实验前先测凸透镜焦距,如图甲所示,该透镜的焦距为_______cm;
(2)如图乙中,将透镜处于50cm刻度处,把光源向右移至35cm刻度处时,将光屏左右移动适当调节,可得到清晰的像,人眼沿着如图甲所示的方向,看到光屏上所成的像是图丙中的_______;
(3)在第(2)小题的情况下,如果用物理书将凸透镜的上半部分罩住,则光屏上所成的像是图丁中的_______;
(4)当光源F靠近凸透镜时,光源F的像将落在光屏的_______(选填“前”或“后”)方;
(5)在第(4)小题的情况下,若用此实验模拟人眼的调节功能,重新在光屏上得到清晰的像,应该进行的操作是______________。
A.换焦距更大的凸透镜B.换焦距更小的凸透镜
C.将光屏靠近凸透镜D.将光屏远离凸透镜
【答案】10.0DD后B
【解析】
【详解】
(1)[1]从图甲可以看到,两条平行光线经过凸透镜后,会聚于一点,这说明了该凸透镜的焦距是10.0cm。
(2)[2]根据凸透镜的成像规律可知,光源在35cm刻度处时,物距在一倍到二位焦距之间,所成的像是倒立、放大的实像。
故选D。
(3)[3]如果用物理书将凸透镜的上半部分罩住,其余部分仍能折射成像,所以还是可以成像的,依然还是倒立、放大的实像,只不过像会变暗。
故选D。
(4)[4]根据凸透镜的动态成像规律,物近像远像变大,故当光源F靠近凸透镜时,光源F的像将落在光屏的后方。
(5)[5]人眼的晶状体和视网膜距离不变,当光源F靠近凸透镜时,光源F的像将落在光屏的后方,这时要求光会聚加强,那么应该换焦距更小的凸透镜,使像往前移动。不能将光屏靠近或远离凸透镜。
故选B。
8.小明同学利用如图甲所示的实验装置,进行“探究凸透镜成像规律”的实验,小明将凸透镜放在光具座50cm刻度处,蜡烛放在光具座10cm刻度处。点燃蜡烛进行实验,依次改变蜡烛的位置,移动光屏,直到找到清晰的蜡烛的像,记录的数据如下表。
(1)在1—6次实验中,所成的像都是倒立的实像,且随着像距的变大,所成的像______(填“变大”、“不变”或“变小”)。
(2)根据表格中的数据,小明也可得出:凸透镜的焦距是______ cm。
(3)如图乙所示,ab是光源S经平面镜反射后的反射光线,并经过凸透镜的焦点F,S'是光源S在平面镜中的像,请利用平面镜的成像特点确定光源S的位置,并完成反射光线ab的入射光线和经凸透镜后的折射光线
(________)
次数
1
2
3
4
5
6
物距(cm)
40
35
30
25
20
15
像距(cm)
13.5
14
15
16.7
20
30
【答案】变大10
【解析】
【分析】
本题考查凸透镜成像规律,平面镜的光源作图及凸透镜三条特殊光线的作法。
【详解】
(1)[1]通过实验可知,当物距变小时,像距变大,成像会变大。
(2)[2]由第5次数据知,
u=v=20cm
即
u=2f=20cm
所以凸透镜的焦距
f=10cm
(3)[3]根据平面镜的成像规律,物与像的连线与镜面垂直,先经S'作镜面的垂线,再由物和像与镜面距离相等,确定光源S的位置;由反射光线可以确定光在镜中的入射点,连接入射点与光源S,再在线上标出指向镜面的箭头,即为入射光线;反射光线ab经焦点后射向凸透镜,其折射光线平衡于主光轴。如图。
【点睛】
光线的综合作图,需根据光的各个规律,逐一完成。本题先根据平面成像规律完成平面镜作图,再根据凸透镜的三条特殊光线作出折射光线。
9.菜同学为了探究“平面镜成像时,像与物到平面镜的距离的关系”,所用的实验器材有:单面镀膜的玻璃板、支架、两个相同的跳棋、白纸和刻度尺.实验装置如图(甲)所示.
(1)在白纸上画一条直线,将玻璃板竖直立在白纸上,使玻璃板_____那一面的下边线与直线重合(选填“有膜”或“无膜”).
(2)用镀膜玻璃板和跳棋做实验,实验环境有:①几乎无光的实验室,②有阳光的实验窒,在_____中进行实验效果好(选填“①”或“②”).
(3)在同样的实验环境下,用镀膜玻璃板实验比用普通玻璃板实验成像更清楚,主要原因是:_____.
(4)在白纸上沿跳棋A和B的边缘画圆,测出物距u和像距v的值如下表:
实验次数
1
2
3
物距u/cm
3.39
5.11
6.39
像距v/cm
5.22
6.51
①如图(乙)所示,第1次实验测量的物距是A的右端到直线的距离,则像距v1=_____cm.
②该同学发现三次实验的像距都比物距略大一些,原因是:_____(只有一个正确选项,将正确选项的字母填在横线上)
A.刻度尺测量像距时存在误差 B.玻璃板有一定厚度
C.物和像的标记点不对应 D.玻璃板没有竖直放置
【答案】有膜②镀膜增强了对光的反射3.50B
【解析】
【分析】
(1)有膜的一面作为反射面;
(2)物体射出的光线对人眼刺激越强,人眼感觉物体越亮,物体经过平面镜反射,反射光线进入人眼的光线越多,人眼感到物体的像越亮.
(3)用镀膜玻璃板实验比用普通玻璃板实验成像更清楚,是反射能力更强;
(4)①刻度尺的分度值是刻度尺相邻两刻度线表示的长度.使用刻度尺时要明确其分度值,起始端从0开始,读出末端刻度值,就是物体的长度;起始端没有从0刻度线开始的,要以某一刻度线为起点,读出末端刻度值,减去起始端所对刻度即为物体长度,注意刻度尺要估读到分度值的下一位;
②玻璃板有一定厚度,有两个反射面.
【详解】
(1)在白纸上画一条直线,将玻璃板竖直立在白纸上,有镀膜的一面因为成像更清晰,所以使玻璃板有膜那一面的下边线与直线重合.
(2)用镀膜玻璃板和跳棋做实验,因为跳棋本身不会发光,要靠反射的光线成像,所以应该在光线较好的环境中实验,即在有阳光的实验室实验.
(3)在同样的实验环境下,用镀膜玻璃板实验比用普通玻璃板实验成像更清楚,因为平面镜是反射成像的,所以镀膜后一定是增强了镜面对光的反射.
(4)①如图(乙)所示,第1次实验测量的物距是A的右端到直线的距离,因为像与物关于镜面对称,所以像距应为B的左端到直线的距离,刻度尺的分度值为1mm,则像距v1=3.50cm.
②该同学发现三次实验的像距都比物距略大一些,且去除误差因素后,每次像距与物距的差值相等,说明是同一原因引起的,考虑实验装置,原因只能是:玻璃板有一定厚度造成的.
故选B.
【点睛】
平面镜成像的实验中有很多细节问题要注意,如要用薄的玻璃板,要保证玻璃板与桌面垂直等,要注意多总结,用时则手到擒来.另外要牢记平面镜成等大的虚像,像与物到镜面的距离相等,像与物的连线与镜面垂直,即像和物关于平面镜对称.
10.如图所示,是小林同学探究光反射规律的实验.他进行了下面的操作:硬纸板是由E、F两块粘接起来的,可以绕ON转动,ON垂直于镜面,让入射光线沿纸板射向镜面上的O点.
(1)先使E、F两块纸板在同一平面内,这时________(填“能”或“不能”)看到反射光线.
(2)把纸板F向前或向后折,这时________(填“能”或 “不能”)看到反射光线.
(3)由(1)(2)可得出结论:________.
(4)如图甲,让一束光贴着纸板沿某一个角度射到0点,经平面镜的反射,沿另一个方向射出,改变光束的入射方向,使入射角30º,这时反射角________,使入射角45º,这时反射角________,使入射角65º,这时反射角________,说明________.
【答案】能不能反射光线、入射光线、法线在同一平面内30º45º65º反射角等于入射角
【解析】
【分析】
【详解】
(1)光反射时反射光线、入射光线、法线在同一平面内,所以先使E、F两块纸板在同一平面内,这时能看到反射光线;
(2)把纸板F向前或向后折,这时不能看到反射光线,否则反射光线、入射光线、法线就不在同一个平面内了;
(3)所以由(1)(2)可得出结论:反射光线、入射光线、法线在同一平面内(三线共面);
(4)入射角为30º,反射角与入射角相等也是30º,同理,使入射角为45º,这时反射角也为45º,使入射角65º,这时反射角65º;
通过实验可以说明,在光的反射现象中,反射角等于入射角。
11.如图,小明用一个焦距未知的凸透镜、蜡烛、光屏、光具座探究凸透镜成像规律:
(1)由图甲可知,该凸透镜的焦距为_____cm;
(2)如图乙所示,若在光屏上能得到清晰缩小的烛焰的像(光屏未画出),则蜡烛可能置于凸透镜左边a、b、c、d四点中的_____点处(注:P点是该凸透镜的2倍焦距处),生活中的_____就是利用这个原理制成的;
(3)当蜡烛远离凸透镜时,要在光屏上再次成清晰的像,光屏应_____(填“靠近”或“远离”)凸透镜,同时观察到光屏上清晰的像变_____(填“大”或“小”),接着小明用一块遮光布遮住凸透镜的下半部分,可观察到光屏上的像是_____(“完整”或“不完整”)的;
(4)某次实验中,光屏上已得到清晰的像,小明用一个焦距为15cm的凸透镜换下原先的凸透镜,并保持凸透镜和光屏的位置不动,为了使光屏上的像变清晰,蜡烛应_____(填“靠近”或“远离”)凸透镜.
【答案】11.0a照相机靠近小完整远离
【解析】
【分析】
【详解】
(1)由图可知,凸透镜位于30cm处,光线会聚与41cm处,所以焦点到凸透镜的距离即为焦距,f=41.0cm−10.0cm=11.0cm;
(2)根据凸透镜成像的规律可知物体位于2倍焦距以外成缩小倒立的实像,所以物体位于a、b、c、d四点中的a点处,照相机就是利用这一原理制成的;
(3)根据物远像近像变小的规律可知当蜡烛远离凸透镜时,要在光屏上再次成清晰的像,光屏应靠近凸透镜,同时观察到光屏上清晰的像变小,用一块遮光布遮住凸透镜的下半部分,像仍然是完整的只是变暗;
(4)实验中,光屏上已得到清晰的像,小明用一个焦距为15cm的凸透镜换下原先的凸透镜,并保持凸透镜和光屏的位置不动,此时相当于物距变小根据成像原理可知像距变大了,所以为了使光屏上的像变清晰,蜡烛应远离凸透镜.
12.透镜焦距f的长短标志着折光本领大小。焦距越短,折光本领就越强。通常把透镜焦距的倒数叫作透镜的焦度,用Φ表示,即Φ=。平常我们说的眼镜片的度数就是镜片的透镜焦度乘以100的值。凸透镜的度数是正值,凹透镜的度数是负值。
(1)求焦距分别为0.25m和0.5m的透镜,其焦度分别为多少?
(2)+300度和-400度的眼镜片,它们的焦度是多少?-400度的眼镜片焦距是多少?
【答案】(1)4m-1;2m-1 ; (2)3m-1; 4m-1; 0.25m
【解析】
【分析】
【详解】
(1)由题可知,焦度;则焦距分别为0.25m和0.5m的透镜,其焦度分别为:
(2)由题可知,眼镜的度数,则透镜的焦度Φ=眼镜的度数÷100;则+300度和-400度的眼镜片,它们的焦度分别是:
而焦度,故-400度眼镜片的焦距为
答:(1)焦距分别为0.25m和0.5m的透镜,其焦度分别为4m-1和2m-1;
(2)+300度和-400度的眼镜片,它们的焦度分别是3m-1和4m-1;-400度的眼镜片焦距是0.25m。
13.激光是测量距离最精确的“尺子”,它的射程非常远,利用它可以从地球射向月球,再从月球反射回地球.从发射激光到接收到它返回的信号,共用时2s,已知光速为3×108m/s,求地球到月球的距离是多少?
【答案】
【解析】
【分析】
【详解】
地球到月球的距离是
s=vt=3×108m/s×2s=3×108m
【点睛】
已知所用的时间和光的速度,根据公式s=vt可求地球到月球的距离。
14.在某次军事演习中,一门迫击炮向目标发射了一枚炮弹,炮弹发射后看到炮弹击中目标爆炸,又过听到爆炸的声音。求:(声音的速度为,不计光传播的时间)
(1)先看到爆炸后听到爆炸的声音的原因是是什么?
(2)迫击炮离目标的距离是多少?
(3)炮弹的速度是多少?
【答案】(1)光速远大于声速;(2);(3)
【解析】
【详解】
(1)光速远大于声速,所以先看到爆炸后听到爆炸的声音。
(2)迫击炮离目标的距离为
(3)炮弹的速度为
答:(1) 光速远大于声速。
(2)迫击炮离目标的距离是。
(3)炮弹的速度是。
15.《战狼2》影片中,雇佣军使用无人机潜入工厂,利用图象采集和传输获取了工厂里的实时情况。在接下来的战斗中,无人机还能搜寻目标、连续扫射,甚至携带了小型火箭弹,战斗过程中几乎是单方面攻击了仍处于地面的工人。若该无人机起初在工厂上空距工厂3400m处的位置侦察工厂里的实时情况,然后无人机降落工厂用了时间50s。
(1)计算降落过程中,该无人机的平均速度为多少?
(2)若该工厂内具备一台超声雷达,则可以检测到该无人机。当该无人机起初在工厂上空距工厂3400m处的位置侦察工厂里的实时情况时,工厂内这台超声雷达从发出超声波至接收到被该无人机反射回来的超声波需要多少秒?(提示:声音在空气中的传播速度为340m/s)
(3)若该雷达发出的不是超声波而是光信号,你觉得光信号有什么优势?
【答案】(1)68m/s (2)20s (3)利用雷达发出光信号可以更提前检测到该无人机
【解析】
【详解】
(1) 无人机的平均速度为
;
(2)由可得工厂内的超声雷达发出超声波至接收到反射回来的回声所用时间为
;
(3)由于在空气中,光的传播速度大于声音的传播速度,则利用雷达发出光信号可以更提前检测到该无人机;
答:(1)该无人机的平均速度为68m/s;
(2)工厂内这台超声雷达从发出超声波至接收到被该无人机反射回来的超声波需要20s;
(3)利用雷达发出光信号可以更提前检测到该无人机。
16.太阳发出的光,要经过大约8min才能到达地球。请计算太阳到地球的距离大约多少km。如果一架飞机以1200km/h的平均速度不停航行,它大约要经过多少年才能跑完这段路程(保留1位小数)?
【答案】(1) 1.44×108km (2) 13.7年
【解析】
【详解】
(1)光在真空中的传播速度约为,由公式可得太阳到地球的距离约为:
;
(2)飞机以1200km/h的平均速度不停航行,跑完这段路程需要:
,
一年365天,5000天≈13.7年;
答:(1)太阳到地球的距离大约为1.44×108km;
(2)飞机大约要经过13.7年才能跑完这段路程。
17.绕月试验器在某一时刻用自身携带的激光测距仪向月球发出激光信号,经过0.002秒后收到返回信号,此时试验器到月球的距离是多少米?该试验器能否用声呐技术测量自己到月球的距离?为什么?(光在真空中传播的速度是3×108m/s)
【答案】;该试验器不能用声呐技术测量自己到月球的距离,因为真空不能传声.
【解析】
【详解】
由题意可知,此时试验器到月球的距离是
该试验器不能用声呐技术测量自己到月球的距离,因为真空不能传声.
18.如图甲所示,灯距地面的高度为H,身高为h的人自路灯的正下方经过,看到自己头部的影子正好在自己脚下.如图乙所示,如果人以不变的速度v匀速直线向前走,由A到B,则人头部的影子由C运动到D.证明:人头部影子的速度为.
【答案】见解析所示
【解析】
【分析】
【详解】
要计算人头部影子的速度,可以根据公式v影=进行计算,可以从相似三角形为切入点列关系式找出相关物理量之间的联系,再将s影用其他已知量表示出来:
如图观察可知,则和相似,根据相似三角形对应边成比例,
则有:;
因为人在做匀速直线运动,所以人的头也在做匀速直线运动,则:,所以s影表达式如下: s影=;
又因为影子运动时间与人运动时间是同步的,所以用时都为t,根据可知:
v影=
19.身高1.70m的李洋同学面向穿衣镜,站在镜前1m处,问:
(1)镜中的像与他相距多少m?
(2)若他再远离穿衣镜0.5m,镜中的像距离他多少m?
(3)如果他以1m/s的速度靠近穿衣镜,以他的像为参照物,则他靠近穿衣镜的速度是多少m/s?
【答案】(1)2m;(2)3m;(3)2m/s;
【解析】
【分析】
【详解】
(1)根据平面镜成像特点可知,像和物到平面镜的距离相等,所以物到像的距离是物到平面镜距离的两倍;
因为李洋同学距平面镜的距离是1m,像与他之间的距离是:
;
(2)若他远离平面镜后退0.5m,则他距离平面镜的距离是:
所以像到平面镜的距离也是1.5m,故像距离人的距离是:
;
(3)平面镜所成的像和物到平面镜的距离相等,该人以1m/s的速度正对镜子走去,则像也以1m/s的速度正对镜子走去,所以若以像为参照物,人相对于像的运动速度是:
.
20.某初中物理课外兴趣小组运用所学物理知识探究益智游戏“打砖块”中的物理原理,游戏中游戏者需操作底边上的一根水平“棒”,让一颗不断弹来弹去的“球”在撞击作为过关目标消去的“砖 块”的途中不会掉落到底边上,把砖块全部消去就可以破关。球碰到砖块、棒与边界都会反弹, 球碰撞后速度大小不变,反弹前后速度方向的规律与光的反射规律相似,设在游戏中棒的长度为1cm,每次发球时,球放在棒的右端,ABCD 为一个矩形,AB 边是砖块,BC、AD 是边界,其 中 CD 边长 13cm,BC 边长 15cm,如图所示,已知每次发射时球的速度均为 5cm/s。
(1)若小球垂直于 CD 边向上发射,求小球经多长时间回到底边?
(2)若小球以斜向右上的方向发射,在 E 点第一次与边界相碰,如图。已知 E 点到 C 点的距离 为 9cm,球每次与边界发生碰撞后,轨迹与边界所构成的直角三角形都满足竖直边比水平边比轨 迹边等于 3:4:5 的特点,在球发射的同时,棒立即水平向右做单方向的匀速运动,为保证球不 从 CD 边掉下,则棒的速度范围为多少?
【答案】(1)6s;(2)1cm/s至1.1cm/s
【解析】
【分析】
(1)已知AD的长度和速度,利用速度公式的变形可求时间;
(2)根据小球的运动轨迹画图,求出小球运动的时间;通过轨迹与边界所构成的直角三角形都满足竖直边比水平边比轨迹边等于 3:4:5 的 特点,结合光的反射规律特点解题。
【详解】
(1)小球垂直向上,则小球往返的路程为,
小球回到底边所用时间:
;
(2)根据题意作图:
如图所示,,
由题可知,,可得;
,可得:,;
由题可知,球碰到砖块、棒与边界都会反弹,反弹前后速度方向的规律与光的反射规律相似,
所以,
所以,
可得:;;
在四边形FGIE中,FG平行于EI;EF平行于GI,即四边形FGIE为平行四边行;
所以,
,可得:;
由于,可得:,;
综上所得,小球运动的路程为:
;
小球运动的时间,
由图可知:棒的长度为1厘米,要能接到小球,小球的至少有一端要移到K点就可以,由此可知,棒移动的最小距离,
此时速度;
棒移动的最大距离,
此时速度。
即速度范围为1cm/s至1.1cm/s。
21.路灯高度为5m,地上两根高度均为1m的竖直杆之间相隔一定距离, 经过测量发现两根竖直杆的影长之差为1.25 m,求两杆之间的距离?
【答案】5m
【解析】
【分析】
【详解】
如图:
根据三角形相似,即ABC,所以,,即OC5BC;又因为,所以,即5B1C1OB+BB1+B1C1,得5(BC1.25)OB+BB1+BC+1.25,解得5BC6.25OBBB1BC,即5BC6.25OCBB1,
得OC6.25OCBB11.25,得BB1m
22.厦门杏林跨海特大公铁大桥公路桥全长8.5km,铁路桥全长5.4km.一辆小轿车以60km/h的速度匀速通过大桥.求:
(1)小轿车通过大桥需要的时间是多少分钟?
(2)若铁路桥通车后,一列长100m的火车通过全桥只需要3min,请计算火车在桥上的平均速度.
(3)铁路桥为直线形,而“隔壁”的公路桥呈“M”形起伏,通过高低落差,火车的车灯就不会对公路桥上迎面来的车辆造成眩光影响.请说说这里包含的光学知识是什么?
【答案】(1)8.4min;(2)110km/h;(3)公路桥呈“M”形起伏,形成高低落差,这样动车的车灯发出的光,就不会直射到迎面而来的汽车,因为光是直线传播的
【解析】
【详解】
(1)由得:
(2)火车通过铁路桥走的路程:
火车在桥上的平均速度:
(3)公路桥呈“M”形起伏,形成高低落差,这样动车的车灯发出的光,就不会直射到迎面而来的汽车,因为光是直线传播的.
答:(1)小轿车通过大桥需要的时间是8.4min;
(2)火车在桥上的平均速度为110km/h
(3)这里包含的光学知识是光是直线传播的.
【点睛】
本题属于该公式的简单应用.
23.透镜焦距f的长短标志着折光本领大小.焦距越短,折光本领就越强.通常把透镜焦距的倒数叫作透镜的焦度,用Φ表示,即Φ=.平常我们说的眼镜片的度数就是镜片的透镜焦度乘以100的值.凸透镜的度数是正值,凹透镜的度数是负值.
(1)求焦距分别为0.25m和0.5m的透镜,其焦度分别为多少?
(2)+300度和-400度的眼镜片,它们的焦度是多少?焦距又是多少?
【答案】(1)4m-1;2m-1;(2) 3m-1;4m-1;0.33m; 0.25m.
【解析】
(1)直接代入公式Φ1=;Φ2=;
(2)因眼镜片的度数就是镜片的透镜焦度乘以100的值,故+300度和-400度的眼镜片,其焦度是3m-1;4m-1;焦距等于焦度的倒数,故焦距为0.33m; 0.25m.
点睛:本题考查信息给予题,解题关键是根据题意进行计算,不必担心知识是否学过,只要按照题干给予的信息就行.
24.如图光源S发出一条光线经平面镜M反射后通过A点,S、A距平面镜分别为10cm和20cm,它们之间的水平距离为30cm。求:
⑴入射点的位置
⑵入射角的大小
【答案】(1)入射点在距B点20厘米处。(2)45°
【解析】
【详解】
(1)反射至A的光线可看作是从S的像点S′发出的,先作出像点S′,连接S′A交镜面于O点,O即为入射点,如下图所示:
(2)作辅助线S′C平行于镜面,AC垂直于镜面,则AC=AB+BC=30cm,∵S′C=30cm,∴在△AS′C中,∠AS′C=45°,又∵S′C平行于镜面,∴∠AOB=∠AS′C=45°;∴反射角∠NOA=90°−∠AOB=90°−45°=45°,入射角的大小为:∠SON=∠NOA=45°.;(3)∵∠AOB=45°,∴OB=AB=20cm,∴入射点在距B点20厘米处。
【点睛】
(1)首先过镜面做出点S的像S′,连接S′A与镜面交与点O,即为入射点的位置;(2)根据平面镜成像物像等距及三角形的相关知识求出入射点的位置和反射角的大小.
25.如图,医生在为小红同学检查视力,小红观看的是平面镜中视力表的像。则:
(1)小红距离视力表的像有多远?
(2)如果小红站起来,朝平面镜的方向走了3秒后,她距离视力表的像为2.8米,则小红走动的速度是多少?
【答案】(1) 4.6m;(2) 0.6m/s。
【解析】(1)图中视力表距离平面镜2.5m,根据平面镜成像特点,视力表的像距离平面镜也为2.5m,小红距离平面镜2.5m-0.4m=2.1m,则小红距离视力表的像2.5m+2.1m=4.6m;
(2)如果小红站起来,朝平面镜的方向走了3秒,小红与平面镜的距离减小了,视力表与平面镜的距离不变,当她距离视力表的像为2.8米,小红移动距离为4.6m-2.8m=1.8m,则小红走动的速度v=St=1.8m3s=0.6m/s。
点睛:本题考查平面镜成像,根据平面镜成像特点分别计算物距与像距,然后再计算题目中的问题是解决该题的关键,至于动态分析,只要画出初始和末尾的位置即可正确计算。
26.人立于河边看对岸的一棵树AB在水中的像,当人离开河岸后退超过6m就不能看到整个树的像.已知人高EF=1. 5 m,河两岸都高出水面1 m,河宽40 m,如图所示,求树高是多少.
【答案】8 m.
【解析】
如图连接ED垂直于CD,ΔOHG与ΔGFE相似,则:,
解得:
根据光的反射定律,ΔODE与ΔOCB相似,则:,
解得:
则树为:
答案:8 m
点睛:重点是根据光的反射定律,得出三角形相似,然后再根据相似三角形的对应边成比例进行求解。
27.一束光线从空气斜射入另一种透明介质,同时发生了反射和折射,已知折射光线与反射光线之间的夹角为120°,折射光线与入射光线之间的夹角为150°,试算出入射角、反射角及折射角的度数.
【答案】入射角为45°、反射角为45°、折射角为15°
【解析】试题分析:要解决此题,首先要掌握光的反射定律的内容,知道反射角等于入射角.
同时要掌握光的折射的规律,知道光从空气斜射入其它介质时,折射角小于入射角.
解:根据光的反射定律和折射的规律作图.
设入射角为α,折射角为β,则∠AOD=∠DOB=α.
由题意知,180°﹣α﹣β=120°①
90°﹣α+90°+β=150°②
解得:α=45°;β=15°,反射角等于入射角,也为45°.
答:入射角为45°、反射角为45°、折射角为15°.
【点评】此题主要考查了光的反射和折射定律及其有关的计算.解决此题最关键的是根据题意画出对应的光路图,根据反射定律的内容和已知条件进行计算.
28.如图所示,两等大的平面镜A、B直立在地面上,A、B高为0.95m,相距20cm.有一细束激光与竖直方向成45º角射到平面镜B的上边缘,经多次反射后射到地面.求:
(1)激光束射到地面前,一共发生了几次反射?
(2)投射到地面上的光点离A平面镜的距离
【答案】(1)5次;(2)5cm
【解析】
试题分析:(1)如图所示:
因为入射角也为45º,故每反射一次,光线下移20cm
发生反射次数为n=95cm/20cm=4.75
所以发生反射次数应为5次;
(2)第5次反射点距地面高度为:h/=95cm-20cm×(5-1)=15cm;因此光的落地点距离B镜面为15cm,则距离A镜面为5cm.
考点:光的反射定律的应用
点评:光的反射规律可包括两点:(1)一是反射光线跟入射光线、法线在同一平面内;反射光线、入射光线分居在法线两侧;(2)二是反射角等于入射角.
1.利用下图的实验装置探究“凸透镜成像的规律”。
(1)实验时,调节蜡烛、凸透镜、光屏三者的高度,发现烛焰在光屏上的像的位置偏高,应将光屏向________(选填“上”或“下”)调节。
(2)实验装置正确安装并调节后,在图的光屏上能看到烛焰清晰的像,则该凸透镜的焦距f=________cm。若将蜡烛移至15cm刻度线处,向________(选填左或右)移动光屏,光屏上能看到倒立、________的实像。
(3)光屏成清晰的像后,如果保持蜡烛和凸透镜的位置不变,把光屏向左移动一小段距离,要想在光屏上再次看到清晰的像,可在蜡烛与凸透镜之间放一个焦距合适的________眼镜。(选填近视或远视)
(4)光屏成清晰的像后,如果保持蜡烛和凸透镜的位置不变,换用一个不同焦距的凸透镜,把光屏向右移动一小段距离,在光屏上能再次看到清晰的像,此时像________(选填变大、变小或不变)。
【答案】上10左缩小远视变大
【解析】
【分析】
【详解】
(1)[1]烛焰在光屏上的像的位置偏高,应将光屏向上调节,使像成在光屏中央。
(2)[2]由图可知,此时物距等于像距,且在光屏上能看到烛焰清晰的像,由凸透镜成像规律可知物距等于二倍焦距,此时物距为20cm,则凸透镜的焦距为10cm。
[3][4]若将蜡烛移至15cm刻度线处,即物距增大,大于二倍焦距,则像距减小,所以要向左移动光屏,在光屏上成倒立缩小实像。
(3)[5]保持蜡烛和凸透镜的位置不变,把光屏向左移动一小段距离,则像的位置不变,光屏向前移动,相当于眼睛成像在视网膜后,为远视眼,所以需要佩戴远视眼镜矫正,在光屏上再次看到清晰的像。
(4)[6]持蜡烛和凸透镜的位置不变,换用一个不同焦距的凸透镜,把光屏向右移动一小段距离,在光屏上能再次看到清晰的像,即像距变大所以像变大。
2.在“探究凸透镜成像规律”的实验时,调节光具座上依次排列的蜡烛、凸透镜和光屏,使它们的中心大致在同一高度,进行了如图所示实验。
(1)该凸透镜的焦距是______cm;
(2)现将蜡烛移动距凸透镜30cm处,则在光屏上得到一个______、倒立的实像,现将蜡烛靠近凸透镜5cm,保持凸透镜、光屏位置不变,可在烛焰和凸透镜之间插入一个适当的______透镜,也能在光屏上得到一个清晰的像。
【答案】10.0缩小凸
【解析】
【分析】
【详解】
(1)[1]平行于主光轴的光线经凸透镜折射后通过焦点,所以从图中可以看到,该凸透镜的焦距是
该凸透镜的焦距是10.0cm。
(2)[2]现将蜡烛移动距凸透镜30cm处,这时物距大于两倍焦距,根据凸透镜的成像规律可知,在光屏上得到一个缩小、倒立的实像。
[3]现将蜡烛靠近凸透镜5cm,这时物距变小,还是大于两倍焦距,根据凸透镜的动态成像规律,物体靠近,则像远离凸透镜,这时清晰的像在光屏后方,为了也能在光屏上得到一个清晰的像,可在烛焰和凸透镜之间插入一个适当凸透镜,凸透镜有会聚作用,这样清晰的像会靠近凸透镜。
3.在探究“凸透镜成像规律”的实验中:
(1)小红用平行光作光源,移动光屏,在光屏上得到一个最小最亮的光斑,如图甲所示,则该凸透镜的焦距为______cm;
(2)如图乙中画出A点的像点A',我们能从平面镜前不同位置看到光屏上的像是因为光射在光屏上发生了______反射;
(3)如图丙所示,保持蜡烛的位置不变,移动透镜至图丙所示刻度线处,则人眼应该在图中______选填“A”、“B”或“C”)处且朝着相应方向,才能观察到烛焰正立、放大的像;
(4)图丁中,点燃蜡烛,经过凸透镜在光屏上成清晰的、倒立缩小的实像。然后,在烛焰和凸透镜之间放一副近视眼镜,发现光屏上的像变模糊了。近视眼镜的镜片为_____(选填“凹”或“凸”)透镜。不改变眼镜和透镜的位置,要使光屏上再次呈现清晰的像,可以进行的操作是:______(填“光屏远离透镜”或“蜡烛靠近透镜”);
(5)小红利用该凸透镜自制了一个模型照相机,如图戊所示。在纸筒M的一端嵌上这个凸透镜,纸筒N的一端蒙上一层半透明薄膜,把纸筒N套入M中,并能前后滑动。在较暗的室内,把凸透镜对着明亮的室外,调节凸透镜和薄膜之间的距离,在薄膜上可以看到室外景物清晰的像。再把凸透镜正对着室内近处点燃的蜡烛,为了薄膜上出现烛焰清晰的像,应该______(填“拉长”或“缩短”)凸透镜和薄膜之间的距离。
【答案】10.0漫B光屏远离透镜拉长
【解析】
【分析】
【详解】
(1)[1]平行光作照射到凸透镜上,移动光屏,在光屏上得到一个最小最亮的光斑,即凸透镜的焦点,焦点到凸透镜的距离为凸透镜的焦距,图甲中凸透镜的位置在10.0cm刻度处,光屏的位置在20.0cm刻度处,则焦距
(2)[2]平行于主光轴的光线经凸透镜折射过焦点,过凸透镜光心的光线传播方向不变,延长两条折射光线相交与一点,此点即为A点的像点A',如图所示
我们能从平面镜前不同位置看到光屏上的像是因为光屏是凹凸不平的,光射在光屏上,反射光线不再平行,属于漫反射。
(3)[3]如图丙所示,保持蜡烛的位置不变,移动透镜至图丙所示刻度线处,物距小于一倍焦距,成的是正立、放大的虚像,在光屏上看不到像,需要透过凸透镜向蜡烛的一侧观察才能看到像,所以人眼应该在图中的B处。
(4)[4]近视眼成的像会聚在视网膜的前面,需要用凹透镜将光发散一下再会聚在视网膜上,所以近视眼镜的镜片为凹透镜。
[5]近视眼镜的凹透镜镜片将光发散了在经凸透镜折射,折射光线会聚在光屏的后面,即像距变大了,所以光屏上的像变模糊了;要使光屏上再次呈现清晰的像,需要将光屏远离凸透镜。
(5)[6]把凸透镜对着明亮的室外,调节凸透镜和薄膜之间的距离,在薄膜上可以看到室外景物清晰的像,再把凸透镜正对着室内近处点燃的蜡烛,此时物距减小,像距应该变大,故应该拉长暗箱,即拉长凸透镜与薄膜之间的距离。
4.小华用同一个凸透镜进行了如图所示的探究。
(1)将凸透镜正对太阳,调整凸透镜下方白纸的位置,直至白纸上出现一最小、最亮的光斑,实验示意图如图甲所示,由此可知,该凸透镜的焦距为_________cm;
(2)在图乙中,蜡烛位于光具座20cm的刻度线处,若保持凸透镜和光屏的位置不动,则小华需要将蜡烛移到________cm刻度线的位置,光屏上才能成清晰的像;
(3)保持蜡烛在20cm的刻度线处、光屏在50cm的刻度线处的位置不变,小华将位于30cm刻度线处的凸透镜向左或向右移动,但无论怎样移动,均无法在光屏上看到清晰的像,其原因是:当凸透镜左移时,凸透镜成的是______(选填“虚”或“实”)像,需要在光屏的一侧透过凸透镜来观察所成的像;当凸透镜右移时,凸透镜所成像的像距会______(选填“大于”“等于”或“小于”)此时光屏到凸透镜的距离。
【答案】10.010.0虚大于
【解析】
【分析】
【详解】
(1)[1]太阳光相当于平行光,凸透镜的光心对准刻度尺的10.0cm位置,而光斑所在的位置对准刻度尺零刻度线;平行于主光轴的光线经凸透镜折射后通过焦点,所以该光斑就是焦点所在的位置,该凸透镜的焦距是
该凸透镜的焦距是。
(2)[2]光屏和凸透镜的距离是20.0cm,像距是焦距的两倍,要在光屏上能成清晰的像,根据凸透镜的成像规律可知,物距也应该是焦距的两倍,所以小华需要将蜡烛移到10.0cm刻度线的位置,光屏上才能成清晰的像。
(3)[3]从图中可以看到,当凸透镜左移时,物距会小于一倍焦距,根据凸透镜的成像规律可知,凸透镜成的是正立、放大的虚像。
[4]当凸透镜右移,物距大于一倍焦距小于两倍焦距时,根据凸透镜成像规律可知,所成清晰的像像距是大于两倍焦距的,即所成的像在50.0cm刻度的右侧,凸透镜所成像的像距会大于此时光屏到凸透镜的距离。
5.小莉同学用焦距为10 cm的凸透镜做“探究凸透镜成像规律”的实验。
(1)实验过程中,当蜡烛与凸透镜的距离如图甲所示时,在光屏上可得到一个清晰的像,若保持蜡烛和光屏的位置不变,移动透镜至______cm处,光屏上能再次呈现清晰的像;
(2)实验中将凸透镜从图甲处逐渐远离蜡烛,物距u随时间t的变化图像如图乙所示,则如图丙所示的图像中,像距v随时间t的大致变化图像正确的是______;
(3)如图丁所示,保持蜡烛的位置不变,移动透镜至16 cm处,人眼能观察到蜡烛的像,像是图戊中的____(选填“A”“B”“C”或“D”)。
【答案】40CD
【解析】
【分析】
【详解】
(1)[1]如图甲所示时,物距小于像距,当,成倒立放大的实像,当,应用是照相机;而且此时,像距;若保持蜡烛和光屏位置不变,光屏上能再次呈现清晰的实像,根据折射现象中光路可逆,需要移动透镜至40cm刻线处。
(2)[2]当物距大于焦距时凸透镜成的是实像;将蜡烛从略大于一倍焦距处逐渐远离凸透镜,当物体在一倍焦距到二倍焦距之间移动时,像距变化大于物距变化;当物体在二倍焦距以外移动时,像距变化小于物距变化。即像距先减小得快,后减小得慢。故图象为C图。
(3)[3]凸透镜焦距为10cm,使蜡烛位置不变,移动透镜至16cm刻度线处,u=6cm,小于焦距,物距小于焦距成正立放大虚像,像是图戊中的D。
6.小东利用如图甲装置探究“平面镜成像的特点”.
(1)小东选用玻璃板而不选用平面镜,因为这样______;实验时,小东在玻璃板交放一支点燃的蜡烛A,还要在玻璃板后面放一支未点燃的蜡烛B,对这两支蜡烛的要求是______.
(2)实验中,在寻找蜡烛A的像的位置时,如果无论怎样沿桌面移动蜡烛B,都不能使它与蜡烛A的像重合,可能的原因是______.
(3)小东在得出平面镜成像规律后,用图乙所示方法测视力时,镜中视力表的像到人的距离为______m.他用到的规律是______.
【答案】便于确定蜡烛所成像的位置形状、大小完全相同玻璃板与桌面不垂直4.6像到平面镜的距离与物体到平面镜的距离相等
【解析】(1)平面镜是不透明的,只能在平面镜中看到平面镜前物体的像,不能看到平面镜后面的物体,所以实验时不采用不透明的平面镜。用透明的玻璃板代替平面镜,虽然成像不太清晰,但是在物体一侧能看到物体的像,同时还能看到代替物体的另一个物体,便于确定像的位置。探究实验中对蜡烛A和B的要求是形状、大小完全相同;主要是便于比较像与物体的大小; (2)如果玻璃板与桌面不垂直,A蜡烛所成的像可能偏高或偏低,而B蜡烛在桌面上,与A蜡烛的像就无法重合了。 (3)根据平面镜成像特点可知,像到平面镜的距离与物体到平面镜的距离相等,故视力表与镜距离为2.5m,视力表的像离镜距离也为2.5m,即视力表与它的像的距离为2.5m2.5m5m,又由于人在视力表前0.4m,所以人离视力表的像的距离为5m0.4m4.6m,即人离视力表的像距离为4.6m。
点睛:无论怎样调节后面的蜡烛B,都不能与蜡烛A的像重合,可能玻璃板和水平面不垂直;依据平面镜成像特点,人和人的像相对于镜面对称,视力表和视力表的像相对于平面镜对称,依据数学知识计算。
7.如图所示,小明用光具座、F光源、凸透镜、半透明光屏等器材,探究“凸透镜成像规律”。
(1)实验前先测凸透镜焦距,如图甲所示,该透镜的焦距为_______cm;
(2)如图乙中,将透镜处于50cm刻度处,把光源向右移至35cm刻度处时,将光屏左右移动适当调节,可得到清晰的像,人眼沿着如图甲所示的方向,看到光屏上所成的像是图丙中的_______;
(3)在第(2)小题的情况下,如果用物理书将凸透镜的上半部分罩住,则光屏上所成的像是图丁中的_______;
(4)当光源F靠近凸透镜时,光源F的像将落在光屏的_______(选填“前”或“后”)方;
(5)在第(4)小题的情况下,若用此实验模拟人眼的调节功能,重新在光屏上得到清晰的像,应该进行的操作是______________。
A.换焦距更大的凸透镜B.换焦距更小的凸透镜
C.将光屏靠近凸透镜D.将光屏远离凸透镜
【答案】10.0DD后B
【解析】
【详解】
(1)[1]从图甲可以看到,两条平行光线经过凸透镜后,会聚于一点,这说明了该凸透镜的焦距是10.0cm。
(2)[2]根据凸透镜的成像规律可知,光源在35cm刻度处时,物距在一倍到二位焦距之间,所成的像是倒立、放大的实像。
故选D。
(3)[3]如果用物理书将凸透镜的上半部分罩住,其余部分仍能折射成像,所以还是可以成像的,依然还是倒立、放大的实像,只不过像会变暗。
故选D。
(4)[4]根据凸透镜的动态成像规律,物近像远像变大,故当光源F靠近凸透镜时,光源F的像将落在光屏的后方。
(5)[5]人眼的晶状体和视网膜距离不变,当光源F靠近凸透镜时,光源F的像将落在光屏的后方,这时要求光会聚加强,那么应该换焦距更小的凸透镜,使像往前移动。不能将光屏靠近或远离凸透镜。
故选B。
8.小明同学利用如图甲所示的实验装置,进行“探究凸透镜成像规律”的实验,小明将凸透镜放在光具座50cm刻度处,蜡烛放在光具座10cm刻度处。点燃蜡烛进行实验,依次改变蜡烛的位置,移动光屏,直到找到清晰的蜡烛的像,记录的数据如下表。
(1)在1—6次实验中,所成的像都是倒立的实像,且随着像距的变大,所成的像______(填“变大”、“不变”或“变小”)。
(2)根据表格中的数据,小明也可得出:凸透镜的焦距是______ cm。
(3)如图乙所示,ab是光源S经平面镜反射后的反射光线,并经过凸透镜的焦点F,S'是光源S在平面镜中的像,请利用平面镜的成像特点确定光源S的位置,并完成反射光线ab的入射光线和经凸透镜后的折射光线
(________)
次数
1
2
3
4
5
6
物距(cm)
40
35
30
25
20
15
像距(cm)
13.5
14
15
16.7
20
30
【答案】变大10
【解析】
【分析】
本题考查凸透镜成像规律,平面镜的光源作图及凸透镜三条特殊光线的作法。
【详解】
(1)[1]通过实验可知,当物距变小时,像距变大,成像会变大。
(2)[2]由第5次数据知,
u=v=20cm
即
u=2f=20cm
所以凸透镜的焦距
f=10cm
(3)[3]根据平面镜的成像规律,物与像的连线与镜面垂直,先经S'作镜面的垂线,再由物和像与镜面距离相等,确定光源S的位置;由反射光线可以确定光在镜中的入射点,连接入射点与光源S,再在线上标出指向镜面的箭头,即为入射光线;反射光线ab经焦点后射向凸透镜,其折射光线平衡于主光轴。如图。
【点睛】
光线的综合作图,需根据光的各个规律,逐一完成。本题先根据平面成像规律完成平面镜作图,再根据凸透镜的三条特殊光线作出折射光线。
9.菜同学为了探究“平面镜成像时,像与物到平面镜的距离的关系”,所用的实验器材有:单面镀膜的玻璃板、支架、两个相同的跳棋、白纸和刻度尺.实验装置如图(甲)所示.
(1)在白纸上画一条直线,将玻璃板竖直立在白纸上,使玻璃板_____那一面的下边线与直线重合(选填“有膜”或“无膜”).
(2)用镀膜玻璃板和跳棋做实验,实验环境有:①几乎无光的实验室,②有阳光的实验窒,在_____中进行实验效果好(选填“①”或“②”).
(3)在同样的实验环境下,用镀膜玻璃板实验比用普通玻璃板实验成像更清楚,主要原因是:_____.
(4)在白纸上沿跳棋A和B的边缘画圆,测出物距u和像距v的值如下表:
实验次数
1
2
3
物距u/cm
3.39
5.11
6.39
像距v/cm
5.22
6.51
①如图(乙)所示,第1次实验测量的物距是A的右端到直线的距离,则像距v1=_____cm.
②该同学发现三次实验的像距都比物距略大一些,原因是:_____(只有一个正确选项,将正确选项的字母填在横线上)
A.刻度尺测量像距时存在误差 B.玻璃板有一定厚度
C.物和像的标记点不对应 D.玻璃板没有竖直放置
【答案】有膜②镀膜增强了对光的反射3.50B
【解析】
【分析】
(1)有膜的一面作为反射面;
(2)物体射出的光线对人眼刺激越强,人眼感觉物体越亮,物体经过平面镜反射,反射光线进入人眼的光线越多,人眼感到物体的像越亮.
(3)用镀膜玻璃板实验比用普通玻璃板实验成像更清楚,是反射能力更强;
(4)①刻度尺的分度值是刻度尺相邻两刻度线表示的长度.使用刻度尺时要明确其分度值,起始端从0开始,读出末端刻度值,就是物体的长度;起始端没有从0刻度线开始的,要以某一刻度线为起点,读出末端刻度值,减去起始端所对刻度即为物体长度,注意刻度尺要估读到分度值的下一位;
②玻璃板有一定厚度,有两个反射面.
【详解】
(1)在白纸上画一条直线,将玻璃板竖直立在白纸上,有镀膜的一面因为成像更清晰,所以使玻璃板有膜那一面的下边线与直线重合.
(2)用镀膜玻璃板和跳棋做实验,因为跳棋本身不会发光,要靠反射的光线成像,所以应该在光线较好的环境中实验,即在有阳光的实验室实验.
(3)在同样的实验环境下,用镀膜玻璃板实验比用普通玻璃板实验成像更清楚,因为平面镜是反射成像的,所以镀膜后一定是增强了镜面对光的反射.
(4)①如图(乙)所示,第1次实验测量的物距是A的右端到直线的距离,因为像与物关于镜面对称,所以像距应为B的左端到直线的距离,刻度尺的分度值为1mm,则像距v1=3.50cm.
②该同学发现三次实验的像距都比物距略大一些,且去除误差因素后,每次像距与物距的差值相等,说明是同一原因引起的,考虑实验装置,原因只能是:玻璃板有一定厚度造成的.
故选B.
【点睛】
平面镜成像的实验中有很多细节问题要注意,如要用薄的玻璃板,要保证玻璃板与桌面垂直等,要注意多总结,用时则手到擒来.另外要牢记平面镜成等大的虚像,像与物到镜面的距离相等,像与物的连线与镜面垂直,即像和物关于平面镜对称.
10.如图所示,是小林同学探究光反射规律的实验.他进行了下面的操作:硬纸板是由E、F两块粘接起来的,可以绕ON转动,ON垂直于镜面,让入射光线沿纸板射向镜面上的O点.
(1)先使E、F两块纸板在同一平面内,这时________(填“能”或“不能”)看到反射光线.
(2)把纸板F向前或向后折,这时________(填“能”或 “不能”)看到反射光线.
(3)由(1)(2)可得出结论:________.
(4)如图甲,让一束光贴着纸板沿某一个角度射到0点,经平面镜的反射,沿另一个方向射出,改变光束的入射方向,使入射角30º,这时反射角________,使入射角45º,这时反射角________,使入射角65º,这时反射角________,说明________.
【答案】能不能反射光线、入射光线、法线在同一平面内30º45º65º反射角等于入射角
【解析】
【分析】
【详解】
(1)光反射时反射光线、入射光线、法线在同一平面内,所以先使E、F两块纸板在同一平面内,这时能看到反射光线;
(2)把纸板F向前或向后折,这时不能看到反射光线,否则反射光线、入射光线、法线就不在同一个平面内了;
(3)所以由(1)(2)可得出结论:反射光线、入射光线、法线在同一平面内(三线共面);
(4)入射角为30º,反射角与入射角相等也是30º,同理,使入射角为45º,这时反射角也为45º,使入射角65º,这时反射角65º;
通过实验可以说明,在光的反射现象中,反射角等于入射角。
11.如图,小明用一个焦距未知的凸透镜、蜡烛、光屏、光具座探究凸透镜成像规律:
(1)由图甲可知,该凸透镜的焦距为_____cm;
(2)如图乙所示,若在光屏上能得到清晰缩小的烛焰的像(光屏未画出),则蜡烛可能置于凸透镜左边a、b、c、d四点中的_____点处(注:P点是该凸透镜的2倍焦距处),生活中的_____就是利用这个原理制成的;
(3)当蜡烛远离凸透镜时,要在光屏上再次成清晰的像,光屏应_____(填“靠近”或“远离”)凸透镜,同时观察到光屏上清晰的像变_____(填“大”或“小”),接着小明用一块遮光布遮住凸透镜的下半部分,可观察到光屏上的像是_____(“完整”或“不完整”)的;
(4)某次实验中,光屏上已得到清晰的像,小明用一个焦距为15cm的凸透镜换下原先的凸透镜,并保持凸透镜和光屏的位置不动,为了使光屏上的像变清晰,蜡烛应_____(填“靠近”或“远离”)凸透镜.
【答案】11.0a照相机靠近小完整远离
【解析】
【分析】
【详解】
(1)由图可知,凸透镜位于30cm处,光线会聚与41cm处,所以焦点到凸透镜的距离即为焦距,f=41.0cm−10.0cm=11.0cm;
(2)根据凸透镜成像的规律可知物体位于2倍焦距以外成缩小倒立的实像,所以物体位于a、b、c、d四点中的a点处,照相机就是利用这一原理制成的;
(3)根据物远像近像变小的规律可知当蜡烛远离凸透镜时,要在光屏上再次成清晰的像,光屏应靠近凸透镜,同时观察到光屏上清晰的像变小,用一块遮光布遮住凸透镜的下半部分,像仍然是完整的只是变暗;
(4)实验中,光屏上已得到清晰的像,小明用一个焦距为15cm的凸透镜换下原先的凸透镜,并保持凸透镜和光屏的位置不动,此时相当于物距变小根据成像原理可知像距变大了,所以为了使光屏上的像变清晰,蜡烛应远离凸透镜.
12.透镜焦距f的长短标志着折光本领大小。焦距越短,折光本领就越强。通常把透镜焦距的倒数叫作透镜的焦度,用Φ表示,即Φ=。平常我们说的眼镜片的度数就是镜片的透镜焦度乘以100的值。凸透镜的度数是正值,凹透镜的度数是负值。
(1)求焦距分别为0.25m和0.5m的透镜,其焦度分别为多少?
(2)+300度和-400度的眼镜片,它们的焦度是多少?-400度的眼镜片焦距是多少?
【答案】(1)4m-1;2m-1 ; (2)3m-1; 4m-1; 0.25m
【解析】
【分析】
【详解】
(1)由题可知,焦度;则焦距分别为0.25m和0.5m的透镜,其焦度分别为:
(2)由题可知,眼镜的度数,则透镜的焦度Φ=眼镜的度数÷100;则+300度和-400度的眼镜片,它们的焦度分别是:
而焦度,故-400度眼镜片的焦距为
答:(1)焦距分别为0.25m和0.5m的透镜,其焦度分别为4m-1和2m-1;
(2)+300度和-400度的眼镜片,它们的焦度分别是3m-1和4m-1;-400度的眼镜片焦距是0.25m。
13.激光是测量距离最精确的“尺子”,它的射程非常远,利用它可以从地球射向月球,再从月球反射回地球.从发射激光到接收到它返回的信号,共用时2s,已知光速为3×108m/s,求地球到月球的距离是多少?
【答案】
【解析】
【分析】
【详解】
地球到月球的距离是
s=vt=3×108m/s×2s=3×108m
【点睛】
已知所用的时间和光的速度,根据公式s=vt可求地球到月球的距离。
14.在某次军事演习中,一门迫击炮向目标发射了一枚炮弹,炮弹发射后看到炮弹击中目标爆炸,又过听到爆炸的声音。求:(声音的速度为,不计光传播的时间)
(1)先看到爆炸后听到爆炸的声音的原因是是什么?
(2)迫击炮离目标的距离是多少?
(3)炮弹的速度是多少?
【答案】(1)光速远大于声速;(2);(3)
【解析】
【详解】
(1)光速远大于声速,所以先看到爆炸后听到爆炸的声音。
(2)迫击炮离目标的距离为
(3)炮弹的速度为
答:(1) 光速远大于声速。
(2)迫击炮离目标的距离是。
(3)炮弹的速度是。
15.《战狼2》影片中,雇佣军使用无人机潜入工厂,利用图象采集和传输获取了工厂里的实时情况。在接下来的战斗中,无人机还能搜寻目标、连续扫射,甚至携带了小型火箭弹,战斗过程中几乎是单方面攻击了仍处于地面的工人。若该无人机起初在工厂上空距工厂3400m处的位置侦察工厂里的实时情况,然后无人机降落工厂用了时间50s。
(1)计算降落过程中,该无人机的平均速度为多少?
(2)若该工厂内具备一台超声雷达,则可以检测到该无人机。当该无人机起初在工厂上空距工厂3400m处的位置侦察工厂里的实时情况时,工厂内这台超声雷达从发出超声波至接收到被该无人机反射回来的超声波需要多少秒?(提示:声音在空气中的传播速度为340m/s)
(3)若该雷达发出的不是超声波而是光信号,你觉得光信号有什么优势?
【答案】(1)68m/s (2)20s (3)利用雷达发出光信号可以更提前检测到该无人机
【解析】
【详解】
(1) 无人机的平均速度为
;
(2)由可得工厂内的超声雷达发出超声波至接收到反射回来的回声所用时间为
;
(3)由于在空气中,光的传播速度大于声音的传播速度,则利用雷达发出光信号可以更提前检测到该无人机;
答:(1)该无人机的平均速度为68m/s;
(2)工厂内这台超声雷达从发出超声波至接收到被该无人机反射回来的超声波需要20s;
(3)利用雷达发出光信号可以更提前检测到该无人机。
16.太阳发出的光,要经过大约8min才能到达地球。请计算太阳到地球的距离大约多少km。如果一架飞机以1200km/h的平均速度不停航行,它大约要经过多少年才能跑完这段路程(保留1位小数)?
【答案】(1) 1.44×108km (2) 13.7年
【解析】
【详解】
(1)光在真空中的传播速度约为,由公式可得太阳到地球的距离约为:
;
(2)飞机以1200km/h的平均速度不停航行,跑完这段路程需要:
,
一年365天,5000天≈13.7年;
答:(1)太阳到地球的距离大约为1.44×108km;
(2)飞机大约要经过13.7年才能跑完这段路程。
17.绕月试验器在某一时刻用自身携带的激光测距仪向月球发出激光信号,经过0.002秒后收到返回信号,此时试验器到月球的距离是多少米?该试验器能否用声呐技术测量自己到月球的距离?为什么?(光在真空中传播的速度是3×108m/s)
【答案】;该试验器不能用声呐技术测量自己到月球的距离,因为真空不能传声.
【解析】
【详解】
由题意可知,此时试验器到月球的距离是
该试验器不能用声呐技术测量自己到月球的距离,因为真空不能传声.
18.如图甲所示,灯距地面的高度为H,身高为h的人自路灯的正下方经过,看到自己头部的影子正好在自己脚下.如图乙所示,如果人以不变的速度v匀速直线向前走,由A到B,则人头部的影子由C运动到D.证明:人头部影子的速度为.
【答案】见解析所示
【解析】
【分析】
【详解】
要计算人头部影子的速度,可以根据公式v影=进行计算,可以从相似三角形为切入点列关系式找出相关物理量之间的联系,再将s影用其他已知量表示出来:
如图观察可知,则和相似,根据相似三角形对应边成比例,
则有:;
因为人在做匀速直线运动,所以人的头也在做匀速直线运动,则:,所以s影表达式如下: s影=;
又因为影子运动时间与人运动时间是同步的,所以用时都为t,根据可知:
v影=
19.身高1.70m的李洋同学面向穿衣镜,站在镜前1m处,问:
(1)镜中的像与他相距多少m?
(2)若他再远离穿衣镜0.5m,镜中的像距离他多少m?
(3)如果他以1m/s的速度靠近穿衣镜,以他的像为参照物,则他靠近穿衣镜的速度是多少m/s?
【答案】(1)2m;(2)3m;(3)2m/s;
【解析】
【分析】
【详解】
(1)根据平面镜成像特点可知,像和物到平面镜的距离相等,所以物到像的距离是物到平面镜距离的两倍;
因为李洋同学距平面镜的距离是1m,像与他之间的距离是:
;
(2)若他远离平面镜后退0.5m,则他距离平面镜的距离是:
所以像到平面镜的距离也是1.5m,故像距离人的距离是:
;
(3)平面镜所成的像和物到平面镜的距离相等,该人以1m/s的速度正对镜子走去,则像也以1m/s的速度正对镜子走去,所以若以像为参照物,人相对于像的运动速度是:
.
20.某初中物理课外兴趣小组运用所学物理知识探究益智游戏“打砖块”中的物理原理,游戏中游戏者需操作底边上的一根水平“棒”,让一颗不断弹来弹去的“球”在撞击作为过关目标消去的“砖 块”的途中不会掉落到底边上,把砖块全部消去就可以破关。球碰到砖块、棒与边界都会反弹, 球碰撞后速度大小不变,反弹前后速度方向的规律与光的反射规律相似,设在游戏中棒的长度为1cm,每次发球时,球放在棒的右端,ABCD 为一个矩形,AB 边是砖块,BC、AD 是边界,其 中 CD 边长 13cm,BC 边长 15cm,如图所示,已知每次发射时球的速度均为 5cm/s。
(1)若小球垂直于 CD 边向上发射,求小球经多长时间回到底边?
(2)若小球以斜向右上的方向发射,在 E 点第一次与边界相碰,如图。已知 E 点到 C 点的距离 为 9cm,球每次与边界发生碰撞后,轨迹与边界所构成的直角三角形都满足竖直边比水平边比轨 迹边等于 3:4:5 的特点,在球发射的同时,棒立即水平向右做单方向的匀速运动,为保证球不 从 CD 边掉下,则棒的速度范围为多少?
【答案】(1)6s;(2)1cm/s至1.1cm/s
【解析】
【分析】
(1)已知AD的长度和速度,利用速度公式的变形可求时间;
(2)根据小球的运动轨迹画图,求出小球运动的时间;通过轨迹与边界所构成的直角三角形都满足竖直边比水平边比轨迹边等于 3:4:5 的 特点,结合光的反射规律特点解题。
【详解】
(1)小球垂直向上,则小球往返的路程为,
小球回到底边所用时间:
;
(2)根据题意作图:
如图所示,,
由题可知,,可得;
,可得:,;
由题可知,球碰到砖块、棒与边界都会反弹,反弹前后速度方向的规律与光的反射规律相似,
所以,
所以,
可得:;;
在四边形FGIE中,FG平行于EI;EF平行于GI,即四边形FGIE为平行四边行;
所以,
,可得:;
由于,可得:,;
综上所得,小球运动的路程为:
;
小球运动的时间,
由图可知:棒的长度为1厘米,要能接到小球,小球的至少有一端要移到K点就可以,由此可知,棒移动的最小距离,
此时速度;
棒移动的最大距离,
此时速度。
即速度范围为1cm/s至1.1cm/s。
21.路灯高度为5m,地上两根高度均为1m的竖直杆之间相隔一定距离, 经过测量发现两根竖直杆的影长之差为1.25 m,求两杆之间的距离?
【答案】5m
【解析】
【分析】
【详解】
如图:
根据三角形相似,即ABC,所以,,即OC5BC;又因为,所以,即5B1C1OB+BB1+B1C1,得5(BC1.25)OB+BB1+BC+1.25,解得5BC6.25OBBB1BC,即5BC6.25OCBB1,
得OC6.25OCBB11.25,得BB1m
22.厦门杏林跨海特大公铁大桥公路桥全长8.5km,铁路桥全长5.4km.一辆小轿车以60km/h的速度匀速通过大桥.求:
(1)小轿车通过大桥需要的时间是多少分钟?
(2)若铁路桥通车后,一列长100m的火车通过全桥只需要3min,请计算火车在桥上的平均速度.
(3)铁路桥为直线形,而“隔壁”的公路桥呈“M”形起伏,通过高低落差,火车的车灯就不会对公路桥上迎面来的车辆造成眩光影响.请说说这里包含的光学知识是什么?
【答案】(1)8.4min;(2)110km/h;(3)公路桥呈“M”形起伏,形成高低落差,这样动车的车灯发出的光,就不会直射到迎面而来的汽车,因为光是直线传播的
【解析】
【详解】
(1)由得:
(2)火车通过铁路桥走的路程:
火车在桥上的平均速度:
(3)公路桥呈“M”形起伏,形成高低落差,这样动车的车灯发出的光,就不会直射到迎面而来的汽车,因为光是直线传播的.
答:(1)小轿车通过大桥需要的时间是8.4min;
(2)火车在桥上的平均速度为110km/h
(3)这里包含的光学知识是光是直线传播的.
【点睛】
本题属于该公式的简单应用.
23.透镜焦距f的长短标志着折光本领大小.焦距越短,折光本领就越强.通常把透镜焦距的倒数叫作透镜的焦度,用Φ表示,即Φ=.平常我们说的眼镜片的度数就是镜片的透镜焦度乘以100的值.凸透镜的度数是正值,凹透镜的度数是负值.
(1)求焦距分别为0.25m和0.5m的透镜,其焦度分别为多少?
(2)+300度和-400度的眼镜片,它们的焦度是多少?焦距又是多少?
【答案】(1)4m-1;2m-1;(2) 3m-1;4m-1;0.33m; 0.25m.
【解析】
(1)直接代入公式Φ1=;Φ2=;
(2)因眼镜片的度数就是镜片的透镜焦度乘以100的值,故+300度和-400度的眼镜片,其焦度是3m-1;4m-1;焦距等于焦度的倒数,故焦距为0.33m; 0.25m.
点睛:本题考查信息给予题,解题关键是根据题意进行计算,不必担心知识是否学过,只要按照题干给予的信息就行.
24.如图光源S发出一条光线经平面镜M反射后通过A点,S、A距平面镜分别为10cm和20cm,它们之间的水平距离为30cm。求:
⑴入射点的位置
⑵入射角的大小
【答案】(1)入射点在距B点20厘米处。(2)45°
【解析】
【详解】
(1)反射至A的光线可看作是从S的像点S′发出的,先作出像点S′,连接S′A交镜面于O点,O即为入射点,如下图所示:
(2)作辅助线S′C平行于镜面,AC垂直于镜面,则AC=AB+BC=30cm,∵S′C=30cm,∴在△AS′C中,∠AS′C=45°,又∵S′C平行于镜面,∴∠AOB=∠AS′C=45°;∴反射角∠NOA=90°−∠AOB=90°−45°=45°,入射角的大小为:∠SON=∠NOA=45°.;(3)∵∠AOB=45°,∴OB=AB=20cm,∴入射点在距B点20厘米处。
【点睛】
(1)首先过镜面做出点S的像S′,连接S′A与镜面交与点O,即为入射点的位置;(2)根据平面镜成像物像等距及三角形的相关知识求出入射点的位置和反射角的大小.
25.如图,医生在为小红同学检查视力,小红观看的是平面镜中视力表的像。则:
(1)小红距离视力表的像有多远?
(2)如果小红站起来,朝平面镜的方向走了3秒后,她距离视力表的像为2.8米,则小红走动的速度是多少?
【答案】(1) 4.6m;(2) 0.6m/s。
【解析】(1)图中视力表距离平面镜2.5m,根据平面镜成像特点,视力表的像距离平面镜也为2.5m,小红距离平面镜2.5m-0.4m=2.1m,则小红距离视力表的像2.5m+2.1m=4.6m;
(2)如果小红站起来,朝平面镜的方向走了3秒,小红与平面镜的距离减小了,视力表与平面镜的距离不变,当她距离视力表的像为2.8米,小红移动距离为4.6m-2.8m=1.8m,则小红走动的速度v=St=1.8m3s=0.6m/s。
点睛:本题考查平面镜成像,根据平面镜成像特点分别计算物距与像距,然后再计算题目中的问题是解决该题的关键,至于动态分析,只要画出初始和末尾的位置即可正确计算。
26.人立于河边看对岸的一棵树AB在水中的像,当人离开河岸后退超过6m就不能看到整个树的像.已知人高EF=1. 5 m,河两岸都高出水面1 m,河宽40 m,如图所示,求树高是多少.
【答案】8 m.
【解析】
如图连接ED垂直于CD,ΔOHG与ΔGFE相似,则:,
解得:
根据光的反射定律,ΔODE与ΔOCB相似,则:,
解得:
则树为:
答案:8 m
点睛:重点是根据光的反射定律,得出三角形相似,然后再根据相似三角形的对应边成比例进行求解。
27.一束光线从空气斜射入另一种透明介质,同时发生了反射和折射,已知折射光线与反射光线之间的夹角为120°,折射光线与入射光线之间的夹角为150°,试算出入射角、反射角及折射角的度数.
【答案】入射角为45°、反射角为45°、折射角为15°
【解析】试题分析:要解决此题,首先要掌握光的反射定律的内容,知道反射角等于入射角.
同时要掌握光的折射的规律,知道光从空气斜射入其它介质时,折射角小于入射角.
解:根据光的反射定律和折射的规律作图.
设入射角为α,折射角为β,则∠AOD=∠DOB=α.
由题意知,180°﹣α﹣β=120°①
90°﹣α+90°+β=150°②
解得:α=45°;β=15°,反射角等于入射角,也为45°.
答:入射角为45°、反射角为45°、折射角为15°.
【点评】此题主要考查了光的反射和折射定律及其有关的计算.解决此题最关键的是根据题意画出对应的光路图,根据反射定律的内容和已知条件进行计算.
28.如图所示,两等大的平面镜A、B直立在地面上,A、B高为0.95m,相距20cm.有一细束激光与竖直方向成45º角射到平面镜B的上边缘,经多次反射后射到地面.求:
(1)激光束射到地面前,一共发生了几次反射?
(2)投射到地面上的光点离A平面镜的距离
【答案】(1)5次;(2)5cm
【解析】
试题分析:(1)如图所示:
因为入射角也为45º,故每反射一次,光线下移20cm
发生反射次数为n=95cm/20cm=4.75
所以发生反射次数应为5次;
(2)第5次反射点距地面高度为:h/=95cm-20cm×(5-1)=15cm;因此光的落地点距离B镜面为15cm,则距离A镜面为5cm.
考点:光的反射定律的应用
点评:光的反射规律可包括两点:(1)一是反射光线跟入射光线、法线在同一平面内;反射光线、入射光线分居在法线两侧;(2)二是反射角等于入射角.
相关资料
更多