


江西省2020年中考生物猜想试卷(八)
展开
2020年江西省中考生物猜想试卷(八)
一、单项选择题(每小题1分,共15分)
1.(1分)下列食物成分中,不经消化即可被人体吸收的是( )
A.淀粉 B.脂肪 C.蛋白质 D.葡萄糖
2.(1分)在绿色开花植物受精过程中,精子进入胚珠是通过( )
A.雄蕊 B.花粉管 C.花丝 D.花药
3.(1分)我国在“嫦娥四号”上种的棉花发芽了!这是人类首次让“月球长绿叶”。下列有关棉花结构层次的描述,错误的是( )
A.细胞是棉花结构和功能的基本单位
B.棉花植株的花、果实和种子是生殖器官
C.细胞分裂、分化是棉花生长发育的基础
D.棉花的种皮是上皮组织,具有保护作用
4.(1分)人体反射的结构基础是( )
A.感受器 B.效应器 C.神经元 D.反射弧
5.(1分)下列现象不属于同种动物间信息交流的是( )
A.黑长尾猴发现蛇时向同伴发出叫声
B.蜜蜂发现蜜源后跳“圆形舞”
C.蚊子飞行时发出“嗡嗡”声
D.蝶蛾类昆虫的雌虫分泌性外激素吸引雄虫
6.(1分)子宫移植为因子宫问题而不孕的妇女们实现生育的梦想。子宫的功能是( )
A.产生卵细胞 B.产生雌性激素
C.受精场所 D.胚胎发育场所
7.(1分)脊髓灰质炎俗称小儿麻痹症,它是由脊髓灰质炎病毒引起的急性传染病,曾严重危害儿童健康。宁波籍科学家顾方舟与同事研制了脊髓灰质炎减毒活疫苗糖丸,使我国千百万儿童远离了小儿麻痹症。因此,顾方舟被称为“中国脊髓灰质炎疫苗之父”。下列说法错误的是( )
A.小儿麻痹症具有传染性、流行性等特点
B.脊髓灰质炎病毒是小儿麻痹症的病原体
C.从预防传染病的角度分析,给儿童服用“糖丸”属于切断传播途径
D.儿童服用“糖丸”后,体内产生相应的抗体,这属于特异性免疫
8.(1分)甜菜红素是红心火龙果的重要营养成分,但不易被消化分解,因此大量食用红心火龙果之后会引起尿液变色,关于甜菜红素及其随尿液排出的途径描述正确的是( )
A.甜菜红素主要存在于植物细胞的细胞壁中
B.在肾小囊腔的原尿中检测不到甜菜红素
C.重吸收作用能将全部甜菜红素吸收回血液
D.甜菜红素随尿液的排出途径是肾脏→输尿管→膀胱→尿道
9.(1分)在发生水灾的时候,农作物被洪水淹没.当洪水退去后,农民要进行“洗苗”,洗去农作物上的泥沙.这主要是为了( )
A.保证植物足够的水分 B.清除洪水带来的污染物
C.保证气孔的畅通 D.防止作物受重压倒伏
10.(1分)科研工作者从水果废弃物中提取出特殊的混合脂类物质,把这些脂类喷洒到蔬菜水果表面后,可以形成一层看不到的“保护膜”,从而隔绝果蔬和外界的空气交流,锁住水分,起到保鲜的效果。“保护膜”保鲜的原理是( )
A.降低果蔬呼吸作用和减少水分散失
B.添加某些化学物质,杀死或抑制微生物的繁殖
C.降低果蔬温度,抑制微生物的繁殖
D.吸收水果自身产生的促进成熟的物质,减缓果实成熟
11.(1分)在观察洋葱鳞片叶内表皮临时装片时,萌萌发现视野中细胞重叠,则她在制作装片时最可能出现问题的操作是( )
A.滴水 B.展平 C.盖片 D.染色
12.(1分)牛的体细胞内含有30对染色体,那么牛的卵细胞和受精卵中分别含染色体数是( )
A.30对、30对 B.15对、30条 C.30条、30条 D.30条、30对
13.(1分)细菌和许多真菌“无影无踪”,无处不在,人们对它们“爱恨交加”。下列相关叙述错误的是( )
A.幽门螺旋菌是引起胃肠道疾病的病原体,其细胞特点是没有成形的细胞核
B.有些真菌可以产生杀死或抑制某些致病细菌和真菌的物质﹣﹣抗生素
C.农业上豆粮间作、瓜豆轮作,主要是利用根瘤菌的固氮作用提高土壤肥力
D.在“落红不是无情物,化作春泥更护花”中起作用的生物主要是细菌和真菌
14.(1分)一位妇女怀孕,B超检查为“双胞胎”。对此分析错误的是( )
A.人的性别是由精子中性染色体决定的
B.一个胎儿的染色体来自父亲,另一个胎儿的染色体来自母亲
C.若双胞胎由一个受精卵发育而来,则都为男孩的概率为50%
D.若双胞胎由两个受精卵发育而来,则都为男孩的概率为25%
15.(1分)据科学检测发现,黑猩猩与人类在基因上的相似程度达到96%以上。这说明( )
A.人类由黑猩猩进化而来的
B.人类和黑猩猩的共同祖先是森林古猿
C.人类和黑猩猩有较近的亲缘关系
D.生物具有遗传和变异的特性
二、非选择题(每空1分,共15分)
16.(5分)阅读下列资料,分析回答下列问题:
资料一 2014年,一名2岁男孩被携带埃博拉病毒的果蝠咬伤后,成为埃博拉岀血热疫情首例感染者。埃博拉病毒是一种能引起人类和灵长类动物发生出血热的烈性病毒,它通过密切接触已感染病毒的动物或人体传播蔓延,导致疫情大面积爆发。
资料二 疫苗对预防传染病有重要作用。2017年,我国独立研发的埃博拉疫苗,通过世界卫生组织的技术审查,走进非洲。人体接种该疫苗28天后,体内抗体水平达到最高值。2018年5月8日,刚果卫生部确认出现新一轮埃博拉疫情,导致至少17人死亡。
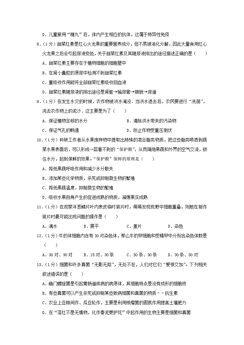
资料三 抗生素能杀死多种致病的细菌,是人们治病的良药。如图为某科研人员用某种新型抗生素对一种致病菌多次用药实验的效果曲线图。
(1)资料一中,引起埃博拉出血热的病原体是 ;从预防传染病的角度看,对埃博拉出血热感染者进行及时隔离治疗的措施属于 。
(2)资料二中,人体接种埃博拉疫苗后体内抗体水平升高,能提高对该传染病的抵抗力,从免疫的角度看,该免疫类型属于 免疫;推测新一轮埃博拉疫情产生的原因之一可能是埃博拉病毒发生了 ,从而产生了新型埃博拉病毒。
(3)资料三中,根据效果曲线图分析,该新型抗生素对致病菌起到了 作用,从而使抗药性病菌个体数量增加,曲线回升;研究发现,埃博拉出血热患者使用该新型抗生素进行治疗,效果并不明显,其原因是 。
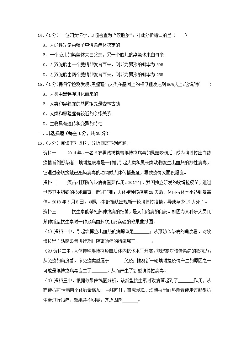
17.(5分)图甲为人体组织细胞与部分器官、系统的关系图,数字序号表示生理过程或物质,M、N分别表示某种液体。图乙为某人在一次平静呼吸中肺内气压的变化曲线。请据图分析作答:
(1)若图甲中②和③表示人体的呼吸运动,则过程③对应图乙中的 (填“AB”或“BC”)段,此时肺体积为 (填“增大”或“缩小”)状态。
(2)营养物质通过图甲中过程①进入循环系统,该过程主要发生在 (填器官名称)。
(3)在正常情况下,与原尿相比,M中不含 。
(4)当环境气温高时,皮肤汗腺分泌和排出的N增多,流经体表的血液 (填“增多”或“减少”),就能散失体内的热量。
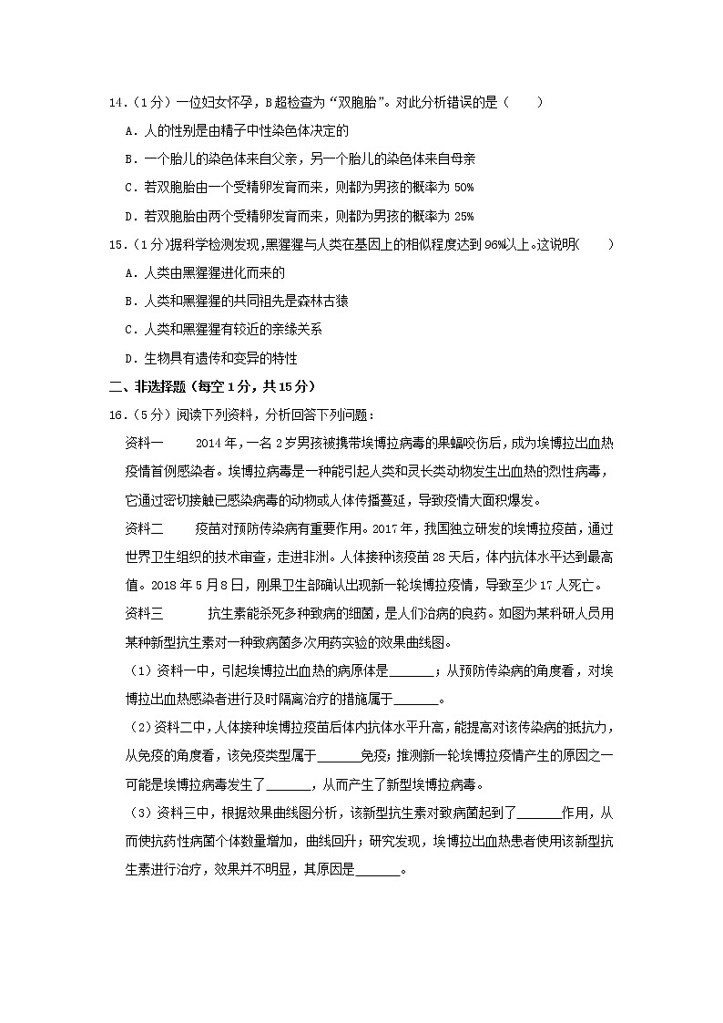
18.(5分)小科爷爷最近身体不适,在医生建议下做了肺部及尿常规等检查,经诊断患了糖尿病。请用图中序号或字母回答下列问题:
(1)图一是检查肺部时,爷爷在用力吸气和用力呼气后,分别被拍摄的两张胸部X光片,其中白色虚线所围的区域为肺的位置。吸气后闭气不动时所拍摄的X光片是 。
(2)爷爷的尿检结果显示含有葡萄糖,是因为图四中 不能将原尿中的全部葡萄糖重吸收所致。
(3)爷爷在进餐一段时间后,血液中葡萄糖含量会上升。葡萄糖主要是通过图二中 吸收进入血液。
(4)通过 (填“注射”或“口服”)进入爷爷身体的胰岛素经血液循环首先进入图三中的 。
2020年江西省中考生物猜想试卷(八)
参考答案与试题解析
一、单项选择题(每小题1分,共15分)
1.(1分)下列食物成分中,不经消化即可被人体吸收的是( )
A.淀粉 B.脂肪 C.蛋白质 D.葡萄糖
【分析】营养物质通过消化道壁进入循环系统的过程叫做吸收;在消化道内将食物分解成可以吸收的营养物质的过程叫做消化;人体只能吸收小分子的能够溶于水的物质。
【解答】解:食物中含有六大类营养物质:蛋白质、糖类、脂肪、维生素、水和无机盐,其中,维生素、水和无机盐等小分子的营养物质人体可以直接吸收利用,而蛋白质、糖类、脂肪这些大分子的营养物质是不溶于水的,必须在消化道内变成小分子的能溶于水的物质后,才能被消化道壁吸收;即淀粉只有被消化为葡萄糖、蛋白质被消化为氨基酸、脂肪被消化为甘油和脂肪酸后才能被人体吸收。因此选项中只有D可以不经过消化就被人体吸收。
故选:D。
【点评】淀粉、蛋白质和脂肪是大分子的营养物质,只有经过消化后人体才能吸收。
2.(1分)在绿色开花植物受精过程中,精子进入胚珠是通过( )
A.雄蕊 B.花粉管 C.花丝 D.花药
【分析】双受精是指一个精子与卵细胞融合形成受精卵,另一精子与极核融合形成受精的极核的过程。双受精现象是绿色开花植物(被子植物)特有的受精方式。
【解答】解:当花粉落到雌蕊的柱头上后,在柱头黏液的刺激下,花粉萌发出花粉管,花粉管穿过花柱到达子房,进入胚珠珠孔后,前端破裂释放出两个精子,其中一个精子与珠孔附近的卵细胞融合,形成受精卵。另一个精子与胚珠中央的2个极核融合形成受精极核,这个过程称为双受精。因此,在绿色开花植物的受精过程中,精子进入胚珠是通过B、花粉管。
故选:B。
【点评】解答此类题目的关键是理解掌握双受精的过程和概念。
3.(1分)我国在“嫦娥四号”上种的棉花发芽了!这是人类首次让“月球长绿叶”。下列有关棉花结构层次的描述,错误的是( )
A.细胞是棉花结构和功能的基本单位
B.棉花植株的花、果实和种子是生殖器官
C.细胞分裂、分化是棉花生长发育的基础
D.棉花的种皮是上皮组织,具有保护作用
【分析】根据细胞构成组织,组织构成器官,器官构成系统或植物体,系统构成动物体,动物和植物的结构层次不同,动物比植物多系统这个结构。
【解答】解:A、棉花是绿色开花植物,细胞是棉花结构和功能的基本单位,A正确;
B、棉花植株的花、果实和种子是生殖器官,B正确;
C、细胞分裂使细胞数目增多,细胞分化形成不同的组织,细胞分裂、分化是棉花生长发育的基础,C正确;
D、棉花的种皮是保护组织,具有保护作用,D错误。
故选:D。
【点评】本题考查生物体的结构层次,掌握植物体是结构层次是解题的关键。
4.(1分)人体反射的结构基础是( )
A.感受器 B.效应器 C.神经元 D.反射弧
【分析】此题考查的知识点是反射弧概念和组成,反射弧包括感受器、传入神经、神经中枢、传出神经和效应器五个部分。
【解答】解:神经调节的基本方式是反射,反射活动的结构基础称为反射弧,包括感受器、传入神经、神经中枢、传出神经和效应器五个部分。
故选:D。
【点评】解答此类题目的关键是理解熟记反射弧的概念和组成。
5.(1分)下列现象不属于同种动物间信息交流的是( )
A.黑长尾猴发现蛇时向同伴发出叫声
B.蜜蜂发现蜜源后跳“圆形舞”
C.蚊子飞行时发出“嗡嗡”声
D.蝶蛾类昆虫的雌虫分泌性外激素吸引雄虫
【分析】动物通讯,就是指个体通过释放一种或是几种刺激性信号,引起接受个体产生行为反应。动物通过动作、声音、气味进行信息交流。因此把动作、声音、气味叫做动物语言。
【解答】解:A、黑长尾猴发现蛇时向同伴发出叫声,是同种动物通过声音进行交流,正确。
B、蜜蜂发现蜜源后跳圆形舞,是同种动物通过动作进行交流,正确。
C、蚊子飞动时发出“嗡嗡”声,不属于信息交流,错误。
D、雌蛾体表腺体分泌性外激素,是同种动物通过气味进行交流,正确。
故选:C。
【点评】解答此类题目的关键是理解动物通讯的方式,解题时要具体例子具体分析。
6.(1分)子宫移植为因子宫问题而不孕的妇女们实现生育的梦想。子宫的功能是( )
A.产生卵细胞 B.产生雌性激素
C.受精场所 D.胚胎发育场所
【分析】受精卵从输卵管进入子宫的过程中,就形成多细胞的胚胎,植入子宫内壁后,胚胎细胞在子宫内膜里不断分裂和分化,形成各种组织,由组织再形成各种器官、系统,逐渐发育成胎儿。
【解答】解:根据女性生殖系统的组成和功能可知:
AB、产生卵细胞并分泌雌性激素的是卵巢,AB错误
C、卵细胞受精的受精场所是输卵管,C错误。
D、从多细胞的胚胎开始,胚胎都是在子宫中发育的,D正确。
故选:D。
【点评】只要记住女性生殖系统的结构和功能即可。
7.(1分)脊髓灰质炎俗称小儿麻痹症,它是由脊髓灰质炎病毒引起的急性传染病,曾严重危害儿童健康。宁波籍科学家顾方舟与同事研制了脊髓灰质炎减毒活疫苗糖丸,使我国千百万儿童远离了小儿麻痹症。因此,顾方舟被称为“中国脊髓灰质炎疫苗之父”。下列说法错误的是( )
A.小儿麻痹症具有传染性、流行性等特点
B.脊髓灰质炎病毒是小儿麻痹症的病原体
C.从预防传染病的角度分析,给儿童服用“糖丸”属于切断传播途径
D.儿童服用“糖丸”后,体内产生相应的抗体,这属于特异性免疫
【分析】(1)传染病是由病原体引起的,能在生物之间传播的疾病。病原体指能引起传染病的细菌、真菌、病毒和寄生虫等,传染病若能流行起来必须具备传染源、传播途径、易感人群三个环节,所以预防传染病的措施有控制传染源、切断传播途径、保护易感人群。
(2)特异性免疫是指第三道防线,产生抗体,消灭抗原,是出生后才有的,只能对特定的病原体有防御作用。是患过这种病或注射过疫苗后获得的。非特异性免疫是生来就有的,人人都有,能对多种病原体有免疫作用。包括第一、二道防线。
【解答】解:A、小儿麻痹症是由病原体引起的,能够在生物体之间传播的一种疾病,具有传染性和流行性等特点,A正确;
B、脊髓灰质炎又称小儿麻痹症,是一种由脊髓灰质炎病毒引起的,可入侵中枢神经系统,导致肢体松弛性麻痹,甚至造成个别患者死亡,脊髓灰质炎病毒是小儿麻痹症的病原体,B正确;
C、从预防传染病的角度分析,给儿童服用“糖丸”属于保护易感人群,C错误;
D、儿童服用“糖丸”后,但能刺激淋巴细胞,淋巴细胞就会产生一种抵抗该病原体的特殊的蛋白质,叫做抗体,则这种疫苗相当于抗原,其产生的抗体只对引起小儿麻痹症的病原体起作用,对其他病原体无效,可见其免疫作用是特定的,有针对性的,属于特异性免疫,D正确。
故选:C。
【点评】回答此题的关键是明确免疫和传染病有关知识。
8.(1分)甜菜红素是红心火龙果的重要营养成分,但不易被消化分解,因此大量食用红心火龙果之后会引起尿液变色,关于甜菜红素及其随尿液排出的途径描述正确的是( )
A.甜菜红素主要存在于植物细胞的细胞壁中
B.在肾小囊腔的原尿中检测不到甜菜红素
C.重吸收作用能将全部甜菜红素吸收回血液
D.甜菜红素随尿液的排出途径是肾脏→输尿管→膀胱→尿道
【分析】(1)根据循环途径的不同,血液循环分为体循环和肺循环两部分。如图所示:
(2)尿液的形成:尿的形成主要包括两个连续的生理过程:肾小球的过滤作用和肾小管的重吸收作用。
【解答】解:A、红心火龙果中含有的甜菜红素存在于植物细胞的液泡中,A错误;
B、甜菜红素随血液循环进入肾脏,通过肾小球的滤过作用进入原尿,所以在肾小囊腔的原尿中能检测到甜菜红素,B错误;
C、甜菜红素不能被肾小管重吸收,最终随尿液排出,C错误;
D、甜菜红素随尿液的排出途径是肾脏→输尿管→膀胱→尿道。D正确。
故选:D。
【点评】明确了血液循环的途径和尿液的形成就能准确回答此题。
9.(1分)在发生水灾的时候,农作物被洪水淹没.当洪水退去后,农民要进行“洗苗”,洗去农作物上的泥沙.这主要是为了( )
A.保证植物足够的水分 B.清除洪水带来的污染物
C.保证气孔的畅通 D.防止作物受重压倒伏
【分析】本题考查气孔的功能结构.气孔是植物茎叶表皮层中由成对保卫细胞围成的开口.是植物与环境交换气体的通道.植物的三大作用与气孔开闭有密切关系.
【解答】解:气孔在光合、呼吸、蒸腾作用等气体代谢中,成为空气和水蒸汽的通路,保卫细胞之间形成的凸透镜状的小孔称为气孔。其通过量是由保卫细胞的开闭作用来调节。保卫细胞因内壁较薄而外壁较厚,保卫细胞吸水时,细胞膨胀,细胞厚度增加,两细胞分离,气孔张开,当气孔张开时,光合、呼吸、蒸腾作用都得以顺利进行,蒸腾作用顺利进行又促进水分的吸收和运输以及无机盐的运输;保卫细胞失水时,细胞收缩,细胞厚度减小,两细胞合并,气孔闭合,当气孔闭合时空气无法进出,光合作用得不到二氧化碳,呼吸作用也无法获得氧气都无法顺利进行;同样水蒸汽无法通过气孔散失,蒸腾作用进行不畅也致使水分的吸收和运输以及无机盐的运输受阻。所以在发生水灾的时候,农作物被洪水淹没。当洪水退去后,农民要进行“洗苗”,洗去农作物上的泥沙。
故选:C。
【点评】气孔的作用在于:植物蒸腾失水的“门户”,也是气体交换的“窗口”.
10.(1分)科研工作者从水果废弃物中提取出特殊的混合脂类物质,把这些脂类喷洒到蔬菜水果表面后,可以形成一层看不到的“保护膜”,从而隔绝果蔬和外界的空气交流,锁住水分,起到保鲜的效果。“保护膜”保鲜的原理是( )
A.降低果蔬呼吸作用和减少水分散失
B.添加某些化学物质,杀死或抑制微生物的繁殖
C.降低果蔬温度,抑制微生物的繁殖
D.吸收水果自身产生的促进成熟的物质,减缓果实成熟
【分析】呼吸作用是细胞内的有机物在氧气的参与下被分解成二氧化碳和水,同时释放出能量的过程。延长水果、蔬菜的储藏时间储藏农作物产品时,应尽量降低呼吸作用强度,减少对有机物的消耗。
【解答】解:保鲜膜内氧气浓度较低,使蔬菜、水果的呼吸作用减弱,减少了呼吸作用对有机物的消耗,因此可延长储藏时间,同时保鲜膜还能减少水分散失。
故选:A。
【点评】熟记食品保鲜的原理和一般方法是解题关键,可以从食品腐败的原因和防腐的原理方面来切入,可结合生活实际与食品的保存方法进行记忆。
11.(1分)在观察洋葱鳞片叶内表皮临时装片时,萌萌发现视野中细胞重叠,则她在制作装片时最可能出现问题的操作是( )
A.滴水 B.展平 C.盖片 D.染色
【分析】制作洋葱表皮细胞临时装片的实验步骤简单的总结为:
“擦”,用干净的纱布把载玻片和盖玻片擦拭干净;
“滴”,把载玻片放在实验台上,用滴管在载玻片的中央滴一滴清水;
“撕”,把洋葱鳞片叶向外折断,用镊子从洋葱鳞片叶的内表面撕取一块薄膜;
“展”,把撕取的薄膜放在载玻片中央的水滴中,用解剖针轻轻的把水滴中的薄膜展开;
“盖“,用镊子夹起盖玻片,使它的一端先接触载玻片上的液滴,然后缓缓放平;
“染”,在盖玻片的一侧滴加碘液,另一侧用吸水纸吸引,重复2~3次,使染液浸润到标本的全部。
【解答】解:A、滴加的液体是清水,目的是为了维持洋葱鳞片叶细胞的正常状态;A不符合题意;
B、展平是把撕取的薄膜放在载玻片中央的水滴中,用解剖针轻轻的把水滴中的薄膜展开,操作不当容易出现细胞重叠。B符合题意;
C、盖片时用镊子夹起盖玻片,使它的一端先接触载玻片上的液滴,然后缓缓放平。C不符合题意;
D、染色,用的液体应为碘液,目的是为了把细胞核内的染色体染成深色,便于观察。D不符合题意。
故选:B。
【点评】掌握制作洋葱鳞片叶细胞临时装片操作步骤。
12.(1分)牛的体细胞内含有30对染色体,那么牛的卵细胞和受精卵中分别含染色体数是( )
A.30对、30对 B.15对、30条 C.30条、30条 D.30条、30对
【分析】生殖细胞中染色体数目是体细胞的一半,成单存在,受精卵中的染色体数与体细胞中的相同都成对.染色体数目变化可总结规律:体细胞:生殖细胞:受精卵═2n:n:2n.
【解答】解:体细胞中染色体是成对存在,在形成精子和卵细胞的细胞分裂过程中,染色体都要减少一半。而且不是任意的一半,是每对染色体中各有一条进入精子和卵细胞。生
殖细胞中的染色体数是体细胞中的一半,成单存在。当精子和卵细胞结合形成受精卵时,染色体又恢复到原来的水平,一条来自父方,一条来自母方。所以牛的体细胞内含有30对染色体,那么牛的卵细胞和受精卵中分别含染色体数是30条、30对。
故选:D。
【点评】生殖细胞中的染色体数是体细胞中的染色体数的一半,受精卵中的染色体数与体细胞中的染色体数相同.
13.(1分)细菌和许多真菌“无影无踪”,无处不在,人们对它们“爱恨交加”。下列相关叙述错误的是( )
A.幽门螺旋菌是引起胃肠道疾病的病原体,其细胞特点是没有成形的细胞核
B.有些真菌可以产生杀死或抑制某些致病细菌和真菌的物质﹣﹣抗生素
C.农业上豆粮间作、瓜豆轮作,主要是利用根瘤菌的固氮作用提高土壤肥力
D.在“落红不是无情物,化作春泥更护花”中起作用的生物主要是细菌和真菌
【分析】细菌细胞的基本结构包括:细胞壁、细胞膜、细胞质、DNA集中区域,为单细胞生物;真菌细胞的基本结构包括:细胞壁、细胞膜、细胞质、细胞核等,有的是单细胞的,有的是多细胞的,大都体内无叶绿体,不能进行光合作用。
【解答】解:A、幽门螺旋菌属于细菌,细菌的基本结构有细胞壁、细胞膜、细胞质和DNA集中的区域,没有成形的细胞核,A正确;
B、有些真菌可以产生杀死或抑制某些致病细菌的物质,这些物质是抗生素,不是杀死或抑制某些致病真菌,B错误;
C、农业上豆粮间作、瓜豆轮作,可以提高产量,主要是利用根瘤菌的固氮作用提高土壤肥力,C正确;
D、自然界中的动植物遗体之所以没有堆积如山,是因为腐生细菌使动植物遗体不断地腐烂、分解,转化成二氧化碳、水和无机盐,这些物质又是植物制造有机物的原料的缘故。“落红不是无情物,化作春泥更护花”蕴含了生态系统中的物质循环,D正确。
故选:B。
【点评】本题主要考查的是细菌和真菌在自然界的作用及与人类的关系,解答此类题目的关键是理解掌握细菌、真菌的特点。
14.(1分)一位妇女怀孕,B超检查为“双胞胎”。对此分析错误的是( )
A.人的性别是由精子中性染色体决定的
B.一个胎儿的染色体来自父亲,另一个胎儿的染色体来自母亲
C.若双胞胎由一个受精卵发育而来,则都为男孩的概率为50%
D.若双胞胎由两个受精卵发育而来,则都为男孩的概率为25%
【分析】男女体细胞中都有23对染色体,有22对染色体的形态、大小男女的基本相同,称为常染色体;其中有一对染色体在形态、大小上存在着明显差异,这对染色体与人的性别决定有关,称为性染色体。女性的性染色体为X和X,男性的性染色体为X和Y.女性产生的卵细胞仅含X,男性产生的精子含X或Y基因,当卵细胞X与精子Y结合的受精卵为XY时,受精卵发育为男孩;当卵细胞X与精子X结合的受精卵为XX时,该受精卵发育为女孩。
【解答】解:A、人类的性别由性染色体决定,如XY是男性,XX是女性,A正确;
B、性染色体在体细胞中成对分布,每个胎儿的染色体都是一半来自父亲、一半来自母亲,B错误;
C、从性别遗传图解看出,若双胞胎由一个受精卵发育而来,则都为男孩的概率为50%,C正确;
D、从性别遗传图解看出,生男还是生女的机会是均等的,若双胞胎由两个受精卵发育而来,每一个为男孩的概率为50%,两个受精卵都为男孩的概率为:50%×50%═25%,D正确。
故选:B。
【点评】解答此类题目的关键是理解掌握人类的性别遗传过程。
15.(1分)据科学检测发现,黑猩猩与人类在基因上的相似程度达到96%以上。这说明( )
A.人类由黑猩猩进化而来的
B.人类和黑猩猩的共同祖先是森林古猿
C.人类和黑猩猩有较近的亲缘关系
D.生物具有遗传和变异的特性
【分析】亲缘关系越近,遗传物质的相似程度越高,解答时可以从人类的起源、人类和黑猩猩的关系方面来切入。
【解答】解:A、人类和黑猩猩都是由森林古猿经过漫长的年代进化而来的,人类不是由黑猩猩进化而来的,A错误。
B、黑猩猩与人类在基因上的相似程度达到96%以上,只能表明人类和黑猩猩的较近的亲缘关系,不能表明共同祖先是森林古猿,B错误。
C、黑猩猩与人类在基因上的相似程度达到96%以上,表明人类和黑猩猩有较近的亲缘关系,有共同的祖先,C正确。
D、黑猩猩与人类非同类生物,不能表明生物具有遗传和变异的特性,D错误。
故选:C。
【点评】解答此类题目的关键是提高学生分析处理信息的能力。学生容易错选为B。
二、非选择题(每空1分,共15分)
16.(5分)阅读下列资料,分析回答下列问题:
资料一 2014年,一名2岁男孩被携带埃博拉病毒的果蝠咬伤后,成为埃博拉岀血热疫情首例感染者。埃博拉病毒是一种能引起人类和灵长类动物发生出血热的烈性病毒,它通过密切接触已感染病毒的动物或人体传播蔓延,导致疫情大面积爆发。
资料二 疫苗对预防传染病有重要作用。2017年,我国独立研发的埃博拉疫苗,通过世界卫生组织的技术审查,走进非洲。人体接种该疫苗28天后,体内抗体水平达到最高值。2018年5月8日,刚果卫生部确认出现新一轮埃博拉疫情,导致至少17人死亡。
资料三 抗生素能杀死多种致病的细菌,是人们治病的良药。如图为某科研人员用某种新型抗生素对一种致病菌多次用药实验的效果曲线图。
(1)资料一中,引起埃博拉出血热的病原体是 埃博拉病毒 ;从预防传染病的角度看,对埃博拉出血热感染者进行及时隔离治疗的措施属于 控制传染源 。
(2)资料二中,人体接种埃博拉疫苗后体内抗体水平升高,能提高对该传染病的抵抗力,从免疫的角度看,该免疫类型属于 特异性 免疫;推测新一轮埃博拉疫情产生的原因之一可能是埃博拉病毒发生了 变异 ,从而产生了新型埃博拉病毒。
(3)资料三中,根据效果曲线图分析,该新型抗生素对致病菌起到了 定向选择 作用,从而使抗药性病菌个体数量增加,曲线回升;研究发现,埃博拉出血热患者使用该新型抗生素进行治疗,效果并不明显,其原因是 抗生素能杀死多种致病的细菌,它对病毒是不起作用的 。
【分析】1.病原体是指引起传染病的细菌、病毒、真菌和寄生虫等生物。
2.抗原能引起人体免疫器官和免疫细胞产生抗体的物质。抗原是外来的,而不是自身的,如病菌、病毒和其他的病原微生物、异体血液和某些药物都是抗原;抗体是由淋巴细胞产生的一种能抵抗抗原的蛋白质。
3.传染病的预防措施有三个:控制传染源、切断传播途径和保护易感人群。
【解答】解:(1)引起传染病的细菌、病毒、真菌和寄生虫等生物是抗原,所以引起埃博拉出血热的病原体是埃博拉病毒;对传染源采取的措施属于控制传染源。
(2)在疫苗的刺激下,会使淋巴细胞产生抗体,这种免疫不是生来具有的是后天获得的,属于特异性免疫;埃博拉病毒本身存在变异个体,由于环境发生改变,选择了抗药性强的个体生存下来,因此出现了新一轮的埃博拉病毒。
(3)由图可知病菌的形成是自然选择的结果,抗生素是环境,对病菌起到了定向选择的作用,病菌群体中存在着变异个体,一开始使用抗生素的时候,抗药性弱的个体大量死亡,一小部分抗药性强的个体生活下来,并且不断繁殖,把这个有利变异遗传下去,所以病菌数量增加。抗生素能杀死多种致病的细菌,它对病毒是不起作用的。
故答案为:(1)埃博拉病毒;控制传染源;
(2)特异性;变异;
(3)定向选择;抗生素能杀死多种致病的细菌,它对病毒是不起作用的。
【点评】全面掌握传染病和免疫的知识是正确解答本题的关键。
17.(5分)图甲为人体组织细胞与部分器官、系统的关系图,数字序号表示生理过程或物质,M、N分别表示某种液体。图乙为某人在一次平静呼吸中肺内气压的变化曲线。请据图分析作答:
(1)若图甲中②和③表示人体的呼吸运动,则过程③对应图乙中的 BC (填“AB”或“BC”)段,此时肺体积为 缩小 (填“增大”或“缩小”)状态。
(2)营养物质通过图甲中过程①进入循环系统,该过程主要发生在 小肠 (填器官名称)。
(3)在正常情况下,与原尿相比,M中不含 葡萄糖 。
(4)当环境气温高时,皮肤汗腺分泌和排出的N增多,流经体表的血液 增多 (填“增多”或“减少”),就能散失体内的热量。
【分析】(1)图甲中①为营养物质进入循环系统,故为吸收;②③表示呼吸运动,④⑤表示肺泡与血液的气体交换。⑨表示汗液的排出,⑧表示尿液的排出。
(2)图乙为某人在一次平静呼吸中肺内气压的变化曲线,图乙中AB段肺内气压低于大气压表示吸气,BC段肺内气压高于大气压则表示呼气。
【解答】解:(1)图甲中②③表示呼吸运动,呼吸运动是指人体胸廓有节律的扩大和缩小的运动,包括②吸气和③呼气,图乙中AB段肺内气压低于大气压表示吸气,BC段肺内气压高于大气压则表示呼气,呼气时,肋间肌和膈肌舒张,胸腔体积缩小。
(2)图中①表示营养物质由消化道壁吸收进入循环系统,此过程主要在消化道的小肠部位进行的。
(3)当血液流经肾小球时,由于肾小球和肾小囊内壁的滤过作用,大分子的蛋白质和血细胞不能滤过,其它的小分子物质如水、无机盐、尿素、葡萄糖等滤过到肾小囊腔内,形成原尿,所以原尿的成分是水、无机盐、尿素、葡萄糖。当原尿流经肾小管时,由于肾小管的重吸收作用,吸收了全部的葡萄糖、大部分水、部分无机盐,剩下的水、无机盐、尿素在肾小管内形成尿液,因此尿液的成分是水、无机盐、尿素。所以“尿液与原尿相比,正常情况下”,尿液中不含葡萄糖。
(4)皮肤内能调节体温的主要结构是血管和汗腺。当气温高时,汗腺分泌和排出的汗液增多,流经体表的血液增多,就能散失体内的热量;当气温低时,汗腺分泌的汗液减少,皮肤内血管收缩,流经体表的血液减少,就能减少体内热量的散失。
故答案为:(1)BC;缩小
(2)小肠
(3)葡萄糖
(4)增多
【点评】解题的关键是掌握人体新陈代谢的过程,并且能够正确识图。
18.(5分)小科爷爷最近身体不适,在医生建议下做了肺部及尿常规等检查,经诊断患了糖尿病。请用图中序号或字母回答下列问题:
(1)图一是检查肺部时,爷爷在用力吸气和用力呼气后,分别被拍摄的两张胸部X光片,其中白色虚线所围的区域为肺的位置。吸气后闭气不动时所拍摄的X光片是 Ⅰ 。
(2)爷爷的尿检结果显示含有葡萄糖,是因为图四中 ② 不能将原尿中的全部葡萄糖重吸收所致。
(3)爷爷在进餐一段时间后,血液中葡萄糖含量会上升。葡萄糖主要是通过图二中 B 吸收进入血液。
(4)通过 注射 (填“注射”或“口服”)进入爷爷身体的胰岛素经血液循环首先进入图三中的 甲 。
【分析】吸气时,肋间外肌收缩,肋骨上提,胸骨向上、向外移动,使胸廓的前后径和左右径都增大;同时,膈肌收缩,膈顶部下降,使胸廓的上下径增大。这时,胸廓扩大,肺随着扩张,肺的容积增大,肺内气压下降,外界空气就通过呼吸道进入肺,完成吸气动作。呼气时,肋间外肌舒张,肋骨因重力作用而下降,胸骨向下、向内移动,使胸廓的前后径和左右径都缩小:同时,膈肌舒张,膈顶部回升,使胸廓的上下径缩小。这时,胸廓缩小,肺跟着回缩,肺的容积缩小,肺内气压升高,迫使肺泡内的部分气体通过呼吸道排到体外,完成呼气动作。
图2中A肝脏,B十二指肠,C是胃,D是胰腺;
图3中甲是右心房,乙是右心室,丙是左心房,丁是左心室;
肾小体,②肾小管,③肾静脉。
【解答】解:(1)胸部X光检查是确诊肺炎的重要依据之一。图1中的Ⅰ肺扩张,表示吸气,Ⅱ肺回缩,表示呼气,在做检查时,医生要求被检查者用力吸气后闭气不动。即图1中Ⅰ状态。
(2)当原尿流经肾小管时,其中大部分水、部分无机盐和全部的葡萄糖被重新吸收回血液,而剩下的如尿素、一部分无机盐和水等由肾小管流出形成尿液。若图中②肾小管的重吸收功能出现障碍,不能将全部葡萄糖重吸收,导致糖尿。
(3)健康人在进餐一段时间后,血液中葡萄糖含量会上升,原因是葡萄糖被B小肠吸收进入血液。
(4)血液循环路线如图所示:
对照血液循环图可知,皮下注射的胰岛素进入血液后,首先经下腔静脉进入心脏的甲右心房。
故答案为:(1)Ⅰ;(2)②;(3)B;(4)注射;甲。
【点评】解题的关键是掌握人体新陈代谢的基础知识。