2017-2018学年山东省师范大学附属中学高二上学期第六次学分认定(期末)考试化学(文)试题 Word版
展开绝密 ★ 启用前 试卷类型A
2017-2018学年山东省师范大学附属中学高二上学期第六次学分认定(期末)考试
化 学 试 卷(文科倾向)
命题人 宋德洋 审核人 刘晓华
本试卷分第Ⅰ卷和第Ⅱ卷两部分,共4页,满分为100分,考试用时60分钟。
注意事项:
1.答卷前,考生务必用0.5毫米黑色签字笔将自己的姓名、准考证号、考试科目填写在规定的位置上。
2.第Ⅰ卷每小题选出答案后,用2B铅笔把答题卡上对应题目的答案标号涂黑,如需改动,用橡皮擦干净后,再选涂其他答案标号。
3.第Ⅱ卷必须用0.5毫米黑色签字笔作答,答案必须写在答题卡各题目指定区域内相应的位置;如需改动,先划掉原来的答案,然后再写上新的答案,不得使用涂改液,胶带纸、修正带和其他笔。
可能用到的相对原于质量:H 1 C 12 N 14 O 16 Na 23 Mg 24 S 32 Cl 35.5
第I卷(选择题 共48分)
一、选择题(本题包括16小题,每小题3分,共48分。每小题只有一个选项符合题意)
1.化学与生产及环境密切相关,下列有关说法错误的是( )
A.日前,我国在南海开采的可燃冰其有效成分为甲烷
B.氮氧化物和硫的氧化物是形成酸雨的主要物质
C.导致光化学烟雾的主要物质为二氧化硫
D.二氧化碳含量的增加会导致温室效应加剧
2.下列物质中,互为同素异形体的一组是( )
A.D2O和T2O B.金刚石和石墨
C.CH3CH2OH和CH3OCH3 D.CH4和C2H6
3.下列对物质的分类正确的是( )
A. SO2、NH3属于电解质
B. 海水、氢氧化铁胶体属于纯净物
C. H2SO4、HNO3属于化合物
D. 烧碱、纯碱属于碱
4.下列化学用语表示不正确的是( )
A.氯气的电子式: Cl:Cl B.乙烯的结构简式: CH2=CH2
C.铝离子的结构示意图: D.硫酸钠的电离方程式:Na2SO4=2Na++SO42-
5.公共场所常使用一种电离式烟雾报警器,其主体是一个放有镅—241(Am)放射源的电离室。Am含有的中子数是 ( )
A.51 B.95 C.146 D.241
6.下列各组中的离子,能在溶液中大量共存的是( )
A.Ba2+、Na+、OH-、SO42- B.Na+、H+、NO3-、CO32-
C.Mg2+、SO42-、K+、Cl- D.K+、Cu2+、Cl-、OH-
7.设NA表示阿伏加德罗常数的值,下列说法正确的是( )
A.MgCl2的摩尔质量为95g
B.18g H2O含有的原子总数为3NA
C.0.5mol H2所占体积约为11.2L
D.0.1 mol·L-1 BaCl2溶液中,Cl-的物质的量浓度为0.1 mol·L-1
8.实验室对下列药品的保存方法错误的是( )
A.少量浓硝酸放在棕色细口瓶中 B.少量碳酸钙固体放在广口瓶中
C.少量金属钠保存在煤油中 D.少量氢氧化钠溶液保存在带玻璃塞的试剂瓶中
9.下列反应的离子方程式正确的是( )
A.铜投入浓硝酸中:Cu+4H++2NO3-= Cu2++2NO↑+2H2O
B.氧化铝放入稀盐酸中:Al2O3+6H+=2 Al3++3 H2O
C.氯气通入氢氧化钠溶液中:Cl2+OH-=Cl-+ClO-+ H2O
D.氯化铁溶液腐蚀印刷电路板:Fe3++ Cu= Fe2++ Cu2+
10.根据下列反应:(1)2Fe3++2I-=2Fe2++I2(2)Br2+2Fe2+=2Br-+2Fe3+,判断各微粒氧化性由强到弱的顺序是( )
A. Br2>I2>Fe3+ B. I2>Fe3+>Br2 C. Br2>Fe3+>I2 D. Fe3+>I2>Br2
11.下列各组物质性质比较错误的是( )
A.金属单质置换氢的能力:K>Na>Li B.氧化性:F2>Cl2>S
C.碱性:NaOH>Mg(OH)2>Al(OH)3 D.酸性:H2SiO3>H2SO4>H3PO4
12.下列选用的试剂能达到对应实验目的的是( )
| 实验目的 | 选用试剂 |
A | 除去氨气中的水蒸气 | 浓H2SO4 |
B | 除去乙酸乙酯中的乙酸 | NaOH溶液 |
C | 除去二氧化碳中少量的氯化氢气体 | NaOH溶液 |
D | 检验FeCl2溶液是否变质 | KSCN溶液 |
13.下列关于有机物的说法,错误的是( )
A.乙酸乙酯在一定条件下可以水解成乙醇和乙酸
B.油脂和蔗糖都属于高分子化合物
C.油脂水解能得到甘油
D.淀粉、纤维素在一定条件下水解均可得到葡萄糖
14.下列对化学反应中能量变化的说法正确的是( )
A.化学反应中一定伴有能量变化 B.钠与水的反应是吸热反应
C.放热反应发生时不必加热 D.Ba(OH)2·8H2O与NH4Cl的反应是放热反应
15.合成氨反应:3H2+N22NH3在密闭容器中进行。下列有关说法正确的是( )
A.达到化学平衡时,各物质的浓度不再改变
B.其他条件不变,升高温度,不能增大反应的速率
C.使用催化剂可使H2的转化率达到100%
D.其他条件不变,降低N2的浓度,可以增大反应的速率
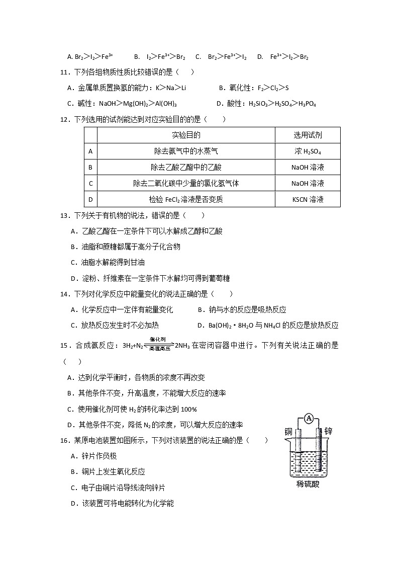
16.某原电池装置如图所示,下列对该装置的说法正确的是( )
A.锌片作负极
B.铜片上发生氧化反应
C.电子由铜片沿导线流向锌片
D.该装置可将电能转化为化学能
第II卷(非选择题 共52分)
二、非选择题(本题包括5小题,共52分)
17.(8分)下列A~F是实验室中常用的化学仪器,请回答下列有关问题:
(1)下列各组混合物中,能用仪器E进行分离的是 (填序号)。
a.水中的泥沙 b.水和酒精 c.水和四氯化碳
(2)配制100mL 0.2 mol·L-1NaOH溶液,所需氢氧化钠固体的质量是 g。实验中一定用到的上述仪器有 (填序号),还缺少的玻璃仪器是 (填仪器名称)。
18.(8分)元素①-⑥在元素周期表中的位置如下:
| ⅠA | ⅡA | ⅢA | ⅣA | ⅤA | ⅥA | ⅦA | 0 |
第2周期 |
|
|
|
| ① | ② |
|
|
第3周期 | ③ |
| ④ |
|
| ⑤ | ⑥ |
|
回答下列问题:
(1)元素③-⑥中,原子半径最大的是 (填元素符号)。
(2)元素②和⑤分别形成的简单氢化物中,热稳定性较弱的是 (填化学式)。
(3)元素的非金属性:⑤ ⑥(填“>”、“<”或“=”)
(4)常温下,少量元素④的单质可溶于 (填序号)。
a.元素①的最高价氧化物对应的水化物浓溶液中
b.元素③的最高价氧化物对应的水化物浓溶液中
c.元素⑤的最高价氧化物对应的水化物浓溶液中
19.(10分)已知A可以作水果的催熟剂,D是食醋的主要成分。相关的转化关系如下:
请回答下列问题:
(1)A的结构简式为 ,C的名称是 。
(2)反应①的反应类型是 。
(3)反应③的化学方程式为 ,该反应类型是 。
20.(10分)某同学通过查阅资料得知,可利用Na2SO3粉末与70%硫酸溶液在加热条件下反应来快速制取SO2。该同学设计了下图所示装置制取SO2并验证其性质。
回答下列问题:
(1)根据资料中的相关信息,甲装置应选择下列装置中的 (填序号)。
(2)实验过程中,乙装置中品红溶液褪色,说明SO2具有 性,丙装置中酸性高锰酸钾溶液紫红色褪去,说明SO2具有 性。
(3)丁装置中发生主要反应的化学方程式: ;其作用是 。
21.(16分)化学与生活(选修模块)化学无处不在,它渗透到我们生活的各个方面。
(1)①酸雨有很大的危害,严重威胁着生态环境。酸雨的pH 5.6(填“<”或“>”)。
②居室环境污染严重危害我们的健康。装修材料挥发出的 和苯是常见的居室环境污染物。存在于石材中的氡因为具有 性,也是居室环境污染物之一。
(2)保持营养均衡、科学使用食品添加剂有益于人体健康。
①蛋白质是人类必需的营养物质,在体内逐步发生水解,最终生成 。
②蛋白质是构成人体细胞的基础物质。下列食品中富含蛋白质的是 (填序号)。
a.香蕉 b.牛奶 c.花生油 d.马铃薯
(3)人体需要多种维生素和微量元素,若摄入不足会引发各种疾病,比如缺乏 会导致坏血病,缺乏 会导致甲状腺肿大,缺乏铁元素会导致 。
参考答案:
1 | 2 | 3 | 4 | 5 | 6 | 7 | 8 |
C | B | C | A | C | C | B | D |
9 | 10 | 11 | 12 | 13 | 14 | 15 | 16 |
B | D | D | D | B | A | A | A |
17、(8分)(1)c (2)0.8;ABD;玻璃棒
18.(8分)(1)Na (2)H2S (3)< (4)b
19、(10分)(1)CH2 = CH2;乙醛 (2)加成反应
(3)CH3COOH + HOC2H5 CH3COOC2H5 + H2O;取代反应
20.(10分)(1)b (2)漂白;还原; (3)SO2 + 2NaOH= Na2SO3 + H2O;吸收多余的SO2,防止污染空气
化学与生活(选修模块)(共16分)
21、(1)①< ②甲醛;放射 (2)①氨基酸 ②b
(3)维生素C 碘元素 缺铁性贫血

