还剩7页未读,
继续阅读
2017-2018学年山东省师范大学附属中学高二上学期第六次学分认定(期末)考试化学(理)试题 Word版
展开
绝密 ★ 启用前 试卷类型A
2017-2018学年山东省师范大学附属中学高二上学期第六次学分认定(期末)考试
化 学 试 卷(理科倾向)
命题人:刘晓华 审核人:宋德洋
本试卷分第Ⅰ卷和第Ⅱ卷两部分,共8页,满分为100分,考试用时90分钟。
注意事项:
1.答卷前,考生务必用0.5毫米黑色签字笔将自己的姓名、准考证号、考试科目填写在规定的位置上。
2.第Ⅰ卷每小题选出答案后,用2B铅笔把答题卡上对应题目的答案标号涂黑,如需改动,用橡皮擦干净后,再选涂其他答案标号。
3.第Ⅱ卷必须用0.5毫米黑色签字笔作答,答案必须写在答题卡各题目指定区域内相应的位置;如需改动,先划掉原来的答案,然后再写上新的答案,不得使用涂改液,胶带纸、修正带和其他笔。
相对原子质量:H 1 C 12 O 16 Na 23 Mg 24 S 32 Cl 35.5 Fe 56 Cu 64
第Ⅰ卷(必做 共 54 分)
一、选择题(共18小题,每小题3分,共54分。每小题只有一个选项符合题意)
1.下列说法或表示方法中正确的是( )
A.等质量的硫蒸气和硫磺分别完全燃烧,后者放出的热量多
B.氢气的燃烧热为285.5 kJ/mol,则氢气燃烧的热化学方程式为:
2H2(g)+O2(g)===2H2O(l) ΔH=-285.5 kJ/mol
C.反应的焓变是判断反应是否自发的唯一判据
D.已知中和热为57.3 kJ/mol,若将含 1molCH3COOH的溶液与含1 mol NaOH的溶液混合,放出的热量要小于57. 3 kJ
2.利用含碳化合物合成燃料是解决能源危机的重要方法,已知CO(g)+2H2(g) CH3OH(g)反应过程中的能量变化情况如图所示,曲线Ⅰ和曲线Ⅱ分别表示不使用催化剂和使用催化剂的两种情况。下列判断正确的是( )
A.该反应的ΔH=+91 kJ·mol-1
B.加入催化剂,该反应的ΔH变小
C.反应物的总能量小于生成物的总能量
D.如果该反应生成液态CH3OH,则ΔH减小
3.利用如图所示装置模拟电解原理在工业生产上的应用。下列说法正确的是( )
A.氯碱工业中,X电极上反应式是4OH--4e-===2H2O+O2↑
B.电解精炼铜时,Y是粗铜
C.在铁片上镀铜时,X是纯铜
D.制取金属铝时,Z是氯化铝溶液
4.铝–空气燃料电池具有原料易得、能量密度高等优点,装置如图所示,电池的电解质溶液为KOH溶液。下列说法不正确的是( )
A.采用多孔电极的目的是提高电极与电解质溶液的接触面积,并有利于氧气扩散至电极表面
B.充电时,电解质溶液中c(OH-)逐渐减小
C.放电过程的负极反应式:Al+4OH--3e–=[Al(OH)4]-
D.放电时,有4mol OH-通过阴离子交换膜,消耗氧气22.4L(标准状况)
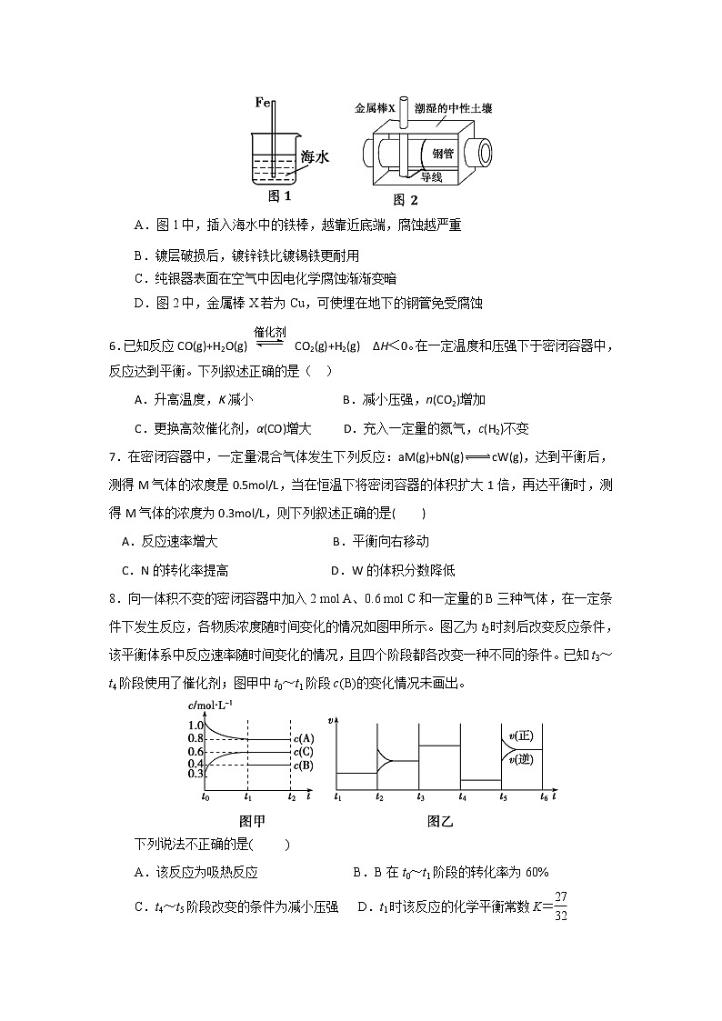
5.下列有关金属腐蚀与防护的说法正确的是( )
A.图1中,插入海水中的铁棒,越靠近底端,腐蚀越严重
B.镀层破损后,镀锌铁比镀锡铁更耐用
C.纯银器表面在空气中因电化学腐蚀渐渐变暗
D.图2中,金属棒X若为Cu,可使埋在地下的钢管免受腐蚀
6.已知反应CO(g)+H2O(g)CO2(g)+H2(g) ΔH<0。在一定温度和压强下于密闭容器中,反应达到平衡。下列叙述正确的是( )
A.升高温度,K减小 B.减小压强,n(CO2)增加
C.更换高效催化剂,α(CO)增大 D.充入一定量的氮气,c(H2)不变
7.在密闭容器中,一定量混合气体发生下列反应:aM(g)+bN(g)cW(g),达到平衡后,测得M气体的浓度是0.5mol/L,当在恒温下将密闭容器的体积扩大1倍,再达平衡时,测得M气体的浓度为0.3mol/L,则下列叙述正确的是( )
A.反应速率增大 B.平衡向右移动
C.N的转化率提高 D.W的体积分数降低
8.向一体积不变的密闭容器中加入2 mol A、0.6 mol C和一定量的B三种气体,在一定条件下发生反应,各物质浓度随时间变化的情况如图甲所示。图乙为t2时刻后改变反应条件,该平衡体系中反应速率随时间变化的情况,且四个阶段都各改变一种不同的条件。已知t3~t4阶段使用了催化剂;图甲中t0~t1阶段c(B)的变化情况未画出。
下列说法不正确的是( )
A.该反应为吸热反应 B.B在t0~t1阶段的转化率为60%
C.t4~t5阶段改变的条件为减小压强 D.t1时该反应的化学平衡常数K=
9.一定温度下,将2 mol SO2和1mol O2充入10 L恒容密闭容器中,发生反应
2SO2(g) +O2(g)2SO3(g) △H =-196 kJ • mol-1。
5 min时达到平衡,测得反应放热166. 6 kJ。下列说法错误的是( )
A.0~5 min内,用O2表示的平均反应速率v(O2)=0.017 mol·L-1·min-1
B. 的值不变时,该反应达到平衡状态
C.反应达到平衡后,通入氩气使压强增大,平衡向右移动,SO2转化率增大
D.条件不变,若起始时充入4 mol SO2和2 mol O2,平衡时放出的热量大于333.2 kJ
10.醋酸溶液中存在电离平衡CH3COOHH++CH3COO-,下列叙述正确的是( )
A.升高温度,平衡正向移动,醋酸的电离常数Ka值增大
B.0.10mol/L的CH3COOH溶液中加水稀释,溶液中所有离子的浓度都减小
C.向溶液中加少量的CH3COONa固体,平衡逆向移动,c(CH3COO-)的浓度减小
D.25℃时,加入少量浓醋酸,平衡正向移动,醋酸的电离程度增大
11.某温度下,向[H+]=1×10-6 mol·L-1的蒸馏水中加入NaHSO4晶体,保持温度不变,测得溶液中[H+]=1×10-3mol·L-1。下列对该溶液的叙述不正确的是( )
A.该温度高于25 ℃
B.所得溶液中,由水电离出来的H+的浓度为1×10-11mol·L-1
C.加入NaHSO4晶体抑制水的电离
D.该温度下,此NaHSO4溶液与某pH=11的Ba(OH)2溶液混合后溶液呈中性,则消耗的NaHSO4溶液与Ba(OH)2溶液的体积比为100:1
12.常温下,下列叙述正确的是( )
A.盐酸溶液的导电能力一定比醋酸溶液的强
B.在滴有酚酞溶液的氨水中,加入NH4Cl的溶液恰好无色,则此时溶液的pH< 7
C.向10 mL 0.1 mol·L-1的CH3COOH溶液中滴加相同浓度的氨水,在滴加过程中,
将减小
D.用已知浓度的NaOH溶液滴定未知浓度的醋酸溶液,最好选用甲基橙作指示剂
13.某温度下,分别稀释等pH的盐酸和醋酸,溶液pH随加入水的体积变化的曲线如图所示。据图判断下列说法正确的是( )
A.Ⅰ为醋酸稀释时pH的变化曲线
B.溶液的导电性:b>a>c
C.未加水时,取等体积的两溶液分别加足量铁粉,放出H2的量:醋酸>盐酸
D.当加入水的体积为5 mL时,取等体积的两溶液分别与相同的Zn粒反应,开始时的反应速率:Ⅰ>Ⅱ
14.常温下,0.2 mol·L-1的一元碱MOH与等浓度的HCl溶液等体积混合后,所得溶液中部分微粒组分及浓度如图所示。下列说法正确的是( )
A.MOH为强碱
B.该混合液pH=7
C.该混合溶液中:c(M+)+c(Y)=c(Cl-)
D.图中X表示MOH,Y表示H+,Z表示OH-
15.下列说法中正确的是( )
A.水处理中用可溶性的铝盐和铁盐处理水中的悬浮物
B.制备无水AlCl3,可加热蒸发Al与稀盐酸反应后的溶液
C.配制FeCl3溶液时,将FeCl3固体溶解在硫酸中,然后再用水稀释到所需的浓度
D.泡沫灭火器中常使用的原料是碳酸钠和硫酸铝
16.用标准的NaOH溶液滴定未知浓度的盐酸,选用酚酞为指示剂,造成测定的盐酸浓度偏高的原因可能是( )
A.未用标准液润洗碱式滴定管
B.滴定到终点读数时,俯视滴定管的刻度,其他操作均正确
C.盛装未知液的锥形瓶用蒸馏水洗过,未用待测液润洗
D.滴定前,滴定管尖嘴部分无气泡,到终点读数时发现滴定管尖嘴内有气泡
17.已知t ℃时AgCl的Ksp=4×10-10 mol2·L-2,在t ℃时,Ag2CrO4在水中的沉淀溶解平衡曲线如图所示。下列说法错误的是( )
A.在t ℃时,Ag2CrO4的Ksp为1×10-11 mol3·L-3
B.在饱和溶液中加入K2CrO4(s)可使溶液由Y点到Z点
C.t℃,Ag2CrO4(s)+2Cl-(aq) 2AgCl(s)+CrO(aq)平衡常数K=6.25×107
D.t ℃时,以0.001mol·L-1AgNO3溶液滴定20mL0.001 mol·L-1KCl和0.001mol·L-1的K2CrO4的混合溶液,CrO先沉淀
18.向25mL0.1mol/LNaOH溶液中逐滴加入0.2mol/L醋酸溶液,曲线如下图所示。下列有关溶液中粒子浓度关系的描述中,错误的是( )
A.在A、B间可能存在:c(Na+)>c(CH3COO-)>c(OH-)>c(H+)
B.在B点:a =12.5,且有c(Na+)=c(CH3COO-)
C.在C点:c(CH3COO-) > c(Na+) >c(H+)>c(OH-)
D.在D点:c(CH3COO-) + c(CH3COOH) = 2c(Na+)
第Ⅱ卷(必做 共46分)
二、填空题(共4小题,共46分)
19.(10分)铅酸蓄电池是常见的化学电源,其电极材料分别是Pb和PbO2,电解质溶液为一定浓度的硫酸。充放电的总反应是: Pb+PbO2+2H2SO42PbSO4+2H2O
(1)该蓄电池放电工作时电解质溶液中SO42-移向 (填“正极”或“负极”,下同)充电时,该极接直流电源的 。
通电
(2)Cu2O是一种半导体材料,可通过右图的电解装置
制取,电解总反应为:2Cu+H2O==== Cu2O+H2↑
阴极的电极反应式是 。 若用铅酸蓄电池作为电源进行电解,当蓄电池中有0.2mol H+被消耗时,Cu2O的理论产量为 g。
(3)为防止钢闸门在水中被腐蚀,可将其与铅酸蓄电池的 极相连(填Pb或PbO2)。
(4)用铅蓄电池电解500mL饱和食盐水(足量)。电解一段时间后,共收集到气体1120mL(已折算成标准状况下),则所得溶液的pH= (不考虑气体的溶解及电解前后溶液体积的变化)
20.(14分)近年我国汽车拥有量呈较快增长趋势,汽车尾气已成为重要的空气污染物。回答下列问题:
(1)汽车发动机工作时会引起反应:N2(g)+O2(g)2NO(g),是导致汽车尾气中含有NO的原因之一。一定量NO发生分解的过程中,NO的转化率随时间变化的关系如右图所示。
①反应2NO(g)N2(g)+O2(g)为________反应(填“吸热”或“放热”);
②一定温度下,能够说明反应2NO(g)N2(g)+O2(g)已达到平衡的是______(填序号);
a.容器内的压强不发生变化 b.混合气体的密度不发生变化
c.NO、N2、O2的浓度保持不变 d.单位时间内分解4 mol NO,同时生成2 mol N2
(2)当发动机采用稀薄燃烧时,尾气中的主要污染物为NOx。可用CH4催化还原NOx以消除氮氧化物污染。
已知:CH4(g)+4NO2(g)=== 4NO(g)+CO2(g)+2H2O(g) △H=-574 kJ·mol-1
CH4(g)+2NO2(g)===N2(g)+CO2(g)+2H2O(g) △H=-867 kJ·mo1-1
写出CH4与NO反应生成N2、CO2、H2O(g)的热化学方程式: ;
(3)大气污染物氮氧化物可以用活性炭还原法处理。某研究小组向某0.5L的密闭容器中加入一定量的活性炭和NO,发生反应C(s)+2NO(g)N2(g)+CO2 (g)。在T1℃时,反应进行到不同时间测得各物质的物质的量如下:
时间(min)
物质的量(mol)
0
10
20
30
40
50
NO
1.00
0.58
0.40
0.40
0.32
0.32
N2
0
0.21
0.30
0.30
0.34
0.34
CO2
0
0.21
0.30
0.30
0.17
0.17
①0~10min内,NO的平均反应速率v(NO)= ;
T1℃时,该反应的平衡常数K= ;
②30min后,只改变某一条件,反应重新达到平衡,根据上表中的数据判断改变的条件可能是 (填字母编号)。
a.加入一定量的活性炭 b.通入一定量的NO
c.适当缩小容器的体积 d.加入合适的催化剂
f.移出一定量的CO2
③若30min后升高温度至T2℃,达到平衡时,容器中NO、N2、CO2的浓度之比为5:3:3,则 ∆H 0(填“>”或“<”或“=”)。
21.(12分)25 ℃时,部分物质的电离平衡常数如表所示:
化学式
CH3COOH
H2CO3
HClO
NH3·H2O
H2SO3
电离平衡常数
1.8×10-5
K1=4.2×10-7
K2=5.6×10-11
4.7×10-8
1.8×10-5
Ka1=1.3×10−2
Ka2=6.2×10−8
(1)25℃时,等浓度的Na2CO3溶液、CH3COONa溶液、Na2SO3溶液,3种溶液的pH由大到小的顺序为 。
(2)工业上可用氨水除去尾气SO2。
①若氨水的浓度为2.0 mol·L-1,溶液中的c(OH−)=________mol·L−1。向该氨水中加入少量NH4Cl固体,溶液的pH (填“升高”或“降低”);若加入少量明矾,溶液中NH的浓度 (填“增大”或“减小”)。
②将SO2通入氨水中,当c(OH−)降至1.0×10−7 mol·L−1时,溶液中的c()/c()=_________________。
(3)若某溶液是由体积相等的稀盐酸和氨水混合而成,且恰好呈中性,则混合前c(HCl)
c(NH3·H2O)(填“大于”、“小于”或“等于”,下同);混合前酸中c(H+)和碱中c(OH-)的关系为c(H+) c(OH-)。
(4)根据表中所给的信息,向NaClO溶液中通入少量CO2气体,发生反应的离子方程式为
22.(10分)
(1)碳酸钠俗称纯碱,可作为碱使用的原因是 (用离子方程式表示)。
(2)25℃时,pH均为11的 NaOH 溶液和Na2CO3溶液中,水电离的OH-浓度之比是
(3)在0.1 mol·L-1的Na2CO3溶液中,下列粒子浓度关系式正确的是 。
A.[CO32-]+[HCO3-]=0.1 mol·L-1
B.[CO32-]+[HCO3-]+[H2CO3]=0.1 mol·L-1
C.[OH-]=[H+]+[HCO3-]
D.[Na+]+[OH-]=[H+]+[HCO3-]
(4)常温下0.1 mol·L-1的Na2CO3溶液中,离子浓度由大到小的顺序是
。
(5)向含有BaSO4固体的溶液中滴加Na2CO3溶液,当有BaCO3沉淀生成时溶液中= 。(已知Ksp(BaCO3)=2.6×10−9,Ksp(BaSO4)=1.1×10−10,结果保留一位小数)
山东师大附中2016级第六次学分认定考试
化 学 试 卷(理科倾向)参考答案:
一、选择题(共18小题,每小题3分,共54分。每小题只有一个选项符合题意)
题号
1
2
3
4
5
6
7
8
9
10
答案
D
D
C
B
B
A
D
B
C
A
题号
11
12
13
14
15
16
17
18
答案
B
C
C
C
A
A
D
B
19.(10分)
(1)负极(1分) 负极(1分) (2)2H++2e-=H2↑ 7.2 (3) Pb (4) 13
20.(14分)
(1)①放热 ;②c ;
(2)CH4(g)+4NO(g)=2N2(g)+CO2(g)+2H2O(g) △H=-1160kJ/mol
(3)①0.084mol·L-1·min-1 ,(或0.56) ② f ③ <
21.(12分)
(1)Na2CO3溶液、Na2SO3溶液、CH3COONa溶液
(2)①6.0×10-3 降低(1分) 增大(1分) ②0.62
(3)小于(1分) 大于 (1分)
(4)ClO-+CO2+H2O=HClO+HCO3-
22.(10分)
(1)CO +H2O HCO+OH-
(2)1:108 (3)B
(4)[Na+]>[CO32-]>[OH-]>[HCO3-]>[H+]
(5)23.6
2017-2018学年山东省师范大学附属中学高二上学期第六次学分认定(期末)考试
化 学 试 卷(理科倾向)
命题人:刘晓华 审核人:宋德洋
本试卷分第Ⅰ卷和第Ⅱ卷两部分,共8页,满分为100分,考试用时90分钟。
注意事项:
1.答卷前,考生务必用0.5毫米黑色签字笔将自己的姓名、准考证号、考试科目填写在规定的位置上。
2.第Ⅰ卷每小题选出答案后,用2B铅笔把答题卡上对应题目的答案标号涂黑,如需改动,用橡皮擦干净后,再选涂其他答案标号。
3.第Ⅱ卷必须用0.5毫米黑色签字笔作答,答案必须写在答题卡各题目指定区域内相应的位置;如需改动,先划掉原来的答案,然后再写上新的答案,不得使用涂改液,胶带纸、修正带和其他笔。
相对原子质量:H 1 C 12 O 16 Na 23 Mg 24 S 32 Cl 35.5 Fe 56 Cu 64
第Ⅰ卷(必做 共 54 分)
一、选择题(共18小题,每小题3分,共54分。每小题只有一个选项符合题意)
1.下列说法或表示方法中正确的是( )
A.等质量的硫蒸气和硫磺分别完全燃烧,后者放出的热量多
B.氢气的燃烧热为285.5 kJ/mol,则氢气燃烧的热化学方程式为:
2H2(g)+O2(g)===2H2O(l) ΔH=-285.5 kJ/mol
C.反应的焓变是判断反应是否自发的唯一判据
D.已知中和热为57.3 kJ/mol,若将含 1molCH3COOH的溶液与含1 mol NaOH的溶液混合,放出的热量要小于57. 3 kJ
2.利用含碳化合物合成燃料是解决能源危机的重要方法,已知CO(g)+2H2(g) CH3OH(g)反应过程中的能量变化情况如图所示,曲线Ⅰ和曲线Ⅱ分别表示不使用催化剂和使用催化剂的两种情况。下列判断正确的是( )
A.该反应的ΔH=+91 kJ·mol-1
B.加入催化剂,该反应的ΔH变小
C.反应物的总能量小于生成物的总能量
D.如果该反应生成液态CH3OH,则ΔH减小
3.利用如图所示装置模拟电解原理在工业生产上的应用。下列说法正确的是( )
A.氯碱工业中,X电极上反应式是4OH--4e-===2H2O+O2↑
B.电解精炼铜时,Y是粗铜
C.在铁片上镀铜时,X是纯铜
D.制取金属铝时,Z是氯化铝溶液
4.铝–空气燃料电池具有原料易得、能量密度高等优点,装置如图所示,电池的电解质溶液为KOH溶液。下列说法不正确的是( )
A.采用多孔电极的目的是提高电极与电解质溶液的接触面积,并有利于氧气扩散至电极表面
B.充电时,电解质溶液中c(OH-)逐渐减小
C.放电过程的负极反应式:Al+4OH--3e–=[Al(OH)4]-
D.放电时,有4mol OH-通过阴离子交换膜,消耗氧气22.4L(标准状况)
5.下列有关金属腐蚀与防护的说法正确的是( )
A.图1中,插入海水中的铁棒,越靠近底端,腐蚀越严重
B.镀层破损后,镀锌铁比镀锡铁更耐用
C.纯银器表面在空气中因电化学腐蚀渐渐变暗
D.图2中,金属棒X若为Cu,可使埋在地下的钢管免受腐蚀
6.已知反应CO(g)+H2O(g)CO2(g)+H2(g) ΔH<0。在一定温度和压强下于密闭容器中,反应达到平衡。下列叙述正确的是( )
A.升高温度,K减小 B.减小压强,n(CO2)增加
C.更换高效催化剂,α(CO)增大 D.充入一定量的氮气,c(H2)不变
7.在密闭容器中,一定量混合气体发生下列反应:aM(g)+bN(g)cW(g),达到平衡后,测得M气体的浓度是0.5mol/L,当在恒温下将密闭容器的体积扩大1倍,再达平衡时,测得M气体的浓度为0.3mol/L,则下列叙述正确的是( )
A.反应速率增大 B.平衡向右移动
C.N的转化率提高 D.W的体积分数降低
8.向一体积不变的密闭容器中加入2 mol A、0.6 mol C和一定量的B三种气体,在一定条件下发生反应,各物质浓度随时间变化的情况如图甲所示。图乙为t2时刻后改变反应条件,该平衡体系中反应速率随时间变化的情况,且四个阶段都各改变一种不同的条件。已知t3~t4阶段使用了催化剂;图甲中t0~t1阶段c(B)的变化情况未画出。
下列说法不正确的是( )
A.该反应为吸热反应 B.B在t0~t1阶段的转化率为60%
C.t4~t5阶段改变的条件为减小压强 D.t1时该反应的化学平衡常数K=
9.一定温度下,将2 mol SO2和1mol O2充入10 L恒容密闭容器中,发生反应
2SO2(g) +O2(g)2SO3(g) △H =-196 kJ • mol-1。
5 min时达到平衡,测得反应放热166. 6 kJ。下列说法错误的是( )
A.0~5 min内,用O2表示的平均反应速率v(O2)=0.017 mol·L-1·min-1
B. 的值不变时,该反应达到平衡状态
C.反应达到平衡后,通入氩气使压强增大,平衡向右移动,SO2转化率增大
D.条件不变,若起始时充入4 mol SO2和2 mol O2,平衡时放出的热量大于333.2 kJ
10.醋酸溶液中存在电离平衡CH3COOHH++CH3COO-,下列叙述正确的是( )
A.升高温度,平衡正向移动,醋酸的电离常数Ka值增大
B.0.10mol/L的CH3COOH溶液中加水稀释,溶液中所有离子的浓度都减小
C.向溶液中加少量的CH3COONa固体,平衡逆向移动,c(CH3COO-)的浓度减小
D.25℃时,加入少量浓醋酸,平衡正向移动,醋酸的电离程度增大
11.某温度下,向[H+]=1×10-6 mol·L-1的蒸馏水中加入NaHSO4晶体,保持温度不变,测得溶液中[H+]=1×10-3mol·L-1。下列对该溶液的叙述不正确的是( )
A.该温度高于25 ℃
B.所得溶液中,由水电离出来的H+的浓度为1×10-11mol·L-1
C.加入NaHSO4晶体抑制水的电离
D.该温度下,此NaHSO4溶液与某pH=11的Ba(OH)2溶液混合后溶液呈中性,则消耗的NaHSO4溶液与Ba(OH)2溶液的体积比为100:1
12.常温下,下列叙述正确的是( )
A.盐酸溶液的导电能力一定比醋酸溶液的强
B.在滴有酚酞溶液的氨水中,加入NH4Cl的溶液恰好无色,则此时溶液的pH< 7
C.向10 mL 0.1 mol·L-1的CH3COOH溶液中滴加相同浓度的氨水,在滴加过程中,
将减小
D.用已知浓度的NaOH溶液滴定未知浓度的醋酸溶液,最好选用甲基橙作指示剂
13.某温度下,分别稀释等pH的盐酸和醋酸,溶液pH随加入水的体积变化的曲线如图所示。据图判断下列说法正确的是( )
A.Ⅰ为醋酸稀释时pH的变化曲线
B.溶液的导电性:b>a>c
C.未加水时,取等体积的两溶液分别加足量铁粉,放出H2的量:醋酸>盐酸
D.当加入水的体积为5 mL时,取等体积的两溶液分别与相同的Zn粒反应,开始时的反应速率:Ⅰ>Ⅱ
14.常温下,0.2 mol·L-1的一元碱MOH与等浓度的HCl溶液等体积混合后,所得溶液中部分微粒组分及浓度如图所示。下列说法正确的是( )
A.MOH为强碱
B.该混合液pH=7
C.该混合溶液中:c(M+)+c(Y)=c(Cl-)
D.图中X表示MOH,Y表示H+,Z表示OH-
15.下列说法中正确的是( )
A.水处理中用可溶性的铝盐和铁盐处理水中的悬浮物
B.制备无水AlCl3,可加热蒸发Al与稀盐酸反应后的溶液
C.配制FeCl3溶液时,将FeCl3固体溶解在硫酸中,然后再用水稀释到所需的浓度
D.泡沫灭火器中常使用的原料是碳酸钠和硫酸铝
16.用标准的NaOH溶液滴定未知浓度的盐酸,选用酚酞为指示剂,造成测定的盐酸浓度偏高的原因可能是( )
A.未用标准液润洗碱式滴定管
B.滴定到终点读数时,俯视滴定管的刻度,其他操作均正确
C.盛装未知液的锥形瓶用蒸馏水洗过,未用待测液润洗
D.滴定前,滴定管尖嘴部分无气泡,到终点读数时发现滴定管尖嘴内有气泡
17.已知t ℃时AgCl的Ksp=4×10-10 mol2·L-2,在t ℃时,Ag2CrO4在水中的沉淀溶解平衡曲线如图所示。下列说法错误的是( )
A.在t ℃时,Ag2CrO4的Ksp为1×10-11 mol3·L-3
B.在饱和溶液中加入K2CrO4(s)可使溶液由Y点到Z点
C.t℃,Ag2CrO4(s)+2Cl-(aq) 2AgCl(s)+CrO(aq)平衡常数K=6.25×107
D.t ℃时,以0.001mol·L-1AgNO3溶液滴定20mL0.001 mol·L-1KCl和0.001mol·L-1的K2CrO4的混合溶液,CrO先沉淀
18.向25mL0.1mol/LNaOH溶液中逐滴加入0.2mol/L醋酸溶液,曲线如下图所示。下列有关溶液中粒子浓度关系的描述中,错误的是( )
A.在A、B间可能存在:c(Na+)>c(CH3COO-)>c(OH-)>c(H+)
B.在B点:a =12.5,且有c(Na+)=c(CH3COO-)
C.在C点:c(CH3COO-) > c(Na+) >c(H+)>c(OH-)
D.在D点:c(CH3COO-) + c(CH3COOH) = 2c(Na+)
第Ⅱ卷(必做 共46分)
二、填空题(共4小题,共46分)
19.(10分)铅酸蓄电池是常见的化学电源,其电极材料分别是Pb和PbO2,电解质溶液为一定浓度的硫酸。充放电的总反应是: Pb+PbO2+2H2SO42PbSO4+2H2O
(1)该蓄电池放电工作时电解质溶液中SO42-移向 (填“正极”或“负极”,下同)充电时,该极接直流电源的 。
通电
(2)Cu2O是一种半导体材料,可通过右图的电解装置
制取,电解总反应为:2Cu+H2O==== Cu2O+H2↑
阴极的电极反应式是 。 若用铅酸蓄电池作为电源进行电解,当蓄电池中有0.2mol H+被消耗时,Cu2O的理论产量为 g。
(3)为防止钢闸门在水中被腐蚀,可将其与铅酸蓄电池的 极相连(填Pb或PbO2)。
(4)用铅蓄电池电解500mL饱和食盐水(足量)。电解一段时间后,共收集到气体1120mL(已折算成标准状况下),则所得溶液的pH= (不考虑气体的溶解及电解前后溶液体积的变化)
20.(14分)近年我国汽车拥有量呈较快增长趋势,汽车尾气已成为重要的空气污染物。回答下列问题:
(1)汽车发动机工作时会引起反应:N2(g)+O2(g)2NO(g),是导致汽车尾气中含有NO的原因之一。一定量NO发生分解的过程中,NO的转化率随时间变化的关系如右图所示。
①反应2NO(g)N2(g)+O2(g)为________反应(填“吸热”或“放热”);
②一定温度下,能够说明反应2NO(g)N2(g)+O2(g)已达到平衡的是______(填序号);
a.容器内的压强不发生变化 b.混合气体的密度不发生变化
c.NO、N2、O2的浓度保持不变 d.单位时间内分解4 mol NO,同时生成2 mol N2
(2)当发动机采用稀薄燃烧时,尾气中的主要污染物为NOx。可用CH4催化还原NOx以消除氮氧化物污染。
已知:CH4(g)+4NO2(g)=== 4NO(g)+CO2(g)+2H2O(g) △H=-574 kJ·mol-1
CH4(g)+2NO2(g)===N2(g)+CO2(g)+2H2O(g) △H=-867 kJ·mo1-1
写出CH4与NO反应生成N2、CO2、H2O(g)的热化学方程式: ;
(3)大气污染物氮氧化物可以用活性炭还原法处理。某研究小组向某0.5L的密闭容器中加入一定量的活性炭和NO,发生反应C(s)+2NO(g)N2(g)+CO2 (g)。在T1℃时,反应进行到不同时间测得各物质的物质的量如下:
时间(min)
物质的量(mol)
0
10
20
30
40
50
NO
1.00
0.58
0.40
0.40
0.32
0.32
N2
0
0.21
0.30
0.30
0.34
0.34
CO2
0
0.21
0.30
0.30
0.17
0.17
①0~10min内,NO的平均反应速率v(NO)= ;
T1℃时,该反应的平衡常数K= ;
②30min后,只改变某一条件,反应重新达到平衡,根据上表中的数据判断改变的条件可能是 (填字母编号)。
a.加入一定量的活性炭 b.通入一定量的NO
c.适当缩小容器的体积 d.加入合适的催化剂
f.移出一定量的CO2
③若30min后升高温度至T2℃,达到平衡时,容器中NO、N2、CO2的浓度之比为5:3:3,则 ∆H 0(填“>”或“<”或“=”)。
21.(12分)25 ℃时,部分物质的电离平衡常数如表所示:
化学式
CH3COOH
H2CO3
HClO
NH3·H2O
H2SO3
电离平衡常数
1.8×10-5
K1=4.2×10-7
K2=5.6×10-11
4.7×10-8
1.8×10-5
Ka1=1.3×10−2
Ka2=6.2×10−8
(1)25℃时,等浓度的Na2CO3溶液、CH3COONa溶液、Na2SO3溶液,3种溶液的pH由大到小的顺序为 。
(2)工业上可用氨水除去尾气SO2。
①若氨水的浓度为2.0 mol·L-1,溶液中的c(OH−)=________mol·L−1。向该氨水中加入少量NH4Cl固体,溶液的pH (填“升高”或“降低”);若加入少量明矾,溶液中NH的浓度 (填“增大”或“减小”)。
②将SO2通入氨水中,当c(OH−)降至1.0×10−7 mol·L−1时,溶液中的c()/c()=_________________。
(3)若某溶液是由体积相等的稀盐酸和氨水混合而成,且恰好呈中性,则混合前c(HCl)
c(NH3·H2O)(填“大于”、“小于”或“等于”,下同);混合前酸中c(H+)和碱中c(OH-)的关系为c(H+) c(OH-)。
(4)根据表中所给的信息,向NaClO溶液中通入少量CO2气体,发生反应的离子方程式为
22.(10分)
(1)碳酸钠俗称纯碱,可作为碱使用的原因是 (用离子方程式表示)。
(2)25℃时,pH均为11的 NaOH 溶液和Na2CO3溶液中,水电离的OH-浓度之比是
(3)在0.1 mol·L-1的Na2CO3溶液中,下列粒子浓度关系式正确的是 。
A.[CO32-]+[HCO3-]=0.1 mol·L-1
B.[CO32-]+[HCO3-]+[H2CO3]=0.1 mol·L-1
C.[OH-]=[H+]+[HCO3-]
D.[Na+]+[OH-]=[H+]+[HCO3-]
(4)常温下0.1 mol·L-1的Na2CO3溶液中,离子浓度由大到小的顺序是
。
(5)向含有BaSO4固体的溶液中滴加Na2CO3溶液,当有BaCO3沉淀生成时溶液中= 。(已知Ksp(BaCO3)=2.6×10−9,Ksp(BaSO4)=1.1×10−10,结果保留一位小数)
山东师大附中2016级第六次学分认定考试
化 学 试 卷(理科倾向)参考答案:
一、选择题(共18小题,每小题3分,共54分。每小题只有一个选项符合题意)
题号
1
2
3
4
5
6
7
8
9
10
答案
D
D
C
B
B
A
D
B
C
A
题号
11
12
13
14
15
16
17
18
答案
B
C
C
C
A
A
D
B
19.(10分)
(1)负极(1分) 负极(1分) (2)2H++2e-=H2↑ 7.2 (3) Pb (4) 13
20.(14分)
(1)①放热 ;②c ;
(2)CH4(g)+4NO(g)=2N2(g)+CO2(g)+2H2O(g) △H=-1160kJ/mol
(3)①0.084mol·L-1·min-1 ,(或0.56) ② f ③ <
21.(12分)
(1)Na2CO3溶液、Na2SO3溶液、CH3COONa溶液
(2)①6.0×10-3 降低(1分) 增大(1分) ②0.62
(3)小于(1分) 大于 (1分)
(4)ClO-+CO2+H2O=HClO+HCO3-
22.(10分)
(1)CO +H2O HCO+OH-
(2)1:108 (3)B
(4)[Na+]>[CO32-]>[OH-]>[HCO3-]>[H+]
(5)23.6
相关资料
更多

