还剩20页未读,
继续阅读
2018-2019学年黑龙江省双鸭山市第一中学高二下学期期末考试化学试题 解析版
展开
黑龙江省双鸭山市第一中学2018-2019学年高二下学期期末考试化学试题
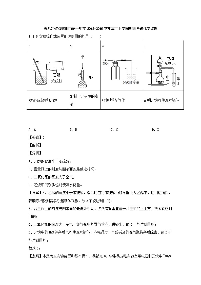
1.下列实验操作或装置能达到目的的是( )
A
B
C
D
混合浓硫酸和乙醇
配制一定浓度的溶液
收集气体
证明乙炔可使溴水褪色
A. A B. B C. C D. D
【答案】B
【解析】
【分析】
A、乙醇的密度小于浓硫酸;
B、容量瓶上的刻度与凹液面的最低处相切;
C、二氧化氮的密度大于空气;
D、乙炔中的杂质也能使溴水褪色。
【详解】A、乙醇的密度小于浓硫酸,混合时应将浓硫酸沿烧杯壁倒入乙醇中,边倒边搅拌,若顺序相反则容易引起液体飞溅,故A不能达到目的;
B、容量瓶上的刻度与凹液面的最低处相切,胶头滴管垂直位于容量瓶的正上方,故B能达到目的;
C、二氧化氮的密度大于空气,集气瓶中的导气管应长进短出,故C不能达到目的;
D、乙炔中的H2S等杂质也能使溴水褪色,应先通过一个盛碱液的洗气瓶将杂质除去,故D不能达到目的;
故选B。
【点睛】本题考查实验装置和基本操作,易错点D,学生易忽略实验室用电石制乙炔中H2S等还原性杂质也能使溴水褪色。
2.我国使用最早的合金是
A. 青铜 B. 锰钢 C. 生铁 D. 硬铝
【答案】A
【解析】
生铁、锰钢是铁的合金,硬铝是铝合金,铜活泼性比Fe和Al弱,容易冶炼,中国是世界最早应用湿法治金的国家,所以我国使用最早的合金是铜合金,即青铜,答案选A。
3. 下列说法不正确的是( )
A. 明矾可做消毒剂
B. 次氯酸钠可作漂白剂
C. 氧化铝可作耐火材料
D. 氢氧化铝可作治疗胃酸过多的药物
【答案】A
【解析】
试题分析:A.明矾电离产生的Al3+发生水解反应产生的氢氧化铝胶体有吸附作用,可以吸附水中悬浮的固体物质,从而使水澄清,故明矾由净水作用,但没有消毒作用,错误;B.次氯酸钠有强的氧化作用,可以将有色物质氧化变为无色物质,故可作漂白剂,正确;C.氧化铝是离子化合物,熔沸点很高,故可作耐火材料,正确;D.氢氧化铝可与胃酸(即盐酸)发生反应,产生氯化铝,从而可以降低胃酸的浓度,并且氢氧化铝对人无危害,故可以作治疗胃酸过多的药物,正确。
考点:考查物质的性质及应用正误判断的知识。
4.“中国名片”中航天,军事、天文等领城的发展受到世界瞩目,它们与化学有着密切联系。下列说法错误的是
A. “中国天眼”的“眼眶”是钢铁结成的圈梁,其属于黑色金属材料
B. “歼—20” 飞机上大量使用的碳纤维是一种新型有机高分子材料
C. “神舟十一号”宇宙飞船返回舱外表面使用的高温结构陶瓷是新型无机非金属材料
D. “天宫二号”空间实验室硅电池板将光能直接转换为电能
【答案】B
【解析】
分析:A.钢铁是铁的合金,黑色金属材料主要指铁、锰、铬及其合金,如钢、生铁、铁合金、铸铁等;B.碳纤维为碳的单质; C.高温结构陶瓷属于耐高温的新型无机非金属材料;D.太阳能电池板是为空间实验室提供电能的装置。
详解:A.钢铁是铁的合金,属于黑色金属材料,故A正确;B.碳纤维为碳的单质,不是有机物,属于新型无机非金属材料,故B错误;C.宇宙飞船返回舱外表面主要是用的高温结构陶瓷,属于耐高温的新型无机非金属材料,故C正确;D.天宫二号的太阳能电池板是为空间实验室提供电能的装置,可以将光能转化为电能,故D正确;故选B。
5. 下列有关物质的性质与用途说法不正确的是
A. FeCl3易溶于水,可用作净水剂
B. 硅是半导体材料,纯净的硅是光纤制品的基本原料
C. 浓硫酸能干燥氯气,说明浓硫酸具有吸水性
D. 氨易液化,液氨气化吸收大量的热,所以液氨常用作制冷剂
【答案】B
【解析】
试题分析:A.FeCl3溶于水水解生成氢氧化铁胶体,可用作净水剂,故A正确;B.光纤制品的基本原料是二氧化硅,故B错误;C.浓硫酸具有吸水性,可以用浓硫酸能干燥氯气,故C正确;D.氨易液化,液氨气化吸收大量的热,所以液氨常用作制冷剂,故D正确;故选B。
考点:考查了物质的性质和用途的相关知识。
6.下列应用没有涉及化学变化的是
A. 碳酸氢钠用于焙制糕点
B. 用铁制容器盛装浓硝酸
C. 用二氧化硅制作光导纤维
D. 肥皂水作蚊虫叮咬处的清洗剂
【答案】C
【解析】
A、碳酸氢钠受热易分解生成碳酸钠、水和CO2,且与酸反应生成CO2,所以可用于焙制糕点,发生的是化学变化,A错误;B、用铁制容器盛装浓硝酸利用的是钝化,钝化是化学变化,B错误;C、二氧化硅制作光导纤维利用的是二氧化硅可以传递光信号,发生的是物理变化,C正确;D、肥皂水显碱性,可用作蚊虫叮咬处的清洗剂,发生的是化学变化,D错误,答案选C。
7.下列文物的材质属于合金的是
A. 新石器彩陶缸 B. 商代青铜四羊方尊
C. 战国水晶杯 D. 西汉素纱衣
【答案】B
【解析】
【分析】
合金是由金属与金属或金属与非金属融合而成的。
【详解】A、新石器彩陶缸是硅酸盐产品,故A不符;
B、商代青铜四羊方尊是铜合金,主要成分属于合金,故B正确;
C、战国水晶杯主要成分是二氧化硅,主要成分不属于合金,故C不符;
D、西汉“素纱禅衣”是丝绸的一种,主要成分不属于合金,故D错误;
故选B。
【点睛】本题考查了物质的组成,本题较为简单,注意合金是由金属与金属或金属与非金属融合而成的。
8.下列有关物质用途的说法,错误的是( )
A. 二氧化硫常用于漂白纸浆 B. 漂粉精可用于游泳池水消毒
C. 碳酸钡可用来治疗胃酸过多 D. 氧化铁常用于红色油漆和涂料
【答案】C
【解析】
A. 二氧化硫有漂白性,故常用于漂白纸浆,A正确;B. 漂粉精有强氧化性,故可用于游泳池水消毒,B正确;C. 碳酸钡虽然可与盐酸反应,但是,生成的氯化钡有毒,故不能用来治疗胃酸过多,C不正确;D. 氧化铁是红棕色粉末,故常用于红色油漆和涂料,D正确。本题选C。
点睛:物质的用途是由其性质决定的,故先要明确物质的性质再明确其用途。化学物质用于医疗上时,不仅要分析物质的性质,还要分析该物质及其反应的产物对人体健康的影响。
9.下列实验操作、现象、得出的结论均正确的是
选项
实验操作和现象
结论
A
某溶液生成使石灰水变浑浊的无色气体
原溶液中一定含有CO32-
B
用湿润的pH试纸测某碱液的pH,测定值偏小
湿润的pH试纸测量任何溶液都会产误差
C
将浓硫酸倒入蔗糖中搅拌蔗糖迅速变黑并伴有刺激性气味
浓硫酸具有脱水性和强氧化性
D
将乙烯和苯分别加入到溴水中,都能使溴水层褪色
乙烯和苯分子中都含有碳碳双键
A. A B. B C. C D. D
【答案】C
【解析】
【分析】
A、无色气体可能为二氧化碳、二氧化硫等;
B、用湿润的pH试纸测盐酸、氢氧化钠、氯化钠的pH,溶液被稀释;
C、浓硫酸放入蔗糖中,蔗糖碳化变黑,说明浓硫酸有脱水性,产生刺激性气味气体是二氧化硫,硫化合价降低,说明浓硫酸具有强氧化性;
D、苯中不含碳碳双键,而乙烯中含碳碳双键。
【详解】A、无色气体可能为二氧化碳、二氧化硫等,则原溶液中可能有CO32-、HCO3-、SO32-、HSO3-,故A错误;
B、用湿润的pH试纸测盐酸、氢氧化钠、氯化钠的pH,则分别会偏大、偏小和不变,故B错误。
C、浓硫酸放入蔗糖中,蔗糖碳化变黑,说明浓硫酸具有脱水性,产生刺激性气味气体是二氧化硫,说明浓硫酸具有强氧化性,故C正确;
D、苯中不含碳碳双键,而乙烯中含碳碳双键,乙烯可使溴水褪色,苯与溴水发生萃取而使溴水层褪色,故D错误。
故选C
10.下列有关物质性质与用途具有对应关系的是
A. 铝具有延展性,可用于冶炼金属
B. 木炭具有还原性,可用于冰箱除异味
C. 过氧化钠呈浅黄色,可用于潜水艇供氧
D. 碳酸钠水解呈碱性,可用于清洗油污
【答案】D
【解析】
A. 铝用于冶炼金属是利用铝具有还原性,与延展性无关,故A错误;B.木炭用于冰箱和居室除臭剂与吸附性有关,与木炭的还原性无关,故B错误;C.过氧化钠用作潜水艇中的供氧剂是因为过氧化钠与水、二氧化碳反应都生成氧气,与其颜色无关,故C错误;D.Na2CO3溶液水解显碱性,可促进油污的水解,则可用于洗涤油污,故D正确;故选D。
11.将一定质量的镁和铝混合物投入200 mL硫酸中,固体全部溶解后,向所得溶液中加入NaOH溶液,生成沉淀的物质的量n与加入NaOH溶液的体积V的变化如下图所示。.则下列说法不正确的是:
A. 镁和铝的总质量为9 g
B. 最初20 mLNaOH溶液用于中和过量的硫酸
C. 硫酸的物质的量浓度为2.5 mol·L-1
D. 生成的氢气在标准状况下的体积为11.2 L
【答案】D
【解析】
试题分析:从图象中看到,从开始至加入NaOH溶液20mL,没有沉淀生成,说明原溶液中硫酸溶解Mg、Al后有剩余,此时发生的反应为:H2so4+2NaOH=Na2so4+2H2O.当V(NaOH溶液)=200mL时,沉淀量最大,此时为Mg(OH)2和Al(OH)3;
A、当V(NaOH溶液)=240mL时,沉淀不再减少,此时全部为Mg(OH)2,n(Mg)=n[Mg(OH)2]=0.15mol,
m(Mg)=0.15mol×24g•mol-1=3.6g,n(Al)=n[Al(OH)3]=0.35mol-0.15mol=0.2mol,m(Al)=0.2mol×27g•mol-1=5.4g,所以镁和铝的总质量为9g,A项正确,B项正确。C.从200mL到240mL,NaOH溶解Al(OH)3:NaOH+Al(OH)3=NaAlO2+2H2O,则此过程消耗n(NaOH)=n[Al(OH)3]=0.2mol,c(NaOH)="0.2mol÷0.04" L=5mol•L-1,C项正确;D、由Mg+H2so4=Mgso4+H2↑,2Al+3H2so4=2Al2(so4)3+3H2↑可以计算出生成n(H2)=0.45mol,标准状况下V(H2)=0.45mol×22.4L•mol-1=10.08L,D项错误。答案选D。
考点:考查镁铝的重要化合物。
12.下列叙述正确的是( )
①向久置于空气中的NaOH溶液中加盐酸时有气体产生 ②浓硫酸可用于干燥H2、NO2等气体,但不能干燥NH3、SO3等气体 ③CO2和Na2O2反应生成Na2CO3和O2,SO2和Na2O2反应生成Na2SO3和O2④足量的硫单质与64 g铜反应,有2 mol电子发生转移 ⑤水玻璃为硅酸钠,是纯净物 ⑥氢氧化铁胶体与氯化铁溶液分别蒸干灼烧得相同的物质
A. ①④⑤ B. ①②⑥ C. ②③④ D. ④⑤⑥
【答案】B
【解析】
【详解】①氢氧化钠溶液久置于空气中,会吸收CO2变为的Na2CO3,当加盐酸时HCl与Na2CO3发生反应产生CO2,所以有气体产生,故①正确;
②浓硫酸可用于干燥H2、NO2等气体,但能够与NH3发生反应,所以不能干燥NH3。SO3能够与水反应生成硫酸,故②正确;
③Na2O2与CO2反应生成Na2CO3和O2,由于SO2有还原性,而Na2O2有氧化性,二者会发生氧化还原反应生成Na2SO4,故③错误;
④由于S的氧化性弱,所以S与Cu发生反应只能产生Cu2S,若有64g铜反应,有1mol电子发生转移,故④错误;
⑤水玻璃为硅酸钠溶液,是混合物,故⑤错误;
⑥氢氧化铁胶体与氯化铁溶液分别蒸干灼烧得到Fe2O3,物质的成分相同,故⑥正确;
答案选B。
13.使用单质铜制硝酸铜,耗用原料最经济,而且对环境几乎没有污染的是( )
A. CuCu(NO3)2 B. CuCuOCu(NO3)2
C. CuCu(NO3)2 D. CuCuCl2Cu(NO3)2
【答案】B
【解析】
【分析】
用铜制取硝酸铜的最佳方法应是:从经济角度出发,制取等量的硝酸铜时,所用的原料最少,成本最低;从环境保护的角度出发,制取硝酸铜时不对环境造成污染。
【详解】A.反应生成NO气体,污染环境,故A错误;
B.金属铜与氧气反应生成氧化铜,氧化铜与硝酸反应生成硝酸铜,不生成污染性气体,故B正确;
C.反应生成NO2气体,污染环境,故C错误;
D.反应消耗氯气和硝酸银,反应复杂,且成本高、不利于环境保护,故D错误;
答案选B。
【点睛】本题考查较为综合,侧重于化学与生活、环境的考查,为高考常见题型,难度不大,注意制备方案的评价。
14.实验是化学研究的基础,关于下列各实验装置的叙述中正确的是
A. 装置①常用于分离互不相溶液体混合物
B. 装置②可用于吸收HCl气体,并防止倒吸
C. 以NH4HCO3为原料,装置③可用于实验室制备少量NH3
D. 装置④b口进气,用排空气法可收集CO2、NO等气体
【答案】C
【解析】
A. 装置①常用于分离互溶液体且沸点相差较大的混合物,A错误;B. 因氯化氢极易溶于水,装置②中氯化氢直接通入水,易形成倒吸现象,B错误;C.用装置③加热NH4HCO3,产生的杂质气体(CO2、H2O)被碱石灰吸收,此装置可用于实验室制备少量NH3,C正确;D. NO易与空气中氧气反应,不能用装置④排空气法收集NO气体,D错误。
15.下列各组物质能满足如图所示转化关系的是(图中箭头表示一步转化)( )
A. ①② B. ②③ C. ③④ D. ②④
【答案】D
【解析】
二氧化硅不能直接生成硅酸,故①错误;铝与盐酸反应生成氯化铝,氯化铝与过量氢氧化钠反应生成偏铝酸钠,偏铝酸钠溶液与二氧化碳反应生成氢氧化铝,故②正确;氧化铜不能与水直接反应生成氢氧化铜,故③错误;氧化铁与盐酸反应生成氯化铁,氯化铁与铁反应生成氯化亚铁,氯化亚铁与锌反应生成铁,故④正确;选D。
16.下列实验操作能达到实验目的的是
A. 用经水湿润的pH试纸测量溶液的pH
B. 将4.0 g NaOH固体置于100 mL容量瓶中,加水至刻度,配制1.000 mol·L−1NaOH溶液
C. 用装置甲蒸干AlCl3溶液制无水AlCl3固体
D. 用装置乙除去实验室所制乙烯中的少量SO2
【答案】D
【解析】
【分析】
此题考查基本实验操作,根据溶液pH的测量、物质的量浓度溶液的配制、盐类水解的应用、物质除杂的原则作答。
【详解】A.用水湿润的pH试纸测量溶液的pH所测为稀释液的pH,不是原溶液的pH,实验操作错误,不能达到实验目的,A项错误;
B.配制物质的量浓度的溶液的实验步骤为:计算、称量(或量取)、溶解(或稀释)、冷却、转移及洗涤、定容、摇匀、装液,由于容量瓶上有容积、温度和唯一刻度线,若将氢氧化钠直接置于容量瓶中,加水后氢氧化钠溶于水会放热引起容量瓶的容积发生变化,引起实验误差,B项错误;
C.在AlCl3溶液中存在水解平衡:AlCl3+3H2OAl(OH)3+3HCl,若用甲装置蒸干氯化铝溶液,由于HCl的挥发,加热后水解平衡正向移动,最终AlCl3完全水解成氢氧化铝固体,不能得到AlCl3固体,C项错误;
D.SO2属于酸性氧化物,能被NaOH溶液吸收,乙烯与NaOH溶液不反应且乙烯难溶于水,可通过盛有NaOH溶液的洗气瓶除去乙烯中少量的SO2,D项正确;
故选D。
【点睛】本题易错选C项,盐溶液蒸干后能否得到原溶质与溶质的性质有关,一般溶质为挥发性酸形成的强酸弱碱盐、不稳定性的盐、具有强还原性的盐,加热蒸干不能得到原溶质。
17.短周期元素M、N、X、Y、Z的原子序数依次增大,它们组成的单质或化合物存在如下转化关系。甲、丁为二元化合物(两种元素形成的化合物),乙、戊为单质,丙、己为三元化合物。已知25℃时,0.1mol/L的甲、丙两溶液的pH分别为l、13 ,丁、己两溶液混合时产生白色沉淀。下列推断正确的是
A. M分别与N、X、Z形成的简单化合物中,M与N形成的化合物熔点最高
B. 原子半径:Z>Y>X>M>N
C. X、Y、Z的最高价氧化物对应的水化物能相互反应
D. Z的阴离子结合质子的能力比N的阴离子强
【答案】C
【解析】
25℃时,0.1 mol•L-1甲溶液的pH=1,说明甲为一元强酸,甲为二元化合物,短周期中只有HCl满足;0.1mol•L-1丙溶液的pH=13,说明丙为一元强碱,短周期元素中只有Na对应的NaOH为强碱,所以M为H元素;乙为单质,能够与强酸甲、强碱丙反应生成单质戊,则戊只能为氢气,乙为金属Al;结合M,N,X,Y,Z的原子序数依次增大可知为H、O、Na、Al、Cl元素,则A. M分别与N、X、Z形成的简单化合物分别是H2O、NaH、HCl,NaH是离子化合物,熔点最高,A错误;B. 同周期自左向右原子半径逐渐减小,同主族自上而下原子半径逐渐增大,则原子半径:Na>Al>Cl>O>H,B错误;C. X、Y、Z的最高价氧化物对应的水化物分别是氢氧化钠、氢氧化铝和高氯酸,三者能相互反应,C正确;D. 盐酸是强酸,因此氯离子结合氢离子的能力比O的阴离子弱,D错误,答案选C。
点睛:本题考查元素推断、原子结构与元素周期律的应用,正确推断元素为解答关键,注意熟练掌握原子结构与元素周期律、元素周期表的关系。选项A是易错点,注意碱金属的氢化物是离子化合物,熔沸点较高。
18.下列各组物质相互混合反应后,最终有白色沉淀生成的是( )
①向AgNO3溶液中加入过量氨水 ②过量NaOH溶液和明矾溶液混合
③少量Ca(OH)2投入过量NaHCO3溶液中 ④向饱和Na2CO3溶液中通入过量CO2
A. ①②③④ B. ①④ C. ③④ D. ②③
【答案】C
【解析】
【详解】①向AgNO3溶液中 加入过量氨水,最终生成银氨络离子,即最终无白色沉淀生成,故①错误;
②明矾溶液中加入过量氢氧化钠溶液得不到白色沉淀,因氢氧化铝具有两性,能溶于氢氧化钠溶液,故②错误;
③少量氢氧化钙投入碳酸氢钠溶液生成白色沉淀,反应方程式为Ca(OH)2+2NaHCO3=CaCO3↓+Na2CO3+2H2O,最终有白色沉淀生成,故③正确;
④饱和碳酸钠溶液中通入二氧化碳气体将析出碳酸氢钠晶体,反应方程式为Na2CO3+CO2+H2O=2NaHCO3,水参加了反应,溶剂质量减少,且相同条件下碳酸氢钠溶解度小于碳酸钠,有白色碳酸氢钠晶体析出,故④正确;
答案选C。
【点睛】本题考查物质之间的化学反应,熟悉复分解反应发生的条件及常见物质的溶解性是解答本题的关键,注意④中虽然方程式中没有沉淀生成,但根据物质的溶解度能判断产生沉淀,该题为易错选项。
19.等量的铁粉分别与足量的盐酸、水蒸气在一定的条件下充分反应,则在相同的条件下,产生氢气的物质的量之比是( )
A. 1:1 B. 3:4 C. 2:3 D. 4:3
【答案】B
【解析】
【分析】
令Fe的物质的量为1mol,根据方程式计算出生成氢气的物质的量,再根据相同条件下体积之比等于物质的量之比确定两反应中生成氢气体积之比。
【详解】令Fe物质的量为1mol,则:
Fe+2HCl=FeCl2+H2↑
1mol 1mol
3Fe+4H2O(g)Fe3O4+4H2
1mol mol,
相同条件下体积之比等于物质的量之比,则两反应中生成氢气体积之比为1mol:mol =3:4。
答案选B。
【点睛】本题考查根据方程式的计算,比较基础,清楚铁与水蒸气的反应是关键,注意基础知识的理解掌握。
20.下列物质的转化在给定条件下能实现的是( )
①FeS2SO2H2SO4 ②SiO2SiCl4Si
③饱和NaCl溶液NaHCO3Na2CO3 ④AlNaAlO2Al(OH)3
⑤CuSO4(aq)Cu(OH)2Cu2O
A. ①③⑤ B. ②③④ C. ②④⑤ D. ①④⑤
【答案】A
【解析】
【分析】
①FeS2和氧气反应生成二氧化硫,二氧化硫和过氧化氢发生氧化还原反应生成硫酸;
②SiO2属于酸性氧化物,和HCl不反应;
③在饱和食盐水中通入氨气,形成饱和氨盐水,再向其中通入二氧化碳,在溶液中就有了大量的钠离子、铵根离子、氯离子和碳酸氢根离子,其中NaHCO3溶解度最小,所以析出NaHCO3,加热NaHCO3分解生成碳酸钠;
④铝和氢氧化钠反应生成偏铝酸钠和氢气,偏铝酸钠和足量盐酸反应生成氯化铝,足量盐酸时得不到氢氧化铝;
⑤硫酸铜和过量氢氧化钠溶液反应生成氢氧化铜悬浊液,加入葡萄糖加热发生氧化反应生成红色沉淀氧化亚铜。
【详解】①FeS2和氧气反应4FeS2+11O22Fe2O3+8SO2,二氧化硫和过氧化氢发生氧化还原反应生成硫酸,故①正确;
②SiO2属于酸性氧化物,和HCl不反应,所以不能用二氧化硅和氯化氢制取四氯化硅,故②错误;
③在饱和食盐水中通入氨气,形成饱和氨盐水,再向其中通入二氧化碳,在溶液中就有了大量的钠离子、铵根离子、氯离子和碳酸氢根离子,其中NaHCO3溶解度最小,析出NaHCO3,加热NaHCO3分解生成碳酸钠,故③正确;
④铝和氢氧化钠溶液的反应为2Al+2NaOH+2H2O═2NaAlO2+3H2↑,滴加少量盐酸,偏铝酸钠和盐酸反应AlO2-+H++H2O=Al(OH)3↓,滴加过量盐酸,3HCl+Al(OH)3═AlCl3+3H2O,足量盐酸时得不到氢氧化铝,故④错误;
⑤硫酸铜和过量氢氧化钠溶液反应生成氢氧化铜悬浊液,加入葡萄糖加热反应,发生氧化反应生成红色沉淀氧化亚铜,检验醛基的存在,过程能实现,故⑤正确;
答案选A。
【点睛】本题考查化合物的性质,题目难度中等,熟练掌握物质的性质是解决此类问题的关键,正确运用物质分类及反应规律则是解决此类问题的有效方法。
21.下列实验现象和结论都正确是
选项
实验操作
现象
结论
A.
将SO2通入酸性高锰酸钾溶液
高锰酸钾溶液紫色褪色
SO2具有漂白性
B.
等体积pH=3的HA和HB两种酸分别与足量的锌反应
相同时间内HA与Zn反应生成的氢气更多
HA是强酸
C.
灼烧某白色粉末
火焰呈黄色
白色粉末中含有Na+ ,无K+
D.
将稀硫酸滴入碳酸钠溶液中产生的气体通入硅酸钠溶液中
有白色沉淀生成
证明非金属性S>C>Si
A. A B. B C. C D. D
【答案】D
【解析】
试题分析:A.将SO2通入酸性高锰酸钾溶液,高锰酸钾溶液紫色褪色,是由于SO2具有还原性,A错误;B.等体积pH=3的HA和HB两种酸分别与足量的锌反应,相同时间内HA与Zn反应生成的氢气更多,说明HA与Zn反应的速率快些,HA电离出来的H+多些,只能说明HA的酸性比HB强,不能说明HA是强酸,B错误;C.灼烧某白色粉末,火焰呈黄色,白色粉末中一定含有钠元素,可能含有钾元素,要透过蓝色钴玻璃片观察如果火焰呈紫色,说明一定含有钾元素,否则没有钾元素,C错误;D.将稀硫酸滴入碳酸钠溶液中产生的气体是二氧化碳,通入硅酸钠溶液中有白色沉淀生成,生成了硅酸,那么证明酸性H2SO4>H2CO3>H2SiO3,最高价氧化物对应水化物的酸性越强,非金属性越强,D正确,答案选D。
考点:考查化学实验评估
22.下列离子方程式正确的是( )
A. 向明矾溶液中逐滴滴入Ba(OH)2溶液,至沉淀质量最大时反应为:2Al3++3SO42﹣+3Ba2++6OH﹣═3BaSO4↓+2Al(OH)3↓
B. 氯化铁溶液腐蚀铜电路板:Cu+Fe3+﹣═Fe2+ +Cu2+
C. 已知:2Br﹣+Cl2=2Cl﹣+Br2,Br2+2Fe2+=2Fe3++2Br﹣,向含0.2molFeBr2的溶液中通入标准状况下3.36LCl2时,发生的反应为:4Fe2++2Br﹣+3Cl2═4Fe3++Br2+6Cl﹣
D. 向NaHSO4中滴入Ba(OH)2溶液至恰好显中性:H++SO42﹣+Ba2++OH﹣═H2O+BaSO4↓
【答案】C
【解析】
【详解】A.向一定量的明矾溶液中逐滴加入Ba(OH)2溶液至沉淀质量最大时,生成的沉淀为硫酸钡沉淀,铝离子生成的氢氧化铝沉淀完全溶解,正确的离子方程为:2Ba2++4OH-+Al3++2SO42-=2BaSO4↓+AlO2-+2H2O,故A错误;
B.用FeCl3溶液腐蚀铜线路板的离子反应为Cu+2Fe3+=Cu2++2Fe2+,故B错误;
C.标准状况下3.36L氯气的物质的量为1.5mol,与0.2 mol FeBr2反应,氯气先氧化亚铁离子,剩余的氯气氧化溴离子,发生的反应为:4Fe2++2Br﹣+3Cl2=4Fe3++Br2+6Cl﹣,故C正确;
D. 向NaHSO4中滴入Ba(OH)2溶液至恰好显中性:2H++SO42﹣+Ba2++2OH﹣=2H2O+BaSO4↓,故D错误;
答案选C。
23. 下列说法正确的是
A. 少量的CO2通入NaClO溶液中发生反应:NaClO+CO2+H2O=NaHCO3 +HClO, 说明酸性强弱的顺序为H2CO3>HClO>HCO3-
B. 金刚石是自然界中硬度最大的物质,不可能与氧气发生反应
C. 浓H2SO4具有强氧化性,常温下就能与金属Cu发生剧烈反应
D. NO2与H2O 反应的过程中,被氧化的氮原子与被还原的氮原子的个数比为1:2
【答案】A
【解析】
试题分析:A.少量的CO2通入NaClO溶液中发生反应:NaClO+CO2+H2O=NaHCO3 +HClO,根据较强酸制备较弱酸可知酸性强弱的顺序为H2CO3>HClO>HCO3-,A正确;B.金刚石与氧气可以反应,生成CO2,A错误;C.浓H2SO4具有强氧化性,常温下与金属Cu不反应,需要加热,C错误;D. NO2与H2O 反应的过程中,被氧化的氮原子与被还原的氮原子的个数比为2:1,D错误,答案选A。
考点:考查酸性比较、金刚石的性质、浓硫酸的性质以及NO2溶于水的判断
24.框图中甲、乙为单质,其余均为化合物,B为常见液态化合物,A为淡黄色固体,F、G所含元素相同且均为氯化物,G遇KSCN溶液显红色。
请问答下列问题:
(1)反应①-⑤中,既属于氧化还原反应又属于化合反应的是__________(填序号)。
(2)反应⑤的化学方程式为____________________________________________。
(3)甲与B反应的离子方程式 ____________________________________________。
(4)在实验室将C溶液滴入F溶液中,观察到的现象是________________________________。
(5)在F溶液中加入等物质的量的A,发生反应的总的离子方程式为:______________________。
【答案】(1)①⑤
(2)4Fe(OH)2+O2+2H2O = 4Fe(OH)3
(3)2Na + 2H2O = 2Na++2OH- + H2↑
(4)产生白色絮状沉淀,迅速变为灰绿色,最终变为红褐色沉淀
(5)4Fe2++4Na2O2+6H2O=4Fe(OH)3+8Na++O2↑
【解析】
试题分析:甲、乙为单质,二者反应生成A为淡黄色固体,则A为Na2O2,甲、乙分别为Na、氧气中的一种;B为常见液态化合物,与A反应生成C与乙,可推知B为H2O、乙为氧气、C为NaOH,则甲为Na;F、G所含元素相同且均为氯化物,G遇KSCN溶液显红色,则G为FeCl3,F为FeCl2,结合转化关系可知,E为Fe(OH)3,D为Fe(OH)2,
(1)反应①~⑤中,①②⑤属于氧化还原反应,③④属于非氧化还原反应;①⑤属于化合反应。故答案为:①⑤;
(2)反应⑤的化学方程式为:4Fe(OH)2+O2+2H2O=4Fe(OH)3。
(3)甲与B反应的离子方程式为:2Na+2H2O=2Na++2OH-+H2↑。
(4)在空气中将NaOH溶液滴入FeCl2溶液中,先生成氢氧化亚铁沉淀,再被氧化生成氢氧化铁,观察
到的现象是:先生成白色沉淀,然后迅速变为灰绿色,最终变为红褐色。
(5)在FeCl2溶液中加入等物质的量的Na2O2,发生反应的总的离子方程式为:4Fe2++4Na2O2+6H2O=4Fe(OH)3+8Na++O2↑。
考点:考查无机推断题
25.(化学与技术)某硫酸厂以含有SO2的尾气、氨气等为原料,合成有重要应用价值的硫化钙、硫酸钾、亚硫酸铵等物质。合成路线如下:
(1)写出反应Ⅲ的化学方程式: 。
(2)下列有关说法正确的是 (填字母)
A.反应Ⅰ中需鼓入足量空气,以保证二氧化硫充分氧化生成硫酸钙
B.反应Ⅱ和反应Ⅲ的基本反应类型相同
C.反应Ⅳ需控制在60---70,目的之一是减少碳酸氢铵的分解
D.反应Ⅴ中的副产物氯化铵可用作氮肥
(3)(NH4)2SO3可用于电厂等烟道气中脱氮,将氮氧化物转化为氮气,同时生成一种氮肥,形成共生系统。写出二氧化氮与亚硫酸铵反应的化学方程式: 。
(4)很多硫酸厂为回收利用SO2,直接用氨水吸收法处理尾气。
① 用15.0 mL 2.0 mol/L氨水吸收标准状况下448 mL SO2,吸收液中的溶质为
。
② 某同学用酸性KMnO4溶液滴定上述吸收液,当达到滴定终点时,消耗KMnO4溶液25.00 mL,则酸性KMnO4,溶液中c(KMnO4) = 。
(5)氨气用途广泛,可以直接用于燃料电池,下图是用氨水作原料的燃料电池的工作原理。
氨气燃料电池的电解质溶液最好选择 (填“酸性”、“碱性”或“中性”)溶液,氨气燃料电池的反应是氨气与氧气生成一种常见的无毒气体和水,该电池总反应的化学方程式是 ,负极的电极反应式是
。
【答案】(1)CaSO4+4CCaS+4CO↑;
(2)ACD;
(3)4(NH4)2SO3+2NO2=4(NH4)2SO4+N2;
(4)①(NH4)2SO3,(NH4)HSO3;
②0.32mol/L
(5)碱性;4NH3+3O2=2N2+6H2O;2 NH3-6e-+6OH-=N2+6 H2O.
【解析】
试题分析:(1)由流程图可知反应III是硫酸钙与焦炭在高温条件下反应生成CaS和CO,化学方程式为CaSO4+4CCaS+4CO↑;
(2)A、反应I中鼓入足量的空气目的就是使二氧化硫充分被氧化为硫酸钙,正确;B、反应II是二氧化硫与氨水的化合反应,而反应III不属于基本反应类型,二者的基本反应类型不同,错误;C、反应Ⅳ需控制在60~70℃,防止碳酸氢铵在温度过高时分解得不到需要的目标产物,正确;D、反应V的产物之一是氯化铵,含有N元素,可用作氮肥,正确,答案选ACD;
(3)二氧化氮与亚硫酸铵反应,二氧化氮具有强氧化性能氧化亚硫酸铵反应,生成硫酸铵,本身被还原为氮气,由原子守恒可知化学方程式为4(NH4)2SO3+2NO2=4(NH4)2SO4+N2;
(4)①标准状况下448 mL SO2的物质的量是0.02mol,氨气的物质的量是0.015L×2.0mol/L=0.03mol,二氧化硫与氨气的物质的量之比1/2<2/3<1,所以吸收液中的溶质既有(NH4)2SO3,也有(NH4)HSO3;
②用KMnO4溶液去滴定吸收液,实质是高锰酸钾与二氧化硫反应,根据得失电子守恒,0.02mol二氧化硫失去电子的物质的量是0.02mol×2=0.04mol,高锰酸钾中Mn元素化合价降低为+2价,则0.025L×5×c=0.04,所以高锰酸钾的浓度c=0.32mol/L;
(5)氨气燃料电池中的电解质溶液最好选择碱性溶液,因为该反应的实质是氨气与氧气反应,所以尽量减少氨气在溶液中的溶解度,氨气溶于水显碱性,所以氨气在碱性溶液中的溶解度最小,所以选择碱性溶液;氨气与氧气生成一种常见的无毒气体和水,则无毒气体是氮气,所以总反应的方程式为4NH3+3O2=2N2+6H2O,负极发生氧化反应,从总反应方程式中可看出,N元素的化合价升高,所以氨气发生氧化反应,结合电解质溶液,则负极的反应式为2 NH3-6e-+6OH-=N2+6 H2O.
考点:考查对反应流程的分析,二氧化硫的化学性质,氧化还原反应的计算,原电池反应原理的应用
26.海洋约占地球表面积的71%,海水化学资源的利用具有非常广阔的前景.
(1)海水晒盐可获得粗盐,在实验室中粗盐经过溶解、________、________可制得精盐。(填具体操作名称)
(2)镁及其合金是一种用途很广的金属材料,目前世界上60%的镁是从海水中提取的,其主要步骤如下:
①为了使MgSO4转化为Mg(OH)2 , 试剂①可以选用________。
②试从节约能源、提高金属镁的纯度分析,以下适宜的冶镁方法是________。
A.Mg(OH)MgOMg B.Mg(OH)MgOMg
C.Mg(OH)2MgCl2Mg D.Mg(OH)2MgCl2Mg
(3)溴及其化合物用途十分广泛,我国正在大力开展海水提溴的研究和开发工作。工业以浓缩海水为原料提取溴的部分过程如下:
某课外小组在实验室模拟上述过程设计以下装置进行实验(所有橡胶制品均已被保护,夹持装置已略去):
①A装置中通入a气体的目的是(用离子方程式表示)______________________________;
②A装置中通入a气体一段时间后,停止通入,改通热空气.通入热空气的目的是___________;
③反应过程中,B装置中有SO42﹣生成,检验SO42﹣的方法是____________________________;
④C装置的作用是______________________________________________。
【答案】 (1). 过滤 (2). 蒸发 (3). NaOH(或石灰乳) (4). C (5). Cl2+2Br﹣=2Cl﹣+Br2 (6). 吹出Br2 (7). 取少量B装置中反应后的溶液于试管中,滴加氯化钡溶液,产生白色沉淀,证明有SO42﹣ (8). 吸收未反应的Cl2、Br2和SO2
【解析】
【分析】
(1)粗盐提纯的主要步骤是:溶解、过滤、蒸发;
(2)①使MgSO4转化为Mg(OH)2,应选择碱;
②MgO的熔点高,制备镁一般利用电解熔融的MgCl2;
(3)①利用氧化还原反应原理制取溴单质;
②升高温度能促进溴挥发;
③用盐酸酸化的氯化钡溶液反应检验SO42-;
④溴、氯气和二氧化硫都有毒,不能直接排空。
【详解】(1)粗盐提纯的主要步骤是:溶解、过滤、蒸发;
(2)①使MgSO4转化为Mg(OH)2,应选择碱,则试剂①选择NaOH或石灰乳;
②镁是活泼金属不能用还原法制取,MgO的熔点高,不能利用电解熔融氧化镁的方法冶炼镁,应该用电解熔融氯化镁的方法冶炼镁,所以适宜的冶镁方法是C,答案选C;
(3)①要想使溴离子变成溴单质,则加入的a能和溴离子发生反应生成溴单质,氯气能和溴离子发生置换反应生成溴单质,离子反应方程式为:Cl2+2Br-=2Cl-+Br2;
②溴易挥发,升高温度促进其挥发,所以通入热空气的目的是吹出Br2;
③溴有强氧化性,能和二氧化硫发生氧化还原反应而生成溴离子和硫酸根离子,硫酸根离子和盐酸酸化的氯化钡溶液反应生成难溶性的白色硫酸钡沉淀,所以硫酸根离子的检验方法为:取少量B装置中反应后的溶液于试管中,滴加氯化钡溶液,产生白色沉淀,证明有SO42-;
④氯气不可能完全反应,氯气和溴离子反应生成溴单质,未反应的二氧化硫、氯气和溴都有毒,不能直接排空,且这几种物质都能和碱反应,所以C装置是尾气处理装置,所以C的作用是:吸收未反应的Cl2、Br2和SO2。
【点睛】本题考查镁的制备,明确海水中镁的制备的流程及试剂的选择来分析解答,注意MgO的熔点高是学生解答中易忽略的地方,制备镁利用电解法。
27.聚乳酸E在服装、卫生医疗制品等行业具有广泛应用。某有机化合物A在一定条件下通过一系列反应可合成E;同时还可得到C和D等重要有机化合物。转化关系如下图:
完成下列填空:
(1)B→E反应类型:____________,D→G实验室中反应条件:_______________。
(2)A的分子式:_____________。
(3)与F同类别的同分异构体还有HCOOCH(CH3)2、HCOOCH2CH2CH3和_______ (用结构简式表示)。
(4)写出实验室中判断D中有G生成的方法______________________________________________
(5)石油产品丙烯及必要的无机试剂可合成丙烯酸,设计合成路线如下:。
已知:i.
请完成合成路线中的:ClCH2CH=CH2→甲→乙→丙______。
【答案】 (1). 缩聚反应; (2). Cu、加热; (3). C7H12O4; (4). CH3CH2COOCH3; (5). 取少量D反应后的液体于试管中,加入新制的氢氧化铜悬浊液,加热煮沸,若有砖红色沉淀生成,则有乙醛; (6).
【解析】
【分析】
由流程和信息可知,A是CH3COOCH(CH3)COOCH2CH3,B是,C是CH3COOH,D是CH3CH2OH,E是,F是CH3COOCH2CH3,G是CH3CHO。
【详解】(1)B是,E是,则B→E是缩聚反应。D是CH3CH2OH,G是CH3CHO ,醇的催化氧化的反应条件为:Cu或银、加热;
(2)由分析可知,A是CH3COOCH(CH3)COOCH2CH3,则A的分子式为C7H12O4;
(3)与F同类别的同分异构体还有HCOOCH(CH3)2、HCOOCH2CH2CH3和CH3CH2COOCH3;
(4)D是CH3CH2OH,G是CH3CHO, 判断D中有G生成,可检验醛基,方法是:取少量D反应后的液体于试管中,加入新制的氢氧化铜悬浊液,加热煮沸,若有砖红色沉淀生成,则有乙醛;
(5)由于碳碳双键易被氧化,应先氧化引入羧基,再引入碳碳双键,由信息可知,ClCH2CH=CH2先在碱性条件下水解,再与溴发生加成反应,再用酸性高锰酸钾氧化得到羧基,合成路线如下:
。
黑龙江省双鸭山市第一中学2018-2019学年高二下学期期末考试化学试题
1.下列实验操作或装置能达到目的的是( )
A
B
C
D
混合浓硫酸和乙醇
配制一定浓度的溶液
收集气体
证明乙炔可使溴水褪色
A. A B. B C. C D. D
【答案】B
【解析】
【分析】
A、乙醇的密度小于浓硫酸;
B、容量瓶上的刻度与凹液面的最低处相切;
C、二氧化氮的密度大于空气;
D、乙炔中的杂质也能使溴水褪色。
【详解】A、乙醇的密度小于浓硫酸,混合时应将浓硫酸沿烧杯壁倒入乙醇中,边倒边搅拌,若顺序相反则容易引起液体飞溅,故A不能达到目的;
B、容量瓶上的刻度与凹液面的最低处相切,胶头滴管垂直位于容量瓶的正上方,故B能达到目的;
C、二氧化氮的密度大于空气,集气瓶中的导气管应长进短出,故C不能达到目的;
D、乙炔中的H2S等杂质也能使溴水褪色,应先通过一个盛碱液的洗气瓶将杂质除去,故D不能达到目的;
故选B。
【点睛】本题考查实验装置和基本操作,易错点D,学生易忽略实验室用电石制乙炔中H2S等还原性杂质也能使溴水褪色。
2.我国使用最早的合金是
A. 青铜 B. 锰钢 C. 生铁 D. 硬铝
【答案】A
【解析】
生铁、锰钢是铁的合金,硬铝是铝合金,铜活泼性比Fe和Al弱,容易冶炼,中国是世界最早应用湿法治金的国家,所以我国使用最早的合金是铜合金,即青铜,答案选A。
3. 下列说法不正确的是( )
A. 明矾可做消毒剂
B. 次氯酸钠可作漂白剂
C. 氧化铝可作耐火材料
D. 氢氧化铝可作治疗胃酸过多的药物
【答案】A
【解析】
试题分析:A.明矾电离产生的Al3+发生水解反应产生的氢氧化铝胶体有吸附作用,可以吸附水中悬浮的固体物质,从而使水澄清,故明矾由净水作用,但没有消毒作用,错误;B.次氯酸钠有强的氧化作用,可以将有色物质氧化变为无色物质,故可作漂白剂,正确;C.氧化铝是离子化合物,熔沸点很高,故可作耐火材料,正确;D.氢氧化铝可与胃酸(即盐酸)发生反应,产生氯化铝,从而可以降低胃酸的浓度,并且氢氧化铝对人无危害,故可以作治疗胃酸过多的药物,正确。
考点:考查物质的性质及应用正误判断的知识。
4.“中国名片”中航天,军事、天文等领城的发展受到世界瞩目,它们与化学有着密切联系。下列说法错误的是
A. “中国天眼”的“眼眶”是钢铁结成的圈梁,其属于黑色金属材料
B. “歼—20” 飞机上大量使用的碳纤维是一种新型有机高分子材料
C. “神舟十一号”宇宙飞船返回舱外表面使用的高温结构陶瓷是新型无机非金属材料
D. “天宫二号”空间实验室硅电池板将光能直接转换为电能
【答案】B
【解析】
分析:A.钢铁是铁的合金,黑色金属材料主要指铁、锰、铬及其合金,如钢、生铁、铁合金、铸铁等;B.碳纤维为碳的单质; C.高温结构陶瓷属于耐高温的新型无机非金属材料;D.太阳能电池板是为空间实验室提供电能的装置。
详解:A.钢铁是铁的合金,属于黑色金属材料,故A正确;B.碳纤维为碳的单质,不是有机物,属于新型无机非金属材料,故B错误;C.宇宙飞船返回舱外表面主要是用的高温结构陶瓷,属于耐高温的新型无机非金属材料,故C正确;D.天宫二号的太阳能电池板是为空间实验室提供电能的装置,可以将光能转化为电能,故D正确;故选B。
5. 下列有关物质的性质与用途说法不正确的是
A. FeCl3易溶于水,可用作净水剂
B. 硅是半导体材料,纯净的硅是光纤制品的基本原料
C. 浓硫酸能干燥氯气,说明浓硫酸具有吸水性
D. 氨易液化,液氨气化吸收大量的热,所以液氨常用作制冷剂
【答案】B
【解析】
试题分析:A.FeCl3溶于水水解生成氢氧化铁胶体,可用作净水剂,故A正确;B.光纤制品的基本原料是二氧化硅,故B错误;C.浓硫酸具有吸水性,可以用浓硫酸能干燥氯气,故C正确;D.氨易液化,液氨气化吸收大量的热,所以液氨常用作制冷剂,故D正确;故选B。
考点:考查了物质的性质和用途的相关知识。
6.下列应用没有涉及化学变化的是
A. 碳酸氢钠用于焙制糕点
B. 用铁制容器盛装浓硝酸
C. 用二氧化硅制作光导纤维
D. 肥皂水作蚊虫叮咬处的清洗剂
【答案】C
【解析】
A、碳酸氢钠受热易分解生成碳酸钠、水和CO2,且与酸反应生成CO2,所以可用于焙制糕点,发生的是化学变化,A错误;B、用铁制容器盛装浓硝酸利用的是钝化,钝化是化学变化,B错误;C、二氧化硅制作光导纤维利用的是二氧化硅可以传递光信号,发生的是物理变化,C正确;D、肥皂水显碱性,可用作蚊虫叮咬处的清洗剂,发生的是化学变化,D错误,答案选C。
7.下列文物的材质属于合金的是
A. 新石器彩陶缸 B. 商代青铜四羊方尊
C. 战国水晶杯 D. 西汉素纱衣
【答案】B
【解析】
【分析】
合金是由金属与金属或金属与非金属融合而成的。
【详解】A、新石器彩陶缸是硅酸盐产品,故A不符;
B、商代青铜四羊方尊是铜合金,主要成分属于合金,故B正确;
C、战国水晶杯主要成分是二氧化硅,主要成分不属于合金,故C不符;
D、西汉“素纱禅衣”是丝绸的一种,主要成分不属于合金,故D错误;
故选B。
【点睛】本题考查了物质的组成,本题较为简单,注意合金是由金属与金属或金属与非金属融合而成的。
8.下列有关物质用途的说法,错误的是( )
A. 二氧化硫常用于漂白纸浆 B. 漂粉精可用于游泳池水消毒
C. 碳酸钡可用来治疗胃酸过多 D. 氧化铁常用于红色油漆和涂料
【答案】C
【解析】
A. 二氧化硫有漂白性,故常用于漂白纸浆,A正确;B. 漂粉精有强氧化性,故可用于游泳池水消毒,B正确;C. 碳酸钡虽然可与盐酸反应,但是,生成的氯化钡有毒,故不能用来治疗胃酸过多,C不正确;D. 氧化铁是红棕色粉末,故常用于红色油漆和涂料,D正确。本题选C。
点睛:物质的用途是由其性质决定的,故先要明确物质的性质再明确其用途。化学物质用于医疗上时,不仅要分析物质的性质,还要分析该物质及其反应的产物对人体健康的影响。
9.下列实验操作、现象、得出的结论均正确的是
选项
实验操作和现象
结论
A
某溶液生成使石灰水变浑浊的无色气体
原溶液中一定含有CO32-
B
用湿润的pH试纸测某碱液的pH,测定值偏小
湿润的pH试纸测量任何溶液都会产误差
C
将浓硫酸倒入蔗糖中搅拌蔗糖迅速变黑并伴有刺激性气味
浓硫酸具有脱水性和强氧化性
D
将乙烯和苯分别加入到溴水中,都能使溴水层褪色
乙烯和苯分子中都含有碳碳双键
A. A B. B C. C D. D
【答案】C
【解析】
【分析】
A、无色气体可能为二氧化碳、二氧化硫等;
B、用湿润的pH试纸测盐酸、氢氧化钠、氯化钠的pH,溶液被稀释;
C、浓硫酸放入蔗糖中,蔗糖碳化变黑,说明浓硫酸有脱水性,产生刺激性气味气体是二氧化硫,硫化合价降低,说明浓硫酸具有强氧化性;
D、苯中不含碳碳双键,而乙烯中含碳碳双键。
【详解】A、无色气体可能为二氧化碳、二氧化硫等,则原溶液中可能有CO32-、HCO3-、SO32-、HSO3-,故A错误;
B、用湿润的pH试纸测盐酸、氢氧化钠、氯化钠的pH,则分别会偏大、偏小和不变,故B错误。
C、浓硫酸放入蔗糖中,蔗糖碳化变黑,说明浓硫酸具有脱水性,产生刺激性气味气体是二氧化硫,说明浓硫酸具有强氧化性,故C正确;
D、苯中不含碳碳双键,而乙烯中含碳碳双键,乙烯可使溴水褪色,苯与溴水发生萃取而使溴水层褪色,故D错误。
故选C
10.下列有关物质性质与用途具有对应关系的是
A. 铝具有延展性,可用于冶炼金属
B. 木炭具有还原性,可用于冰箱除异味
C. 过氧化钠呈浅黄色,可用于潜水艇供氧
D. 碳酸钠水解呈碱性,可用于清洗油污
【答案】D
【解析】
A. 铝用于冶炼金属是利用铝具有还原性,与延展性无关,故A错误;B.木炭用于冰箱和居室除臭剂与吸附性有关,与木炭的还原性无关,故B错误;C.过氧化钠用作潜水艇中的供氧剂是因为过氧化钠与水、二氧化碳反应都生成氧气,与其颜色无关,故C错误;D.Na2CO3溶液水解显碱性,可促进油污的水解,则可用于洗涤油污,故D正确;故选D。
11.将一定质量的镁和铝混合物投入200 mL硫酸中,固体全部溶解后,向所得溶液中加入NaOH溶液,生成沉淀的物质的量n与加入NaOH溶液的体积V的变化如下图所示。.则下列说法不正确的是:
A. 镁和铝的总质量为9 g
B. 最初20 mLNaOH溶液用于中和过量的硫酸
C. 硫酸的物质的量浓度为2.5 mol·L-1
D. 生成的氢气在标准状况下的体积为11.2 L
【答案】D
【解析】
试题分析:从图象中看到,从开始至加入NaOH溶液20mL,没有沉淀生成,说明原溶液中硫酸溶解Mg、Al后有剩余,此时发生的反应为:H2so4+2NaOH=Na2so4+2H2O.当V(NaOH溶液)=200mL时,沉淀量最大,此时为Mg(OH)2和Al(OH)3;
A、当V(NaOH溶液)=240mL时,沉淀不再减少,此时全部为Mg(OH)2,n(Mg)=n[Mg(OH)2]=0.15mol,
m(Mg)=0.15mol×24g•mol-1=3.6g,n(Al)=n[Al(OH)3]=0.35mol-0.15mol=0.2mol,m(Al)=0.2mol×27g•mol-1=5.4g,所以镁和铝的总质量为9g,A项正确,B项正确。C.从200mL到240mL,NaOH溶解Al(OH)3:NaOH+Al(OH)3=NaAlO2+2H2O,则此过程消耗n(NaOH)=n[Al(OH)3]=0.2mol,c(NaOH)="0.2mol÷0.04" L=5mol•L-1,C项正确;D、由Mg+H2so4=Mgso4+H2↑,2Al+3H2so4=2Al2(so4)3+3H2↑可以计算出生成n(H2)=0.45mol,标准状况下V(H2)=0.45mol×22.4L•mol-1=10.08L,D项错误。答案选D。
考点:考查镁铝的重要化合物。
12.下列叙述正确的是( )
①向久置于空气中的NaOH溶液中加盐酸时有气体产生 ②浓硫酸可用于干燥H2、NO2等气体,但不能干燥NH3、SO3等气体 ③CO2和Na2O2反应生成Na2CO3和O2,SO2和Na2O2反应生成Na2SO3和O2④足量的硫单质与64 g铜反应,有2 mol电子发生转移 ⑤水玻璃为硅酸钠,是纯净物 ⑥氢氧化铁胶体与氯化铁溶液分别蒸干灼烧得相同的物质
A. ①④⑤ B. ①②⑥ C. ②③④ D. ④⑤⑥
【答案】B
【解析】
【详解】①氢氧化钠溶液久置于空气中,会吸收CO2变为的Na2CO3,当加盐酸时HCl与Na2CO3发生反应产生CO2,所以有气体产生,故①正确;
②浓硫酸可用于干燥H2、NO2等气体,但能够与NH3发生反应,所以不能干燥NH3。SO3能够与水反应生成硫酸,故②正确;
③Na2O2与CO2反应生成Na2CO3和O2,由于SO2有还原性,而Na2O2有氧化性,二者会发生氧化还原反应生成Na2SO4,故③错误;
④由于S的氧化性弱,所以S与Cu发生反应只能产生Cu2S,若有64g铜反应,有1mol电子发生转移,故④错误;
⑤水玻璃为硅酸钠溶液,是混合物,故⑤错误;
⑥氢氧化铁胶体与氯化铁溶液分别蒸干灼烧得到Fe2O3,物质的成分相同,故⑥正确;
答案选B。
13.使用单质铜制硝酸铜,耗用原料最经济,而且对环境几乎没有污染的是( )
A. CuCu(NO3)2 B. CuCuOCu(NO3)2
C. CuCu(NO3)2 D. CuCuCl2Cu(NO3)2
【答案】B
【解析】
【分析】
用铜制取硝酸铜的最佳方法应是:从经济角度出发,制取等量的硝酸铜时,所用的原料最少,成本最低;从环境保护的角度出发,制取硝酸铜时不对环境造成污染。
【详解】A.反应生成NO气体,污染环境,故A错误;
B.金属铜与氧气反应生成氧化铜,氧化铜与硝酸反应生成硝酸铜,不生成污染性气体,故B正确;
C.反应生成NO2气体,污染环境,故C错误;
D.反应消耗氯气和硝酸银,反应复杂,且成本高、不利于环境保护,故D错误;
答案选B。
【点睛】本题考查较为综合,侧重于化学与生活、环境的考查,为高考常见题型,难度不大,注意制备方案的评价。
14.实验是化学研究的基础,关于下列各实验装置的叙述中正确的是
A. 装置①常用于分离互不相溶液体混合物
B. 装置②可用于吸收HCl气体,并防止倒吸
C. 以NH4HCO3为原料,装置③可用于实验室制备少量NH3
D. 装置④b口进气,用排空气法可收集CO2、NO等气体
【答案】C
【解析】
A. 装置①常用于分离互溶液体且沸点相差较大的混合物,A错误;B. 因氯化氢极易溶于水,装置②中氯化氢直接通入水,易形成倒吸现象,B错误;C.用装置③加热NH4HCO3,产生的杂质气体(CO2、H2O)被碱石灰吸收,此装置可用于实验室制备少量NH3,C正确;D. NO易与空气中氧气反应,不能用装置④排空气法收集NO气体,D错误。
15.下列各组物质能满足如图所示转化关系的是(图中箭头表示一步转化)( )
A. ①② B. ②③ C. ③④ D. ②④
【答案】D
【解析】
二氧化硅不能直接生成硅酸,故①错误;铝与盐酸反应生成氯化铝,氯化铝与过量氢氧化钠反应生成偏铝酸钠,偏铝酸钠溶液与二氧化碳反应生成氢氧化铝,故②正确;氧化铜不能与水直接反应生成氢氧化铜,故③错误;氧化铁与盐酸反应生成氯化铁,氯化铁与铁反应生成氯化亚铁,氯化亚铁与锌反应生成铁,故④正确;选D。
16.下列实验操作能达到实验目的的是
A. 用经水湿润的pH试纸测量溶液的pH
B. 将4.0 g NaOH固体置于100 mL容量瓶中,加水至刻度,配制1.000 mol·L−1NaOH溶液
C. 用装置甲蒸干AlCl3溶液制无水AlCl3固体
D. 用装置乙除去实验室所制乙烯中的少量SO2
【答案】D
【解析】
【分析】
此题考查基本实验操作,根据溶液pH的测量、物质的量浓度溶液的配制、盐类水解的应用、物质除杂的原则作答。
【详解】A.用水湿润的pH试纸测量溶液的pH所测为稀释液的pH,不是原溶液的pH,实验操作错误,不能达到实验目的,A项错误;
B.配制物质的量浓度的溶液的实验步骤为:计算、称量(或量取)、溶解(或稀释)、冷却、转移及洗涤、定容、摇匀、装液,由于容量瓶上有容积、温度和唯一刻度线,若将氢氧化钠直接置于容量瓶中,加水后氢氧化钠溶于水会放热引起容量瓶的容积发生变化,引起实验误差,B项错误;
C.在AlCl3溶液中存在水解平衡:AlCl3+3H2OAl(OH)3+3HCl,若用甲装置蒸干氯化铝溶液,由于HCl的挥发,加热后水解平衡正向移动,最终AlCl3完全水解成氢氧化铝固体,不能得到AlCl3固体,C项错误;
D.SO2属于酸性氧化物,能被NaOH溶液吸收,乙烯与NaOH溶液不反应且乙烯难溶于水,可通过盛有NaOH溶液的洗气瓶除去乙烯中少量的SO2,D项正确;
故选D。
【点睛】本题易错选C项,盐溶液蒸干后能否得到原溶质与溶质的性质有关,一般溶质为挥发性酸形成的强酸弱碱盐、不稳定性的盐、具有强还原性的盐,加热蒸干不能得到原溶质。
17.短周期元素M、N、X、Y、Z的原子序数依次增大,它们组成的单质或化合物存在如下转化关系。甲、丁为二元化合物(两种元素形成的化合物),乙、戊为单质,丙、己为三元化合物。已知25℃时,0.1mol/L的甲、丙两溶液的pH分别为l、13 ,丁、己两溶液混合时产生白色沉淀。下列推断正确的是
A. M分别与N、X、Z形成的简单化合物中,M与N形成的化合物熔点最高
B. 原子半径:Z>Y>X>M>N
C. X、Y、Z的最高价氧化物对应的水化物能相互反应
D. Z的阴离子结合质子的能力比N的阴离子强
【答案】C
【解析】
25℃时,0.1 mol•L-1甲溶液的pH=1,说明甲为一元强酸,甲为二元化合物,短周期中只有HCl满足;0.1mol•L-1丙溶液的pH=13,说明丙为一元强碱,短周期元素中只有Na对应的NaOH为强碱,所以M为H元素;乙为单质,能够与强酸甲、强碱丙反应生成单质戊,则戊只能为氢气,乙为金属Al;结合M,N,X,Y,Z的原子序数依次增大可知为H、O、Na、Al、Cl元素,则A. M分别与N、X、Z形成的简单化合物分别是H2O、NaH、HCl,NaH是离子化合物,熔点最高,A错误;B. 同周期自左向右原子半径逐渐减小,同主族自上而下原子半径逐渐增大,则原子半径:Na>Al>Cl>O>H,B错误;C. X、Y、Z的最高价氧化物对应的水化物分别是氢氧化钠、氢氧化铝和高氯酸,三者能相互反应,C正确;D. 盐酸是强酸,因此氯离子结合氢离子的能力比O的阴离子弱,D错误,答案选C。
点睛:本题考查元素推断、原子结构与元素周期律的应用,正确推断元素为解答关键,注意熟练掌握原子结构与元素周期律、元素周期表的关系。选项A是易错点,注意碱金属的氢化物是离子化合物,熔沸点较高。
18.下列各组物质相互混合反应后,最终有白色沉淀生成的是( )
①向AgNO3溶液中加入过量氨水 ②过量NaOH溶液和明矾溶液混合
③少量Ca(OH)2投入过量NaHCO3溶液中 ④向饱和Na2CO3溶液中通入过量CO2
A. ①②③④ B. ①④ C. ③④ D. ②③
【答案】C
【解析】
【详解】①向AgNO3溶液中 加入过量氨水,最终生成银氨络离子,即最终无白色沉淀生成,故①错误;
②明矾溶液中加入过量氢氧化钠溶液得不到白色沉淀,因氢氧化铝具有两性,能溶于氢氧化钠溶液,故②错误;
③少量氢氧化钙投入碳酸氢钠溶液生成白色沉淀,反应方程式为Ca(OH)2+2NaHCO3=CaCO3↓+Na2CO3+2H2O,最终有白色沉淀生成,故③正确;
④饱和碳酸钠溶液中通入二氧化碳气体将析出碳酸氢钠晶体,反应方程式为Na2CO3+CO2+H2O=2NaHCO3,水参加了反应,溶剂质量减少,且相同条件下碳酸氢钠溶解度小于碳酸钠,有白色碳酸氢钠晶体析出,故④正确;
答案选C。
【点睛】本题考查物质之间的化学反应,熟悉复分解反应发生的条件及常见物质的溶解性是解答本题的关键,注意④中虽然方程式中没有沉淀生成,但根据物质的溶解度能判断产生沉淀,该题为易错选项。
19.等量的铁粉分别与足量的盐酸、水蒸气在一定的条件下充分反应,则在相同的条件下,产生氢气的物质的量之比是( )
A. 1:1 B. 3:4 C. 2:3 D. 4:3
【答案】B
【解析】
【分析】
令Fe的物质的量为1mol,根据方程式计算出生成氢气的物质的量,再根据相同条件下体积之比等于物质的量之比确定两反应中生成氢气体积之比。
【详解】令Fe物质的量为1mol,则:
Fe+2HCl=FeCl2+H2↑
1mol 1mol
3Fe+4H2O(g)Fe3O4+4H2
1mol mol,
相同条件下体积之比等于物质的量之比,则两反应中生成氢气体积之比为1mol:mol =3:4。
答案选B。
【点睛】本题考查根据方程式的计算,比较基础,清楚铁与水蒸气的反应是关键,注意基础知识的理解掌握。
20.下列物质的转化在给定条件下能实现的是( )
①FeS2SO2H2SO4 ②SiO2SiCl4Si
③饱和NaCl溶液NaHCO3Na2CO3 ④AlNaAlO2Al(OH)3
⑤CuSO4(aq)Cu(OH)2Cu2O
A. ①③⑤ B. ②③④ C. ②④⑤ D. ①④⑤
【答案】A
【解析】
【分析】
①FeS2和氧气反应生成二氧化硫,二氧化硫和过氧化氢发生氧化还原反应生成硫酸;
②SiO2属于酸性氧化物,和HCl不反应;
③在饱和食盐水中通入氨气,形成饱和氨盐水,再向其中通入二氧化碳,在溶液中就有了大量的钠离子、铵根离子、氯离子和碳酸氢根离子,其中NaHCO3溶解度最小,所以析出NaHCO3,加热NaHCO3分解生成碳酸钠;
④铝和氢氧化钠反应生成偏铝酸钠和氢气,偏铝酸钠和足量盐酸反应生成氯化铝,足量盐酸时得不到氢氧化铝;
⑤硫酸铜和过量氢氧化钠溶液反应生成氢氧化铜悬浊液,加入葡萄糖加热发生氧化反应生成红色沉淀氧化亚铜。
【详解】①FeS2和氧气反应4FeS2+11O22Fe2O3+8SO2,二氧化硫和过氧化氢发生氧化还原反应生成硫酸,故①正确;
②SiO2属于酸性氧化物,和HCl不反应,所以不能用二氧化硅和氯化氢制取四氯化硅,故②错误;
③在饱和食盐水中通入氨气,形成饱和氨盐水,再向其中通入二氧化碳,在溶液中就有了大量的钠离子、铵根离子、氯离子和碳酸氢根离子,其中NaHCO3溶解度最小,析出NaHCO3,加热NaHCO3分解生成碳酸钠,故③正确;
④铝和氢氧化钠溶液的反应为2Al+2NaOH+2H2O═2NaAlO2+3H2↑,滴加少量盐酸,偏铝酸钠和盐酸反应AlO2-+H++H2O=Al(OH)3↓,滴加过量盐酸,3HCl+Al(OH)3═AlCl3+3H2O,足量盐酸时得不到氢氧化铝,故④错误;
⑤硫酸铜和过量氢氧化钠溶液反应生成氢氧化铜悬浊液,加入葡萄糖加热反应,发生氧化反应生成红色沉淀氧化亚铜,检验醛基的存在,过程能实现,故⑤正确;
答案选A。
【点睛】本题考查化合物的性质,题目难度中等,熟练掌握物质的性质是解决此类问题的关键,正确运用物质分类及反应规律则是解决此类问题的有效方法。
21.下列实验现象和结论都正确是
选项
实验操作
现象
结论
A.
将SO2通入酸性高锰酸钾溶液
高锰酸钾溶液紫色褪色
SO2具有漂白性
B.
等体积pH=3的HA和HB两种酸分别与足量的锌反应
相同时间内HA与Zn反应生成的氢气更多
HA是强酸
C.
灼烧某白色粉末
火焰呈黄色
白色粉末中含有Na+ ,无K+
D.
将稀硫酸滴入碳酸钠溶液中产生的气体通入硅酸钠溶液中
有白色沉淀生成
证明非金属性S>C>Si
A. A B. B C. C D. D
【答案】D
【解析】
试题分析:A.将SO2通入酸性高锰酸钾溶液,高锰酸钾溶液紫色褪色,是由于SO2具有还原性,A错误;B.等体积pH=3的HA和HB两种酸分别与足量的锌反应,相同时间内HA与Zn反应生成的氢气更多,说明HA与Zn反应的速率快些,HA电离出来的H+多些,只能说明HA的酸性比HB强,不能说明HA是强酸,B错误;C.灼烧某白色粉末,火焰呈黄色,白色粉末中一定含有钠元素,可能含有钾元素,要透过蓝色钴玻璃片观察如果火焰呈紫色,说明一定含有钾元素,否则没有钾元素,C错误;D.将稀硫酸滴入碳酸钠溶液中产生的气体是二氧化碳,通入硅酸钠溶液中有白色沉淀生成,生成了硅酸,那么证明酸性H2SO4>H2CO3>H2SiO3,最高价氧化物对应水化物的酸性越强,非金属性越强,D正确,答案选D。
考点:考查化学实验评估
22.下列离子方程式正确的是( )
A. 向明矾溶液中逐滴滴入Ba(OH)2溶液,至沉淀质量最大时反应为:2Al3++3SO42﹣+3Ba2++6OH﹣═3BaSO4↓+2Al(OH)3↓
B. 氯化铁溶液腐蚀铜电路板:Cu+Fe3+﹣═Fe2+ +Cu2+
C. 已知:2Br﹣+Cl2=2Cl﹣+Br2,Br2+2Fe2+=2Fe3++2Br﹣,向含0.2molFeBr2的溶液中通入标准状况下3.36LCl2时,发生的反应为:4Fe2++2Br﹣+3Cl2═4Fe3++Br2+6Cl﹣
D. 向NaHSO4中滴入Ba(OH)2溶液至恰好显中性:H++SO42﹣+Ba2++OH﹣═H2O+BaSO4↓
【答案】C
【解析】
【详解】A.向一定量的明矾溶液中逐滴加入Ba(OH)2溶液至沉淀质量最大时,生成的沉淀为硫酸钡沉淀,铝离子生成的氢氧化铝沉淀完全溶解,正确的离子方程为:2Ba2++4OH-+Al3++2SO42-=2BaSO4↓+AlO2-+2H2O,故A错误;
B.用FeCl3溶液腐蚀铜线路板的离子反应为Cu+2Fe3+=Cu2++2Fe2+,故B错误;
C.标准状况下3.36L氯气的物质的量为1.5mol,与0.2 mol FeBr2反应,氯气先氧化亚铁离子,剩余的氯气氧化溴离子,发生的反应为:4Fe2++2Br﹣+3Cl2=4Fe3++Br2+6Cl﹣,故C正确;
D. 向NaHSO4中滴入Ba(OH)2溶液至恰好显中性:2H++SO42﹣+Ba2++2OH﹣=2H2O+BaSO4↓,故D错误;
答案选C。
23. 下列说法正确的是
A. 少量的CO2通入NaClO溶液中发生反应:NaClO+CO2+H2O=NaHCO3 +HClO, 说明酸性强弱的顺序为H2CO3>HClO>HCO3-
B. 金刚石是自然界中硬度最大的物质,不可能与氧气发生反应
C. 浓H2SO4具有强氧化性,常温下就能与金属Cu发生剧烈反应
D. NO2与H2O 反应的过程中,被氧化的氮原子与被还原的氮原子的个数比为1:2
【答案】A
【解析】
试题分析:A.少量的CO2通入NaClO溶液中发生反应:NaClO+CO2+H2O=NaHCO3 +HClO,根据较强酸制备较弱酸可知酸性强弱的顺序为H2CO3>HClO>HCO3-,A正确;B.金刚石与氧气可以反应,生成CO2,A错误;C.浓H2SO4具有强氧化性,常温下与金属Cu不反应,需要加热,C错误;D. NO2与H2O 反应的过程中,被氧化的氮原子与被还原的氮原子的个数比为2:1,D错误,答案选A。
考点:考查酸性比较、金刚石的性质、浓硫酸的性质以及NO2溶于水的判断
24.框图中甲、乙为单质,其余均为化合物,B为常见液态化合物,A为淡黄色固体,F、G所含元素相同且均为氯化物,G遇KSCN溶液显红色。
请问答下列问题:
(1)反应①-⑤中,既属于氧化还原反应又属于化合反应的是__________(填序号)。
(2)反应⑤的化学方程式为____________________________________________。
(3)甲与B反应的离子方程式 ____________________________________________。
(4)在实验室将C溶液滴入F溶液中,观察到的现象是________________________________。
(5)在F溶液中加入等物质的量的A,发生反应的总的离子方程式为:______________________。
【答案】(1)①⑤
(2)4Fe(OH)2+O2+2H2O = 4Fe(OH)3
(3)2Na + 2H2O = 2Na++2OH- + H2↑
(4)产生白色絮状沉淀,迅速变为灰绿色,最终变为红褐色沉淀
(5)4Fe2++4Na2O2+6H2O=4Fe(OH)3+8Na++O2↑
【解析】
试题分析:甲、乙为单质,二者反应生成A为淡黄色固体,则A为Na2O2,甲、乙分别为Na、氧气中的一种;B为常见液态化合物,与A反应生成C与乙,可推知B为H2O、乙为氧气、C为NaOH,则甲为Na;F、G所含元素相同且均为氯化物,G遇KSCN溶液显红色,则G为FeCl3,F为FeCl2,结合转化关系可知,E为Fe(OH)3,D为Fe(OH)2,
(1)反应①~⑤中,①②⑤属于氧化还原反应,③④属于非氧化还原反应;①⑤属于化合反应。故答案为:①⑤;
(2)反应⑤的化学方程式为:4Fe(OH)2+O2+2H2O=4Fe(OH)3。
(3)甲与B反应的离子方程式为:2Na+2H2O=2Na++2OH-+H2↑。
(4)在空气中将NaOH溶液滴入FeCl2溶液中,先生成氢氧化亚铁沉淀,再被氧化生成氢氧化铁,观察
到的现象是:先生成白色沉淀,然后迅速变为灰绿色,最终变为红褐色。
(5)在FeCl2溶液中加入等物质的量的Na2O2,发生反应的总的离子方程式为:4Fe2++4Na2O2+6H2O=4Fe(OH)3+8Na++O2↑。
考点:考查无机推断题
25.(化学与技术)某硫酸厂以含有SO2的尾气、氨气等为原料,合成有重要应用价值的硫化钙、硫酸钾、亚硫酸铵等物质。合成路线如下:
(1)写出反应Ⅲ的化学方程式: 。
(2)下列有关说法正确的是 (填字母)
A.反应Ⅰ中需鼓入足量空气,以保证二氧化硫充分氧化生成硫酸钙
B.反应Ⅱ和反应Ⅲ的基本反应类型相同
C.反应Ⅳ需控制在60---70,目的之一是减少碳酸氢铵的分解
D.反应Ⅴ中的副产物氯化铵可用作氮肥
(3)(NH4)2SO3可用于电厂等烟道气中脱氮,将氮氧化物转化为氮气,同时生成一种氮肥,形成共生系统。写出二氧化氮与亚硫酸铵反应的化学方程式: 。
(4)很多硫酸厂为回收利用SO2,直接用氨水吸收法处理尾气。
① 用15.0 mL 2.0 mol/L氨水吸收标准状况下448 mL SO2,吸收液中的溶质为
。
② 某同学用酸性KMnO4溶液滴定上述吸收液,当达到滴定终点时,消耗KMnO4溶液25.00 mL,则酸性KMnO4,溶液中c(KMnO4) = 。
(5)氨气用途广泛,可以直接用于燃料电池,下图是用氨水作原料的燃料电池的工作原理。
氨气燃料电池的电解质溶液最好选择 (填“酸性”、“碱性”或“中性”)溶液,氨气燃料电池的反应是氨气与氧气生成一种常见的无毒气体和水,该电池总反应的化学方程式是 ,负极的电极反应式是
。
【答案】(1)CaSO4+4CCaS+4CO↑;
(2)ACD;
(3)4(NH4)2SO3+2NO2=4(NH4)2SO4+N2;
(4)①(NH4)2SO3,(NH4)HSO3;
②0.32mol/L
(5)碱性;4NH3+3O2=2N2+6H2O;2 NH3-6e-+6OH-=N2+6 H2O.
【解析】
试题分析:(1)由流程图可知反应III是硫酸钙与焦炭在高温条件下反应生成CaS和CO,化学方程式为CaSO4+4CCaS+4CO↑;
(2)A、反应I中鼓入足量的空气目的就是使二氧化硫充分被氧化为硫酸钙,正确;B、反应II是二氧化硫与氨水的化合反应,而反应III不属于基本反应类型,二者的基本反应类型不同,错误;C、反应Ⅳ需控制在60~70℃,防止碳酸氢铵在温度过高时分解得不到需要的目标产物,正确;D、反应V的产物之一是氯化铵,含有N元素,可用作氮肥,正确,答案选ACD;
(3)二氧化氮与亚硫酸铵反应,二氧化氮具有强氧化性能氧化亚硫酸铵反应,生成硫酸铵,本身被还原为氮气,由原子守恒可知化学方程式为4(NH4)2SO3+2NO2=4(NH4)2SO4+N2;
(4)①标准状况下448 mL SO2的物质的量是0.02mol,氨气的物质的量是0.015L×2.0mol/L=0.03mol,二氧化硫与氨气的物质的量之比1/2<2/3<1,所以吸收液中的溶质既有(NH4)2SO3,也有(NH4)HSO3;
②用KMnO4溶液去滴定吸收液,实质是高锰酸钾与二氧化硫反应,根据得失电子守恒,0.02mol二氧化硫失去电子的物质的量是0.02mol×2=0.04mol,高锰酸钾中Mn元素化合价降低为+2价,则0.025L×5×c=0.04,所以高锰酸钾的浓度c=0.32mol/L;
(5)氨气燃料电池中的电解质溶液最好选择碱性溶液,因为该反应的实质是氨气与氧气反应,所以尽量减少氨气在溶液中的溶解度,氨气溶于水显碱性,所以氨气在碱性溶液中的溶解度最小,所以选择碱性溶液;氨气与氧气生成一种常见的无毒气体和水,则无毒气体是氮气,所以总反应的方程式为4NH3+3O2=2N2+6H2O,负极发生氧化反应,从总反应方程式中可看出,N元素的化合价升高,所以氨气发生氧化反应,结合电解质溶液,则负极的反应式为2 NH3-6e-+6OH-=N2+6 H2O.
考点:考查对反应流程的分析,二氧化硫的化学性质,氧化还原反应的计算,原电池反应原理的应用
26.海洋约占地球表面积的71%,海水化学资源的利用具有非常广阔的前景.
(1)海水晒盐可获得粗盐,在实验室中粗盐经过溶解、________、________可制得精盐。(填具体操作名称)
(2)镁及其合金是一种用途很广的金属材料,目前世界上60%的镁是从海水中提取的,其主要步骤如下:
①为了使MgSO4转化为Mg(OH)2 , 试剂①可以选用________。
②试从节约能源、提高金属镁的纯度分析,以下适宜的冶镁方法是________。
A.Mg(OH)MgOMg B.Mg(OH)MgOMg
C.Mg(OH)2MgCl2Mg D.Mg(OH)2MgCl2Mg
(3)溴及其化合物用途十分广泛,我国正在大力开展海水提溴的研究和开发工作。工业以浓缩海水为原料提取溴的部分过程如下:
某课外小组在实验室模拟上述过程设计以下装置进行实验(所有橡胶制品均已被保护,夹持装置已略去):
①A装置中通入a气体的目的是(用离子方程式表示)______________________________;
②A装置中通入a气体一段时间后,停止通入,改通热空气.通入热空气的目的是___________;
③反应过程中,B装置中有SO42﹣生成,检验SO42﹣的方法是____________________________;
④C装置的作用是______________________________________________。
【答案】 (1). 过滤 (2). 蒸发 (3). NaOH(或石灰乳) (4). C (5). Cl2+2Br﹣=2Cl﹣+Br2 (6). 吹出Br2 (7). 取少量B装置中反应后的溶液于试管中,滴加氯化钡溶液,产生白色沉淀,证明有SO42﹣ (8). 吸收未反应的Cl2、Br2和SO2
【解析】
【分析】
(1)粗盐提纯的主要步骤是:溶解、过滤、蒸发;
(2)①使MgSO4转化为Mg(OH)2,应选择碱;
②MgO的熔点高,制备镁一般利用电解熔融的MgCl2;
(3)①利用氧化还原反应原理制取溴单质;
②升高温度能促进溴挥发;
③用盐酸酸化的氯化钡溶液反应检验SO42-;
④溴、氯气和二氧化硫都有毒,不能直接排空。
【详解】(1)粗盐提纯的主要步骤是:溶解、过滤、蒸发;
(2)①使MgSO4转化为Mg(OH)2,应选择碱,则试剂①选择NaOH或石灰乳;
②镁是活泼金属不能用还原法制取,MgO的熔点高,不能利用电解熔融氧化镁的方法冶炼镁,应该用电解熔融氯化镁的方法冶炼镁,所以适宜的冶镁方法是C,答案选C;
(3)①要想使溴离子变成溴单质,则加入的a能和溴离子发生反应生成溴单质,氯气能和溴离子发生置换反应生成溴单质,离子反应方程式为:Cl2+2Br-=2Cl-+Br2;
②溴易挥发,升高温度促进其挥发,所以通入热空气的目的是吹出Br2;
③溴有强氧化性,能和二氧化硫发生氧化还原反应而生成溴离子和硫酸根离子,硫酸根离子和盐酸酸化的氯化钡溶液反应生成难溶性的白色硫酸钡沉淀,所以硫酸根离子的检验方法为:取少量B装置中反应后的溶液于试管中,滴加氯化钡溶液,产生白色沉淀,证明有SO42-;
④氯气不可能完全反应,氯气和溴离子反应生成溴单质,未反应的二氧化硫、氯气和溴都有毒,不能直接排空,且这几种物质都能和碱反应,所以C装置是尾气处理装置,所以C的作用是:吸收未反应的Cl2、Br2和SO2。
【点睛】本题考查镁的制备,明确海水中镁的制备的流程及试剂的选择来分析解答,注意MgO的熔点高是学生解答中易忽略的地方,制备镁利用电解法。
27.聚乳酸E在服装、卫生医疗制品等行业具有广泛应用。某有机化合物A在一定条件下通过一系列反应可合成E;同时还可得到C和D等重要有机化合物。转化关系如下图:
完成下列填空:
(1)B→E反应类型:____________,D→G实验室中反应条件:_______________。
(2)A的分子式:_____________。
(3)与F同类别的同分异构体还有HCOOCH(CH3)2、HCOOCH2CH2CH3和_______ (用结构简式表示)。
(4)写出实验室中判断D中有G生成的方法______________________________________________
(5)石油产品丙烯及必要的无机试剂可合成丙烯酸,设计合成路线如下:。
已知:i.
请完成合成路线中的:ClCH2CH=CH2→甲→乙→丙______。
【答案】 (1). 缩聚反应; (2). Cu、加热; (3). C7H12O4; (4). CH3CH2COOCH3; (5). 取少量D反应后的液体于试管中,加入新制的氢氧化铜悬浊液,加热煮沸,若有砖红色沉淀生成,则有乙醛; (6).
【解析】
【分析】
由流程和信息可知,A是CH3COOCH(CH3)COOCH2CH3,B是,C是CH3COOH,D是CH3CH2OH,E是,F是CH3COOCH2CH3,G是CH3CHO。
【详解】(1)B是,E是,则B→E是缩聚反应。D是CH3CH2OH,G是CH3CHO ,醇的催化氧化的反应条件为:Cu或银、加热;
(2)由分析可知,A是CH3COOCH(CH3)COOCH2CH3,则A的分子式为C7H12O4;
(3)与F同类别的同分异构体还有HCOOCH(CH3)2、HCOOCH2CH2CH3和CH3CH2COOCH3;
(4)D是CH3CH2OH,G是CH3CHO, 判断D中有G生成,可检验醛基,方法是:取少量D反应后的液体于试管中,加入新制的氢氧化铜悬浊液,加热煮沸,若有砖红色沉淀生成,则有乙醛;
(5)由于碳碳双键易被氧化,应先氧化引入羧基,再引入碳碳双键,由信息可知,ClCH2CH=CH2先在碱性条件下水解,再与溴发生加成反应,再用酸性高锰酸钾氧化得到羧基,合成路线如下:
。
相关资料
更多

