2018-2019学年黑龙江省双鸭山市第一中学高二上学期期末考试化学试题 Word版
展开双鸭山市第一中学2018-2019学年度上学期高二化学学科期末考试试题
可能用到的原子量: H 1 C 12 O 16 S 32 Fe 56 K39 N14 Na23
一、选择题(每空2分,共46分。有且只有一个正确选项)
1.下列关于铜电极的叙述中不正确的是( )
A.锌铜原电池铜是正极 B.在镀件上镀铜时可用金属铜做阳极
C.用电解法精炼粗铜时粗铜做阴极 D.用电解法精炼粗铜时,Cu2+移向纯铜电极
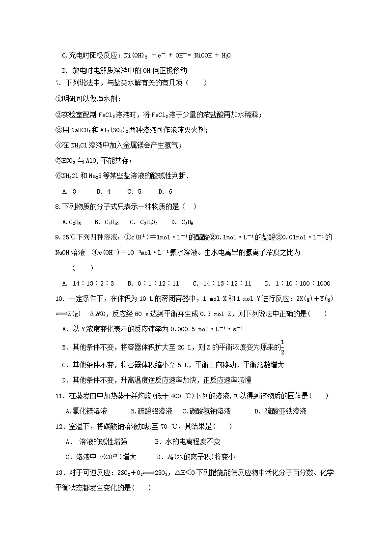
2.研究电化学腐蚀及防护的装置如图所示。下列有关说法错误的是( )
A.d为石墨,铁片腐蚀加快
B.d为石墨,石墨上电极反应为O2+2H2O+4e-===4OH-
C.d为锌块,铁片易被腐蚀
D.d为锌块,外电路中电子流向为锌块 铁片
3.下列各组物质中属于同分异构体的是( )
A. B.
C. D.
4.下列有机物命名正确的是( )
A. 2-乙基丁烷 B. 3-甲基丁烷 C. 2,2,4,4-四甲基辛烷 D. 1,1,3-三甲基戊烷
5.在下列给定条件的溶液中,一定能大量共存的离子组是( )
A. 无色溶液:K+、Cl- 、Mg2+、SO42-、Cr2O72-
B. =0.1 mol/L的溶液:Na+、K+、SiO32-、NO3-
C. Na2CO3溶液:K+、Fe3+、SO42-、NO3-
D. 能使pH试纸呈红色的溶液:Na+、NH4+、I-、NO3-
6.镍镉(Ni—Cd)可充电电池在现代生活中有广泛应用。已知某镍镉电池的电解质溶液为KOH溶液,其充、放电按下式进行:Cd + 2NiOOH + 2H2OCd(OH)2 + 2Ni(OH)2。有关该电池的说法正确的是( )
A. 放电时负极附近溶液的碱性不变
B. 充电过程是化学能转化为电能的过程
C.充电时阳极反应:Ni(OH)2 -e- + OH-= NiOOH + H2O
D. 放电时电解质溶液中的OH-向正极移动
7. 下列说法中,与盐类水解有关的有几项( )
①明矾可以做净水剂;
②实验室配制FeCl3溶液时,将FeCl3溶于少量的浓盐酸再加水稀释;
③用NaHCO3和Al2(SO4)3两种溶液可作泡沫灭火剂;
④在NH4Cl溶液中加入金属镁会产生氢气;
⑤HCO3-与AlO2-不能共存;
⑥NH4Cl和Na2S等某些盐溶液的酸碱性判断.
A. 3 B. 4 C. 5 D. 6
8.下列物质的分子式只表示一种物质的是( )
A.C3H8 B. C4H10 C. C2H4O2 D. C3H6
9.25℃下列四种溶液:①c(H+)=1mol·L-1的醋酸②0.1mol·L-1的盐酸③0.01mol·L-1的NaOH溶液 ④c(OH-)=10-3mol·L-1氨水溶液。由水电离出的氢离子浓度之比为 ( )
A. 14∶13∶2∶3 B. 0∶1∶12∶11 C. 14∶13∶12∶11 D. 1∶10∶100∶1000
10. 一定条件下,在体积为10 L的密闭容器中,1 mol X和1 mol Y进行反应:2X(g)+Y(g)Z(g) ΔH<0,反应经60 s达到平衡并生成0.3 mol Z,则下列说法中正确的是( )
A.以Y浓度变化表示的反应速率为0.000 5 mol·L-1·s-1
B.其他条件不变,将容器体积扩大至20 L,则Z的平衡浓度变为原来的
C.其他条件不变,将容器体积缩小至5 L,平衡正向移动,平衡常数增大
D.其他条件不变,升高温度逆反应速率加快,正反应速率减慢
11. 在蒸发皿中加热蒸干并灼烧(低于400 ℃)下列的溶液,可以得到该物质的固体是( )
A.氯化镁溶液 B.硫酸铝溶液 C.碳酸氢钠溶液 D. 硫酸亚铁溶液
12.室温下,将碳酸钠溶液加热至70 ℃,其结果是( )
A. 溶液的碱性增强 B.水的电离程度不变
C.溶液中c(CO)增大 D.KW(水的离子积)将变小
13.对于可逆反应:2SO2+O22SO3,△H<0下列措施能使反应物中活化分子百分数、化学平衡状态都发生变化的是( )
A.增大压强 B.升高温度 C.使用催化剂 D.多充O2
14.已知某温度下CH3COOH和NH3·H2O的电离常数相等,现向10 mL浓度为0.1 mol·L-1的CH3COOH溶液中滴加相同浓度的氨水,在滴加过程中 ( )
A.水的电离程度始终增大 B.c(N)/c(NH3·H2O)先增大再减小
C.当加入氨水的体积为10 mL时,c(N)=c(CH3COO-)
D. c(CH3COOH)与c(CH3COO-)之和始终保持不变
15.已知:Ksp[Mg(OH)2]=1.8×10-11,Ksp[Cu(OH)2]=2.2×10-20。向浓度均为0.01 mol·L-1的Cu2+和Mg2+的混合溶液中逐滴加入NaOH溶液至过量,下列说法正确的是( )
A.较先出现的沉淀是Mg(OH)2
B.两种离子开始沉淀时,Cu2+所需溶液的pH较大
C.相同温度下Mg(OH)2的溶解度大于Cu(OH)2的溶解度
D.当两种沉淀共存时,溶液中Cu2+和Mg2+均不存在
16.常温下pH=11的X、Y两种碱溶液各5 mL,分别稀释至500 mL,其pH与溶液体积(V)的关系如图所示,下列说法正确的是( )
A.稀释后X溶液中水的电离程度比y溶液中水电离程度小
B.若X为强碱,则a=9
C.若X、Y都是弱碱,则a的值一定小于9
D.完全中和X、Y两溶液时,消耗同浓度稀硫酸的体积V(X)>V(Y)
17.常温下,下列各溶液中微粒的物质的量浓度关系正确的是( )
A.NaA溶液的pH=8,c(Na+)-c(A-)=9.9×10-7mol·L-1
B.将pH=6的H2SO4稀释1 000倍后,c(H+)=2c(SO)
C.浓度分别为0.1 mol·L-1和0.01 mol·L-1的CH3COOH溶液中:c(CH3COO-)前者是后者的10倍
D.浓度分别为0.1 mol·L-1的Na2CO3、NaHCO3溶液:c(CO32-)>c(HCO)
18.下列实验不能达到预期实验目的是( )
序号 | 实验内容 | 实验目的 |
A | 室温下,用pH试纸测定浓度为0.1mol·L-1NaClO溶液和0.1mol·L-1CH3COONa溶液的pH | 比较HClO和CH3COOH的酸性强弱 |
B | 向盛有1mL硝酸银溶液的试管中滴加NaCl溶液,至不再有沉淀生成,再向其中滴加Na2S溶液 | 说明一种沉淀能转化为另一种溶解度更小的沉淀 |
C | 向含有少量FeCl3的MgCl2溶液中加入足量Mg(OH)2粉末,搅拌一会过滤 | 除去MgCl2中少量FeCl3 |
D | 室温下,分别向2支试管中加入相同体积、相同浓度的Na2S2O3溶液,再分别加入相同体积不同浓度的稀硫酸 | 研究浓度对反应速率的影响 |
19.有关下列四个常用电化学装置的叙述中,正确的是( )
图Ⅰ 碱性锌锰电池 | 图Ⅱ铅硫酸蓄电池 | 图Ⅲ 电解精炼铜 | 图Ⅳ 银锌纽扣电池 |
A. 图Ⅰ所示电池中,MnO2的作用是催化剂
B. 图Ⅱ所示电池放电过程中,正极质量不断增大
C. 图Ⅲ所示装置工作过程中,电解质溶液浓度始终不变
D. 图Ⅳ所示电池中,放电时,负极附近溶液的PH不变
20 .下列溶液中微粒的物质的量浓度关系正确的是( )
A.0.1 mol·L-1 (NH4)2Fe(SO4)2溶液中:c(NH)=c(SO)>c(Fe2+)>c(H+)>c(OH-)
B.室温时浓度均为0.1 mol·L-1的NH3·H2O和NH4Cl的混合溶液,pH为10,
则:c(NH)+c(H+)>c(NH3·H2O)>c(OH-)
C.0.1 mol·L-1 (CH3COO)2Ba溶液中:2c(Ba2+)=2c(CH3COO-)+c(CH3COOH)
D.0.1 mol·L-1 NaHC2O4溶液显弱酸性,则:c(Na+)>c(HC2O)>c(H2C2O4)>c(C2O)>c(H+)
21. 某温度时,AgCl(s)Ag+(aq)+Cl-(aq)在水中的沉淀溶解平衡曲线如图所示。下列说法正确的是( )
A. 加入AgNO3,可以使溶液由c点变到d点 B. c点对应的K等于a点对应的K
C. d点没有AgCl沉淀生成 D.加入少量水,平衡右移,Cl-浓度减小
22. 浓度均为0.10 mol·L-1、体积均为V0的MOH和ROH溶液,分别加水稀释至体积V,pH随lg 的变化如图所示。下列叙述错误的是( )
A.MOH的碱性强于ROH的碱性
B.ROH的电离程度:b点大于a点
C.若两溶液无限稀释,则它们的c(OH-)相等
D.当lg =2时,若两溶液同时升高温度,则增大
23.常温下,在20.00 mL 0.100 0 mol·L-1NH3·H2O溶液中逐滴滴加0.100 0 mol·L-1HCl溶液,溶液pH随滴入HCl溶液体积的变化曲线如图所示。下列说法正确的是( )
A.①溶液:c(Cl-)>c(NH)>c(OH-)>c(H+)
B.②溶液:c(NH)=c(Cl-)>c(OH-)=c(H+)
C.①、②、③三点所示的溶液中水的电离程度②>③>①
D.滴定过程中不可能出现:c(NH3·H2O)>c(NH)>c(OH-)>c(Cl-)>c(H+)
二、填空题(共54分)
24. (8分)一定条件下,在体积为3 L的密闭容器中,一氧化碳与氢气反应生成甲醇(催化剂为Cu2O/ZnO):CO(g)+2H2(g)CH3OH(g)。根据题意完成下列问题:
(1)反应达到平衡时,平衡常数表达式K=__________,升高温度,K值________(填“增大”“减小”或“不变”),平衡向__________方向移动。
(2)在500 ℃,从反应开始到平衡,氢气的平均反应速率v(H2)____________________。(用含相应字母的式子表示)
(3)在其他条件不变的情况下,将处于E点的体系体积压缩到原来的1/2,下列有关该体系的说法正确的是________(填选项字母)。
A.氢气的浓度减小 B.正反应速率加快,逆反应速率也加快
C.甲醇的物质的量增加 D.重新平衡时增大
(4)据研究,反应过程中起催化作用的为Cu2O,反应体系中含少量CO2有利于维持催化剂Cu2O的量不变,原因是_________________________________________________(用化学方程式表示)。
25.(12分)中华人民共和国国家标准(GB27602011)规定葡萄酒中SO2最大使用量为0.25 g·L-1。某兴趣小组用题图1装置(夹持装置略)收集某葡萄酒中SO2,并对其含量进行测定。
(1)仪器A的名称是 ,水通入A的进口为 。(a/b)
(2)B中加入300.00 mL葡萄酒和适量盐酸,加热使SO2全部逸出并与C中H2O2完全反应,其化学方程式为 。
(3)除去C中过量的H2O2,然后用0.090 0 mol·L-1NaOH标准溶液进行滴定,滴定前排气泡时,应选择题图2中的 ;若滴定终点时溶液的pH=8.8,则选择的指示剂为 (酚酞/甲基橙);若用50 mL滴定管进行实验,当滴定管中的液面在刻度“10”处,则管内液体的体积
(填序号)(①=10 mL,②=40 mL,③<10 mL,④>40 mL)。
(4)滴定至终点时,消耗NaOH溶液25.00 mL,该葡萄酒中SO2含量为 g·L-1。
(5)该测定结果比实际值偏高,分析原因并利用现有装置提出改进措施
。
26.(10分)已知25℃时部分弱电解质的电离平衡常数数据如表所示,回答下列问题:
化学式 | CH3COOH | H2CO3 | HClO |
电离平衡常数 | Ka=1.8×10﹣5 | Ka1=4.3×10﹣7 Ka2=5.6×10﹣11 | Ka=3.0×10﹣8 |
(1)物质的量浓度均为0.1mol•L﹣1的四种溶液: pH由小到大排列的顺序是_________(用编号填写)
a.CH3COONa b.Na2CO3 c.NaClO d.NaHCO3
(2)常温下,0.1mol•L﹣1 CH3COOH溶液加水稀释过程中,下列表达式的数据变大的是____(填字母)
A. c(H+) B. C. c(H+)•c(OH﹣)
D. E.
(3)写出向次氯酸钠溶液中通入少量二氧化碳的离子方程式:___________
(4)25℃时,将a mol•L﹣1的醋酸与b mol•L﹣1氢氧化钠等体积混合,反应后溶液恰好显中性,用a、b表示醋酸的电离平衡常数为_________________
(5)标准状况下,将1.12L CO2通入100mL 1mol•L﹣1的NaOH溶液中,用溶液中微粒的浓度符号完成下列等式: c(OH﹣)=2c(H2CO3)+______________
27.(12分)某课外活动小组用如图装置进行实验,试回答下列问题:
(1)若开始时开关K与a连接,则A极的电极反应式为____________________B极的Fe发生__________ 腐蚀(填“析氢”或“吸氧”)
(2)若开始时开关K与b连接,下列说法正确的是________(填序号)
①溶液中Na+向A极移动
②从A极处逸出的气体能使湿润的KI淀粉试纸变蓝
③反应一段时间后加适量盐酸可恢复到电解前电解质的浓度
(3)该小组同学认为,如果模拟工业上离子交换膜法制烧碱的方法,那么可以设想用如上图(右侧)装置电解硫酸钾溶液来制取氢气、氧气、硫酸和氢氧化钾。
①该电解槽的阳极反应式为______________,此时通过阴离子交换膜的离子数________(填“大于”“小于”或“等于”)通过阳离子交换膜的离子数。
②制得的氢氧化钾溶液从出口________(填“A”“B”“C”或“D”)导出。
28.(10分) 根据题目提供的溶度积数据进行计算并回答下列问题:
(1)T℃时,在Ca(NO3)2溶液中加入(NH4)2CO3溶液后过滤,若测得滤液中c(CO)=10-3 mol·L-1,则Ca2+是否沉淀完全?________(填“是”或“否”)。
[已知c(Ca2+)≤10-5 mol·L-1时可视为沉淀完全;Ksp(CaCO3)=4.96×10-9]
(2)已知25 ℃时,Ksp[Mg(OH)2]=5.6×10-12;酸碱指示剂百里酚蓝变色的pH范围如表所示:
pH | <8.0 | 8.0~9.6 | >9.6 |
颜色 | 黄色 | 绿色 | 蓝色 |
25 ℃时,在Mg(OH)2饱和溶液中滴加2滴百里酚蓝指示剂,溶液的颜色为________。
(3)向50 mL 0.018 mol·L-1的AgNO3溶液中加入50 mL 0.020 mol·L-1的盐酸,生成沉淀。已知该温度下AgCl的Ksp=1.0×10-10,忽略溶液混合后体积的变化,请计算:
①完全沉淀后,溶液中c(Ag+)=__________________________。
②完全沉淀后,溶液的pH=________。
③如果向完全沉淀后的溶液中继续加入50 mL 0.001 mol·L-1的盐酸,是否有白色沉淀生成?________(填“是”或“否”)。
一、选择题
1.C 2. C 3. D 4.C 5.B 6.C 7. C 8. A 9.D 10. A
11. B 12.A 13.B 14.C 15.C 16. B 17.A 18.A 19.B 20 . B
21. B 22. D 23.B
二、填空题
24. (8分)
答案:(1)(1分) 减小(1分) 逆反应(1分)
(2)mol·L-1·min-1(1分)
(3)BC(2分) (4)Cu2O+CO2Cu+CO2(2分)
25.(12分)
答案:(1)冷凝管(或冷凝器) (1分) b(1分)
(2)SO2+H2O2===H2SO4(2分)
(3)③(1分) 酚酞(1分) ④ (1分) (4)0.24(3分)
(5)原因:盐酸的挥发;改进措施:用不挥发的强酸如硫酸代替盐酸,或用蒸馏水代替葡萄酒进行对比实验,扣除盐酸挥发的影响(2分)
26.(10分) (每空2分)
答案: (1). a<d<c<b (2). BD (3). ClO﹣+H2O+CO2=HCO3﹣+HClO
(4). (5). c(HCO3﹣)+c(H+)
27.(12分)(每空2分)
答案: (1). O2+2H2O+4e-===4OH- 吸氧 (2). ② (3).① 4OH--4e-===2H2O+O2↑(或4H2O-4e-=== O2↑+4H+) 小于 ② D
28. (10分)(每空2分)
答案:(1)是 (2)蓝色
(3)①1.0×10-7 mol·L-1 ②2 ③否

