2017-2018学年湖南省醴陵市第二中学高二上学期第二次月考化学试题 Word版
展开
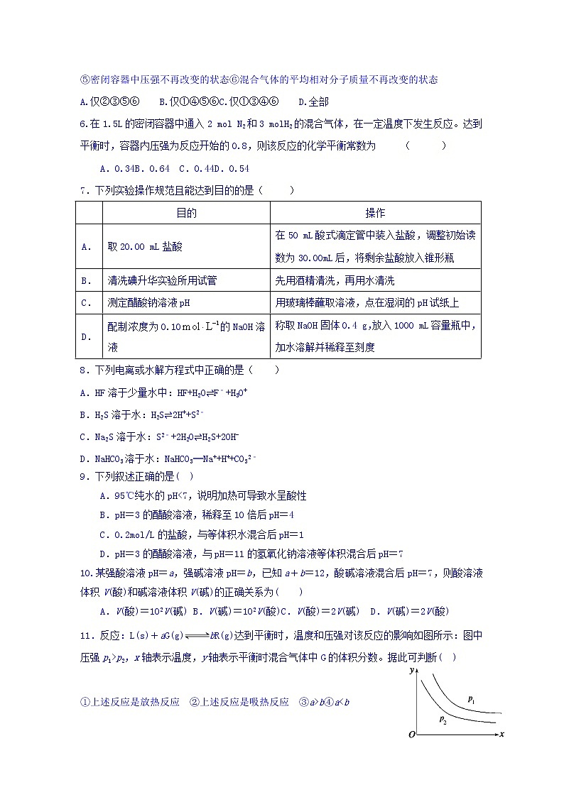
2017-2018学年湖南省醴陵市第二中学高二上学期第二次月考化学试卷时量:90分钟 满分:100分一.选择题(本题共16个小题,每小题3分共48分,每小题只有一项是符合题目要求的。) 甲烷是一种高清洁的新能源,0.25mol甲烷完全燃烧生成液体水时放出222.5kJ的热量,则下列热化学方程式中正确的是 ( )A. 2CH4(g)+4O2(g)=2CO2(g)+4H2O(l) ΔH=+890 kJ·mol-1B.CH4(g)+2O2(g)=CO2(g)+2H2O(l) ΔH=+890 kJ·mol-1C.CH4(g)+2O2(g)=CO2(g)+2H2O(l) ΔH=-890 kJ·mol-1D.2CH4(g)+4O2(g)=2CO2(g)+4H2O(l) ΔH=-890 kJ·mol-12.室温下,将1molCuSO4·5H2O(s)溶于水会使溶液温度降低,热效应为ΔH1,将1molCuSO4(s)溶于水会使溶液温度升高,热效应为ΔH2,CuSO4·5H2O(s)=CuSO4(s)+5H2O(l),热效应为ΔH3。下列判断正确的是 () A.ΔH3<ΔH2 B.ΔH1<ΔH3 C. ΔH1+ΔH3 = ΔH2 D. ΔH1+ΔH3>ΔH23.已知298 K时,2SO2(g)+O2(g)2SO3(g);ΔH=-197 kJ·mol-1。现有同一温度下的两个体积相同的容积固定的密闭容器,在第一个容器中通入2 mol SO2和1 mol O2,达到平衡时,反应放出的热量为Q1;向第二个密闭容器中通入1 mol SO2和0.5 mol O2,达到平衡时放出的热量为Q2。下列关系正确的是 ( )A.Q1=2Q2=197 kJ B.Q1<2Q2C.Q1=2Q2<197 kJ D.2Q2<Q1<197 kJ4.下列不能用勒夏特烈原理解释的事实是 ( ) 棕红色的NO2加压后颜色先变深后变浅B.H2、I2、HI三种气体组成的平衡体系加压后颜色变深C.黄绿色的氯水光照后颜色变浅D.合成氨工业使用高压以提高氨的产量5.一定温度下,可逆反应 2NO2(g)2NO(g)+O2(g)在恒容密闭容器中反应,达到平衡状态的标志是( )①单位时间内生成n mol O2的同时生成2n mol NO2②单位时间内生成n mol O2的同时生成2n mol NO③混合气体的密度不再改变的状态④混合气体的颜色不再改变的状态⑤密闭容器中压强不再改变的状态⑥混合气体的平均相对分子质量不再改变的状态A.仅②③⑤⑥ B.仅①④⑤⑥C.仅①③④⑥ D.全部6.在1.5L的密闭容器中通入2 mol N2和3 molH2的混合气体,在一定温度下发生反应。达到平衡时,容器内压强为反应开始的0.8,则该反应的化学平衡常数为 ( )A.0.34B.0.64 C.0.44D.0.547.下列实验操作规范且能达到目的的是( ) 目的操作A.取20.00 mL盐酸在50 mL酸式滴定管中装入盐酸,调整初始读数为30.00mL后,将剩余盐酸放入锥形瓶B.清洗碘升华实验所用试管先用酒精清洗,再用水清洗C.测定醋酸钠溶液pH用玻璃棒蘸取溶液,点在湿润的pH试纸上D.配制浓度为0.10的NaOH溶液称取NaOH固体0.4 g,放入1000 mL容量瓶中,加水溶解并稀释至刻度8.下列电离或水解方程式中正确的是( )A.HF溶于少量水中:HF+H2O⇌F﹣+H3O+B.H2S溶于水:H2S⇌2H++S2﹣C.Na2S溶于水:S2﹣+2H2O⇌H2S+2OH-D.NaHCO3溶于水:NaHCO3═Na++H++CO32﹣9.下列叙述正确的是( )A.95℃纯水的pH<7,说明加热可导致水呈酸性B.pH=3的醋酸溶液,稀释至10倍后pH=4C.0.2mol/L的盐酸,与等体积水混合后pH=1D.pH=3的醋酸溶液,与pH=11的氢氧化钠溶液等体积混合后pH=710.某强酸溶液pH=a,强碱溶液pH=b,已知a+b=12,酸碱溶液混合后pH=7,则酸溶液体积V(酸)和碱溶液体积V(碱)的正确关系为( )A.V(酸)=102V(碱) B.V(碱)=102V(酸)C.V(酸)=2V(碱) D.V(碱)=2V(酸)11.反应:L(s)+aG(g)bR(g)达到平衡时,温度和压强对该反应的影响如图所示:图中压强p1>p2,x轴表示温度,y轴表示平衡时混合气体中G的体积分数。据此可判断( ) ①上述反应是放热反应 ②上述反应是吸热反应 ③a>b④a<bA.①③ B.①④ C.②③D.②④ 12.物质的量浓度相同的下列溶液,pH由大到小排列正确的是( )A.Ba(OH)2、Na2SO3、FeCl3、KClB.Na2SiO3、Na2CO3、KNO3、NH4ClC.NH3·H2O、H3PO4、Na2SO4、H2SO4D.NaHCO3、Na2CO3、C2H5OH、HCl13.常温下下列各组离子在指定溶液中能大量共存的是( )A.pH=1的溶液中:Fe2+、NO、SO、Na+B.由水电离出的c(H+)=1×10-14 mol·L-1的溶液中:Ca2+、Cl-、HCO、K-C.c(H+)/c(OH-)=1×1012的溶液中:NH、Cl-、NO、Al3+D.c(Fe3+)=0.1 mol·L-1的溶液中:K+、ClO-、SO、SCN-14.下列溶液中浓度关系正确的是( )A.小苏打溶液中:c(Na+)+c(H+)=c(HCO)+c(CO)+c(OH-)B.CH3COONa溶液中:c(CH3COO-)>c(Na+)C.物质的量浓度相等的CH3COOH溶液和CH3COONa溶液等体积混合:c(CH3COO-)+2c(OH-)=2c(H+)+c(CH3COOH)D.0.1 mol/L的NaHA溶液,其pH=4,则c(HA-)>c(H+)>c(H2A)>c(A2-)15. 某酸性溶液中只有Na+、CH3COO-、H+、OH-四种离子。则下列描述正确的是()A.该溶液由等物质的量浓度、等体积的NaOH溶液和CH3COOH溶液混合而成B.该溶液由pH=3的CH3COOH与pH=11的NaOH溶液等体积混合而成C.加入适量的NaOH,溶液中离子浓度为c(CH3COO-)>c(Na+)>c(OH-)>c(H+)D.再加入适量氨水,c(CH3COO-)一定大于c(Na+)、c(NH4+)之和16.已知:25°C时,Ksp[Mg(OH)2]=5.61×10-12,Ksp[MgF2]=7.42×10-11。下列说法正确的是A.25°C时,饱和Mg(OH)2溶液与饱和MgF2溶液相比,前者的c(Mg2+)大B.25°C时,在Mg(OH)2的悬浊液加入少量NH4Cl固体,c(Mg2+)增大C.25°C时,Mg(OH)2溶解度比MgF2溶解度的大D.25°C时,在Mg(OH)2的悬浊液加入浓NaF溶液后,Mg(OH)2不可能转化成为MgF2 二、非选择题(包括第19题~第23题五个大题,共52分)。17.(10分)随着大气污染的日趋严重,国家拟于“十二五”期间,将二氧化硫(SO2)排放量减少8%,氮氧化物(NOx)排放量减少10%,二氧化碳(CO2)的排放量也要大幅减少。 (1)在恒温,容积为1 L恒容中,硫可以发生如下转化,其反应过程和能量关系如图1所示(已知:2SO2(g)+O2(g) 2SO3(g) ΔH=-196.6 kJ·mol-1),请回答下列问题: ①写出能表示硫的燃烧热的热化学方程式。 ②ΔH2=__________kJ·mol-1。 (2)中国政府承诺:到2020年,单位GDP二氧化碳排放比2005年下降40%到50%。 ①CO2可转化成有机物实现碳循环。在体积为1 L的密闭容器中,充入1 mol CO2和3 mol H2,一定条件下反应:CO2(g)+3H2(g) CH3OH(g)+H2O(g) ΔH=-49.0 kJ·mol-1,测得CO2和CH3OH(g)浓度随时间变化如图2所示。从3 min到9 min,v(H2)=________mol·L-1·min-1。 ②为了加快化学反应速率且使体系中气体的物质的量减少,其他条件不变时,可采取的措施有________。 升高温度 B.缩小容器体积 C.再充入稀有气体 D.使用合适的催化剂(3) 工业上,CH3OH也可由CO和H2合成。参考合成反应CO(g)+2H2(g) CH3OH(g)的平衡常数。下列说法正确的是() 温度/℃0100200300400平衡常数667131.9×10-22.4×10-41×10-5 A.该反应正反应是放热反应 B.该反应在低温下不能自发进行,高温下可自发进行,说明该反应ΔS<0 C.在T ℃时,1 L密闭容器中,投入0.1 mol CO和0.2 mol H2,达到平衡时,CO转化率为50%,则此时的平衡常数为100 D.工业上采用稍高的压强(5 MPa)和250 ℃,是因为此条件下,原料气转化率最高18.(12分)某研究性学习小组为了探究醋酸的电离情况,进行了如下实验:Ⅰ.配制并标定醋酸溶液的浓度。取冰醋酸配制250 mL 0.2 mol·L-1的醋酸溶液,然后用0.2 mol·L-1的醋酸溶液稀释成所需浓度的溶液,再用NaOH标准溶液对所稀释的醋酸溶液的浓度进行标定。请回答下列问题:(1)配制250 mL 0.2 mol·L-1醋酸溶液时需要用到的玻璃仪器有量筒、烧杯、玻璃棒、胶头滴管、__________。(2)为标定某醋酸溶液的准确浓度,用0.200 0 mol·L-1的NaOH溶液对20.00 mL醋酸溶液进行滴定,几次滴定消耗NaOH溶液的体积如下:实验序号1234 消耗NaOH溶液的体积(mL)20.0520.0018.4019.95 则该醋酸溶液的准确浓度为________(保留小数点后四位)。(3)若选择酚酞作指示剂,达到滴定终点的标志是。(4)滴定达终点时,装氢氧化钠溶液的滴定管中的液面如右图所示,正确的读数为mL。Ⅱ.探究浓度对醋酸电离程度的影响。用pH计测定25 ℃时不同浓度的醋酸溶液的pH,结果如下:醋酸浓度(mol·L-1)0.001 00.010 000.020 00.100 00.200 0pH3.883.383.232.882.83(5)根据表中数据,可以得出醋酸是弱电解质的结论,你认为得出此结论的依据是________________________________________________________________________。(6)从表中的数据,还可以得出另一结论:随着醋酸浓度的减小,醋酸的电离程度______(填“增大”“减小”或“不变”)。 19.(10分)现有25 ℃时0.1 mol/L的氨水。请回答以下问题:(1)若向氨水中加入少量硫酸铵固体,此时溶液中________(填“增大”“减小”或“不变”);(2)若向氨水中加入稀硫酸,使其恰好中和,所得溶液的pH________7(填“>”“<”或“=”),用离子方程式表示其原因________________________________________________________________________。(3)若向氨水中加入稀硫酸至溶液的pH=7,此时c(NH)=a mol/L,则c(SO)=________mol/L;(4)若向氨水中加入pH=1的硫酸,且氨水与硫酸的体积比为1∶1,则所得溶液中各离子物质的量浓度由大到小的关系是________________________________________________________________________。20.(10分)盐类水解在生产生活、化学实验中应用广泛,请按要求答题。(1)泡沫灭火器(里面装有饱和NaHCO3溶液和Al2(SO4)3)的工作原理(用离子方程式表示)__________________________________________________________________________(2)浓度均为0.1mol·L-1的下列溶液中①NH4Cl ②(NH4)2SO4 ③(NH4)2CO3 ④CH3COONH4 ⑤氨水NH4+的浓度由小到大顺序为(填写编号)。(3)配制SnCl2溶液时,将SnCl2固体溶解于浓盐酸中的目的是。(4)将CuCl2溶液蒸干再灼烧,最终得到的固体是。(5)生活中用较浓的热纯碱溶液清洗油污的原因是(用离子方程式表示)。21.(10分)以下是25 ℃时几种难溶电解质的溶解度:难溶电解质Mg(OH)2Cu(OH)2Fe(OH)2Fe(OH)3溶解度/g9×10-41.7×10-61.5×10-43.0×10-9在无机化合物的提纯中,常利用难溶电解质的溶解平衡原理除去某些离子。例如:①为了除去氯化铵中的杂质Fe3+,先将混合物溶于水,再加入一定量的试剂反应,过滤结晶即可;②为了除去氯化镁晶体中的杂质Fe3+,先将混合物溶于水,加入足量的氢氧化镁,充分反应,过滤结晶即可;③为了除去硫酸铜晶体中的杂质Fe2+,先将混合物溶于水,加入一定量的H2O2,将Fe2+氧化成Fe3+,调节溶液的pH=4,过滤结晶即可。请回答下列问题:(1)上述三个除杂方案都能够达到很好效果,Fe2+、Fe3+都被转化为________(填名称)而除去。(2)①中加入的试剂应选择________为宜,其原因是___________________。(3)②中除去Fe3+所发生的总反应的离子方程式为____________________________________。(4)在25℃下,向浓度均为0.1 mol·L-1的MgCl2和CuCl2混合溶液中逐滴加入氨水,先生成_______沉淀(填化学式)已知25℃时Ksp[Mg(OH)2]=1.8×10-11,KsP[Cu(OH)2]=2.2×10-20。
答案一、选择题1~5. CBDBB 6~10. CBACB 11~15.DBCCB 16. B二、填空题17.(10分,每空2分) (1).① S(s)+O2(g) SO2(g) ΔH=-297 kJ·mol-1②-78.64 (2)①0.125 ② B (3) AC 18.(12分,每空2分)(1)250 mL容量瓶(2)0.200 0 mol·L-1(3) 当滴到最后一滴氢氧化钠溶液时,溶液的颜色由无色变为粉红色,且30秒内不复色。(4)22.35 mL(5)0.010 00 mol·L-1醋酸的pH大于2或醋酸稀释10倍时,pH的变化值小于1(其他合理答案也可)(6)增大 19.(10分,每空2分)(1)减小(2)<NH+H2ONH3·H2O+H+(3)a/2(4) c(NH)>c(SO42-)>c(H+)>c(OH-) (10分,每空2分)(1)Al3++3HCO3-=Al(OH)3↓+3CO2↑(2) ⑤< ④<①<③<②(3) 抑制SnCl3水解(4) CuO(5) CO32-+H2OHCO3- +OH-21.(10分,每空2分)(1)氢氧化铁 (2)氨水 不会引入新的杂质(3)2Fe3+(aq)+3Mg(OH)2(s)===3Mg2+(aq)+2Fe(OH)3(s) (4)Cu(OH)2

