2017-2018学年湖北枣阳市高级中学度高二上学期8月月考化学试题 解析版
展开
枣阳市高级中学2017-2018学年度高二上学期8月月考化学试卷
学校:___________姓名:___________班级:___________考号:___________
一、选择题
1. 下列说法正确的是(NA表示阿伏加德罗常数的值)( )
A. 30g乙烷含有的共价键数目为8NA
B. 2.8g乙烯和丙烯的混合气体中所含碳原子数为0.2NA
C. 1mol甲基含10 NA个电子
D. 标况下,22.4L己烷完全燃烧后恢复至原状态,生成气态物质分子数为6NA
【答案】B
【解析】试题分析: A.每个乙烷分子含有6个碳氢键和1个碳碳单键,则30g乙烷含有的共价键数目为7NA,故A错误;B.乙烯和丙烯的最简式为CH2,2.8g乙烯和丙烯的混合气体中所含碳原子数为2.8g÷14g/mol×2NA=0.2NA,故A错误正确;C.甲基是中性基团,每个甲基含有9个电子,1mol甲基含9NA个电子,故C错误;D.标况下,己烷为液体,不能根据气体摩尔体积计算其物质的量,故D错误;答案为C。
【考点定位】考查阿伏加德罗常数的应用
【名师点晴】顺利解答该类题目的关键是:一方面要仔细审题,注意关键字词,熟悉常见的“陷阱”;另一方面是要把各种量转化为物质的量,以此为中心进行计算。特别要注意气体摩尔体积、阿伏加德罗定律的适用范围和使用条件。关于气体摩尔体积的使用注意:①气体的摩尔体积适用的对象为气体,而标况下水、CCl4、HF等为液体,SO3为固体;②必须明确温度和压强,只指明体积无法求算物质的量;③22.4L/mol是标准状态下或一定温度、一定压强下的气体摩尔体积。
2. 将某份铁铝合金样品均分为两份,一份加入足量盐酸,另一份加入足量NaOH溶液,同温同压下产生的气体体积比为3 : 2 ,则样品中铁、铝物质的量之比为( )
A. 3 : 2 B. 2 : 1 C. 3 : 4 D. 4 : 3
【答案】C
【解析】试题分析:铁、铝与稀硫酸反应生成氢气,而铝与氢氧化钠反应生成氢气,铁不与氢氧化钠反应,两过程中Al生成的氢气相等,故两过程中体积之差为铁与硫酸反应生成的氢气,故Fe、Al与硫酸反应时生成的氢气体积之比为(3﹣2):2=1:2,同温同压下气体体积之比等于其物质的量之比,根据电子转移守恒,Fe、Al之比物质的量之比为=3:4,答案选C。
考点:考查混合物的有关计算
3. 下列电离方程式中,书写错误的是 ( )
A. Ca(OH)2=Ca2++2OH- B. NaOH=Na++O2-+H+
C. HCl=H++Cl- D. K2SO4=2K++SO42-
【答案】B
【解析】A.Ca(OH)2是强碱,能完全电离出钙离子和氢氧根离子,故A正确;B.氢氧化钠是强碱,能完全电离出钠离子和氢氧根离子,即NaOH=Na++OH-,氢氧根离子为整体,不能拆分,故B错误;C.盐酸是强酸,能完全电离出氢离子和氯离子,故C正确;D.硫酸钾是强电解质,能完全电离出硫酸根离子和钾离子,故D正确;故选B。
点睛:本题考查电离方程式的书写。强电解质在溶液中能完全电离,弱电解质则部分电离,离子团在电离方程式中不能拆开。
4. 物质分类的依据通常有组成和性质。下列物质分类中,只考虑组成的是( )
A. Na2SO4是钠盐、硫酸盐、正盐
B. HNO3是一元酸、强酸、挥发性酸
C. Mg(OH)2是二元碱、难溶性碱、中强碱
D. Al2O3是两性氧化物、金属氧化物、最高价氧化物
【答案】A
【解析】A.物质分类中,只考虑组成;B.C.D.物质分类中,考虑组成和性质。故选A。
5. 安全是化学实验和化工生产的基本原则,下列做法正确的是
A. 红磷应保存在水中,防止其自燃
B. 面粉生产车间应严禁烟火
C. 用碱液吸收NO,防止其对空气的污染
D. 金属镁失火时应使用泡沫灭火器灭火
【答案】B
【解析】A. 红磷再空气中不能自燃,故A错误;B.面粉厂有可燃性的粉尘,遇到焰火容易发生爆炸,所以生产车间应严禁烟火,故B正确;C. 一氧化氮是不成盐氧化物,不和碱反应,故C错误; D. 金属镁能够与二氧化碳反应,不能用泡沫灭火器灭火,应该用干燥的沙子盖灭,故D错误;故选B。
6. 下列说法中正确的是
A. 同温同压下,据有相同数目分子的气体必具有相同的体积
B. 等质量的O2和H2的物质的量之比为16∶1
C. 不同的气体若体积不等,则它们所含的分子数一定不等
D. 同温同体积下,两种气体的物质的量之比等于压强之反比
【答案】A
【解析】A.同温同压下,气体摩尔体积相同,相同数目的分子物质的量相同,则体积相同,故A正确;B.假设质量都是1g,n(O2):n(H2)=mol: mol=1:16,故B错误;C.不同的气体若体积不等,则它们所含的分子数不一定不等,还与气体摩尔体积有关,故C错误;D.根据PV=nRT知,同温同体积,R是常数,两种气体的物质的量之比等于压强之比,故D错误;故选A。
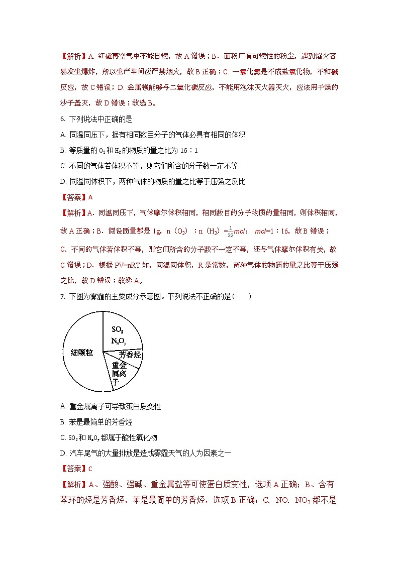
7. 下图为雾霾的主要成分示意图。下列说法不正确的是( )
A. 重金属离子可导致蛋白质变性
B. 苯是最简单的芳香烃
C. SO2和NxOy都属于酸性氧化物
D. 汽车尾气的大量排放是造成雾霾天气的人为因素之一
【答案】C
【解析】A、强酸、强碱、重金属盐等可使蛋白质变性,选项A正确;B、含有苯环的烃是芳香烃,苯是最简单的芳香烃,选项B正确;C、NO、NO2 都不是酸性氧化物,选项C错误;D、只有胶体才能发生丁达尔效应,所以可利用丁达尔效应可检验雾霾是否为胶体,选项D正确。答案选C。
8. 下列关于焰色反应的说法正确的是
A. 用洁净铂丝蘸取溶液进行焰色反应,火焰呈黄色,则原溶液中有Na+,无K+
B. 用NaOH溶液洗涤并灼烧铂丝后,再进行焰色反应
C. 进行钠的焰色反应实验,可用到的实验用品有:铂丝、氯化钠溶液、稀盐酸
D. 焰色反应是某些金属单质具有的性质
【答案】C
【解析】A.钠元素的黄色火焰可以覆盖钾元素的紫色火焰,用洁净铂丝蘸取溶液进行焰色反应,火焰呈黄色,则原溶液中有Na+,可能有K+,故A错误;B.用稀盐酸洗涤并灼烧铂丝后,再进行焰色反应,故B错误;C.焰色反应时用盐酸洗涤铂丝,用铂丝蘸取氯化钠溶液灼烧,观察钠元素的焰色反应现象,故C正确;D.焰色反应是某些金属元素具有的性质,包括单质、离子等,故D错误;故选C。
点睛:本题考查焰色反应,侧重于学生的分析能力和实验能力的考查,为高频考点,注意K元素的焰色反应要透过蓝色的钴玻璃片观察,本题的易错点为A。
9. 在下列反应中,氧化剂和还原剂为同一种物质的是( )
A. 2Mg+CO2=== 2MgO+C
B. MnO2+4HCl(浓) MnCl2+2H2O+Cl2↑
C. Na2CO3+CO2+H2O===2NaHCO3
D. Cl2+2NaOH ===NaCl+NaClO+H2O
【答案】D
【解析】根据化合价变化,Mg是还原剂,CO2是氧化剂,故A错误;B、根据化合价的变化,MnO2是氧化剂,HCl是还原剂,故B错误;C、没有化合价的变化,不属于氧化还原反应,故C错误;D、根据化合价的变化,Cl2既是氧化剂又是还原剂,故D正确。
10. 已知反应①2FeCl3+2KI=2FeCl2+2KCl+I2 ②KClO3+6HCl=KCl+3Cl2↑+3H2O
③2FeCl2+Cl2=2FeCl3 ,下列物质的氧化能力强弱顺序正确的是( )
A. FeCl3>Cl2>I2> KClO3 B. KClO3>Cl2> FeCl3>I2
C. Cl2>KClO3> FeCl3>I2 D. KClO3>Cl2>I2> FeCl3
【答案】B
【解析】在氧化还原反应中氧化剂的氧化性强于氧化产物的氧化性,则根据反应①可知氧化性是FeCl3>I2;根据反应②可知氧化性是KClO3>Cl2:根据反应③可知氧化性是Cl2> FeCl3,因此氧化性强弱顺序是KClO3>Cl2> FeCl3>I2,答案选B。
11. 设NA为阿伏伽德罗常数的数值,下列说法正确的是
A. 46g乙醇分子中含有极性键的数目为6NA
B. 分子数为NA的CO、C2H4混合气体体积为22.4L,质量为28g
C. 1/18mol的H35Cl分子所含中子数为NA
D. 加热条件下,1mol H2与1mol I2混合,该反应过程中转移的电子数目为2NA
【答案】C
【解析】A.每个乙醇分子内除C—C键外,还含有7个极性键,则46g乙醇分子中含有极性键的数目为7NA,故A错误;B.没有指明气体的温度和压强,故B错误;C.H35Cl分子内含有35-17=18个中子,则1/18mol的H35Cl分子所含中子数为NA,故C正确;D.在加热条件下,H2与I2化合生成HI的反应是可逆反应,反应限度不可能 是100%,故答案为C。
点睛:顺利解答该类题目的关键是:一方面要仔细审题,注意关键字词,熟悉常见的“陷阱”;另一方面是要把各种量转化为物质的量,以此为中心进行计算。特别要注意气体摩尔体积、阿伏加德罗定律的适用范围和使用条件。关于气体摩尔体积的使用注意:①气体的摩尔体积适用的对象为气体,而标况下水、CCl4、HF等为液体,SO3为固体;②必须明确温度和压强,只指明体积无法求算物质的量;③22.4L/mol是标准状态下或一定温度、一定压强下的气体摩尔体积。
12. 下列有关化学用语正确的是( )
A. 次氯酸的结构式:H-Cl-O
B. 原子核内有10个中子的氧原子:
C. F原子结构示意图:
D. MgCl2的电子式:
【答案】B
【解析】A.次氯酸分子中O原子分别与H、Cl原子之间之间形成1对共用电子对,故HClO的结构式为H-O-Cl,故A错误;B.原子核内有10个中子的氧原子的质量数为18,该原子可以表示为:,故B正确;C.F原子是电中性的,其原子结构示意图为,故C错误;D.MgCl2是离子化合物,其电子式为,故D错误;答案为B。
点睛:解决这类问题过程中需要重点关注的有:①书写电子式时应特别注意如下几个方面:阴离子及多核阳离子均要加“[ ]”并注明电荷,书写共价化合物电子式时,不得使用“”,没有成键的价电子也要写出来。②书写结构式、结构简式时首先要明确原子间结合顺序(如HClO应是H—O—Cl,而不是H—Cl—O),其次是书写结构简式时,碳碳双键、碳碳三键应该写出来。③比例模型、球棍模型要能体现原子的相对大小及分子的空间结构。
13. 以下是对某水溶液进行离子检验的方法和结论,其中正确的是
A. 先加入BaCl2溶液,再加入足量的HNO3溶液,产生了白色沉淀。溶液中一定含有大量的SO42-
B. 加入足量的CaCl2溶液,产生了白色沉淀。溶液中一定含有大量的CO32-
C. 加入足量浓 NaOH溶液,产生了带有强烈刺激性气味的气体,该气体可以使湿润的红色石蕊试纸变蓝,则溶液中一定含有大量的NH4+
D. 先加适量的盐酸将溶液酸化,再加AgNO3溶液,产生了白色沉淀。溶液中一定含有大量的Cl-
【答案】C
【解析】试题分析:A、可以和硝酸酸化的氯化钡溶液反应产生的白色沉淀可以是硫酸钡或者是氯化银,所以该澄清溶液中可能含有SO42-或Ag+或SO32-和HSO3-,错误;B、加入足量的CaCl2溶液,产生了白色沉淀。溶液中可能含有大量的CO32-、SO42-或Ag+或SO32-,错误;C、加入足量浓 NaOH溶液,产生了带有强烈刺激性气味的气体,该气体可以使湿润的红色石蕊试纸变蓝,则溶液中一定含有大量的NH4+,正确;D、先加适量的盐酸将溶液酸化,将溶液中引入了氯离子,再产生白色沉淀,无法说明氯离子的来源,错误。
考点:考查离子的检验。
14. 根据下列实验事实得出的相应结论正确的是
序号
实验事实
结论
A
SO3的水溶液可以导电
SO3是电解质
B
向某溶液中加入BaCl2溶液和稀HNO3,若有白色沉淀生成
原溶液中含SO42-
C
向Ca(ClO)2溶液中通入CO2产生白色沉淀
酸性:H2CO3>HClO
D
用铂丝蘸取某溶液在酒精灯火焰上灼烧直接观察火焰颜色,未见紫色
原溶液中不含K+
A. A B. B C. C D. D
【答案】C
【解析】试题分析:A.溶液导电,原因是SO3和水反应生成硫酸,SO3不能电离出离子,为非电解质,故A错误;B.能和硝酸酸化的氯化钡溶液反应生成白色沉淀的离子有SO42-、SO32-、Ag+,故B错误;C.将CO2通入Ca(ClO)2到溶液中产生白色沉淀碳酸钙,在溶液中发生强酸制取弱酸的反应,则酸性为H2CO3>HClO,故C正确;D.实验室检验K+的存在用焰色反应,可以观察到紫色火焰,但要通过蓝色钴玻璃观察,以便滤去黄色光,避免干扰,故D错误;故选C。
考点:考查物质的检验和性质的比较。
15. 下列各组中的离子能大量共存的是( )
A. Ba2+、Na+、NO3-、SO42-
B. Mg2+、NH4+、NO3-、SO42-
C. NH4+、K+、Cl-、OH-
D. K+、H+、SO32-、ClO-
【答案】B
【解析】试题分析:A、Ba2+和SO42-生成BaSO4,不能大量共存,故错误;B、能够大量共存,故正确;C、NH4+和OH-不能大量共存,生成NH3·H2O,故错误;D、H+和SO32-、ClO-不能大量共存,生成弱酸,故错误。
考点:考查离子共存问题等知识。
16. W、X、Y、Z是四种常见的短周期主族元素,其原子半径随原子序数的变化如图所示。已知W的一种核素的质量数为18,中子数为10;X是短周期元素中原子半径最大的元素(不考虑稀有气体的原子半径);Y的单质呈黄色,常见于火山口附近。下列说法正确的是
A. 氧化物的水化物酸性:Y

