终身会员
搜索
    上传资料 赚现金
    英语朗读宝

    2020届山东新高考仿真试卷系列-化学(3)

    立即下载
    加入资料篮
    2020届山东新高考仿真试卷系列-化学(3)第1页
    2020届山东新高考仿真试卷系列-化学(3)第2页
    2020届山东新高考仿真试卷系列-化学(3)第3页
    还剩28页未读, 继续阅读
    下载需要5学贝 1学贝=0.1元
    使用下载券免费下载
    加入资料篮
    立即下载

    2020届山东新高考仿真试卷系列-化学(3)

    展开

    2020年山东新高考仿真试卷系列-化学(3)
    一.选择题(共10小题,满分20分,每小题2分)
    1.(2分)下列有关实验的叙述,正确的是(  )
    A.分馏石油时,温度计的水银球必须插入液面以下
    B.制备乙酸乙酯时,加料顺序为浓硫酸、乙醇、乙酸
    C.配制银氨溶液时,将稀氨水慢慢滴加到稀硝酸银溶液中,产生白色沉淀后继续滴加,直至沉淀刚好溶解为止
    D.实验室可用苯和溴水在Fe作催化剂的情况下制备溴苯
    2.(2分)新鲜水果、蔬菜、乳制品中富含的维生素C具有明显的抗衰老作用,但易被空气氧化.某课外小组利用碘滴定法测某橙汁中维生素C的含量,其化学方程式为:

    下列说法正确的是(  )
    A.上述反应为取代反应
    B.维生素C的分子式为C6H9O
    C.滴定时碘溶液盛放在碱式滴定管中
    D.滴定时可用淀粉溶液作指示剂
    3.(2分)随着人们生活节奏的加快,方便的小包装食品已被广泛接受.为了延长食品的保质期,防止食品受潮、富脂食品氧化变质,可用适当方法在包装袋中装入(  )
    A.无水硫酸铜、蔗糖 B.生石灰、硫酸亚铁
    C.食盐、硫酸亚铁 D.生石灰、食盐
    4.(2分)下列说法正确的是(  )
    A.“物质的量”是衡量物质重量的物理量
    B.氢氧化钠的摩尔质量是40g
    C.物质的量浓度的常用单位是mol•L﹣1
    D.1mol任何物质所占有的体积都是22.4L
    5.(2分)纺织是中国古老文明的一个重要组成部分,其发展、应用与化学有着密切的关系。下列说法不正确的是(  )
    A.“厚地植桑麻,所用济生民”中的“麻”属于天然高分子化合物
    B.可用灼烧法区分棉织品和丝织品
    C.聚对苯二甲酸乙二醇酯纤维(涤纶)中有酯基,在一定条件下能发生水解反应
    D.通过加聚反应可合成2022年冬奥会聚氨酯速滑服的原料(锦纶一66)
    6.(2分)下列关于主族元素的说法正确的是(  )
    A.主族元素的原子核外电子最后填入的能级是s能级
    B.主族元素的原子核外电子最后填入的能级是s能级或p能级
    C.主族元素的最高正价等于主族的序数
    D.主族元素的价电子数有可能超过最外层电子数
    7.(2分)下列实验或做法对应的方程式不正确的是(  )
    A.室温下用pH试纸测得0.1mol•L﹣1,醋酸溶液的p为3:CH3COOH⇌CH3COO﹣+H+
    B.用石墨电极电解食盐水的阳极电极反应式:2Cl﹣﹣2e﹣═Cl2↑
    C.向Na2CO3溶液中滴入酚酞试液呈红色:CO32﹣+2H2O═H2CO3+2OH﹣
    D.向0.1mol•L﹣1、pH=1的KHA溶液中加入KOH溶液:H++OH﹣═H2O
    8.(2分)除去括号内杂质所用试剂和方法,正确的是(  )
    选项
    物质
    所用试剂
    方法
    A
    乙醇(乙酸)
    氢氧化钠溶液
    分液
    B
    乙烷(乙烯)
    酸性高锰酸钾溶液
    洗气
    C
    乙酸乙酯(乙酸)
    饱和碳酸钠溶液
    蒸馏
    D
    乙醇(水)
    生石灰
    蒸馏
    A.A B.B C.C D.D
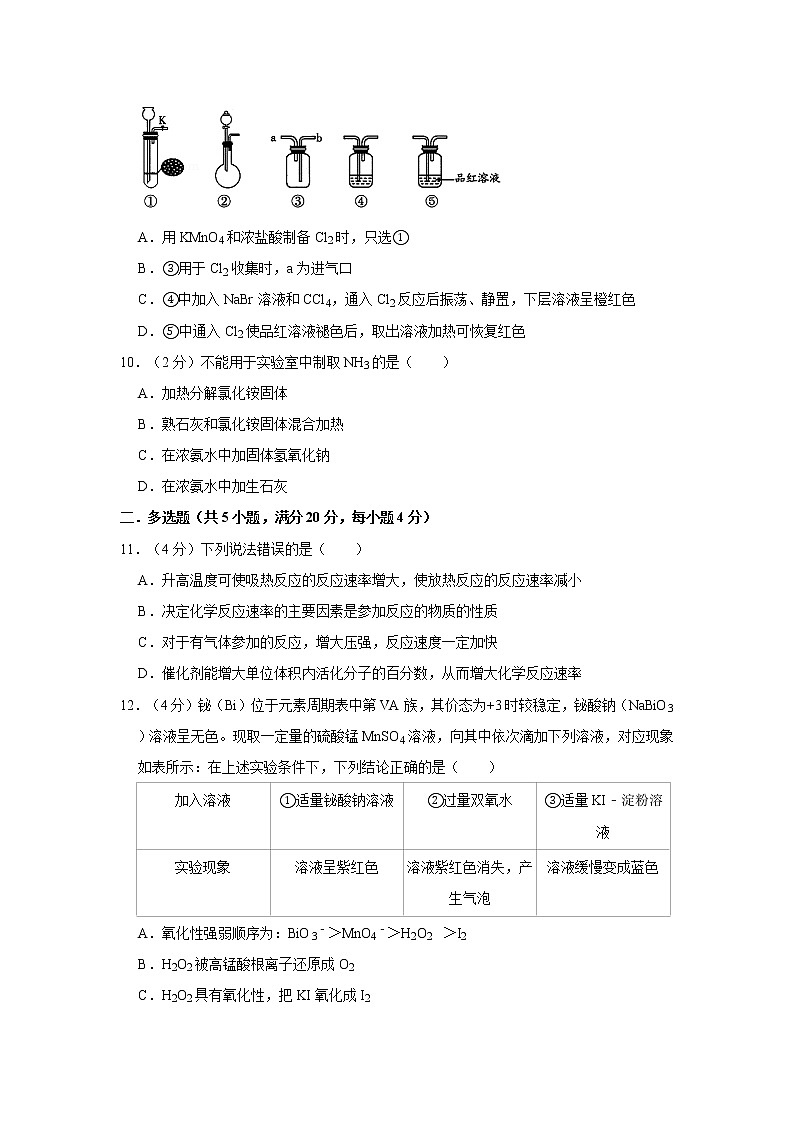
    9.(2分)某化学学习小组用如图所示装置制备、收集Cl2,并进行性质验证实验(夹持装置略去)。下列说法正确的是(  )

    A.用KMnO4和浓盐酸制备Cl2时,只选①
    B.③用于Cl2收集时,a为进气口
    C.④中加入NaBr溶液和CCl4,通入Cl2反应后振荡、静置,下层溶液呈橙红色
    D.⑤中通入Cl2使品红溶液褪色后,取出溶液加热可恢复红色
    10.(2分)不能用于实验室中制取NH3的是(  )
    A.加热分解氯化铵固体
    B.熟石灰和氯化铵固体混合加热
    C.在浓氨水中加固体氢氧化钠
    D.在浓氨水中加生石灰
    二.多选题(共5小题,满分20分,每小题4分)
    11.(4分)下列说法错误的是(  )
    A.升高温度可使吸热反应的反应速率增大,使放热反应的反应速率减小
    B.决定化学反应速率的主要因素是参加反应的物质的性质
    C.对于有气体参加的反应,增大压强,反应速度一定加快
    D.催化剂能增大单位体积内活化分子的百分数,从而增大化学反应速率
    12.(4分)铋(Bi)位于元素周期表中第VA族,其价态为+3时较稳定,铋酸钠(NaBiO3)溶液呈无色。现取一定量的硫酸锰MnSO4溶液,向其中依次滴加下列溶液,对应现象如表所示:在上述实验条件下,下列结论正确的是(  )
    加入溶液
    ①适量铋酸钠溶液
    ②过量双氧水
    ③适量KI﹣淀粉溶液
    实验现象
    溶液呈紫红色
    溶液紫红色消失,产生气泡
    溶液缓慢变成蓝色
    A.氧化性强弱顺序为:BiO3﹣>MnO4﹣>H2O2 >I2
    B.H2O2被高锰酸根离子还原成O2
    C.H2O2具有氧化性,把KI氧化成I2
    D.KI﹣淀粉溶液中滴加铋酸钠溶液,溶液不一定变蓝色
    13.(4分)下列关于化学反应原理的说法正确的是(  )
    A.某反应的平衡常数K只受温度影响,与反应物浓度、压强无关
    B.反应S(g)+O2(g)═SO2(g)在任何温度下均可 自发
    C.用Na2S溶液与AlCl2溶液混合制取Al2S3
    D.将白色ZnS固体加入饱和CuSO4溶液中,产生黑色沉淀,说明Ksp(ZnS)>Ksp(CuS)
    14.(4分)下列说法正确的是(  )
    A.第一电离能大小:S>P>Si
    B.电负性顺序:C<N<O<F
    C.因为晶格能CaO比KCl高,所以KCl的熔点比CaO熔点低
    D.分子晶体中,共价键键能越大,该分子晶体的熔沸点越高
    15.(4分)实验室可以用苯乙酮间接电氧化法合成苯甲酸,原理如图所示,下列说法正确的是(  )

    A.这个装置是将化学能转化为电能
    B.阴极反应是2H++2e﹣═H2↑
    C.阳极I﹣失去电子后的产物与OH﹣反应的离子方程式为I2+2OH﹣═I﹣+IO﹣+H2O
    D.此装置需要定期向电解质溶液中添加KI溶液
    三.解答题(共5小题,满分60分,每小题12分)
    16.(12分)一个体重50kg的健康人含铁元素2g,这2g铁元素以Fe2+和Fe3+形式存在.Fe2+易被吸收,所以给贫血者补充铁时,应补充含Fe2+的亚铁盐(如FeSO4).服用维生素C可使食物中的Fe3+转化成Fe2+,有利于人体对铁的吸收.
    (1)经常进行Fe2+与Fe3+的转化,可表示为Fe2+ Fe3+.在过程A中,Fe2+作   剂;
    (2)维生素C可使食物中的Fe3+转化为Fe2+,维生素C在这个反应中具有   性;
    (3)某同学要检验Fe3+,向溶液中加入   (写化学式)溶液变成红色.要除去FeCl3溶液中少量的氯化亚铁,可行的办法是   (填字母).
    a.加入铜粉 b.加入铁粉 c.通入氯气 d.加入NaOH溶液
    根据选用的试剂,写出除去FeCl3溶液中少量的氯化亚铁过程中发生反应的离子方程式   ;
    (4)电子工业常用30%的FeCl3溶液腐蚀铜箔,制造印刷线路板,写出FeCl3与金属铜反应的离子方程式   .
    17.(12分)碳及其化合物在化工、医药、材料奪领域有着广泛的应用。回答下列问题:

    (1)石墨烯是一种由单层碳原子构成的平面结构新型碳材料,石墨烯中部分碳原子被氧化后,其平面结构会发生改变,转化为氧化石墨烯。
    ①在多原子分子或晶体中如有相互平行的P轨道,它们连贯重叠在一起构成一个整体,p电子在多个原子间运动形成π型化学键,称为离域π键。
    图(a)石墨烯中存在的共价键类型有   键和   键,这些键分别对应的成键原子轨道为   、   。
    ②图(b)中2号C与相邻C形成的键角   (填“>”“<”或“=”)图(a)中1号C与相邻C形成的键角。
    (2)碳和硅的有关化学键键能如表所示:
    化学键
    C﹣C
    C﹣H
    C═C
    Si﹣Si
    Si﹣H
    H﹣H
    键能/kJ•mol﹣1
    347
    414
    620
    226
    318
    436
    ①硅与碳同族,也有系列氢化物,但硅烷在种类和数量上远不如烷烃多的原因是   。
    ②丙烷在催化条件下脱氢生成丙烯:CH3CH2CH3(g)→CH3CH═CH2 (g)+H2 (g)△H;△H=   kJ•mol﹣1,CH3CH═CH2中σ键与π键的个数比为   。
    18.(12分)镁、铝及其化合物在生产生活中具有重要的应用.回答下列问题:
    (1)工业上冶炼金属镁是采用惰性电极电解熔融MgCl2的方法,此时阴极的电极反应式为:   ;
    (2)除去MgCl2溶液中的Fe2+,常加入少量H2O2,使Fe2+氧化为Fe3+,然后加入少量碱性物质至溶液pH=4,此时c(Fe3+)=   mol/L[已知Fe(OH)3的Ksp=4×10﹣38]
    (3)工业上冶炼金属铝则是采用惰性电极电解熔融Al2O3的方法,关于为什么不采用电解熔融AlCl3的方法的叙述正确的是   (选择填空):
    A.AlCl3是非电解质 B.AlCl3水溶液不导电 C.AlCl3是共价化合物 D.AlCl3熔点太高
    (4)用碳棒做电极电解熔融Al2O3时,阳极需要定期更换,其原因是   
       (用电极反应式和化学方程式回答);
    (5)已知:Al2O3(熔融,l)=2Al(s)+O2(g)△H=1600KJ•mol﹣1工业上利用惰性电极电解熔融Al2O3冶炼铝,每消耗1000kJ电能时,生成27gAl,则电解过程中能量利用率为_   .
    (6)明矾的化学式为KAl(SO4)2•12H2O,它可以作为净水剂,用离子方程式表示其能够净水的原因
       ;向明矾溶液中逐滴加入Ba(OH)2溶液至硫酸根离子刚好沉淀完全时,溶液的pH   7(填>、<、=);
    (7)若在空气中加热固体MgCl2•6H2O,可水解生成Mg(OH)Cl,写出相关的化学方程式   ,所以,为了抑制MgCl2•6H2O在加热时水解,可在干燥的   气流中加热,可得到无水氯化镁.
    19.(12分)H2O2俗名双氧水,广泛应用于医药、国防、工业、农业、化工等领域中。H2O2易分解,需加入一定量的尿素、乙酰苯胺等有机物作为稳定剂。测定H2O2含量的常用方法有碘量法、高锰酸钾法、硫酸铈法等。回答下列问题:
    (1)碘量法是将过量的KI溶液加入H2O2样品中,然后加入指示剂,用0.10mol•L﹣1Na2S2O3标准溶液滴定(发生反应:I2+2S2O32﹣═S4O62﹣+2I﹣)。滴定时所用指示剂为   ;若某次滴定过程中消耗标准溶液12.50mL,则该过程中转移的电子为   mol。
    (2)高锰酸钾法是用酸性KMnO4溶液滴定H2O2样品以测定其含量,写出反应的离子方程式:   ;高锰酸钾法虽操作简单,但测定误差较大。某科研工作者对大量测定结果进行分析,发现94%的结果超过实际含量,主要原因是   (不考虑KMnO4的分解及实验操作误差)。
    (3)硫酸铈法测定H2O2的含量:取H2O2样品1.00mL,稀释为250.00mL,取上述稀释过的H2O2溶液25.00mL于锥形瓶中,加入适量稀硫酸和2~3滴Fe2+﹣邻菲罗啉混合指示剂,摇匀后,用0.08mol•L﹣1Ce(SO4)2标准溶液滴定至终点(到达终点时Ce元素显+3价)。重复测定2~3次,平均消耗标准溶液22.08mL,则该H2O2样品的质量浓度为   g•L﹣1(结果保留1位小数);若未用Ce(SO4)2标准溶液润洗滴定管,会造成测定结果   (填“偏高”或“偏低”)。
    20.(12分)用合成EPR橡胶 的两种单体A和B合成PC塑料其合成路线如图:

    已知:①RCOOR1+R2OHRCOOR2+R1OH


    回答下列问题:
    (1)F的结构简式为   ,反应Ⅲ的反应类型为   
    (2)C的名称为   。
    (3)写出反应Ⅳ的化学方程式:   
    (4)从下列选项中选择   试剂,可以一次性鉴别开D、G、H三种物质。(填字母)
    A.氯化铁溶液 B.浓溴水 C.酸性KMnO4溶液
    (5)满足下列条件的有机物E的同分异构体有   种。
    ①与E属于同类别物质;
    ②核磁共振氢谱有6组峰,峰面积比为1:1:1:1:1:3。
    (6)以丙烯和丙酮为原料合成,无机试剂任选,写出合成路线
       
    (用结构简式表示有机物,用箭头表示转化关系,箭头上注明试剂和反应条件)。

    2020年山东新高考仿真试卷系列-化学(3)
    参考答案与试题解析
    一.选择题(共10小题,满分20分,每小题2分)
    1.(2分)下列有关实验的叙述,正确的是(  )
    A.分馏石油时,温度计的水银球必须插入液面以下
    B.制备乙酸乙酯时,加料顺序为浓硫酸、乙醇、乙酸
    C.配制银氨溶液时,将稀氨水慢慢滴加到稀硝酸银溶液中,产生白色沉淀后继续滴加,直至沉淀刚好溶解为止
    D.实验室可用苯和溴水在Fe作催化剂的情况下制备溴苯
    【考点】IH:苯的性质;T1:石油的分馏;TJ:乙酸乙酯的制取.
    【分析】A、温度计测量馏分的温度;
    B、制取混合酸时,需要类比浓硫酸的稀释进行操作,应该将浓硫酸加入到乙醇中;
    C、氨水和硝酸银反应生成AgOH,AgOH继续与氨水反应生成银氨络离子;
    D、溴水和苯不反应,制取溴苯需要的是液溴,据此解答即可.
    【解答】解:A、实验室进行石油的分馏实验时,是利用物质的沸点不同分离混合物,所以温度计测量馏分的温度,水银球位于支管口处,故A错误;
    B、浓硫酸溶于水放出大量的热,且密度比水大,为防止酸液飞溅,应先在烧瓶中加入一定量的乙醇和乙酸,然后慢慢将浓硫酸加入烧瓶,边加边振荡,不能先加入浓硫酸再加入乙醇和乙酸,故B错误;
    C、氨水和硝酸银反应生成AgOH,AgOH继续与氨水反应生成银氨络离子,符合操作,故C正确;
    D、溴水和苯不反应,应利用液溴与苯在催化剂作用下发生取代反应生成溴苯,故D错误,故选C。
    【点评】本题考查化学实验方案的评价,为高频考点,涉及混合物的分离提纯、物质检验、有机物的制备实验和水解实验等,侧重物质性质及实验技能的考查,注意实验的评价性分析,题目难度不大.
    2.(2分)新鲜水果、蔬菜、乳制品中富含的维生素C具有明显的抗衰老作用,但易被空气氧化.某课外小组利用碘滴定法测某橙汁中维生素C的含量,其化学方程式为:

    下列说法正确的是(  )
    A.上述反应为取代反应
    B.维生素C的分子式为C6H9O
    C.滴定时碘溶液盛放在碱式滴定管中
    D.滴定时可用淀粉溶液作指示剂
    【考点】K8:人体必需的维生素的主要来源及其摄入途径.菁优网版权所有
    【专题】55:化学计算.
    【分析】A.由反应可知,维生素C失去H;
    B.由结构简式确定分子式;
    C.碘水能腐蚀橡胶;
    D.碘遇淀粉变蓝,反应物中有碘单质.
    【解答】解:A.由反应可知,维生素C失去H,该反应为氧化反应,故A错误;
    B.由结构简式可知分子式为C6H8O6,故B错误;
    C.碘水能腐蚀橡胶,则碘水应盛放在酸式滴定管中,故C错误;
    D.碘遇淀粉变蓝,反应物中有碘单质,则滴定时可用淀粉溶液作指示剂,故D正确。
    故选:D。
    【点评】本题考查有机物的结构与性质,注意把握习题中的信息及结构的变化、滴定操作、碘的特性等即可解答,注重知识的迁移应用,题目难度不大.
    3.(2分)随着人们生活节奏的加快,方便的小包装食品已被广泛接受.为了延长食品的保质期,防止食品受潮、富脂食品氧化变质,可用适当方法在包装袋中装入(  )
    A.无水硫酸铜、蔗糖 B.生石灰、硫酸亚铁
    C.食盐、硫酸亚铁 D.生石灰、食盐
    【考点】KF:常见的食品添加剂的组成、性质和作用.菁优网版权所有
    【专题】55:化学计算.
    【分析】主要从防止食品氧化变质和受潮两方面分析考虑,防氧化就是防止氧气的进入并与之反应,防受潮就是防止水分的进入,据此即可解答.
    【解答】解:A.无水硫酸铜能吸收水分,但蔗糖不能防止食品被氧化,故A错误;
    B.生石灰能防止食品受潮,硫酸亚铁能防止食物被氧化,故B正确;
    C.食盐不能吸收水分,硫酸亚铁能防止食物被氧化,故C错误;
    D.生石灰能防止食品受潮,但是食盐不能防止食品被氧化,故D错误;
    故选:B。
    【点评】本题考查干燥剂与除氧剂,是化学应用于生活的题型训练,题目难度不大.
    4.(2分)下列说法正确的是(  )
    A.“物质的量”是衡量物质重量的物理量
    B.氢氧化钠的摩尔质量是40g
    C.物质的量浓度的常用单位是mol•L﹣1
    D.1mol任何物质所占有的体积都是22.4L
    【考点】54:物质的量的相关计算.菁优网版权所有
    【专题】552:物质的量的计算.
    【分析】A.物质的量描述的是含有一定数目粒子的集体,不是物质重量;
    B.摩尔质量的单位为g/mol;
    C.物质的量浓度的符号为c,单位为mol/L;
    D.物质的体积与物质状态及温度、压强有关.
    【解答】解:A.物质的量为国际单位制中七个基本物理量之一,描述含有一定数目粒子的集体,不是物质的重量,故A错误;
    B.氢氧化钠的摩尔质量为40g/mol,故B错误;
    C.物质的量浓度c=,则其浓度单位为mol/L;
    D.1mol物质的体积不一定为22.4L,若为气体,温度和压强都影响气体体积,若为固体和液态,物质体积取决于粒子间距离,故D错误;
    故选:C。
    【点评】本题考查了物质的量的计算,题目难度不大,明确物质的量的概念及使用方法为解答关键,注意掌握物质的量与摩尔质量、气体摩尔体积之间的关系,试题侧重基础知识的考查,培养了学生的灵活应用能力.
    5.(2分)纺织是中国古老文明的一个重要组成部分,其发展、应用与化学有着密切的关系。下列说法不正确的是(  )
    A.“厚地植桑麻,所用济生民”中的“麻”属于天然高分子化合物
    B.可用灼烧法区分棉织品和丝织品
    C.聚对苯二甲酸乙二醇酯纤维(涤纶)中有酯基,在一定条件下能发生水解反应
    D.通过加聚反应可合成2022年冬奥会聚氨酯速滑服的原料(锦纶一66)
    【考点】HD:有机物的结构和性质;L1:有机高分子化合物的结构和性质.菁优网版权所有
    【分析】A.麻的主要成分是纤维素;
    B.丝织品成分为蛋白质,含氮、硫等元素,灼烧发出烧焦的羽毛味;
    C.聚对苯二甲酸乙二醇酯纤维,高分子链节上含酯键;
    D.是缩聚产物。
    【解答】解:A.“麻”的成分为纤维素属于天然高分子化合物,故A正确;
    B.丝织品成分为蛋白质,含氮、硫等元素,灼烧发出烧焦的羽毛味,可用灼烧法区分棉织品和丝织品,故B正确;
    C.聚对苯二甲酸乙二醇酯纤维(涤纶)中有酯基,在一定条件下能发生水解反应,故C正确;
    D.锦纶一66的结构分析可知,是通过缩聚反应形成肽键形成的高分子化合物,故D错误;
    故选:D。
    【点评】本题考查了有机物的组成、结构和性质,主要是官能团的理解应用,注意缩聚反应和加聚反应的区别,题目难度不大。
    6.(2分)下列关于主族元素的说法正确的是(  )
    A.主族元素的原子核外电子最后填入的能级是s能级
    B.主族元素的原子核外电子最后填入的能级是s能级或p能级
    C.主族元素的最高正价等于主族的序数
    D.主族元素的价电子数有可能超过最外层电子数
    【考点】72:元素周期表的结构及其应用;78:元素周期律和元素周期表的综合应用.菁优网版权所有
    【分析】A、主族元素原子的外围电子排布为nsx、ns2npy(零族元素除外);
    B、主族元素原子的外围电子排布为nsx、ns2npy(零族元素除外);
    C、氟元素、氧元素没有正化合价;
    D、主族元素的最外层电子数为价电子数.
    【解答】解:A、主族元素原子的外围电子排布为nsx、ns2npy(零族元素除外),故主族元素的原子核外电子最后填入的能级是s能级或p能级,故A错误;
    B、主族元素原子的外围电子排布为nsx、ns2npy(零族元素除外),故主族元素的原子核外电子最后填入的能级是s能级或p能级,故B正确;
    C、氟元素、氧元素没有正化合价,故C错误;
    D、主族元素的最外层电子数等于其价电子数,故D错误;
    故选:B。
    【点评】本题考查结构性质关系、主族元素电子排布特征等,难度不大,注意整体把握元素周期表.
    7.(2分)下列实验或做法对应的方程式不正确的是(  )
    A.室温下用pH试纸测得0.1mol•L﹣1,醋酸溶液的p为3:CH3COOH⇌CH3COO﹣+H+
    B.用石墨电极电解食盐水的阳极电极反应式:2Cl﹣﹣2e﹣═Cl2↑
    C.向Na2CO3溶液中滴入酚酞试液呈红色:CO32﹣+2H2O═H2CO3+2OH﹣
    D.向0.1mol•L﹣1、pH=1的KHA溶液中加入KOH溶液:H++OH﹣═H2O
    【考点】49:离子方程式的书写.菁优网版权所有
    【专题】516:离子反应专题.
    【分析】A.醋酸为弱酸,部分电离;
    B.用石墨电极电解食盐水的阳极氯离子失去电子生成氯气;
    C.碳酸根离子为多元弱酸根离子,分步水解,以第一步为主;
    D.0.1mol•L﹣1、pH=1的KHA溶液,可知为强酸的酸式盐,完全电离。
    【解答】解:A.醋酸为弱酸,部分电离,电离方程式:CH3COOH⇌CH3COO﹣+H+,故A正确;
    B.用石墨电极电解食盐水的阳极电极反应式:2Cl﹣﹣2e﹣═Cl2↑,故B正确;
    C.向Na2CO3溶液中滴入酚酞试液呈红色,离子方程式:CO32﹣+H2O⇌HCO3﹣+OH﹣,故C错误;
    D.向0.1mol•L﹣1、pH=1的KHA溶液中加入KOH溶液,反应实质氢离子与氢氧根离子反应生成水,离子方程式:H++OH﹣═H2O,故D正确;
    故选:C。
    【点评】本题考查离子反应方程式书写的正误判断,为高频考点,把握发生的反应及离子反应的书写方法为解答的关键,侧重复分解反应的离子反应考查,注意离子反应中保留化学式的物质及电荷守恒,题目难度不大。
    8.(2分)除去括号内杂质所用试剂和方法,正确的是(  )
    选项
    物质
    所用试剂
    方法
    A
    乙醇(乙酸)
    氢氧化钠溶液
    分液
    B
    乙烷(乙烯)
    酸性高锰酸钾溶液
    洗气
    C
    乙酸乙酯(乙酸)
    饱和碳酸钠溶液
    蒸馏
    D
    乙醇(水)
    生石灰
    蒸馏
    A.A B.B C.C D.D
    【考点】P8:物质分离和提纯的方法和基本操作综合应用.菁优网版权所有
    【专题】542:化学实验基本操作.
    【分析】A、互不相溶的液体可以采用分液的方法分离;
    B、乙烯能被高锰酸钾氧化为二氧化碳;
    C、乙酸乙酯和水溶液互不相溶,可以采用分液法来分离;
    D、互溶、沸点相差较大的液体之间可以采用蒸馏法分离.
    【解答】解:A、乙酸和氢氧化钠反应生成乙酸钠溶液和乙醇是互溶的,不能用分液的办法分离,故A错误;
    B、乙烯可以被高锰酸钾氧化为二氧化碳气体,除掉了乙烯,又在乙烷中引入了二氧化碳杂质,故B错误;
    C、乙酸和碳酸钠可以反应生成醋酸钠的水溶液,乙酸乙酯和醋酸钠溶液互不相溶,可以采用分液法来分离,故C错误;
    D、生石灰可以和水发生反应生成氢氧化钙溶液,可以采用蒸馏的方法实现氢氧化钙和乙醇混合溶液的分离,故D正确。
    故选:D。
    【点评】本题考查除杂,注意物质的分离与除杂是考试的重点,也是难点,解决除杂问题时,抓住除杂质的必需条件(加入的试剂只与杂质反应,反应后不能引入新的杂质)是正确解题的关键.
    9.(2分)某化学学习小组用如图所示装置制备、收集Cl2,并进行性质验证实验(夹持装置略去)。下列说法正确的是(  )

    A.用KMnO4和浓盐酸制备Cl2时,只选①
    B.③用于Cl2收集时,a为进气口
    C.④中加入NaBr溶液和CCl4,通入Cl2反应后振荡、静置,下层溶液呈橙红色
    D.⑤中通入Cl2使品红溶液褪色后,取出溶液加热可恢复红色
    【考点】E3:氯气的实验室制法.菁优网版权所有
    【专题】5:高考化学专题.
    【分析】A、①装置带有隔板,但高锰酸钾颗粒较小,无法实现液体与固体的分离;
    B、Cl2的密度比空气大,应用向上排空气法;
    C、Cl2+2NaBr═Br2+2NaCl,Br2在CCl4中的溶解度较大,下层溶液呈橙红色,可验证Cl2的氧化性;
    D、⑤中的品红溶液通入Cl2后,因有HClO生成,可使品红溶液褪色,但加热后不复原。
    【解答】解:A.高锰酸钾颗粒较小,容易从隔板掉入溶液中,不能实现液体与固体的分离,应选择装置②,故A错误;
    B.Cl2的密度比空气大,应用向上排空气法,③用于Cl2收集时,b为进气口,故B错误;
    C.通入Cl2后,发生反应Cl2+2NaBr═Br2+2NaCl,生成的Br2呈橙红色且易溶于CCl4中,可观察到溶液分层且下层呈橙红色,可验证Cl2的氧化性,故C正确;
    D.⑤中的品红溶液通入Cl2后,因有HClO生成,可使品红溶液褪色,此漂白褪色属于氧化型,是不可逆的,加热后不能复原,故D错误;
    故选:C。
    【点评】本题考查Cl2的制备并验证Cl2的性质,为高频考点,掌握氯气的制备原理、收集方法及其性质是关键,明确氧化性漂白的不可逆性,题目难度中等。
    10.(2分)不能用于实验室中制取NH3的是(  )
    A.加热分解氯化铵固体
    B.熟石灰和氯化铵固体混合加热
    C.在浓氨水中加固体氢氧化钠
    D.在浓氨水中加生石灰
    【考点】S7:氨的制取和性质.菁优网版权所有
    【分析】A.加热氯化铵生成氨气和氯化氢,氨气和氯化氢遇冷又生成氯化铵,很难制取氨气;
    B.氢氧化钙与氯化铵在加热条件下反应生成氯化钙、氨气和水;
    C.氢氧化钠固体溶于水放热,促进NH3.H2O的分解及NH3的挥发逸出;
    D.利用CaO与H2O剧烈反应,放出大量热,促进NH3.H2O的分解及NH3的挥发逸出。
    【解答】解:A、氯化铵受热生成氨气和氯化氢,氨气和氯化氢遇冷又生成氯化铵,很难制取氨气,故A错误;
    B、氢氧化钙与氯化铵在加热条件下反应生成氯化钙、氨气和水,故B正确;
    C、氢氧化钠固体溶于水放热,促进NH3.H2O的分解及NH3的挥发逸出,故C正确;
    D、CaO与H2O剧烈反应,放出大量热,促进NH3.H2O的分解及NH3的挥发逸出,故D正确;
    故选:A。
    【点评】本题考查了制备氨气的实验方法和注意问题,掌握各种物质的性质是解题关键,题目较简单。
    二.多选题(共5小题,满分20分,每小题4分)
    11.(4分)下列说法错误的是(  )
    A.升高温度可使吸热反应的反应速率增大,使放热反应的反应速率减小
    B.决定化学反应速率的主要因素是参加反应的物质的性质
    C.对于有气体参加的反应,增大压强,反应速度一定加快
    D.催化剂能增大单位体积内活化分子的百分数,从而增大化学反应速率
    【考点】CA:化学反应速率的影响因素.菁优网版权所有
    【分析】A.无论是吸热反应还是放热反应,升高温度反应速率都增大;
    B.影响反应速率的主要因素是物质的本身性质;
    C.对于有气体参加的反应,增大压强,如气体浓度增大,则反应速率增大;
    D.使用催化剂,降低反应所需的活化能.
    【解答】解:A.无论是吸热反应还是放热反应,升高温度反应速率都增大,并且正逆反应速率都增大,故A正确;
    B.影响反应速率的主要因素是物质的本身性质,如钠和冷水剧烈反应,但铁需要高温下才能与水蒸气反应,故B正确;
    C.对于有气体参加的反应,若恒容下加入稀有气体加压,反应速率不变,如气体浓度增大,则反应速率增大,故C错误;
    D.使用催化剂,降低反应所需的活化能,则反应速率加快,故D正确。
    故选:C。
    【点评】本题考查影响化学反应速率的因素,为高频考点,把握常见的影响反应速率的外界因素为解答的关键,注重基础知识的考查,选项C为解答的难点,题目难度不大.
    12.(4分)铋(Bi)位于元素周期表中第VA族,其价态为+3时较稳定,铋酸钠(NaBiO3)溶液呈无色。现取一定量的硫酸锰MnSO4溶液,向其中依次滴加下列溶液,对应现象如表所示:在上述实验条件下,下列结论正确的是(  )
    加入溶液
    ①适量铋酸钠溶液
    ②过量双氧水
    ③适量KI﹣淀粉溶液
    实验现象
    溶液呈紫红色
    溶液紫红色消失,产生气泡
    溶液缓慢变成蓝色
    A.氧化性强弱顺序为:BiO3﹣>MnO4﹣>H2O2 >I2
    B.H2O2被高锰酸根离子还原成O2
    C.H2O2具有氧化性,把KI氧化成I2
    D.KI﹣淀粉溶液中滴加铋酸钠溶液,溶液不一定变蓝色
    【考点】B2:氧化性、还原性强弱的比较.菁优网版权所有
    【专题】515:氧化还原反应专题.
    【分析】由①中现象可知:NaBiO3把Mn2+氧化生成MnO4﹣,则NaBiO3(氧化剂)的氧化性强于MnO4﹣(氧化产物)的氧化性;
    由②中现象可知:MnO4﹣氧化H2O2产生O2,自身被还原为Mn2+,则MnO4﹣(氧化剂)的氧化性强于H2O2的氧化性;从价态上看,高锰酸钾的氧化性一定是强于二氧化锰;
    由③中现象可知:碘离子被双氧水氧化成单质碘,则双氧水(氧化剂)的氧化性强于碘单质(氧化产物)的氧化性,
    综上所述,NaBiO3、MnO4﹣、I2、H2O2的氧化性由强到弱的顺序是:NaBiO3>MnO4﹣>H2O2>I2,据此分析。
    【解答】解:A.由分析可知,氧化性强弱顺序为:BiO3﹣>MnO4﹣>H2O2>I2,故A正确;
    B.H2O2被高锰酸根离子氧化成O2,故B错误;
    C.H2O2具有氧化性,把KI氧化成I2,故C正确;
    D.KI﹣淀粉溶液中滴加铋酸钠溶液,生成碘单质,溶液变蓝色,故D错误。
    故选:AC。
    【点评】本题考查氧化还原反应,为高频考点,把握反应中元素的化合价变化、氧化性比较为解答的关键,侧重分析与应用能力的考查,题目难度不大。
    13.(4分)下列关于化学反应原理的说法正确的是(  )
    A.某反应的平衡常数K只受温度影响,与反应物浓度、压强无关
    B.反应S(g)+O2(g)═SO2(g)在任何温度下均可 自发
    C.用Na2S溶液与AlCl2溶液混合制取Al2S3
    D.将白色ZnS固体加入饱和CuSO4溶液中,产生黑色沉淀,说明Ksp(ZnS)>Ksp(CuS)
    【考点】DH:难溶电解质的溶解平衡及沉淀转化的本质.菁优网版权所有
    【专题】51G:电离平衡与溶液的pH专题.
    【分析】A.平衡常数是温度的函数;
    B.△H﹣T△S<0的反应可自发进行;
    C.Al2S3在水溶液中发生双水解;
    D.溶度积常数表达式相同的难溶物,溶度积常数大的物质能转化为溶度积常数小的物质。
    【解答】解:A.平衡常数是温度的函数,所以化学平衡常数只与温度有关,与反应物浓度及压强无关,故A正确;
    B.△H﹣T△S<0的反应可自发进行,△H<0,由化学计量数可知△S<0,则低温下可自发进行,故B错误;
    C.Al2S3在水溶液中发生双水解生成硫化氢和氢氧化铝,所以不能用Na2S溶液与AlCl2溶液混合制取Al2S3,故C错误;
    D.溶度积常数表达式相同的难溶物,溶度积常数大的物质能转化为溶度积常数小的物质,将白色ZnS固体加入饱和CuSO4溶液中,产生黑色沉淀,说明Ksp(ZnS)>Ksp(CuS),故D正确;
    故选:AD。
    【点评】本题考查化学平衡常数、反应自发性、溶度积大小比较等知识点,侧重考查基础知识的理解和灵活运用,明确化学平衡常数影响因素、盐类水解、难溶物转化原理等知识点是解本题关键,C为解答易错点,题目难度不大。
    14.(4分)下列说法正确的是(  )
    A.第一电离能大小:S>P>Si
    B.电负性顺序:C<N<O<F
    C.因为晶格能CaO比KCl高,所以KCl的熔点比CaO熔点低
    D.分子晶体中,共价键键能越大,该分子晶体的熔沸点越高
    【考点】75:金属在元素周期表中的位置及其性质递变的规律;76:非金属在元素周期表中的位置及其性质递变的规律;8B:元素电离能、电负性的含义及应用;A6:不同晶体的结构微粒及微粒间作用力的区别.菁优网版权所有
    【专题】51C:元素周期律与元素周期表专题.
    【分析】A.P原子核外最外层原子轨道为半充满状态,第一电离能大于相邻元素;
    B.同周期元素从左到右,电负性逐渐增强;
    C.离子晶体的晶格能越大,晶体的熔点越高;
    D.分子晶体的熔沸点高低与共价键无关.
    【解答】解:A.P原子核外最外层原子轨道为半充满状态,第一电离能大于相邻元素,应为P>S,故A错误;
    B.同周期元素从左到右,电负性逐渐增强,故B正确;
    C.离子晶体的晶格能越大,晶体的熔点越高,故C正确;
    D.分子晶体的熔沸点高低取决于分子间作用力的大小,与共价键无关,故D错误。
    故选:BC。
    【点评】本题考查较为综合,涉及电荷性、第一电离能、晶体的熔沸点比较,为高频考点,侧重于学生的分析能力的考查,注意相关基础知识的积累,难度不大.
    15.(4分)实验室可以用苯乙酮间接电氧化法合成苯甲酸,原理如图所示,下列说法正确的是(  )

    A.这个装置是将化学能转化为电能
    B.阴极反应是2H++2e﹣═H2↑
    C.阳极I﹣失去电子后的产物与OH﹣反应的离子方程式为I2+2OH﹣═I﹣+IO﹣+H2O
    D.此装置需要定期向电解质溶液中添加KI溶液
    【考点】BI:电极反应和电池反应方程式.菁优网版权所有
    【专题】51I:电化学专题.
    【分析】根据装置图可知,该装置为电解池,将电能转化为化学能,则左边电极为电解池的阳极,I﹣失电子发生氧化反应,电极反应式是2I﹣﹣2e﹣═I2,右边电极为阴极,氢离子得电子发生还原反应,反应是2H++2e﹣═H2↑,据此分析解答。
    【解答】解:A.根据装置图可知,该装置为电解池,将电能转化为化学能,故A错误;
    B.根据装置图可知,右边电极为阴极,氢离子得电子发生还原反应,反应是2H++2e﹣═H2↑,故B正确;
    C.左边电极为电解池的阳极,I﹣失电子发生氧化反应,电极反应式是2I﹣﹣2e﹣═I2,所以阳极I﹣失去电子后的产物与OH﹣反应的离子方程式为I2+2OH﹣═I﹣+IO﹣+H2O,故C正确;
    D.根据装置图可知,碘离子循环利用,不需要定期向电解质溶液中添加KI溶液,故D错误;
    故选:BC。
    【点评】本题考查了电解池原理,明确电极反应及其根据转移电子数相等计算是解本题关键,难度不大。
    三.解答题(共5小题,满分60分,每小题12分)
    16.(12分)一个体重50kg的健康人含铁元素2g,这2g铁元素以Fe2+和Fe3+形式存在.Fe2+易被吸收,所以给贫血者补充铁时,应补充含Fe2+的亚铁盐(如FeSO4).服用维生素C可使食物中的Fe3+转化成Fe2+,有利于人体对铁的吸收.
    (1)经常进行Fe2+与Fe3+的转化,可表示为Fe2+ Fe3+.在过程A中,Fe2+作 还原 剂;
    (2)维生素C可使食物中的Fe3+转化为Fe2+,维生素C在这个反应中具有 还原 性;
    (3)某同学要检验Fe3+,向溶液中加入 KSCN (写化学式)溶液变成红色.要除去FeCl3溶液中少量的氯化亚铁,可行的办法是 c (填字母).
    a.加入铜粉 b.加入铁粉 c.通入氯气 d.加入NaOH溶液
    根据选用的试剂,写出除去FeCl3溶液中少量的氯化亚铁过程中发生反应的离子方程式 2Fe2++Cl2═2Fe3++2Cl‾ ;
    (4)电子工业常用30%的FeCl3溶液腐蚀铜箔,制造印刷线路板,写出FeCl3与金属铜反应的离子方程式 2Fe3++Cu2+═2Fe2++Cu2+ .
    【考点】GO:铁盐和亚铁盐的相互转变.菁优网版权所有
    【专题】52:元素及其化合物.
    【分析】(1)由Fe2+ Fe3+可知,在过程A中Fe元素的化合价升高;
    (2)维生素C可使食物中的Fe3+转化为Fe2+,Fe元素的化合价降低,则维生素C中某元素的化合价升高;
    (3)检验Fe3+,利用KSCN溶液,除去FeCl3溶液中少量的氯化亚铁,可加入铁粉;
    (4)FeCl3与金属铜反应生成氯化铜和氯化亚铁;
    【解答】解:(1)由Fe2+ Fe3+可知,在过程A中Fe元素的化合价升高,则Fe2+为还原剂,故答案为:还原;
    (2)维生素C可使食物中的Fe3+转化为Fe2+,Fe元素的化合价降低,则维生素C中某元素的化合价升高,则维生素C为还原剂,具有还原性,故答案为:还原;
    (3)检验Fe3+,利用KSCN溶液,除去FeCl3溶液中少量的氯化亚铁,可加入铁粉,不会引入新的杂质,发生的离子反应为2Fe2++Cl2═2Fe3++2Cl‾,
    故答案为:KSCN;c;2Fe2++Cl2═2Fe3++2Cl‾;
    (4)FeCl3与金属铜反应生成氯化铜和氯化亚铁,离子反应为2Fe3++Cu2+═2Fe2++Cu2+,故答案为:2Fe3++Cu2+═2Fe2++Cu2+;
    【点评】本题考查氧化还原反应,涉及离子检验、金属的回收、维生素C的作用等,明确反应中元素的化合价变化结合氧化还原反应即可解答,题目难度不大.
    17.(12分)碳及其化合物在化工、医药、材料奪领域有着广泛的应用。回答下列问题:

    (1)石墨烯是一种由单层碳原子构成的平面结构新型碳材料,石墨烯中部分碳原子被氧化后,其平面结构会发生改变,转化为氧化石墨烯。
    ①在多原子分子或晶体中如有相互平行的P轨道,它们连贯重叠在一起构成一个整体,p电子在多个原子间运动形成π型化学键,称为离域π键。
    图(a)石墨烯中存在的共价键类型有 σ 键和 离域π 键,这些键分别对应的成键原子轨道为 sp2杂化 、 未成键的p轨道 。
    ②图(b)中2号C与相邻C形成的键角 < (填“>”“<”或“=”)图(a)中1号C与相邻C形成的键角。
    (2)碳和硅的有关化学键键能如表所示:
    化学键
    C﹣C
    C﹣H
    C═C
    Si﹣Si
    Si﹣H
    H﹣H
    键能/kJ•mol﹣1
    347
    414
    620
    226
    318
    436
    ①硅与碳同族,也有系列氢化物,但硅烷在种类和数量上远不如烷烃多的原因是 C﹣C键和C﹣H键较强,所形成的烷烃稳定,而硅烷中Si﹣Si键和Si﹣H键的键能较低,易断裂,导致长链硅烷难以生成 。
    ②丙烷在催化条件下脱氢生成丙烯:CH3CH2CH3(g)→CH3CH═CH2 (g)+H2 (g)△H;△H= 119 kJ•mol﹣1,CH3CH═CH2中σ键与π键的个数比为 8:1 。
    【考点】91:化学键;97:键能、键长、键角及其应用.菁优网版权所有
    【专题】51B:原子组成与结构专题;51D:化学键与晶体结构.
    【分析】(1)①石墨烯中每个C原子和相邻3个碳原子形成3个σ键,;
    ②图a中石墨烯中的C原子杂化方式均为sp2杂化,氧化石墨烯中每个C原子形成4个σ键,C原子以sp3杂化,为四面体构型;
    (2)①烷烃中的C﹣C键和C﹣H键大于硅烷中的Si﹣Si键和Si﹣H键的键能;
    ②反应焓变=反应物总键能﹣生成物总键能,分子中形成的单键为σ键,双键中含一个π键和一个σ键。
    【解答】解:(1)①图(a)石墨烯结构分析可知,石墨烯中存在的共价键类型为σ键和,p电子在六个碳原子间运动形成π型化学键,称为离域π键,石墨烯中的C原子杂化方式均为sp2杂化形成3个σ键,为平面结构,离域π键是六个碳原子个韩一阁未成键的p轨道形成,
    故答案为:σ;离域π;sp2杂化;未成键的p轨道;
    ②图a中石墨烯中的C原子杂化方式均为sp2杂化形成3个σ键,为平面结构,图b中,2号C形成3个C﹣C及1个C﹣O键,C原子以sp3杂化,为四面体构型,图b中C与相邻C形成的键角<图a中1号C与相邻C形成的键角,
    故答案为:<;
    (2)①烷烃中的C﹣C键和C﹣H键大于硅烷中的Si﹣Si键和Si﹣H键的键能,所以硅烷中Si﹣Si键和Si﹣H键的键能易断裂,导致长链硅烷难以生成,
    故答案为:C﹣C键和C﹣H键较强,所形成的烷烃稳定,而硅烷中Si﹣Si键和Si﹣H键的键能较低,易断裂,导致长链硅烷难以生成;
    ②CH3CH2CH3(g)→CH3CH═CH2 (g)+H2 (g)△H=8×414KJ/mol+2×347KJ/mol﹣6×414KJ/mol﹣347KJ/mol﹣620KJ/mol﹣436KJ/mol=119KJ/mol,分子中形成的单键为σ键,双键中含一个π键和一个σ键,CH3CH═CH2中σ键与π键的个数比=8:1,
    故答案为:119;8:1。
    【点评】本题主要考查了化学键的形成、晶体结构、热化学方程式的书写、杂化轨道、化学键等知识,题目难度中等。
    18.(12分)铁和铜及其化合物在人类生产生活中具有重要作用。回答下列问题:
    (1)中国古代四大发明之一的司南由天然磁石制成,其主要成分是 c (填字母序号)。
    a.Feb.FeOc.Fe3O4 d.Fe2O3
    (2)某科研机构研究利用铁的氧化物循环裂解水制氢气的过程示意图如下所示。
    ①已知上述循环过程中反应Ⅰ的△H=+19.3kJ•mol﹣1、反应Ⅱ的△H=﹣57.2kJ•mol﹣1、反应Ⅲ的△H=+172.4kJ•mol﹣1.则铁氧化物循环裂解水制氢气总反应的热化学方程式是 C(s)+H2O(g)═H2(g)+CO(g)△H═+134.5 kJ•mol﹣1 。
    ②下图表示其他条件一定时,Fe3O4(s)和CO(g)反应达平衡时,CO(g)的体积百分含量随温度(T)的变化关系。当温度低于570℃时,温度升高,反应Fe3O4(s)+4CO(g)⇌3Fe(s)+4CO2(g)平衡常数的变化趋势是 减小  (填“增大”、“减小“或“不变”。当温度高于570℃时,则发生阻碍循环的副反应Fe3O4(s)+4CO(g)⇌3Fe(s)+4CO2(g),温度升高,CO 的转化率 增大 (填“增大”、“减小“或“不变”),1000℃时该反应的化学平衡常数是 256 。

    (3)中国古代制造的青铜器久置空气中发生电化学腐蚀生成铜绿,则正极反应式为 O2+4e﹣+2H2O=4OH﹣ 。若利用稀盐酸擦拭铜绿,其离子方程式为 Cu2(OH)2CO3+4H+=2Cu2++3H2O+CO2↑ 。
    (4)纳米级Cu2O具有优良的催化性能,电解法制纳米Cu2O的化学方程式为2Cu+H2OCu2O+H2↑.如图采用离子交换膜控制电解液中OH﹣的浓度而制备纳米Cu2O,则图中为 阴 离子交换膜(填“阴”或“阳”); 该电池的阴极反应式为 2Cu﹣2e﹣+2OH﹣=Cu2O+H2O ;钛极附近的pH 增大  (填“增大”、“减小”或“不变“)。

    【考点】BE:热化学方程式;DI:电解原理;GR:常见金属元素的单质及其化合物的综合应用.菁优网版权所有
    【专题】527:几种重要的金属及其化合物.
    【分析】(1)天然磁石成分为四氧化三铁;
    (2)①Ⅰ.Fe3O4(s)+CO(g)⇌3FeO(s)+CO2(g)△H1═+19.3kJ•mol﹣1
    Ⅱ.3FeO(s)+H2O(g)⇌Fe3O4(s)+H2(g)△H2═﹣57.2kJ•mol﹣1
    Ⅲ.C(s)+CO2(g)⇌2CO(g)△H3═+172.4kJ•mol﹣1
    依据盖斯定律计算Ⅰ+Ⅱ+Ⅲ得到铁氧化物循环裂解水制氢气总反应的热化学方程式;
    ②当温度低于570℃时,一氧化碳体积分数增大,平衡逆向进行,当温度高于570℃时,则发生阻碍循环的副反应Fe3O4(s)+CO(g)⇌3Fe(s)+CO2(g),温度升高,一氧化碳体积分数减小,平衡正向进行,
    结合三行计算列式计算得到平衡浓度,平衡常数K=;
    (3)青铜器久置空气中发生电化学腐蚀生成铜绿,正极是氧气得到电子生成氢氧根离子,负极是铜失电子生成铜离子,结合空气中二氧化碳、水蒸气反应生成碱式碳酸铜,碱式碳酸铜和盐酸反应生成氯化铜、二氧化碳和水;
    (4)采用离子交换膜控制电解液中OH﹣的浓度,则只有使用阴离子交换膜才能控制氢氧根离子浓度,在电解池的阳极发生失电子的氧化反应;钛极是阴极发生氢离子得电子的还原反应,据此分析附近pH值变化。
    【解答】解:(1)古代中国四大发明之一的司南是由天然磁石制成的,磁铁成分主要是四氧化三铁,选c,
    故答案为:c;
    (2)①Ⅰ.Fe3O4(s)+CO(g)⇌3FeO(s)+CO2(g)△H1═+19.3kJ•mol﹣1
    Ⅱ.3FeO(s)+H2O(g)⇌Fe3O4(s)+H2(g)△H2═﹣57.2kJ•mol﹣1
    Ⅲ.C(s)+CO2(g)⇌2CO(g)△H3═+172.4kJ•mol﹣1
    依据盖斯定律计算Ⅰ+Ⅱ+Ⅲ得到铁氧化物循环裂解水制氢气总反应的热化学方程式;C(s)+H2O(g)═H2(g)+CO(g)△H═+134.5 kJ•mol﹣1 ,
    故答案为:C(s)+H2O(g)═H2(g)+CO(g)△H═+134.5 kJ•mol﹣1;
    ②当温度低于570℃时,温度升高,一氧化碳体积分数增大,平衡逆向进行,反应Fe3O4(s)+CO(g)⇌3FeO(s)+CO2(g)平衡常数的变化趋势是减小,
    当温度高于570℃时,则发生阻碍循环的副反应Fe3O4(s)+4CO(g)⇌3Fe(s)+4CO2(g),温度升高,一氧化碳体积分数减小,平衡正向进行,一氧化碳转化率增大,
    1000°C时CO体积分数为20%,结合三行计算列式计算得到平衡浓度,设起始浓度CO为1mol/L,消耗CO浓度为x,
    Fe3O4(s)+4CO(g)⇌3Fe(s)+4CO2(g),
    起始量(mol/L) 1 0
    变化量(mol/L) x x
    平衡量(mol/L) 1﹣x x
    =20%,x=0.8
    K==256,
    故答案为:减小;增大; 256;
    (3)青铜器久置空气中发生电化学腐蚀生成铜绿,正极是氧气得到电子生成氢氧根离子,电极反应为:O2+4e﹣+2H2O=4OH﹣,负极是铜失电子生成铜离子,结合空气中二氧化碳、水蒸气反应生成碱式碳酸铜,碱式碳酸铜和盐酸反应生成氯化铜、二氧化碳和水,反应的离子方程式为:Cu2(OH)2CO3+4H+=2Cu2++3H2O+CO2↑,
    故答案为:O2+4e﹣+2H2O=4OH﹣;Cu2(OH)2CO3+4H+=2Cu2++3H2O+CO2↑;
    (4)采用离子交换膜控制电解液中OH﹣的浓度,则只有使用阴离子交换膜才能控制氢氧根离子浓度;在电解池中,当阳极是活泼电极时,该电机本身发生失电子得还原反应,在碱性环境下,金属铜失去电子的电极反应为2Cu﹣2e﹣+2OH﹣=Cu2O+H2O,钛极是阴极发生氢离子得电子的还原反应,所以消耗氢离子,则PH值增大,
    故答案为:阴; 2Cu﹣2e﹣+2OH﹣=Cu2O+H2O;增大。
    【点评】本题考查了物质性质、热化学方程式书写、离子检验实验设计方案分析判断、化学平衡计算以及溶度积的计算等知识点,注意题干信息的理解应用,题目难度中等。
    19.(12分)H2O2俗名双氧水,广泛应用于医药、国防、工业、农业、化工等领域中。H2O2易分解,需加入一定量的尿素、乙酰苯胺等有机物作为稳定剂。测定H2O2含量的常用方法有碘量法、高锰酸钾法、硫酸铈法等。回答下列问题:
    (1)碘量法是将过量的KI溶液加入H2O2样品中,然后加入指示剂,用0.10mol•L﹣1Na2S2O3标准溶液滴定(发生反应:I2+2S2O32﹣═S4O62﹣+2I﹣)。滴定时所用指示剂为 淀粉 ;若某次滴定过程中消耗标准溶液12.50mL,则该过程中转移的电子为 0.00125 mol。
    (2)高锰酸钾法是用酸性KMnO4溶液滴定H2O2样品以测定其含量,写出反应的离子方程式: 2MnO4﹣+5H2O2+6H+=2Mn2++5O2↑+8H2O ;高锰酸钾法虽操作简单,但测定误差较大。某科研工作者对大量测定结果进行分析,发现94%的结果超过实际含量,主要原因是 用高锰酸钾滴定时,尿素、乙酰苯胺等有机物也被高锰酸钾氧化,消耗标准液偏多,从而导致测定结果超过实际含量 (不考虑KMnO4的分解及实验操作误差)。
    (3)硫酸铈法测定H2O2的含量:取H2O2样品1.00mL,稀释为250.00mL,取上述稀释过的H2O2溶液25.00mL于锥形瓶中,加入适量稀硫酸和2~3滴Fe2+﹣邻菲罗啉混合指示剂,摇匀后,用0.08mol•L﹣1Ce(SO4)2标准溶液滴定至终点(到达终点时Ce元素显+3价)。重复测定2~3次,平均消耗标准溶液22.08mL,则该H2O2样品的质量浓度为 300.3 g•L﹣1(结果保留1位小数);若未用Ce(SO4)2标准溶液润洗滴定管,会造成测定结果 偏高 (填“偏高”或“偏低”)。
    【考点】RD:探究物质的组成或测量物质的含量.菁优网版权所有
    【专题】544:定量测定与误差分析.
    【分析】(1)淀粉遇碘变蓝色,其终点现象为滴入最后一滴Na2S2O3标准溶液时,溶液由蓝色变为无色,且半分钟内不恢复为蓝色;且I2+2S2O32﹣═S4O62﹣+2I﹣中转移2e﹣,
    (2)Mn元素的化合价降低,过氧化氢中O元素的化合价升高,且高锰酸钾可氧化尿素、乙酰苯胺等有机物;
    (3)由2Fe2++H2O2+2H+=2Fe3++2H2O、Fe2++Ce4+═Fe3++Ce3+可知,存在H2O2~2Ce4+,以此计算浓度;且未用Ce(SO4)2标准溶液润洗滴定管,消耗标准液的体积偏大。
    【解答】解:(1)反应有碘单质参加,则滴定时所用指示剂为淀粉,滴定过程中消耗标准溶液12.50mL,由I2+2S2O32﹣═S4O62﹣+2I﹣中转移2e﹣可知,该过程中转移的电子为12.50×10﹣3L×0.10mol•L﹣1×=0.00125mol,
    故答案为:淀粉;0.00125;
    (2)高锰酸钾法是用酸性KMnO4溶液滴定H2O2样品以测定其含量,反应的离子方程式为2MnO4﹣+5H2O2+6H+=2Mn2++5O2↑+8H2O,高锰酸钾法虽操作简单,但测定误差较大。某科研工作者对大量测定结果进行分析,发现94%的结果超过实际含量,主要原因是用高锰酸钾滴定时,尿素、乙酰苯胺等有机物也被高锰酸钾氧化,消耗标准液偏多,从而导致测定结果超过实际含量,
    故答案为:2MnO4﹣+5H2O2+6H+=2Mn2++5O2↑+8H2O;用高锰酸钾滴定时,尿素、乙酰苯胺等有机物也被高锰酸钾氧化,消耗标准液偏多,从而导致测定结果超过实际含量;
    (3)由电子守恒可知存在H2O2~2Ce4+,用0.08mol•L﹣1Ce(SO4)2标准溶液滴定至终点,重复测定2~3次,平均消耗标准溶液22.08mL,则该H2O2样品的质量浓度为=300.3g/L,未用Ce(SO4)2标准溶液润洗滴定管,消耗标准液的体积偏大,会造成测定结果偏高,
    故答案为:300.3;偏高。
    【点评】本题考查物质组成及含量测定实验,为高频考点,把握物质的性质、发生的反应、测定原理为解答关键,侧重分析与实验、计算能力的考查,注意元素化合物知识的应用,题目难度不大。
    20.(12分)用合成EPR橡胶 的两种单体A和B合成PC塑料其合成路线如图:

    已知:①RCOOR1+R2OHRCOOR2+R1OH


    回答下列问题:
    (1)F的结构简式为  ,反应Ⅲ的反应类型为 加成反应 
    (2)C的名称为 异丙苯 。
    (3)写出反应Ⅳ的化学方程式:  
    (4)从下列选项中选择 AB 试剂,可以一次性鉴别开D、G、H三种物质。(填字母)
    A.氯化铁溶液 B.浓溴水 C.酸性KMnO4溶液
    (5)满足下列条件的有机物E的同分异构体有 12 种。
    ①与E属于同类别物质;
    ②核磁共振氢谱有6组峰,峰面积比为1:1:1:1:1:3。
    (6)以丙烯和丙酮为原料合成,无机试剂任选,写出合成路线
      
    (用结构简式表示有机物,用箭头表示转化关系,箭头上注明试剂和反应条件)。
    【考点】HB:有机物的推断;HC:有机物的合成.菁优网版权所有
    【专题】112:有机推断.
    【分析】合成EPR橡胶 的两种单体分别是CH2=CH2、CH2=CHCH3,结合C的分子式知,A为CH2=CHCH3,B为CH2=CH2,根据信息②知F为,根据反应III前后结构简式知,该反应为加成反应;

    A和苯发生加成反应生成C,C被氧化然后酸化得到丙酮和D,根据PC结构简式及D分子式知,D为,C为;苯酚和丙酮发生信息③的反应生成E,结合E分子式及PC结构简式知,E为,G为CH3OCOOCH3;H为HOCH2CH2OH,
    【解答】解:(1)F的结构简式为,反应Ⅲ环氧乙烷和二氧化碳的加成反应,该反应的反应类型为加成反应,
    故答案为:;加成反应;
    (2)C为,C的名称为异丙苯,
    故答案为:异丙苯;
    (3)反应Ⅳ为生成PC的缩聚反应,该反应的化学方程式:,
    故答案为:;
    (4)D为、G为CH3OCOOCH3、H为HOCH2CH2OH,
    A.苯酚和氯化铁溶液发生显色反应、G和氯化铁溶液分层、H和氯化铁溶液互溶,现象不同可以鉴别,故正确;
    B.浓溴水和苯酚生成白色沉淀、和G分层、和乙二醇互溶,现象不同可以鉴别,故正确;
    C.酸性KMnO4溶液能氧化苯酚和乙二醇,现象相同无法鉴别,故错误;
    故答案为:AB;
    (5)E为,E的同分异构体符合下列条件:
    ①与E属于同类别物质,说明含有两个苯环且两个酚羟基;
    ②核磁共振氢谱有6组峰,峰面积比为1:1:1:1:1:3,说明含有6种氢原子,且氢原子个数之比为1:1:1:1:1:3,含有2个甲基,
    其含有结构为,羟基分别位于图中标有数字相同的位置,所以符合条件的同分异构体有12种,
    故答案为:12;
    【点评】本题考查有机物推断和合成,侧重考查分析、判断、信息的获取和灵活运用能力,明确题给信息中断键和成键方式、物质之间的转化关系是解本题关键,利用知识迁移方法进行合成路线设计,易错点是同分异构体结构种类判断。
    声明:试题解析著作权属菁优网所有,未经书面同意,不得复制发布
    日期:2020/6/2 13:29:07;用户:刘世瑾;邮箱:dadecx12@xyh.com;学号:31595314

    文档详情页底部广告位
    欢迎来到教习网
    • 900万优选资源,让备课更轻松
    • 600万优选试题,支持自由组卷
    • 高质量可编辑,日均更新2000+
    • 百万教师选择,专业更值得信赖
    微信扫码注册
    qrcode
    二维码已过期
    刷新

    微信扫码,快速注册

    手机号注册
    手机号码

    手机号格式错误

    手机验证码 获取验证码

    手机验证码已经成功发送,5分钟内有效

    设置密码

    6-20个字符,数字、字母或符号

    注册即视为同意教习网「注册协议」「隐私条款」
    QQ注册
    手机号注册
    微信注册

    注册成功

    返回
    顶部
    Baidu
    map